粤教版 (2019)选择性必修 第二册第五节 涡流现象及其应用同步达标检测题
展开涡流现象及其应用
(建议用时:40分钟)
题组一 对涡流的理解
1.下列关于涡流的说法中正确的是( )
A.涡流跟平时常见的感应电流一样,都是因为穿过导体的磁通量变化而产生的
B.涡流不是感应电流,而是一种有别于感应电流的特殊电流
C.涡流有热效应,但没有磁效应
D.在硅钢中不能产生涡流
A [涡流本质上是感应电流,是自身构成回路,在穿过导体的磁通量变化时产生的,所以A正确,B错误;涡流不仅有热效应,同其他电流一样也有磁效应,C错误;硅钢电阻率大,产生的涡流较小,但仍能产生涡流,D错误。]
2.(多选)下列磁场垂直加在金属圆盘上能产生涡流的是( )
A B
C D
BCD [只有变化的磁场才会使圆盘产生涡流。故选B、C、D。]
3.安检门是一个用于安全检查的“门”,“门框”内有线圈,线圈里通有交变电流,交变电流在“门”内产生交变磁场,金属物品通过“门”时能产生涡流,涡流的磁场又反过来影响线圈中的电流,从而引起报警。关于这个安检门的以下说法不正确的是( )
A.这个安检门也能检查出毒品携带者
B.这个安检门只能检查出金属物品携带者
C.如果这个“门框”的线圈中通上恒定电流,则不能检查出金属物品携带者
D.这个安检门工作时,既利用了电磁感应现象,又利用了电流的磁效应
A [这个安检门是利用涡流工作的,因而只能检查金属物品携带者,A错误,B正确;若“门框”的线圈中通上恒定电流,只能产生恒定磁场,它不能使块状金属产生电流,因而不能检查出金属物品携带者,C正确;安检门工作时,既利用了电磁感应现象,又利用了电流的磁效应,D正确。]
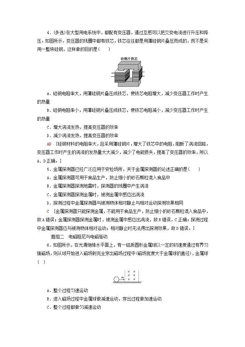
4.(多选)在大型用电系统中,都配有变压器,通过互感可以把交变电流进行升压和降压。如图所示,变压器的线圈中都有铁芯,铁芯往往都是用薄硅钢片叠压而成的,而不是采用一整块硅钢,这样做的目的是( )
A.硅钢电阻率大,用薄硅钢片叠压成铁芯,使铁芯电阻增大,减少变压器工作时产生的热量
B.硅钢电阻率小,用薄硅钢片叠压成铁芯,使铁芯电阻减小,减少变压器工作时产生的热量
C.增大涡流发热,提高变压器的效率
D.减少涡流发热,提高变压器的效率
AD [硅钢材料的电阻率大,且采用薄硅钢片,增大了铁芯中的电阻,阻断了涡流回路,变压器工作时产生的涡流的发热量大大减少,减少了电能损失,提高了变压器的效率,所以A、D正确。]
5.金属探测器已经广泛应用于安检场所,关于金属探测器的论述正确的是( )
A.金属探测器可用于食品生产,防止细小的砂石颗粒混入食品中
B.金属探测器探测地雷时,探测器的线圈中产生涡流
C.金属探测器探测金属时,被测金属中感应出涡流
D.探测过程中金属探测器与被测物体相对静止与相对运动探测效果相同
C [金属探测器只能探测金属,不能用于食品生产,防止细小的砂石颗粒混入食品中,故A错误;金属探测器探测金属时,被测金属中感应出涡流,故B错误,C正确;探测过程中金属探测器应与被测物体相对运动;相对静止时无法得出探测效果,故D错误。]
题组二 电磁阻尼与电磁驱动
6.如图所示,在光滑绝缘水平面上,有一铝质圆形金属球以一定的初速度通过有界匀强磁场,则从球开始进入磁场到完全穿出磁场过程中(磁场宽度大于金属球的直径),金属球( )
A.整个过程匀速运动
B.进入磁场过程中金属球做减速运动,穿出过程做加速运动
C.整个过程都做匀减速运动
D.穿出时的速度一定小于初速度
D [在进入磁场和穿出磁场两个过程中,金属球均由于涡流而受到阻力作用,由能量守恒知,穿出时的速度一定小于初速度,故D正确。]
7.如图所示,闭合导线环和条形磁铁都可以绕水平的中心轴OO′自由转动,开始时磁铁和圆环都静止在竖直平面内,若条形磁铁突然绕OO′轴,N极向纸里、S极向纸外转动,在此过程中圆环将( )
A.产生逆时针方向的感应电流,圆环上端向里、下端向外随磁铁转动
B.产生顺时针方向的感应电流,圆环上端向外、下端向里转动
C.产生逆时针方向的感应电流,圆环并不转动
D.产生顺时针方向的感应电流,圆环并不转动
A [磁铁转动时,环中穿过环向里的磁通量增加,根据楞次定律,环中产生逆时针方向的感应电流。磁铁转动时,为阻碍磁通量的变化,导线环与磁铁同向转动,所以选项A正确。]
8.(多选)如图所示,在蹄形磁铁的两极间有一可以自由转动的铜盘(不计各种摩擦),现让铜盘转动。下面对观察到的现象描述及解释错误的是( )
A.铜盘中没有感应电动势、没有感应电流,铜盘将一直转动下去
B.铜盘中有感应电动势、没有感应电流,铜盘将一直转动下去
C.铜盘中既有感应电动势又有感应电流,铜盘将很快停下
D.铜盘中既有感应电动势又有感应电流,铜盘将越转越快
ABD [铜盘转动时,根据法拉第电磁感应定律及楞次定律知,盘中有感应电动势,也产生感应电流,并且受到阻尼作用,机械能很快转化为电能进而转化为焦耳热,铜盘将很快停下,故C对,A、B、D错。]
9.如图所示,条形磁铁从h高处自由下落,中途穿过一个固定的空心线圈,开关S断开时,至落地用时t1,落地时速度为v1;S闭合时,至落地用时t2,落地时速度为v2,则它们的大小关系正确的是( )
A.t1>t2,v1>v2 B.t1=t2,v1=v2
C.t1<t2,v1<v2 D.t1<t2,v1>v2
D [开关S断开时,线圈中无感应电流,对磁铁无阻碍作用,故磁铁自由下落,a=g;当S闭合时,线圈中有感应电流,阻碍磁铁下落,故a<g,所以t1<t2,v1>v2。]
10.(多选)低频电涡流传感器可用来测量自动化生产线上金属板的厚度。如图,在线圈L1中通以低频交流电,它周围会产生交变磁场,其正下方有一个与电表连接的线圈L2,金属板置于L1、L2之间。当线圈L1产生的变化磁场透过金属板,L2中会产生感应电流。由于金属板厚度不同,吸收电磁能量强弱不同,导致L2中感应电流的强弱不同,则( )
A.金属板吸收电磁能量,是由于穿过金属板的磁场发生变化,板中产生涡流
B.金属板越厚,涡流越弱
C.L2中产生的是直流电
D.L2中产生的是与L1中同频率的交流电
AD [当L1中通过交流电时,根据右手螺旋定则知,穿过金属板的磁场发生变化,从而出现变化的电场,导致金属板内产生涡流,进而产生磁场能,然后转化成金属板的内能,故A正确;金属板越厚,在变化的交流电流作用下,产生的涡流越强,B错误;根据电磁感应规律可知,在L2中产生的是与L1中同频率的交流电,选项C错误,D正确。]
11.光滑曲面与竖直平面的交线是抛物线,如图所示,抛物线的方程为y=x2,其下半部处在一个水平方向的匀强磁场中,磁场的上边界是y=a的直线(如图中的虚线所示)。一个小金属块从抛物线上y=b(b>a)处以速度v沿抛物线下滑,假设曲面足够长,则金属块在曲面上滑动的过程中产生的焦耳热总量是( )
A.mgb B.mv2
C.mg(b-a) D.mg(b-a)+mv2
D [金属块进出磁场时,会产生涡流,部分机械能转化成焦耳热,所能达到的最高位置越来越低,当最高位置y=a时,由于金属块中的磁通量不再发生变化,金属块中不再产生涡流,机械能也不再损失,金属块会在磁场
中往复运动,整个过程中减少的机械能全部转化为内能,即Q=mg(b-a)+mv2,所以D项正确。]
12.如图所示,光滑弧形轨道和一足够长的光滑水平轨道相连,水平轨道上方有一足够长的金属杆,杆上挂有一光滑螺线管A。在弧形轨道上高为h的地方,无初速度释放一磁铁B(可视为质点),B下滑至水平轨道时恰好沿螺线管A的中心轴运动,设A、B的质量分别为M、m,若最终A、B速度分别为vA、vB。
(1)螺线管A将向哪个方向运动?
(2)全过程中整个电路所消耗的电能是多少?
[解析] (1)磁铁B向右运动时,螺线管中产生感应电流,感应电流产生电磁驱动作用,使得螺线管A向右运动。
(2)全过程中,磁铁减少的重力势能转化为A、B的动能和螺线管中的电能,所以
mgh=Mv+mv+E电
即E电=mgh-Mv-mv。
[答案] (1)向右运动 (2)mgh-Mv-mv
13.如图所示,质量为m=100 g的铝环,用细线悬挂起来,环中央距地面高度h=0.8 m,有一质量为M=200 g的小磁铁(长度可忽略)以10 m/s的水平速度射入并穿过铝环,落地点距铝环原位置的水平距离为3.6 m,则磁铁与铝环发生相互作用时(小磁铁穿过铝环后的运动看作平抛运动):
(1)铝环向哪边偏斜?
(2)若铝环在磁铁穿过后速度为2 m/s,在磁铁穿过铝环的整个过程中,环中产生了多少电能?(g取10 m/s2)
[解析] (1)由楞次定律可知,当小磁铁向右运动时,铝环向右偏斜(阻碍相对运动)。
(2)由磁铁穿过铝环飞行的水平距离可求出穿过后的速度v= m/s=9 m/s
由能量守恒可得
W电=Mv-Mv2-mv′2=1.7 J。
[答案] (1)铝环向右偏斜 (2)1.7 J
高中物理粤教版 (2019)选择性必修 第二册第三章 交变电流第四节 远距离输电课时训练: 这是一份高中物理粤教版 (2019)选择性必修 第二册第三章 交变电流第四节 远距离输电课时训练,共1页。试卷主要包含了高压直流输电与高压交流输电相比等内容,欢迎下载使用。
高中第三节 变压器随堂练习题: 这是一份高中第三节 变压器随堂练习题,共1页。
高中物理粤教版 (2019)选择性必修 第二册第三节 变压器巩固练习: 这是一份高中物理粤教版 (2019)选择性必修 第二册第三节 变压器巩固练习,共1页。

