人教版 (新课标)八年级上册第三章 动物在生物圈中的作用教案
展开(一)知识目标
1.说出生态平衡的概念及保护生态平衡的意义。
2.举例说明动物在维持生态系统的平衡、促进生态系统的物质循环和帮助植物传粉、传播种子等方面的作用。
(二)能力目标
运用生态平衡的观点分析社会和自然现象的能力。
(三)情感、态度与价值观目标
认同动物与其他生物以及人类之间存在相互依存、相互影响的关系。
二、教学重点
动物在维持生态系统的平衡、促进生态系统的物质循环和帮助植物传粉、传播种子等方面的作用。
三、教学难点
1.动物群体数量的消长对其他生物和环境的影响。
2.动物在促进生态系统的物质循环中的作用。
四、教学准备
搜集相关资料和图片制作PPT。
五、教学过程
(一)导入
教师展示“颐和园的观鸟活动”的图片。现在观鸟活动在全国各地盛行,吸引了广大市民的参加,其中有很多中小学生。那么,我们为什么喜欢参加这类活动呢?学生讨论发言:观鸟能增长知识,培养爱鸟护鸟的意识,让更多的人关注环境保护。
生物圈中已知的动物约有150万种,鸟类只是其中一部分,我们从参加观鸟活动中就可体会到鸟类在我们的生活中有着重要的作用。那么,动物在生物圈中有什么作用呢?
(二)动物在维持生态平衡中的重要作用
1.学生分小组讨论:每组一个情境话题,结合问题进行讨论,讨论后展示结论。
资料1 麻雀啄食和糟蹋农作物,曾被列为主要的害鸟。20世纪50~60年代,我国开展了“剿灭麻雀”的运动。据有关资料记载,上海市曾在5天内就消灭麻雀686172只,获得雀卵265968只。现在,有关专家发出了保护麻雀的呼吁,这是为什么?
资料2 呼伦贝尔草原是我国最大的牧业基地。过去那里有许多狼,对牧业的发展构成严重的威胁。为了保护人畜的安全,当地牧民曾经组织过大规模的猎捕狼的活动。但随后野兔却以惊人的速度发展起来。野兔和牛羊争食牧草,加速了草场的退化。想一想,野兔数量增加的主要原因是什么?
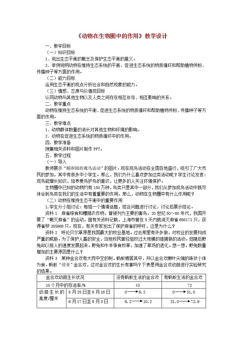
资料3 某种金合欢有大而中空的刺,蚂蚁栖居其中,并以金合欢嫩叶尖端的珠状小体为食。蚂蚁“侵食”金合欢,这对金合欢的生长有害吗?下表是用金合欢幼苗进行实验研究的结果。
资料4 北戴河最近掀起一场保护6000亩松林、消灭“森林杀手”天牛的生物护林战役,10万只“护林卫士”肿腿蜂作为“特种兵”,被有关部门分批投放到联峰山景区。据北戴河园林局负责人介绍,此次以虫治虫生物护林的战役将是一个长期的过程,但其作用却是其他方法无可比拟的。它不但安全,也是最经济的杀虫护林手段。为什么这种方式安全而经济呢?
资料5 河北省北部地区,在麦收时节,据统计,每亩麦田约有50~100只青蛙,一只青蛙一天可食20~200只害虫。因此,依靠这种天然的“除虫剂”――青蛙,基本上可以控制害虫,保证小麦的收成。近年来,由于人们大肆捕捉青蛙,不到几年,该地区蛙类几乎濒于绝灭,结果导致害虫大肆繁殖,造成小麦等农作物受害。这就是人们出于眼前的利益捕捉蛙类,切断了小麦害虫蛙类之间的食物链,结果害虫四起,造成农作物减产的严重损失。后来使用农药,产量获得一些恢复,但随后继续大量减产,这又是为什么呢?
(1)通过对以上资料的分析,你认为人类能否随意灭杀某种动物?为什么?
(2)你认为在自然生态系统中,各种动物的数量能不能无限增长?为什么?
(3)你从上述资料中得到哪些启示?
2.师生共同总结:生物之间存在着吃与被吃的关系,形成食物链。而在生态系统中,生物的种类、各种生物的数量和所占的比例总是维持在相对稳定的状态,这种现象就叫做生态平衡。当食物链中一种生物的数量因捕杀或疾病等原因而大量下降的时候,往往其天敌的数量会随之下降,而被其捕食的生物数量会因天敌减少而繁殖增多,就会对其他生物产生影响,如植食性动物数量过多会使植物数量大量减少,严重的时候甚至会破坏生态平衡。所以,保护动物就是要保障既不能随意消灭,也不能任其肆意繁殖,要根据实际情况进行合理的管理,对害虫害兽要科学防治。
【设计意图】学生明确保持生态平衡、使人类与自然和谐发展的意义,确立尊重自然就是尊重人类自身的观点。看问题要多角度把握动物的作用,而不能以偏概全,目光短浅。
(二)动物促进生态系统的物质循环
1.干草堆放久了,会被分解者逐渐分解,如果被羊吃了,会在羊体内分解,你认为这两种方式哪种分解更快呢?学生很快得出结论:羊吃的草更能促进草的分解。
2.草中的有机物被羊体内的细胞吸收后是通过什么作用被分解成二氧化碳和水的?二者如何能返回无机环境中?教师复习呼吸作用的反应式,展示碳的物质循环示意图。引导学生说出:二氧化碳和水可以通过动物的呼吸和排泄返回到无机环境,未被消化的食物残渣可以粪便形式排出体外,由分解者进一步分解。同时,动物的遗体也会被分解者分解成二氧化碳、无机盐等返回无机环境,再进一步供植物利用产生有机物。
3.师生共同总结:动物直接或者间接地以植物为食,是食物链中不可缺少的组成部分;动物可以促进二氧化碳、无机盐等物质回归自然界。
【设计意图】从现象出发,不断深入探寻原因,最终揭示原理。通过画图让学生更形象地理解动物可以促进二氧化碳、无机盐等物质回归自然界的作用。
(三)动物帮助植物传粉、传播种子
1.学生阅读教材上的图片或教师播放《动物帮助植物传粉、传播种子》的视频,思考:如果没有动物参与,植物的繁殖会不会受到影响?学生能很快说出植物的繁殖会受到影响,但是理解不深入。
2.教师举例:毛里求斯岛上有一特有树种――卡伐利亚树,也称为大颅榄树。这是一种高大的热带乔木,树高可达100英尺,树围14英尺。该树木质坚硬细密,曾经是岛上大量出口的优质木材资源。几百年前,它们的踪迹遍布全岛,而今却已寥寥无几,且都是百年老树。1982年,科学家在岛上对卡伐利亚树作了几个月的深入研究发现,尽管此树年年开花结果,却没有一颗种子发芽,这种现象已持续了几百年。据记载,20世纪30年代,一些当地的植物学家担心卡伐利亚树会灭绝,曾采集这种植物的种子,用各种方法处理种子,试图促使它们发芽。可是,一切努力都失败了。人类眼看着这种珍贵树种走向灭绝,不知道究竟是为什么。后来,经科学家细心地测定了大颅榄树的年轮后发现,卡伐利亚树果核的发芽依赖于渡渡鸟的肠胃;渡渡鸟灭绝了,卡伐利亚树也因无法繁殖后代而走向灭绝。现在,毛里求斯已采用科学方法磨薄卡伐利亚树的果核或者让吐绶鸡来吃下大颅榄树的果实,以取代渡渡鸟。此后,这种树木终于绝处逢生。由此,学生更能体会到动植物的息息相关。
3.师生总结:动物帮植物传粉,使植物能顺利繁殖后代。动物帮植物传播种子,有利于扩大植物的分布范围。但当某些动物数量过多时,也会危害植物。
【设计意图】引导学生从生活中的动物为植物传粉、播种的现象初步理解动物对植物生长繁殖的作用,同时,利用典型实例让学生深入理解动植物之间密切的相互依存的关系。
(四)总结和提升
1.教师展示资料:据报道,福州闽江公园沙滩岸边密密麻麻地散落10多厘米长的黄鳝,已全都死掉。当前市民在闽江放生鱼、龟等活动较多,但是被放生的动物被捕捞、死亡的情况也比较严重。我们如何对待这个问题?学生讨论认为保护动物是应该的,但是放生动物不能盲目,而要选择适合的自然环境,并要考虑水温、其他生物的分布等情况,否则,被放生的动物不能生活,或将对当地生态环境造成严重破坏。
2.师生总结:动物不仅直接或间接地以植物为食,也可以帮助植物。但是某些动物数量过多时,也会对植物造成危害。所以,我们要全面地认识动物、爱护动物,科学合理地管理和防治动物。
【设计意图】引发学生思考正确保护动物的方法,树立用科学原理解决实际问题的意识,提升生物科学素养。
六、板书设计
第三章 动物在生物圈中的作用
金合欢幼苗生长状况
没有蚂蚁生活的金合欢
有蚂蚁生活的金合欢
10个月中的存活率/%
43
72
幼苗生长的高度/厘米
5月25日至6月16日
06.2
031.0
6月17日至8月3日
6.210.2
31.072.9
初中第三章 动物在生物圈中的作用教案: 这是一份初中第三章 动物在生物圈中的作用教案,共3页。教案主要包含了教学目标,教学重点,教学难点,教学素材及方法,教学过程等内容,欢迎下载使用。
人教版 (新课标)八年级上册第五单元 生物圈中的其他生物第三章 动物在生物圈中的作用教案及反思: 这是一份人教版 (新课标)八年级上册第五单元 生物圈中的其他生物第三章 动物在生物圈中的作用教案及反思,共2页。
2021学年第三章 动物在生物圈中的作用教案: 这是一份2021学年第三章 动物在生物圈中的作用教案,共3页。教案主要包含了知识目标,能力目标,情感等内容,欢迎下载使用。

