专题5复习提升-2022版化学选择性必修3 苏教版(2019) 同步练习 (Word含解析)
展开本专题复习提升
易混易错练
易错点1 混淆卤代烃取代反应和消去反应的原理
1.(2021湖南长沙明德中学高二下开学考,)化合物X的分子式为C5H11Cl,用NaOH的醇溶液处理X,可得分子式为C5H10的两种产物Y、Z,Y、Z经催化加氢后都可得到2-甲基丁烷。若将化合物X用NaOH的水溶液处理,则所得有机产物的结构简式可能是 ( )
A.CH3CH2CH2CH2CH2OH
B.
C.
D.
2.(2021江西新余第四中学高二下第一次段考,)环丙叉环丙烷(b)由于其特殊的结构,一直受到结构和理论化学家的注意,现有如下转化关系。下列说法正确的是 ( )
A.p与氢氧化钠的乙醇溶液共热生成烯烃
B.b的二氯取代物有4种
C.m分子中所有碳原子可能在同一个平面内
D.反应①是加成反应,反应②是消去反应
易错点2 重要有机实验的常见误区
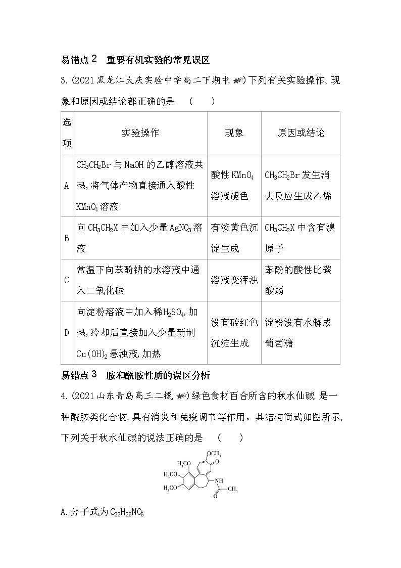
3.(2021黑龙江大庆实验中学高二下期中,)下列有关实验操作、现象和原因或结论都正确的是 ( )
选项 | 实验操作 | 现象 | 原因或结论 |
A | CH3CH2Br与NaOH的乙醇溶液共热,将气体产物直接通入酸性KMnO4溶液 | 酸性KMnO4溶液褪色 | CH3CH2Br发生消去反应生成乙烯 |
B | 向CH3CH2X中加入少量AgNO3溶液 | 有淡黄色沉淀生成 | CH3CH2X中含有溴原子 |
C | 常温下向苯酚钠的水溶液中通入二氧化碳 | 溶液变浑浊 | 苯酚的酸性比碳酸弱 |
D | 向淀粉溶液中加入稀H2SO4,加热,冷却后直接加入少量新制Cu(OH)2悬浊液,加热 | 没有砖红色沉淀生成 | 淀粉没有水解成葡萄糖 |
易错点3 胺和酰胺性质的误区分析
4.(2021山东青岛高三二模,)绿色食材百合所含的秋水仙碱,是一种酰胺类化合物,具有消炎和免疫调节等作用。其结构简式如图所示,下列关于秋水仙碱的说法正确的是 ( )
A.分子式为C22H26NO6
B.分子中含有3种官能团
C.分子中所有碳原子可能共平面
D.1 mol秋水仙碱最多能与7 mol H2发生加成反应
5.(2021河北定兴第三中学高二下月考,)化合物Y有解热镇痛的作用,可由化合物X通过如下转化得到:
下列关于化合物X和Y的说法不正确的是 ( )
A.1 mol Y与足量的H2反应,最多消耗5 mol H2
B.可以用FeCl3溶液检验Y中是否混有X
C.一定条件下,X可与HCHO发生缩聚反应
D.1 mol Y与足量NaOH溶液反应时,最多能消耗3 mol NaOH
思想方法练
利用转化观念分析有机合成路线的设计
方法概述
设计有机合成路线需要遵守原料价廉、原理正确,路线简捷、便于操作,条件适宜、易于分离、产率高等原则。利用转化观念采用多种分析方法设计合成路线,一般有如下方法:(1)正推法。即从某种原料分子开始,对比目标分子与原料分子的结构(碳骨架及官能团),对该原料分子进行碳骨架的构建和官能团的引入(或者官能团的转化),从而设计出合理的合成路线。(2)逆推法。即先从目标分子着手,分析目标分子的结构,然后由目标分子逆推出原料分子,并进行合成路线的设计。(3)正、逆双向结合法。采用正推和逆推相结合的方法,是解决合成路线题的最实用的方法。
1.(2020河北张家口一中高二下期中,)1,3-环己二酮()常用作医药中间体而用于有机合成。下图是一种合成1,3-环己二酮的路线。深度解析
回答下列问题:
(1)甲的分子式为 ,乙中含有的官能团的名称是 。
(2)反应②的反应类型是 ,反应③的反应类型是 。
(3)丙的结构简式是 。
(4)的同分异构体较多,请写出任意一种符合下列条件的同分异构体的结构简式: 。
①属于链状化合物;
②核磁共振氢谱中有两组吸收峰;
③在加热条件下和新制氢氧化铜反应生成砖红色沉淀。
(5)设计以(丙酮)、乙醇为原料制备(2,4-戊二醇)的合成路线(无机试剂任选)。
2.(2020山东临沂高二下期中,)有机物M的一种合成路线如图所示:
已知:Ⅰ.R—CH2OH RCHO
Ⅱ.R1—CHO+
Ⅲ.
Ⅳ.
请回答下列问题:
(1)D的名称是 ;G中含氧官能团的名称是 。
(2)反应②的反应类型为 ;A的结构简式为 。
(3)写出反应⑦的化学方程式: 。
(4)在H的同分异构体中,符合下列要求的有 种。其中核磁共振氢谱有4组峰,且峰面积之比为1∶1∶2∶6的结构简式为 (任写一种)。
a.属于芳香族化合物
b.能发生水解反应和银镜反应,且水解产物之一遇FeCl3溶液显紫色
(5)已知: 。仿照上述流程,设计以苯、乙醛为主要原料合成某药物中间体()的路线:
。
答案全解全析
易混易错练
1.B | 2.B | 3.C | 4.D | 5.A |
|
|
|
1.B 根据能跟H2加成生成2-甲基丁烷,可知Y和Z均为每个分子中含5个C原子的不饱和烃,X的碳骨架为。CH3CH2CH2CH2CH2OH没有支链,A项错误;对应的X为,发生消去反应生成的烯烃有2种,符合题目要求,B项正确;对应的X发生消去反应生成一种烯烃,C项错误;对应的X为,不能发生消去反应,D项错误。
易错分析
熟悉卤代烃消去反应的规律和烯烃的加成特点是解题的关键。卤代烃发生消去反应的条件是:①分子中碳原子数≥2;②与—X相连的碳原子的邻位碳原子上必须有氢原子。
2.B p分子中与溴原子相连的碳原子的邻位碳原子上没有氢原子,不能发生消去反应,A项错误;b的二氯取代物有(序号代表另一个Cl原子的位置),共4种,B项正确;m分子中含有多个饱和碳原子,所有碳原子不可能在一个平面上,C项错误;反应②首先是卤代烃的水解反应,同一个碳原子上连有两个羟基时不稳定,发生脱水反应,故反应的类型先是取代反应后为消去反应,D项错误。
易错分析
对卤代烃消去反应的机理不熟悉,误认为p能够发生消去反应而错选。
3.C 乙烯和受热挥发出的乙醇均能使酸性高锰酸钾溶液褪色,故无法证明有乙烯生成,A项错误;CH3CH2X不能与硝酸银溶液反应,B项错误;常温下苯酚钠溶于水,苯酚难溶于水,向苯酚钠的水溶液中通入二氧化碳,溶液变浑浊,说明生成了苯酚,根据“强酸制弱酸”的原理可知,碳酸的酸性强于苯酚,C项正确;葡萄糖在碱性条件下与新制氢氧化铜悬浊液共热反应生成氧化亚铜砖红色沉淀,检验淀粉水解产物时,应先加入氢氧化钠溶液中和稀硫酸,再加入新制氢氧化铜悬浊液加热,D项错误。
4.D 秋水仙碱的分子式为C22H25NO6,A项错误;分子中含有羰基、醚键、碳碳双键和酰胺基共4种官能团,B项错误;分子中含有多个饱和碳原子,所有碳原子不可能共平面,C项错误;分子中的苯环、碳碳双键和羰基能与氢气发生加成反应,则1 mol秋水仙碱最多能与7 mol氢气发生加成反应,D项正确。
5.A 由Y的结构可知,Y中只有苯环能与H2发生加成反应,则1 mol Y与足量的H2反应,最多消耗3 mol H2,A项错误;对比X、Y的结构可知,X中含有酚羟基而Y中没有,X遇FeCl3溶液发生显色反应呈紫色,则可以用FeCl3溶液检验Y中是否混有X,B项正确;X中含有酚羟基,且在苯环上酚羟基的邻位碳原子上有氢原子,所以在一定条件下,X可与HCHO发生缩聚反应生成高聚物,C项正确;Y中酯基水解生成的羧基、酚羟基及酰胺基水解生成的羧基都可以和NaOH反应,则1 mol Y与足量NaOH溶液反应时,最多能消耗3 mol NaOH,D项正确。
思想方法练
1.答案 (1)C6H10O3 醛基和羰基
(2)氧化反应 取代反应
(3)
(4)(其他合理答案也可)
(5)CH3CH2OH CH3CHO CH3COOH CH3COOCH2CH3
解析 (1)由题中甲的结构知其分子式为C6H10O3,乙中含有的官能团的名称是醛基和羰基。
(2)根据流程分析可知,反应②是乙在CrO3的作用下,分子中的醛基变为羧基,发生氧化反应;与乙醇在浓H2SO4存在、加热条件下发生酯化反应,生成和水,酯化反应是取代反应。
(3)由(2)中分析知丙的结构简式是。
(4)的分子式为C6H8O2,则符合题中条件的同分异构体的结构简式可以是或。
(5)根据反应②~④,可知先将CH3CH2OH氧化为乙醛,再将乙醛氧化为乙酸,乙酸与乙醇发生酯化反应生成乙酸乙酯和水,乙酸乙酯在一定条件下与丙酮反应生成,再与氢气加成可得。合成路线为CH3CH2OH CH3CHO CH3COOH CH3COOCH2CH3 。
方法解读
有机合成方法的思维程序
解决有机合成路线问题要牢记有机合成方法的思维程序,灵活应变:(1)正推法思维程序为基础原料→中间产物1→中间产物2目标有机物;(2)逆推法思维程序为目标有机物⇨前体1⇨前体2基础原料;(3)正、逆双向结合法思维程序为基础原料→中间产物……中间产物⇦目标有机物。
2.答案 (1)苯甲醛 羟基
(2)取代反应
(3)+CH3NH2 +H2O
(4)9 (或)
(5)
解析 根据反应⑦和⑧,结合已知条件Ⅳ,可知H含有碳氧双键,与CH3NH2反应,碳氧双键转化为碳氮双键,X与H2发生加成反应,碳氮双键变成碳氮单键,结合M的结构简式,可知X为,H为,再结合已知条件Ⅲ,可知G的结构简式为,结合已知条件Ⅱ,可知D为苯甲醛,其结构简式为,结合已知条件Ⅰ可知,C为苯甲醇,结构简式为。B为卤代烃,发生水解反应得到苯甲醇,①为A和Cl2在光照条件下发生取代反应,则A、B的结构简式分别为、。
(4)在H的同分异构体中,属于芳香族化合物,能发生水解反应和银镜反应,且水解产物之一遇FeCl3溶液显紫色,说明苯环上含有取代基—OOCH,其他两个碳原子可以形成2个—CH3或者1个—CH2CH3;若苯环上有2个—CH3和1个—OOCH,则有6种结构;若苯环上有1个—CH2CH3和1个—OOCH,则有3种结构,共9种结构;其中核磁共振氢谱有4组峰,且峰面积之比为1∶1∶2∶6的有机物分子中有2个对称的甲基,结构简式为、。
(5)要形成碳氮双键,根据已知条件Ⅳ,可知需要形成—NH2和碳氧双键,碳氧双键来自乙醛,—NH2由—NO2被还原得到,则流程图为 。

