数学五年级下册3的倍数的特征教学ppt课件
展开10 15 26 60 42 70 88 105 55 45
把下列各数填入相应的圈里
个位上是3、6、9、2、5、8、1······
92 75 36 206 65 3051 779 99999111 49 165 5988 655 131 2222 7203
在 里填上一个数字,使每个数都是3的倍数。
7 4 2 44 65
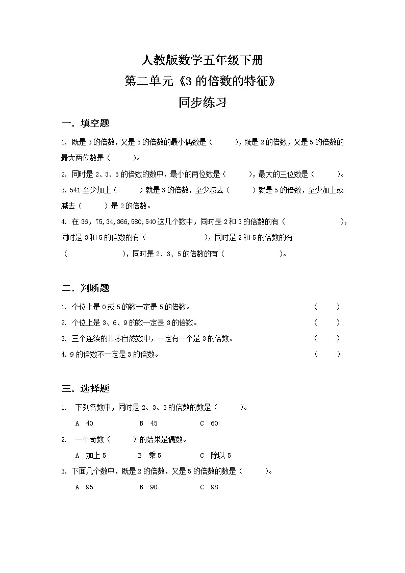
(1)既是3的倍数,又是5的倍数的最小偶数是( ) , 既是2的倍数,又是5的倍数的最大两位数是( )。(2)同时是2、3、5的倍数的数中,最小的两位数是( ), 最大的三位数是( )。
3的倍数的特征:一个数各位上的数字之和是3的倍数,那么这个数就是3的倍数。
小学数学人教版五年级下册因数和倍数课文ppt课件: 这是一份小学数学人教版五年级下册<a href="/sx/tb_c84736_t3/?tag_id=26" target="_blank">因数和倍数课文ppt课件</a>,文件包含人教版数学五年级下册222《3的倍数特征》PPT课件pptx、人教版数学五年级下册222《3的倍数特征》教案docx、人教版数学五年级下册222《3的倍数特征》同步练习含答案doc等3份课件配套教学资源,其中PPT共15页, 欢迎下载使用。
人教版五年级下册2 因数与倍数2、5、3的倍数特征3的倍数的特征精品教学课件ppt: 这是一份人教版五年级下册2 因数与倍数2、5、3的倍数特征3的倍数的特征精品教学课件ppt,文件包含核心素养人教版小学数学五年级下册25《练习三》课件pptx、核心素养人教版小学数学五年级下册《练习三》教案docx、核心素养人教版小学数学五年级下册25《练习三》导学案docx等3份课件配套教学资源,其中PPT共19页, 欢迎下载使用。
小学数学3的倍数的特征获奖课件ppt: 这是一份小学数学3的倍数的特征获奖课件ppt,文件包含2223的倍数的特征pptx、人教版数学五年级下册222《《3的倍数特征》同步练习含答案doc、人教版数学五年级下册第2单元《253的倍数的特征第2课时3的倍数的特征》教案docx等3份课件配套教学资源,其中PPT共16页, 欢迎下载使用。

