地理选择性必修1 自然地理基础第三章 大气的运动第一节 气压带、风带的形成与移动精品课后练习题
展开一、选择题
下图示意某一等高面。P1、P2为等压线,P1、P2之间的气压梯度相同。①~⑧是只考虑水平受力,不计空气垂直运动时,O点空气运动的可能方向。回答1~2题。
1.若图示为北半球,P1>P2,则O点风向为( )
A.④或⑤ B.③或④ C.⑥或⑦ D.⑤或⑥
2.若图示为高空等高面,P1
【答案】1.B 2.A
【解析】
1.图示为北半球,P1>P2,箭头指向⑤,向右高空偏转成③,近地面偏转成④。
2.图示为高空等高面,P1
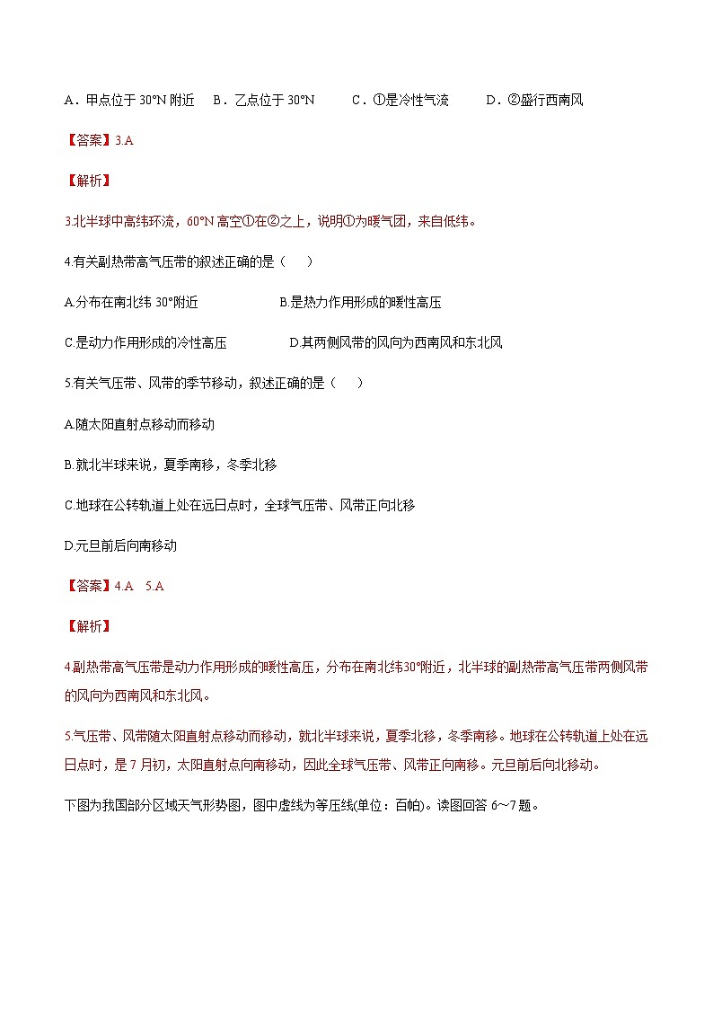
A.甲点位于30°N附近 B.乙点位于30°N C.①是冷性气流 D.②盛行西南风
【答案】3.A
【解析】
3.北半球中高纬环流,60°N高空①在②之上,说明①为暖气团,来自低纬。
4.有关副热带高气压带的叙述正确的是( )
A.分布在南北纬30°附近 B.是热力作用形成的暖性高压
C.是动力作用形成的冷性高压 D.其两侧风带的风向为西南风和东北风
5.有关气压带、风带的季节移动,叙述正确的是( )
A.随太阳直射点移动而移动
B.就北半球来说,夏季南移,冬季北移
C.地球在公转轨道上处在远日点时,全球气压带、风带正向北移
D.元旦前后向南移动
【答案】4.A 5.A
【解析】
4.副热带高气压带是动力作用形成的暖性高压,分布在南北纬30°附近,北半球的副热带高气压带两侧风带的风向为西南风和东北风。
5.气压带、风带随太阳直射点移动而移动,就北半球来说,夏季北移,冬季南移。地球在公转轨道上处在远日点时,是7月初,太阳直射点向南移动,因此全球气压带、风带正向南移。元旦前后向北移动。
下图为我国部分区域天气形势图,图中虚线为等压线(单位:百帕)。读图回答6~7题。
6.此时图示区域水平气压差最大值可能为( )
A.12 B.18
C.20 D.22
7.此时甲地吹( )
A.西北风 B.东北风
C.西南风 D.东南风
【答案】6.B 7.A
【解析】
6.本题主要考查等值线图的判读,考查考生获取和解读信息的能力。图中相邻等压线的等压距为4百帕,此时图示区域气压最高值为1 024~1 028,最低值为1 008~1 012,则此时图示区域水平气压差最大值为12~20,可能为18。
7.本题主要考查风向的判断,考查考生调动和运用知识的能力。由于甲地右侧为低压中心,空气由高压区流向低压区,且受地转偏向力的影响,向右偏转,故此时甲地吹西北风。
读下面四幅“气压分布图”,回答8~9题。
8.如果四图都位于北半球,a、b、c、d四地风向都正确的是( )
A.西北风 东北风 东南风 南风
B.东北风 西北风 西南风 西南风
C.东南风 西南风 东北风 西北风
D.西南风 东南风 西北风 东北风
9.四幅气压分布图中,风力最大的点是( )
A.a B.b C.cD.d
【答案】8.B 9.A
【解析】
8.按照近地面风向的画法做就可以了。
9.比例尺相同,气压梯度越大,风力越大,a大于b,c大于d。相同的气压梯度,比例尺越大,风力越大,因此,选A。
10.下图能正确反映北半球近地面和高空等压线与风向关系的图是( )
【答案】10.A
【解析】
10.高空风向平行于等压线,排除BD,水平气压梯度力由高压指向低压,排除C,选择A。
11.下图为季风区地理分布图。季风成因与信风带季节移动有关的一组是( )
A.①②③ B.②③④ C.①③④ D.①②④
【答案】11.C
【解析】
11.图中①④季风为北半球夏季时东南信风北移越过赤道向右偏转形成的,②季风是海陆热力性质差异形成的,③季风是南半球夏季时东北信风南移越过赤道向左偏转形成的,因此与信风带季节移动有关的季风有①③④。
12.假定各个气压带的宽度为10个纬度。下图为某日气压带和风带分布示意图。该日为( )
A.春分日 B.夏至日 C.秋分日 D.冬至日
【答案】13.D
【解析】
12.根据经度的分布规律可知,顺时针方向为东经经度增大的方向,说明地球顺时针方向自转,因此所在半球为南半球。由图可知,赤道附近的气压带为赤道低气压带,此时所在位置位于赤道以南,说明太阳直射点向南移,此时应该为冬至日,故D项正确。
13.受气压梯度力和地转偏向力等因素影响,近地面形成了风带和无风带(无盛行风地带)。全球无风带的分布范围是( )
A.南北纬30°附近 B.南北纬40°附近 C.南北纬60°附近 D南北纬80°附近
【答案】13.A
【解析】
13.根据气压带、风带的分布,那些受单一气压带控制的地区,盛行上升或下沉气流,形成无风带.A、南北纬30°附近受副热带高气压带控制,属于无风带,故A正确;B、南北纬40°附近地处西风带,故B不合题意;C、南北纬60附近受西风带或副极地低气压带控制,故C不合题意;D、南北纬80附近地处极地东风带,故D不合题意.故选:A。
二、非选择题
14.读下图,回答有关问题。
(1)该图表示北半球____________季时的大气环流状况,判断的理由是____________。
(2)C气流来自哪个气压带?为什么C气流与D气流相遇后向上爬升?
【答案】14.(1)冬季 赤道低气压带南移
(2)副热带高气压带 C气流是暖热气流,D气流来自极地,是冷气流
【解析】
14.(1)根据气压带风带的移动来判断季节。
(2)根据维度判断风带。
15.读下图,完成下列要求。
(1)此图表示北半球 (冬、夏)季气压带分布状况,判断理由是 。
(2)图中B表示的气压中心为 ,它将 气压切断,北太平洋上的气压中心A的名称是 。
(3)图中C处风向为 ,D处风向为 。在图中用箭头画出两处的风向。
【答案】15.(1)夏 亚洲低压 (2)亚洲低压 副热带高 夏威夷高压
(3)东南 西南 略
【解析】
15.(1)由于海陆热力性质差异,夏季陆地形成低压中心。
(2)夏季亚洲低压切断副热带高气压带,使高压残留在海洋上,太平洋的是夏威夷高压。
(3)东亚夏季是东南季风,南亚夏季是西南季风。
老师,您好!感谢您下载使用资料。欢迎参加新教材精创用户调研,我们需要您的宝贵意见,以便更好地建设各类资源,为您提供更优质的服务。填写本问卷,您将获得2储值或200学豆奖励。点击下方链接或者扫描二维码,即可参与调研,赢取奖励!(活动截止时间2020年11月30日)
湘教版 (2019)选择性必修1 自然地理基础第一节 气压带、风带的形成与移动优秀课后练习题: 这是一份湘教版 (2019)选择性必修1 自然地理基础<a href="/dl/tb_c4004441_t7/?tag_id=28" target="_blank">第一节 气压带、风带的形成与移动优秀课后练习题</a>,文件包含31气压带风带的形成与移动分层练习原卷版docx、31气压带风带的形成与移动分层练习解析版docx等2份试卷配套教学资源,其中试卷共36页, 欢迎下载使用。
湘教版 (2019)选择性必修1 自然地理基础第一节 气压带、风带的形成与移动课时作业: 这是一份湘教版 (2019)选择性必修1 自然地理基础第一节 气压带、风带的形成与移动课时作业,共14页。试卷主要包含了1 气压带、风带的形成与移动等内容,欢迎下载使用。
湘教版 (2019)选择性必修1 自然地理基础第三章 大气的运动第一节 气压带、风带的形成与移动课后测评: 这是一份湘教版 (2019)选择性必修1 自然地理基础第三章 大气的运动第一节 气压带、风带的形成与移动课后测评,共11页。

