- 6.6.1《平方差公式(1)》 教案 教案 7 次下载
- 6.6.2《平方差公式(2)》 教案 教案 6 次下载
- 6.8.1《整式的除法(1)》 教案 教案 5 次下载
- 6.8.2《整式的除法(2)》 教案 教案 5 次下载
- 7.1.1《两条直线的位置关系(1)》 课件PPT 课件 8 次下载
鲁教版 (五四制)六年级下册第六章 整式的乘除7 完全平方公式教学设计
展开6.7 完全平方公式(1)
课时课题:第六章 第七节 完全平方公式(第1课时)
课型:新授课
授课时间:
教学目标:
知识与技能:理解完全平方公式的本质,并会运用公式进行简单的计算;了解完全平方公式的几何背景.
过程与方法:经历探索完全平方公式的过程,并从推导过程中,培养学生观察、发现、归纳、概括、猜想等探究创新能力,发展逻辑推理能力和有条理的表达能力,培养学生的数形结合意识.
情感与态度: 体验数学活动充满着探索性和创造性,并在数学活动中获得成功的体验与喜悦,树立学习的自信心.
教学重点:完全平方公式及其应用.
教学难点:完全平方公式的应用.
教法及学法指导:
本节课采用自主探索、启发引导、合作交流的模式展开教学,引导学生主动地进行观察、归纳、猜测和验证.考虑到学生的认知方式、思维水平和学习能力的差异进行分层次教学,让不同层次的学生都能主动参与并都能得到充分的发展.边启发、边探索、边归纳,突出以学生为主体的探索性学习活动. 遵循知识的产生过程,从特殊→一般→特殊,将所学的知识用于实践中.
课前准备:
教师:多媒体课件.
学生:课前进行预习工作.
教学过程:
一 前置诊断,开辟道路
师:上一节课,我们学习了平方差公式,知道了应用平方差公式可以进行某些多项式乘法的简便运算.那位同学能说一下平方差公式是什么?它的结构特征是什么?
生:(积极踊跃,争先恐后)
生:平方差公式:(a+b)(a-b)=a2-b2 ;
公式的结构特点:左边是两个二项式的乘积,即两数和与这两数差的积.
右边是两数的平方差.
师:应用平方差公式要注意什么问题?
生1:弄清在什么情况下才能使用平方差公式.
生2:(补充)把两个因式中相同的部分看作a,互为相反的部分看作b.
师:很好.还记得我们是怎样用图形解释平方差公式的吗?
生:利用图形变化前后的面积相等来解释的.从一个边长为a大正方形中割掉一个边长为b的小正方形,剩下图形的面积可以用a2-b2表示,也可以用(a+b)(a-b)表示,就可以得到:(a+b)(a-b)=a2-b2.
师:(出示多媒体课件,使学生数形结合起来,帮助其理解.)
师:平方差公式实质上是特殊的多项式乘法的一种简便运算,是我们由一些特殊的多项式乘法的计算中分析得到的数学规律,应用它可以进行一些数或式乘法的简便计算.数学中,还有很多规律等待我们去探索、去发现.
设计意图:本堂课的学习方向仍是引导鼓励学生通过已学习的知识经过个人思考、小组合作等方式推导出本课新知,进一步发展学生的符号感和推理能力.而这个过程离不开旧知识的铺垫,平方差公式的学习有很多教学环节和形式与本节的学习是类似的,其中包含的基本知识与基本能力也仍是本节的精神主旨,因而复习很有必要.
二 设问质疑,探究尝试
师:(出示多媒体课件)
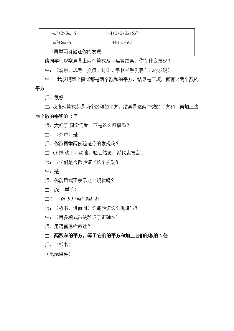
1.观察下列算式及其运算结果,你有什么发现? (m+3)2 (2+3x)2 = (m+3)(m+3) =(2+3x)(2+3x) =m2+3m+3m+9 =4+2×3x+2×3x+9x2 =m2+2×3m+9 =4+2×2×3x+9x2 =m2+6m+9 =4+12x+9x2 2.再举两例验证你的发现. |
请同学们观察屏幕上两个算式及其运算结果,你有什么发现?
生:(观察、思考、交流、讨论、争相举手发表自己的发现).
生1:我发现两个算式都是两个数和的平方,结果是三项,都有这两个数的平方.
师:很好.
生:我发现算式都是两个数和的平方,结果是这两个数的平方和,再加上这两个数的乘积的2倍.
师:太好了.同学们看一下是这么回事吗?
生:(齐声)是.
师:你能再举两例验证你的发现吗?
生:(积极动手、动脑,验证结论,派代表发言.)
师:同学们是否都验证了这个发现?
生:是.
师:你能用式子表示这个规律吗?
生:能.(举手)
生1:(a+b)2=a2+2ab+b2 .
师:(板书,进而问)你能验证这个规律吗?
生:(用多项式乘法验证了正确性)
师:用语言怎样叙述?
生:两数和的平方,等于它们的平方和加上它们的积的2倍.
师:(板书)
(出示课件)
你能用图6-7解释这一公式吗?
生:(思考、讨论后,积极举手)
生1:和验证平方差公式一样,用两种方法表示图中大正方形的面积为:(a+b)2和a2+2ab+b2,这两个算式相等,就得到(a+b)2=a2+2ab+b2.
师:太棒了!
刚才,我们从数和形两个方面验证了这个规律的正确性,今后遇见形如(a+b)2的式子,就可以用这个公式来计算.如:
(m+3)2=m2+2×3•m+9=m2+6m+9.
比较一下两种做法,哪一种较简单?
生:用公式简单.
师:试着用公式计算:(2+3x)2 .
生:(动手计算,体会公式可以使运算简便.)
设计意图:通过特例的探索,引入完全平方公式,再让学生自己举例加深对公式的体会.而在计算图形的面积时,通过对比这些表示方式可以使学生对于公式有一个直观的认识.通过自主探究和交流学到了新的知识,学生的学习积极性和主动性得到大大的激发.
三 探究规律、形成结论
1.初识完全平方公式.
师:(出示课件)你能计算:(a-b)2 吗?
生:(思考、积极动脑,在练习本上试着计算.)
师:(巡视,发现两种不同解法,让这两名学生板演.)
生1:(a-b)2 = (a-b) (a-b)=a2-2ab+b2.
生2:(a-b)2=[a+(-b) ] 2=a2-2a(-b)+b2=a2-2ab+b2.
师:看这两个同学的做法是否正确?他们是怎样做的?
生:一个是利用多项式的乘法,一个是利用公式,把差的形式化成了和的形式,都正确.
师:很好!你能用语言描述一下这个结果吗?
生:两数差的平方,等于它们的平方和减去它们的积的2倍.
师:我们把这个规律也当成公式,和前面的公式合起来称为完全平方公式.请你体会一下“完全”的含义.
生:(七嘴八舌,最后形成统一意见)“全部”的意思.
师:我们把(a+b)2=a2+2ab+b2称为和的完全平方公式,(a-b)2 =a2-2ab+b2称为差的完全平方公式.
2. 再识完全平方公式.
师:你能分析一下完全平方公式的结构特点,并用语言进行完整地描述吗?
生:(讨论,争相回答)
生1: 结构特点:左边是二项式(两数和或差))的平方;
右边是两数的平方和加上(或减去)这两数乘积的2倍.
生2:两数和(或差)的平方,等于这两数的平方和加上(或减去)这两数积的2倍.
师:很好.
学的东西多了,有的同学可能会记混,教你一个口诀便于记忆:
首平方,尾平方,积的2倍放中央,是加是减看前方.
生:理解口诀,记忆公式.
设计意图:让学生从代数运算的角度,推导出两数差的完全平方公式,并在此基础上加以总结,从而完善了完全平方公式,同时培养学生有条理的思考和语言表达能力.最后以口诀的形式,加深学生对公式的理解.
四 学以致用、巩固新知
师:完全平方公式和平方差公式一样,也是整式乘法中的重要公式,应用它们可以使运算简便.(出示多媒体课件)
例1 用完全平方公式计算:
(1) (2x−3)2 ; (2) (4x+5y)2 ; (3)(m−a)2
生:分析算式的特点,找准谁相当于公式中的a,谁相当于公式中的b,试着用公式解题.
师:派两名同学板演,师生共同评价.
巩固练习.
1.计算:
(1) ; (2) ;
(3)(2x2-3y2)2 ; (4)(n+1)2-n2 .
生:板演,师生共同评价.
师:发现学生有新解法,指名板演.
生:(n+1)2-n2=(n +1+ n)( n +1− n) =(2n +1)
师:给出肯定,建议学生试着用这种解法做一做.
2.纠错练习:指出下列各式中的错误,并加以改正:
(1) (2a−1)2=2a2−2a+1;
(2) (2a+1)2=4a2 +1;
(3)(a−1)2=a2−2a−1.
生:分析错误原因,并改正.
设计意图:对照公式,进行独立的简单计算,体会公式在解题中的应用,进一步熟悉公式.并通过小组交流,自我检验,巩固反馈.考察个人的实际运用能力,并及时查漏补缺.
例2 利用完全平方公式计算:
(1) (-2x+1)2 ; (2) (-1-2x)2
师:指导学生分析算式特点.
生:找出相当于公式中a与b的数或式,试着解答.
设计意图:例2是对课本内容的补充,使学生从更深的一个角度来认识完全平方公式,防止解题时中间项的符号出现问题,并能在解题中通过灵活的变形来运用公式,解决问题.
教学时,首先放手让学生独立来解决第一个题目,学生可能出错较多,且都集中在中间项的符号上,由此引出有进一步认识公式的必要,从而教师引导学生再次观察题目,仔细分析题目当中谁相当于公式当中的a与b,从而运用不同的方法和思路,解决问题.在解题过程中学生认识到了解决问题之前恰当选择公式和正确分析题目的必要性,学习的积极性再次被激发.
五 知识迁移、变式训练、
师:我们把形如a2 2ab+b2 的式子称为完全平方式,请思考:
1.若(x -1)2=2,则代数式x2−2x+5的值为 .
2. (1)已知9x2-12x+m是一个完全平方式,则m的值是
(2)已知x2+mx+25是一个完全平方式,则m的值是 .
生:组内交流,探究尝试.
师:巡视,发现有程度较好的同学已解出答案,指名,让其说出自己的解法.
设计意图:这两题都是常考题型,其中第一题是整体代入法求代数式的值,第二题是考查学生对完全平方式概念的理解,学生解决起来可能会有困难,教师可以给予适当的指导使其掌握这种题型的解法.课上如果时间不允许,可以放到课下进行探索.
六 总结串联,纳入系统
师:引导学生从完全平方公式和平方差公式不同和解题过程中要注意的事项两方面总结本节课所学内容.
生:分析.
1.完全平方公式和平方差公式不同:
(1)形式不同.
(2)结果不同:完全平方公式的结果是三项,即 (a b)2=a2 2ab+b2;
平方差公式的结果是两项, 即(a+b)(a−b)=a2−b2.
2. 解题过程中要准确确定a和b,对照公式原形的两边, 做到不丢项、不弄错符号、2ab时不少乘2.
设计意图:课堂小结并不只是课堂知识点的回顾,要尽量让学生畅谈自己的切身感受,教师对于发言进行鼓励,进一步梳理本节所学,更要有所思考,达到对所学知识巩固的目的.
七 达标检测,评价矫正
★1.用完全平方公式计算:
(1) (mn-a)2 (2) (-3x﹢b)2 (3) (-m-4n)2
★★2.已知2x -1=3,求代数式(x -3 )2+2 x(3﹢x)-7 的值.
设计意图:设计两个题目,由简单到复杂,对不同程度的学生分层要求.程度稍好的学生都完成,一般的学生只要完成第一题即可.学生限定时间独立完成,师生纠错.使学生了解自己学习的掌握情况 ,也便于教师的学情分析.
八 课后作业、巩固提高
1. 基础训练:课本习题6.14.
2. 拓展练习:
(1)试着用图形解释(a-b)2 =a2-2ab+b2.
(2)(a﹢b)2与(a-b)2有怎样的联系?能否用一个等式来表示两者之间的关系,并尝试用图形来验证你的结论?
设计意图:设计两组题目,第一组为基础题,巩固本节所学;第二组题目为下一节课的学习做准备.
九 板书设计
6.7 完全平方公式(1) | ||
完全平方公式: (a b)2=a2 2ab+b2 两数和(或差)的平方,等于这两数的平方和加上(或减去)这两数积的两倍.
| 例题 | 练习 |
教学反思
有前面平方差公式的学习做基础,绝大多数学生能够很顺利地进行自主探究和用图形验证和的完全平方公式,并从中建立了数形结合的意识.关于差的完全平方公式的几何解释,本节课没有让学生给出验证方法,放到课下进行探索,是为了降低难度.
这节课的探究活动较多,学生的自主性得到了充分的体现,课堂气氛平等融洽,激情高涨,更可喜的是在完全平方公式的探求和应用过程中,特别是在解决例2的问题时,有些学生观察入微,又统揽全局,表现出了较强的观察力和分析问题、解决问题的能力,此时,作为教师,我们要善于抓住这个契机,及时地对学生提出表扬和鼓励,进一步激发他们的学习兴趣.而对于表现较差的学生,绝不可轻言放弃,则要适时地进行学法指导,使其领会数学的化归思想,学会用一般方法解决问题,培养他们“既见树木,又见森林”的优良观察品质.
本节课的不足之处在于,处理达标检测题目的时间有些紧,原因是学生对完全平方式的理解不是很好,变式训练题用的时间稍多一些,建议把变式训练放到课下探究,本节课练好完全平方公式的有关计算即可.
初中数学湘教版七年级下册2.2.2完全平方公式第1课时教案: 这是一份初中数学湘教版七年级下册<a href="/sx/tb_c95285_t8/?tag_id=27" target="_blank">2.2.2完全平方公式第1课时教案</a>,共6页。教案主要包含了知识与技能,过程与方法,情感态度,教学重点,教学难点,教学说明,归纳结论等内容,欢迎下载使用。
初中数学鲁教版 (五四制)六年级下册7 完全平方公式教学设计: 这是一份初中数学鲁教版 (五四制)六年级下册7 完全平方公式教学设计,共9页。
数学八年级上册14.2.2 完全平方公式教学设计: 这是一份数学八年级上册14.2.2 完全平方公式教学设计,共5页。

