2021年福建省厦门市思明区厦门一中中考一模化学试卷(含答案)
展开(考试时间:60分钟,满分:100分)
温馨提示:本学科试卷有两张,一是答题卡,另一是本试题(共6页,18题);请将全部答案填在答题卡的相应答题栏内,否则不能得分。
可能用到相对原子质量:H-1 O-16 S-32 Fe-56 Cu-64 Zn-65 Ag-108
第Ⅰ卷选择题(共10题,30分)
本卷每题3分。每题只有一个选项符合题意,在答题卡选择题栏内用2B铅笔将该选项涂黑
1.下列是福建人民日常饮食中常见的物质,其中容器内所盛放的物质属于溶液的是()
A.福州锅边糊 B.莆田鲜卤面
C.厦门沙茶面 D.建瓯福矛酒
2.下列不属于金属材料的是()
A.黄铜 B.不锈钢 C.四氧化三铁 D.黄金
3.下列能使紫色石蕊溶液变红色的物质是()
A.盐酸 B.氢氧化钠 C.石灰水 D.氨水
4.下列有关溶液的说法正确的是()
A.溶液一定是无色透明的液体 B.饱和溶液一定是浓溶液
C.碘酒溶液中,溶质是碘单质 D.汽油除油污是乳化现象
5.下列有关比较中,正确的是()
A.Ca(OH)2的溶解度:20℃<60℃ B.金属活动性顺序:Sn
A.甲>乙>丙>丁 B.丙>乙>甲>丁 C.丙>乙>丁>甲 D.丁>甲>乙>丙
7.甲、乙、丙三种固体物质的溶解度曲线如图,下列说法正确的是
A.将t1℃时丙的饱和溶液升温到t2℃,变为不饱和溶液
B.甲的溶液中混有少量的乙,可用降温结晶的方法提纯甲
C.t2℃,15g甲物质加入5g水中不断搅拌,所得溶液中溶质的质量分数为23.1%
D.将t2℃时甲、乙、丙的饱和溶液分别降温至t1℃,所得溶液的溶质质量分数大小顺序是乙>甲=丙
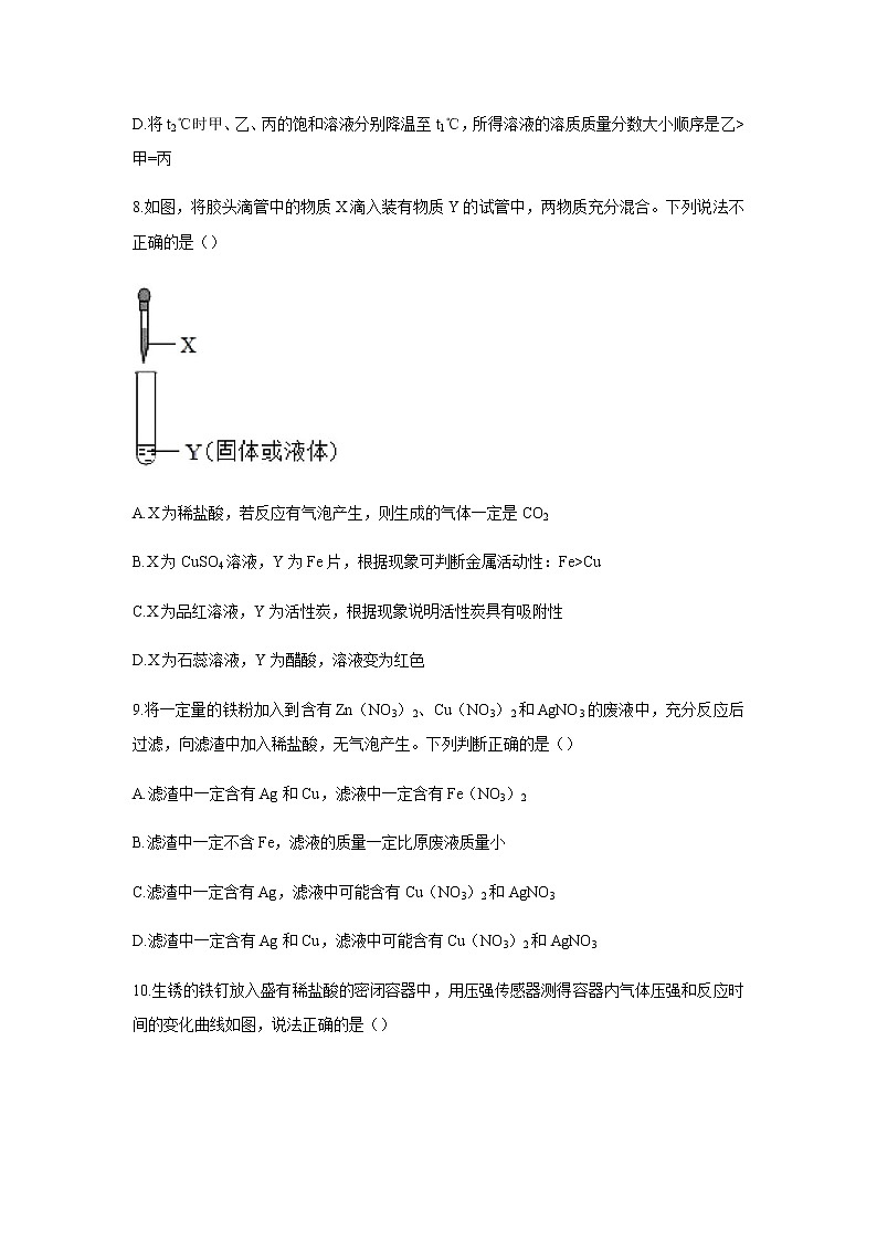
8.如图,将胶头滴管中的物质X滴入装有物质Y的试管中,两物质充分混合。下列说法不正确的是()
A.X为稀盐酸,若反应有气泡产生,则生成的气体一定是CO2
B.X为CuSO4溶液,Y为Fe片,根据现象可判断金属活动性:Fe>Cu
C.X为品红溶液,Y为活性炭,根据现象说明活性炭具有吸附性
D.X为石蕊溶液,Y为醋酸,溶液变为红色
9.将一定量的铁粉加入到含有Zn(NO3)2、Cu(NO3)2和AgNO3的废液中,充分反应后过滤,向滤渣中加入稀盐酸,无气泡产生。下列判断正确的是()
A.滤渣中一定含有Ag和Cu,滤液中一定含有Fe(NO3)2
B.滤渣中一定不含Fe,滤液的质量一定比原废液质量小
C.滤渣中一定含有Ag,滤液中可能含有Cu(NO3)2和AgNO3
D.滤渣中一定含有Ag和Cu,滤液中可能含有Cu(NO3)2和AgNO3
10.生锈的铁钉放入盛有稀盐酸的密闭容器中,用压强传感器测得容器内气体压强和反应时间的变化曲线如图,说法正确的是()
A.E点温度大于A点 B.D点反应结束
C.CD段压强变化的主要因素是反应速度减慢 D.C点生成氢气的质量等于D点生成氢气的质量
第Ⅱ卷 非选择题(共8题,70分)
11.(10分)化学与生活息息相关一一学习道路千万条,学好化学第一条。
(1)用铁制作炊具是利用其良好的延展性和 性。
(2)喝了汽水经常会打嗝是因为 。
(3)厨房管道疏通剂含有氢氧化钠,若长期久置在空气中能与二氧化碳反应,写出反应的化学方程式 。
(4)用水很难洗掉衣服上的油渍,但用洗涤剂可以洗掉,这是因为洗涤剂对油渍具有 作用。
(5)工人师傅切割铁板时,常用硫酸铜溶液在铁板上画线即可留下红色的印记,此过程涉及的化学方程式是 。
12.(7分)酸是广泛存在而又非常重要的物质。下面是“许紫橙”化学兴趣小组对常见的酸一一硫酸的部分性质进行探究,请你一起参与。
(1)浓硫酸的特性
①向一个烧杯中加入一定质量的浓硫酸,总质量为m1;敞口放置在空气中一段时间后,总质量为m2,那么,m1 m2(选填“>”“<”或“=”)。
②如图所示,将水滴入装有浓硫酸的锥形瓶中(锥形瓶和木板用熔化的石蜡粘在一起),观察到液滴四溅。据此分析,下列关于浓硫酸的叙述正确的是 。
A.稀释浓硫酸时,一定要将浓硫酸缓慢注入水中
B.稀释浓硫酸时,一定要将水缓慢注入浓硫酸中
C.浓硫酸充分溶于水后,可以将锥形瓶从木板上轻轻提离
(2)与金属反应
向装有镁、铁、铜的A、B、C三支试管中(如图),分别加入等质量分数的稀硫酸,不能观察到明显现象的是 (填序号)。
(3)与非金属反应
碳与浓硫酸在加热时,除生成水外,还生成二氧化硫和引起温室效应的气体,写出碳和浓硫酸加热反应的化学方程式: 。
13.(6分)溶液在生产、生活中起着十分重要的作用。如表是NaCl和KNO3在不同温度时的溶解度,回答问题。
(1)两种物质中,溶解度受温度影响变化较大的是 。
(2)NaCl和KNO3溶解度相等的温度范围是 。
(3)60℃时,按图示操作:
A中溶液是 (填“饱和”或“不饱和”)溶液,C中溶液的总质量是 g。
(4)50℃时,将两种物质的饱和溶液各100g,分别加热蒸发10g水后,再恢复到50℃,剩余溶液的质量:NaCl溶液 (填“大于”“等于”或“小于”)KNO3溶液。
14.(10分)为了验证“酸的化学性质”,“马可鲍”化学研究小组的同学在实验室进行如图所示实验,请分析后回答相关问题。
(1)图1中,1孔的现象是 ,4孔的现象是 。
(2)图2中,若D中固体为镁条,写出发生反应的化学方程式 。
(3)写出C试管中的现象 。
(4)若D试管中固体为铝,刚开始没有气体产生,原因(用化学方程式表示)是 。
15.(8分)四氧化三铁是一种常用的磁性材料,由工业废料铁泥(含Fe、Fe2O3、FeO和杂质,杂质不参与反应)制取Fe3O4的一种流程如下:
(1)操作Ⅱ的名称是 。
(2)Fe2O3与稀硫酸反应的化学方程式为 。为使铁泥与稀硫酸充分反应,可采取的措施是 。(答出一点即可)
(3)向溶液X中加入过量铁粉的作用是 。
(4) FeOOH与FeSO3溶液在一定条件下反应生成Fe3O4和 (填化学式)。
16.(8分)实验室配制一定溶质质量分数的氯化钠溶液的流程如图所示:
(1)应称量 g氯化钠固体,需加水 mL(水的密度为1g·mL-1)。
(2)若称量氯化钠固体时指针向左偏转,则应 直到天平平衡。
(3)实验中发现氯化钠固体已结块,为了较快地溶解,合理的方法有 (填序号)。
A.用玻璃棒搅拌 B.用玻璃棒将固体捣碎 C.适当地加热
(4)下列操作中可能导致配制氯化钠溶液的溶质质量分数偏大的是 (填序号)。
A.氯化钠中含有杂质 B.量取水时俯视
C.内壁有少量水的烧杯溶解氯化钠 D.转移时,有少量溶液溅出
(5)取上述溶液10g,需加 g水稀释,可得到5%的氯化钠溶液。
17.(12分)金属的性质和应用是化学研究的重要课题。“云泽汤”兴趣小组请你一起探究:
【知识回顾】
(1)铁丝在潮湿的空气中会慢慢锈蚀,是铁和 (填化学式)等物质作用的过程。
【实验探究】(以下实验均在室温和1标准大气压的环境中进行)
(2)制作暖宝宝要用到铁粉、活性炭、氯化钠等物质。
实验1:称取2.0g铁粉和2.5g活性炭,搅拌均匀,用滤纸包好,再滴入约lmL溶质质量分数为5%的氯化钠溶液,迅速用温度传感器测量。实验进行到450s时搓揉一次滤纸包,使表面结块的混合物松散。实验过程中测得混合物温度随时间变化的曲线如图1所示。
该过程中化学能转为 能。
②图中450s后混合物温度继续升高的原因是 。
(3)无焰食品加热器(内装有镁粉、铁粉和氯化钠等化学品)常用于野外加热食物。使用时,向化学品中加入一定量的水,能迅速反应升温使水沸腾,对食物进行加热。
实验2:向加有100mL水的隔热容器中分别加入下列各组物质,连续搅拌,每50s记录一次温度,温度变化曲线如图2所示。
这个实验的目的是 。
无焰食品加热器的成分不用于制作暖宝宝的理由是 。
在实验2的基础上,若要证明温度升高的主要原因是镁参与了反应。设计的方案是 。
(4)化学兴趣小组按题图3所示装置进行实验,瓶中的氧气可以几乎耗尽。测得实验数据如下表所示:
①根据表中数据,计算实验测得的空气中氧气的体积分数是 (计算结果精确到0.1%)。
铜能与空气中氧气、水、二氧化碳反应而锈蚀,生成铜绿【主要成分为Cu2(OH)2CO3】,。若将图3装置中的铁粉换成足量的铜粉进行实验,能否比较准确地测定空气中氧气的含量,你的判断和理由是 。
18.(9分)小思穆同学想探究某Cu-Zn合金的性质,取合金粉末13g,向其中逐渐加入一定溶质质量分数的稀硫酸,所加稀硫酸与生成氢气的质量关系如图所示。请完成下列分析及计算:
(1)反应生成氢气的总质量为 g。
(2)计算所用的稀硫酸溶质的质量分数。
厦门一中2020~2021学年(下)初三年第一次阶段性诊断练习
化学参考答案
1-5:DCACB 6-10:BBACD
11.(10分)
(1)导热。 (2)汽水中溶解有二氧化碳气体,气体的溶解度随温度的升高而减小。(2分)
(3) (4)乳化。 (5)
12.(7分)
(1)①<。②AC(2分)。 (2)C。 (3) 。
13.(6分)
(1)硝酸钾(或KNO3) (2)20℃~30℃。
(3)不饱和167.6(2分)。 (4)大于。
14.(10分)
(1)紫色石蕊溶液变红色 无色酚酞溶液不变色。
(2) 。
(3)黑色粉末逐渐溶解,溶液变蓝色。(2分)
(4) 。(或写氧化铝和硫酸反应
15.(8分)
(1)过滤。
(2) 将铁泥粉碎(或反应时不断搅拌等)。
(3)将硫酸铁转化为硫酸亚铁。(2分) (4)H2O
16.(8分)
(1)7.5 42.5
(2)减少氯化钠。
(3)AC。(2分) (4)B
(5)20。(2分)
17.(12分)
(1)H2O、O2 (2)①热。②搓揉后继续反应。
(3)①探究镁的形状对反应速率的影响。
②产生的温度过高。
③向加有100mL水的隔热容器中分别加入2.8g铁粉、5.85 gNaCl粉末,连续搅拌,每50s记录一次温度,与图2中的曲线对比。(3分)
(4)①20.5%。(2分)
②不能,是因为空气中的二氧化碳含量是0.03%,铜不能把装置中的氧气耗尽。
18.解:(1)由图可知,完全反应后生成氢气的质量为0.1g。(2分)
(2)设稀硫酸溶质的质量为x
98 2
x 0.1g
98/x=2/0.1g
x=4.9g
稀硫酸溶质的质量分数=
答:(1)0.1:(2)稀硫酸溶质的质量分数为10%。(7分)
温度/℃
10
20
30
40
50
60
溶解度g/100g水
NaCl
35.8
36.0
36.3
36.6
37.0
37.3
KNO3
20.9
31.6
45.8
63.9
85.5
110.0
组别
物质
Ⅰ
2.4g的整根镁条、2.8g铁粉、5.85g NaCl粉末
Ⅱ
2.4g镁条剪成100份、2.8g铁粉、5.85gNaCl粉末
Ⅲ
2.4g镁粉、2.8g铁粉、5.85g NaCl粉末
测量项目
实验前烧杯中水的体积
实验后烧杯中剩余水的体积
集气瓶(扣除内容物)和导管的容积
体积/mL
90.0
63.2
131.0
2023年福建省厦门市思明区中考化学三模试卷(含解析): 这是一份2023年福建省厦门市思明区中考化学三模试卷(含解析),共20页。试卷主要包含了 福建茶文化历史悠久等内容,欢迎下载使用。
2023年福建省厦门市中考化学二模试卷含答案解析: 这是一份2023年福建省厦门市中考化学二模试卷含答案解析,共20页。
2023年福建省厦门市海沧区中考化学二模试卷: 这是一份2023年福建省厦门市海沧区中考化学二模试卷,共23页。

