- 3.3信息系统的数据输入 第1课时 -【新教材】2021-2022学年教科版(2019)高中信息技术必修二教案 教案 4 次下载
- 4.1信息系统安全风险-【新教材】2021-2022学年教科版(2019)高中信息技术必修二教案 教案 10 次下载
- 4.3信息系统安全管理 -【新教材】2021-2022学年教科版(2019)高中信息技术必修二教案 教案 5 次下载
- 5.1信息社会的伦理与道德 -【新教材】2021-2022学年教科版(2019)高中信息技术必修二教案 教案 6 次下载
- 5.2信息社会的法律与法规 第1课时-【新教材】2021-2022学年教科版(2019)高中信息技术必修二教案 教案 4 次下载
信息技术必修2 信息系统与社会4.2 信息系统安全技术精品教案
展开一、教材分析
本节我们将围绕“运用信息系统安全技术防护家用计算机系统”项目展开学习。本项目主要包含“探索与应用计算机病毒防护技术”和“探索与应用防火墙技术”两个任务。整个项目将实现带领学生经历“病毒什么样”“病毒是什么”“怎么安全防护”三个环节,从身边的实例出发,认识信息安全的重要性和防护技术学习的必要性,杜绝盲目的技术崇拜,充分认识信息系统的不足,有效地利用现有技术、措施保护个人信息安全。
二、教学目标
1. 探索和体验典型的信息系统安全技术。
2. 掌握信息系统安全防范的常用技术方法。
3. 养成规范的信息系统操作习惯。
三、重点难点
教学重点:典型的信息系统安全技术。
教学难点:信息系统安全防范的常用技术方法。
四、教学过程
引入
计算机病毒是人为编写的程序,有的是不小心编错程序从而变成病毒,有的是为了赚钱,有的只为炫技。
例举:勒索病毒(源自美国的病毒勒索5个比特币(5万人民币)、熊猫烧香病毒(李俊为炫技)、CHI病毒(陈盈豪为炫技)
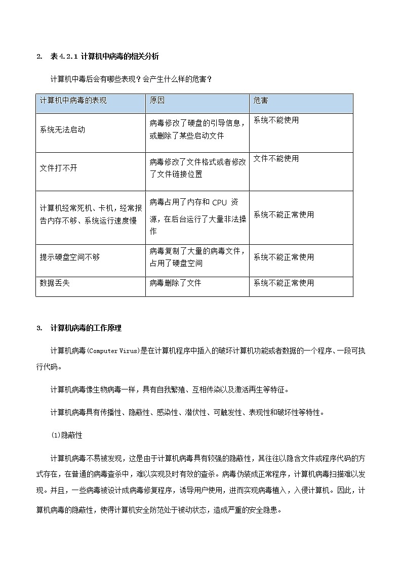
表4.2.1 计算机中病毒的相关分析
计算机中毒后会有哪些表现?会产生什么样的危害?
计算机病毒的工作原理
计算机病毒(Cmputer Virus)是在计算机程序中插入的破坏计算机功能或者数据的一个程序、一段可执行代码。
计算机病毒像生物病毒一样,具有自我繁殖、互相传染以及激活再生等特征。
计算机病毒具有传播性、隐蔽性、感染性、潜伏性、可触发性、表现性和破坏性等特性。
(1)隐蔽性
计算机病毒不易被发现,这是由于计算机病毒具有较强的隐蔽性,其往往以隐含文件或程序代码的方式存在,在普通的病毒查杀中,难以实现及时有效的查杀。病毒伪装成正常程序,计算机病毒扫描难以发现。并且,一些病毒被设计成病毒修复程序,诱导用户使用,进而实现病毒植入,入侵计算机。因此,计算机病毒的隐蔽性,使得计算机安全防范处于被动状态,造成严重的安全隐患。
(2)传染性
计算机病毒的一大特征是传染性,能够通过U盘、网络等途径入侵计算机。在入侵之后,往往可以实现病毒扩散,感染未感染计算机,进而造成大面积瘫痪等事故。随着网络信息技术的不断发展,在短时间之内,病毒能够实现较大范围的恶意入侵。因此,在计算机病毒的安全防御中,如何面对快速的病毒传染,成为有效防御病毒的重要基础,也是构建防御体系的关键。
(3)破坏性
病毒入侵计算机,往往具有极大的破坏性,能够破坏数据信息,甚至造成大面积的计算机瘫痪,对计算机用户造成较大损失。如常见的木马、蠕虫等计算机病毒,可以大范围入侵计算机,为计算机带来安全隐患。
【实例】 CIH 病毒的工作流程
拓展知识——木马
木马的全称是特洛伊木马病毒,是指通过特定的程序(木马程序)来控制计算机。木马通常有两个可执行程序:一个是控制端,另一个是被控制端。
拓展知识——流氓软件
“流氓软件”是介于病毒和正规软件之间的软件。如果计算机中有流氓软件,可能会出现某种异常现象。例如,用户使用计算机上网时,会有窗口不断跳出:当用户打开网页时,网页会变成不相干的奇怪画面等。有些流氓软件只是为了达到某种目的,比如广告宣传。这种流氓软件虽然不一定会影响用户计算机的正常使用,但在用户启动浏览器的时候会额外弹出网页,以达到宣传的目的。
病毒防范的基本常识
安装杀毒软件,定期进行全盘病毒、木马扫描,经常更新杀毒软件。
安装防火墙或者安装自带防火墙的杀毒软件。
经常进行操作系统和重要软件的更新,尤其要注意安装安全补丁以修复漏洞。
不随意接受、打开陌生人发来的电子邮件或通过QQ传递的文件或网址。
使用移动存储器前,先查杀病毒。
不要轻易打开电子邮件附件中的文档文件。首先要保存到本地磁盘,待用查杀计算机病毒的软件检查无病毒后,才可以打开使用。
防火墙
(1)什么是防火墙?
为了更有效地发挥杀毒软件的作用,我们通常启用杀毒软件的病毒实时监控功能,又称病毒防火墙。其实Windws系统自带防火墙功能,通过合理的设置也能为计算机系统设置一道安全屏障。
(2)使用Windws防火墙
从电脑的开始找到“控制面板”——打开控制面板找到“防火墙”——防火墙的开启或关闭
(3)设置出入站规则出站规则
设置个人信息系统的安全保护
练习计算机中病毒的表现
原因
危害
系统无法启动
病毒修改了硬盘的引导信息,或删除了某些启动文件
系统不能使用
文件打不开
病毒修改了文件格式或者修改了文件链接位置
文件不能使用
计算机经常死机、卡机,经常报告内存不够、系统运行速度慢
病毒占用了内存和 CPU 资源,在后台运行了大量非法操作
系统不能正常使用
提示硬盘空间不够
病毒复制了大量的病毒文件,占用了硬盘空间
系统不能正常使用
数据丢失
病毒删除了文件
系统不能正常使用
信息技术必修2 信息系统与社会4.3 信息系统安全管理优秀教案: 这是一份信息技术必修2 信息系统与社会4.3 信息系统安全管理优秀教案,共5页。教案主要包含了教材分析,教学目标,重点难点,教学过程等内容,欢迎下载使用。
高中信息技术教科版 (2019)必修2 信息系统与社会4.1 信息系统安全风险公开课教案: 这是一份高中信息技术教科版 (2019)必修2 信息系统与社会4.1 信息系统安全风险公开课教案,共5页。教案主要包含了教材分析,教学目标,重点难点,教学过程等内容,欢迎下载使用。
教科版 (2019)必修2 信息系统与社会4.2 信息系统安全技术教学设计: 这是一份教科版 (2019)必修2 信息系统与社会4.2 信息系统安全技术教学设计,共7页。

