- 4.1信息系统安全风险-【新教材】2021-2022学年教科版(2019)高中信息技术必修二教案 教案 10 次下载
- 4.2信息系统安全技术-【新教材】2021-2022学年教科版(2019)高中信息技术必修二教案 教案 5 次下载
- 5.1信息社会的伦理与道德 -【新教材】2021-2022学年教科版(2019)高中信息技术必修二教案 教案 6 次下载
- 5.2信息社会的法律与法规 第1课时-【新教材】2021-2022学年教科版(2019)高中信息技术必修二教案 教案 4 次下载
- 5.2信息社会的法律与法规第2课时 -【新教材】2021-2022学年教科版(2019)高中信息技术必修二教案 教案 4 次下载
信息技术必修2 信息系统与社会4.3 信息系统安全管理优秀教案
展开一、教材分析
通过学习,使学生在了解信息系统安全管理范围和管理措施的基础上,认识到现实情况中较多的安全事件和安全隐患是由管理不当组成的。通过建立规范、合理的安全管理制度,可保障信息系统的正常运行。二、教学目标
1. 了解信息系统安全的范围和管理措施。
2. 能够根据机构的安全策略选择适当的信息安全技术 。
3. 能够针对业务或机构的实际情况进行信息系统安全管理设置 。
4. 树立安全技术与安全管理相结合的意识 。
三、重点难点
重点:信息系统安全的范围和管理措施。
难点:信息系统安全管理设置。
四、教学过程
引入
某快递公司的数据维护人员在一次饮酒上班时,由于酒精作用,精神不集中,一不小心删除了部分数据库,导致上万件包裹滞留。为此公司全员加班,持续24小时才恢复数据。
问:1. 造成本次事故的因素是什么?
2. 这些人为因素是造成信息系统安全风险,可以通过什么方式来降低?
一般来说信息系统安全事故主要有三大方面:
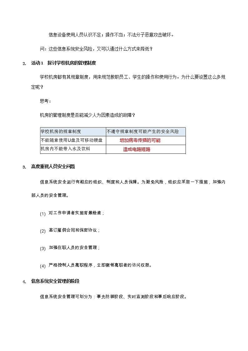
信息设备使用人员认识不足;操作不当;不法分子恶意攻击破坏。
问:这些信息系统安全风险,又可以通过什么方式来降低?
活动1 探讨学校机房的管理制度
学校机房都有其规章制度,用来规范教职员工、学生的操作和使用行为。为什么要设置这么多规定呢?
思考:
机房的管理制度是否能减少人为因素造成的故障?
高度重视人员安全问题
信息系统安全运行有相应的组织、制度和人员保障。为避免风险,组织应采取一下措施,加强内部人员的安全管理。
对工作申请者实施背景检查;
签订雇佣合同和保密协议;
加强在职人员的安全管理;
严格控制人员离职程序,立即撤销离职者的访问权限。
信息系统安全管理的阶段
信息系统安全管理可划分为:事先防御阶段、实时监测阶段和事后响应阶段。
在不同的安全管理阶段,利用病毒监控、加密传输、防火墙等安全技术,是信息系统安全防护的重要措施和手段。
“技术”和“管理”
问:“技术”和“管理”哪个重要?
大多数安全事故的发生和安全隐患的产生,既有技术原因也有管理上的问题。信息安全内容:包括制定完备的安全策略,通过风险评估来确定需求,根据需求选择安全技术和产品,并按照既定的安全策略和流程规范来实施,维护和审查安全控制措施。归根到底,信息安全并不只是技术过程,更重要的是管理过程。
问:课本中说:“更重要的是管理”,那么,在国家层面上的管理是怎么做的?
2017年6月1日颁布了中华人民共和国网络安全法。
问:个人或企业等不同用户群体在安全策略上又有什么区别?
信息系统安全管理模型
信息系统安全管理决策要点
把握信息系统安全管理决策要点,可以全面而有针对性地解决相关问题。
制定信息安全管理方针和多层次的安全策略,以便为各项信息安
全管理活动提供指引和支持。
通过风险评估来充分发掘组织真实的信息安全需要。
遵循预防为主的理念。
加强人员的安全意识和安全教育。
足够重视并提供切实有效的支持。
持有动态管理、持续改进的思想。
以业务持续发展为目标,达成信息安全控制的力度、使用的便利性以及成本投入之间的平衡。
小结
探讨信息安全管理标准
探讨信息系统安全管理策略
信息技术必修2 信息系统与社会4.2 信息系统安全技术精品教案: 这是一份信息技术必修2 信息系统与社会4.2 信息系统安全技术精品教案,共4页。教案主要包含了教材分析,教学目标,重点难点,教学过程等内容,欢迎下载使用。
高中信息技术教科版 (2019)必修2 信息系统与社会4.1 信息系统安全风险公开课教案: 这是一份高中信息技术教科版 (2019)必修2 信息系统与社会4.1 信息系统安全风险公开课教案,共5页。教案主要包含了教材分析,教学目标,重点难点,教学过程等内容,欢迎下载使用。
教科版 (2019)必修2 信息系统与社会4.3 信息系统安全管理教案: 这是一份教科版 (2019)必修2 信息系统与社会4.3 信息系统安全管理教案,共3页。教案主要包含了教学案例等内容,欢迎下载使用。

