苏教版三年级上册七 分数的初步认识(一)教案设计
展开教科书第87~89页例1、例2、“试一试”和“想想做做”。
【教学目标】
1.初步认识分数,知道把一个物体或图形平均分成几份,每份是它的几分之一;能正确读、写分数,知道分数各部分的名称;初步学会比较几分之一的大小。
2.进一步丰富数学活动的经验,培养观察、操作、思考和表达交流的能力。
【教学重、难点】
重点:初步认识几分之一。
难点:理解几分之一表示的含义。
【教学过程】
一、导入
创设情境:星期天,小明和小兰去野餐。我们来看看这两名同学带了哪些食品。(出示例题情境图,让学生说出图中每种食品的数量)
依次讨论:把4个苹果平均分成2份,每人各分得多少个?把2瓶矿泉水平均分成2份,每人各分得几瓶?
结合学生的交流,强调:每份分得同样多,在数学上叫作“平均分”。
进一步讨论:把1个蛋糕平均分成2份,每人各分得多少?
结合学生的交流,自然引出“半个”。
启发:每人分得的苹果、矿泉水可以用以前学过的数来表示,那“半个”蛋糕该用怎样的数来表示呢?
组织学生交流各自的想法,结合学生的交流相机揭示课题:认识分数。
二、建构
1.初步认识几分之一。
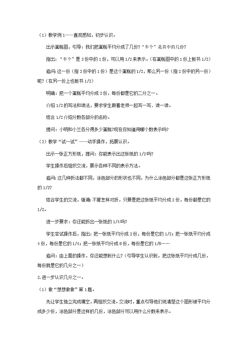
(1)教学例1——直观感知,初步认识。
出示蛋糕图,引导:我们把蛋糕平均分成了几份?“半个”是其中的几份?
指出:“半个”是2份中的1份,可以用1/2来表示。(在蛋糕图中的1份上板书1/2)
追问:这一份(指2份中的1份)是这个蛋糕的1/2,那么另一份(指2份中的另一份)呢?(在另一份上也板书1/2)
明确:把一个蛋糕平均分成2份,每份都是它的二分之一。
介绍1/2的写法和读法,要求学生跟着老师一起写一写、读一读。
结合1/2介绍分数各部分的名称。
提问:小明和小兰各分得多少蛋糕?现在你知道用哪个数表示吗?
(2)教学“试一试”——动手操作,拓展认识。
出示一张正方形纸,提问:你能表示出这张纸的1/2吗?
学生操作后组织交流,展示各种不同的表示方法。
追问:这几种折法都不同,涂色部分的形状也不同,为什么涂色部分都是这张正方形纸的1/2?
结合学生的交流,强调:不管怎样对折,只要是把这张纸平均分成2份,每份都是它的1/2。
进一步要求:你还能折出一张纸的1/4吗?
学生尝试操作后,指出:把一张纸平均分成2份,每份是它的1/2;把一张纸平均分成4份,每份是它的1/4;把一张纸平均分成8份,每份是它的1/8……
追问:由上面的操作,你还能想到什么?(引导学生认识到,把这张纸平均分成几份,每份就是它的几分之一)
2.进一步认识几分之一。
(1)做“想想做做”第1题。
先让学生独立完成填空,再组织交流。交流时,重点引导他们说清楚这个图形被平均分成多少份,涂色部分是这样的几份,涂色部分可以用什么分数来表示。
小结:把一个图形平均分成几份,其中的一份就是这个图形的几分之一。
(2)做“想想做做”第2题。
学生各自判断后,讨论:都分成了4份,为什么有些图形里的涂色部分可以用1/4来表示,而有些却不能?指出:只有把一个图形平均分成4份,每份才是这个图形的1/4。
3.比较两个几分之一的大小。
(1)教学例2。
同桌两人合作,用两张同样大的圆形纸片折一折,分别涂出它们的1/2和1/4。
学生操作后,指名说说是怎样表示出这两个分数的。
要求学生根据操作的过程和结果,比较1/2和1/4的大小,并试着说明理由。
进一步要求:再拿出一张同样大的圆形纸片,折一折并涂出它的1/8,然后把1/8与上面的两个分数分别比一比大小。
学生比较后,讨论:通过上面的比较,你有什么发现?
小结:把同样大小的一张圆形纸片平均分的份数越多,每一份自然就越小。
(2)做“想想做做”第4题。
先让学生根据分数的含义在图中涂色,并说说为什么这样涂,再要求他们借助直观比较大小。
三、应用
1.完成“想想做做”第3、5题。
2.完成“想想做做”第6题。
先让学生在长方形中表示出种番茄的部分,再要求他们在长方形中依次表示出种黄瓜和辣椒的部分。追问:从图上看,种的黄瓜和辣椒各占这块地的几分之几?
3.完成“想想做做”第7题。
提出要求:你能举例说说生活中用到的分数吗?
学生交流后,指出:分数产生于实际生活,因此它在生活中也有着广泛的应用。只要你有数学眼光,一定还能发现更多的与分数有关的例子。
四、小结
这节课,你有哪些收获?
【板书设计】
认识一个物体的几分之一
怎样表示“半个”:1/2:一个蛋糕平均分成两份,每份是它的二分之一
读作:二分之一写作:1/2
1/2>1/4>1/8
【教学反思】
本节课让学生充分自主地活动,通过“分蛋糕”经历了分数的产生过程,从折一折、涂一涂等大量的动手实践活动中整体感知分数的意义和分子是1的分数大小的比较方法。多次为学生提供动手操作的机会,给学生的思维发展创设了较大的空间,促使学生积极地参与到数学活动中。
小学数学苏教版三年级上册七 分数的初步认识(一)教学设计: 这是一份小学数学苏教版三年级上册七 分数的初步认识(一)教学设计,共3页。
2021秋三年级数学上册全一册教案打包48套苏教版: 这是一份苏教版三年级上册本册综合教案,文件包含2021秋三年级数学上册第一单元两三位数乘一位数教材分析苏教版2021092741docx、2021秋三年级数学上册第一单元两三位数乘一位数第10课时复习2教案苏教版20210927420docx、2021秋三年级数学上册第一单元两三位数乘一位数第1课时整十整百数乘一位数的口算和估算教案苏教版20210927419docx、2021秋三年级数学上册第一单元两三位数乘一位数第2课时倍的认识教案苏教版20210927417docx、2021秋三年级数学上册第一单元两三位数乘一位数第3课时求一个数的几倍是多少教案苏教版20210927414docx、2021秋三年级数学上册第一单元两三位数乘一位数第4课时不进位乘教案苏教版20210927413docx、2021秋三年级数学上册第一单元两三位数乘一位数第5课时不连续进位乘教案苏教版20210927411docx、2021秋三年级数学上册第一单元两三位数乘一位数第6课时连续进位乘教案苏教版2021092749docx、2021秋三年级数学上册第一单元两三位数乘一位数第7课时乘数中间有0的乘法教案苏教版2021092747docx、2021秋三年级数学上册第一单元两三位数乘一位数第8课时乘数末尾有0的乘法教案苏教版2021092745docx、2021秋三年级数学上册第一单元两三位数乘一位数第9课时复习1教案苏教版2021092742docx、2021秋三年级数学上册第七单元分数的初步认识一教材分析苏教版20210927456docx、2021秋三年级数学上册第七单元分数的初步认识一第1课时认识一个物体的几分之一教案苏教版20210927463docx、2021秋三年级数学上册第七单元分数的初步认识一第2课时认识一个物体的几分之几教案苏教版20210927461docx、2021秋三年级数学上册第七单元分数的初步认识一第3课时简单的分数加减法教案苏教版20210927460docx、2021秋三年级数学上册第七单元分数的初步认识一第4课时多彩的分数条教案苏教版20210927458docx、2021秋三年级数学上册第三单元长方形和正方形教材分析苏教版20210927448docx、2021秋三年级数学上册第三单元长方形和正方形第1课时认识长方形和正方形教案苏教版20210927455docx、2021秋三年级数学上册第三单元长方形和正方形第2课时认识周长教案苏教版20210927453docx、2021秋三年级数学上册第三单元长方形和正方形第3课时长方形和正方形周长的计算教案苏教版20210927451docx、2021秋三年级数学上册第三单元长方形和正方形第4课时周长是多少教案苏教版20210927449docx、2021秋三年级数学上册第二单元千克和克教材分析苏教版20210927470docx、2021秋三年级数学上册第二单元千克和克第1课时认识千克教案苏教版20210927473docx、2021秋三年级数学上册第二单元千克和克第2课时认识克教案苏教版20210927471docx、2021秋三年级数学上册第五单元解决问题的策略教材分析苏教版20210927421docx、2021秋三年级数学上册第五单元解决问题的策略第1课时从条件出发思考的策略1教案苏教版20210927427docx、2021秋三年级数学上册第五单元解决问题的策略第2课时从条件出发思考的策略2教案苏教版20210927425docx、2021秋三年级数学上册第五单元解决问题的策略第3课时间隔排列教案苏教版20210927423docx、2021秋三年级数学上册第八单元期末复习教材分析苏教版20210927476docx、2021秋三年级数学上册第八单元期末复习第1课时两三位数乘一位数的计算教案苏教版20210927481docx、2021秋三年级数学上册第八单元期末复习第2课时两三位数除以一位数的计算教案苏教版20210927480docx、2021秋三年级数学上册第八单元期末复习第3课时长方形和正方形以及平移旋转和轴对称教案苏教版20210927479docx、2021秋三年级数学上册第八单元期末复习第4课时分数的初步认识及千克和克教案苏教版20210927478docx、2021秋三年级数学上册第八单元期末复习第5课时解决问题的策略教案苏教版20210927477docx、2021秋三年级数学上册第六单元平移旋转和轴对称教材分析苏教版20210927465docx、2021秋三年级数学上册第六单元平移旋转和轴对称第1课时平移和旋转教案苏教版20210927469docx、2021秋三年级数学上册第六单元平移旋转和轴对称第2课时轴对称图形教案苏教版20210927467docx、2021秋三年级数学上册第四单元两三位数除以一位数教材分析苏教版20210927428docx、2021秋三年级数学上册第四单元两三位数除以一位数第10课时复习2教案苏教版20210927447docx、2021秋三年级数学上册第四单元两三位数除以一位数第1课时整十整百数除以一位数的口算教案苏教版20210927446docx、2021秋三年级数学上册第四单元两三位数除以一位数第2课时笔算两三位数除以一位数首位或首两位数都能整除教案苏教版20210927444docx、2021秋三年级数学上册第四单元两三位数除以一位数第3课时除法的验算教案苏教版20210927442docx、2021秋三年级数学上册第四单元两三位数除以一位数第4课时笔算两位数除以一位数首位不能整除教案苏教版20210927440docx、2021秋三年级数学上册第四单元两三位数除以一位数第5课时笔算三位数除以一位数首位不能整除教案苏教版20210927438docx、2021秋三年级数学上册第四单元两三位数除以一位数第6课时笔算三位数除以一位数首位不够除教案苏教版20210927436docx、2021秋三年级数学上册第四单元两三位数除以一位数第7课时商中间或末尾有0的除法1教案苏教版20210927434docx、2021秋三年级数学上册第四单元两三位数除以一位数第8课时商中间或末尾有0的除法2教案苏教版20210927432docx、2021秋三年级数学上册第四单元两三位数除以一位数第9课时复习1教案苏教版20210927429docx等48份教案配套教学资源,其中教案共168页, 欢迎下载使用。
2021秋一年级数学上册全一册教案打包52套苏教版: 这是一份小学苏教版本册综合教学设计,文件包含2021秋一年级数学上册第一单元数一数教材分析苏教版2021091854docx、2021秋一年级数学上册第一单元数一数教案苏教版2021091855docx、2021秋一年级数学上册第七单元分与合教材分析苏教版20210918555docx、2021秋一年级数学上册第七单元分与合第1课时2_5的分与合教案苏教版20210918565docx、2021秋一年级数学上册第七单元分与合第2课时67的分与合教案苏教版20210918564docx、2021秋一年级数学上册第七单元分与合第3课时89的分与合教案苏教版20210918562docx、2021秋一年级数学上册第七单元分与合第4课时10的分与合教案苏教版20210918560docx、2021秋一年级数学上册第三单元分一分教材分析苏教版20210918552docx、2021秋一年级数学上册第三单元分一分第1课时分一分教案苏教版20210918553docx、2021秋一年级数学上册第九单元认识11_20各数教材分析苏教版20210918573docx、2021秋一年级数学上册第九单元认识11_20各数第1课时数数读数教案苏教版20210918581docx、2021秋一年级数学上册第九单元认识11_20各数第2课时数的组成写数教案苏教版20210918579docx、2021秋一年级数学上册第九单元认识11_20各数第3课时10加几和相应的减法教案苏教版20210918577docx、2021秋一年级数学上册第二单元比一比教材分析苏教版20210918583docx、2021秋一年级数学上册第二单元比一比教案苏教版20210918584docx、2021秋一年级数学上册第五单元认识10以内的数教材分析苏教版2021091857docx、2021秋一年级数学上册第五单元认识10以内的数第1课时认识1_5教案苏教版20210918522docx、2021秋一年级数学上册第五单元认识10以内的数第2课时认识几和第几教案苏教版20210918520docx、2021秋一年级数学上册第五单元认识10以内的数第3课时认识0教案苏教版20210918519docx、2021秋一年级数学上册第五单元认识10以内的数第4课时认识>和<教案苏教版20210918517docx、2021秋一年级数学上册第五单元认识10以内的数第5课时认识6_9教案苏教版20210918514docx、2021秋一年级数学上册第五单元认识10以内的数第6课时认识10教案苏教版20210918512docx、2021秋一年级数学上册第八单元10以内的加法和减法第10课时求加法算式中的未知加数教案苏教版202109185120docx、2021秋一年级数学上册第八单元10以内的加法和减法第11课时连加连减教案苏教版202109185119docx、2021秋一年级数学上册第八单元10以内的加法和减法第12课时加减混合教案苏教版202109185116docx、2021秋一年级数学上册第八单元10以内的加法和减法第13课时复习1教案苏教版202109185115docx、2021秋一年级数学上册第八单元10以内的加法和减法第14课时复习2教案苏教版202109185113docx、2021秋一年级数学上册第八单元10以内的加法和减法第15课时丰收的果园教案苏教版202109185111docx、2021秋一年级数学上册第八单元10以内的加法和减法第1课时5以内的加法教案苏教版202109185105docx、2021秋一年级数学上册第八单元10以内的加法和减法第2课时5以内的减法教案苏教版202109185102docx、2021秋一年级数学上册第八单元10以内的加法和减法第3课时有关0的加减法教案苏教版202109185100docx、2021秋一年级数学上册第八单元10以内的加法和减法第4课时得数是67的加法教案苏教版20210918598docx、2021秋一年级数学上册第八单元10以内的加法和减法第5课时67减几教案苏教版20210918596docx、2021秋一年级数学上册第八单元10以内的加法和减法第6课时得数是8的加法和相应的减法教案苏教版20210918593docx、2021秋一年级数学上册第八单元10以内的加法和减法第7课时看图解决问题教案苏教版20210918592docx、2021秋一年级数学上册第八单元10以内的加法和减法第8课时得数是9的加法和相应的减法教案苏教版20210918589docx、2021秋一年级数学上册第八单元10以内的加法和减法第9课时得数是10的加法和相应的减法教案苏教版20210918588docx、2021秋一年级数学上册第八单元10以内的加法和减法第八单元教材分析苏教版20210918586docx、2021秋一年级数学上册第六单元认识图形一教材分析苏教版20210918567docx、2021秋一年级数学上册第六单元认识图形一第1课时认识图形教案苏教版20210918572docx、2021秋一年级数学上册第六单元认识图形一第2课时有趣的拼搭教案苏教版20210918570docx、2021秋一年级数学上册第十一单元期末复习教材分析苏教版20210918528docx、2021秋一年级数学上册第十一单元期末复习第1课时认数和认识物体教案苏教版20210918535docx、2021秋一年级数学上册第十一单元期末复习第2课时10以内的加减法和20以内的进位加法教案苏教版20210918533docx、2021秋一年级数学上册第十一单元期末复习第3课时解决简单的实际问题教案苏教版20210918530docx、2021秋一年级数学上册第十单元20以内的进位加法教材分析苏教版20210918536docx、2021秋一年级数学上册第十单元20以内的进位加法第1课时9加几教案苏教版20210918550docx、2021秋一年级数学上册第十单元20以内的进位加法第2课时87加几教案苏教版20210918548docx、2021秋一年级数学上册第十单元20以内的进位加法第3课时65432加几教案苏教版20210918546docx、2021秋一年级数学上册第十单元20以内的进位加法第4课时复习教案苏教版20210918543docx、2021秋一年级数学上册第四单元认位置教材分析苏教版20210918526docx、2021秋一年级数学上册第四单元认位置教案苏教版20210918527docx等52份教案配套教学资源,其中教案共147页, 欢迎下载使用。

