浙教版九年级上册第1章 物质及其变化第6节 几种重要的盐练习题
展开1.反应MnO2+4HCl △__ MnCl2+2H2O+Cl2↑常用于实验室制取氯气.在该反应的反应物和生成物中,不存在的物质种类是( )
A. 酸 B. 碱 C. 盐 D. 氧化物
2.下列关于科学实验中“操作-现象-结论”的描述正确的是( )
A. 在某固体物质中加入稀盐酸,产生大量气泡,该物质一定是碳酸盐
B. 在某溶液中加入氯化钡溶液和稀硝酸,产生白色沉淀,该溶液中一定含有SO42-
C. 某溶液用pH试纸测试,pH试纸变蓝色(pH约为10),该溶液一定是碱性溶液
D. 在稀盐酸与氢氧化钠反应后的溶液中滴加无色酚酞试液不变色,可以断定两者恰好完全反应
3.观察是学习化学的重要方法之一,以下是从某同学记录的化学实验现象,其中符合事实的是( )
A. 敞开浓盐酸试剂瓶口冒出白雾 B. 用pH试纸测得某溶液的pH=1.4
C. 铵态氮肥与碱共热放出无色无味气体 D. 马铃薯片遇到碘酒后颜色不变
4.向一定的盐酸和氯化钙溶液的混合物中逐滴滴入碳酸钠溶液,且参加反应的碳酸钠溶液的质量与生成沉淀的质量之间的关系如图所示.则得下列说法正确的是( )
A. 反应过程中没有气泡 B. a点所处状态的溶液中溶质只有一种
C. b点比c点所处状态的溶液中氯化钠的质量分数小 D. ab线段上任意一点对应溶液的pH=7
5.烧杯中盛有盐酸和氯化镁的混合溶液(氯化镁溶液呈中性),向其中逐渐加入过量10%氢氧化钠溶液,下列有关图像不正确的是( )
A. B.
C. D.
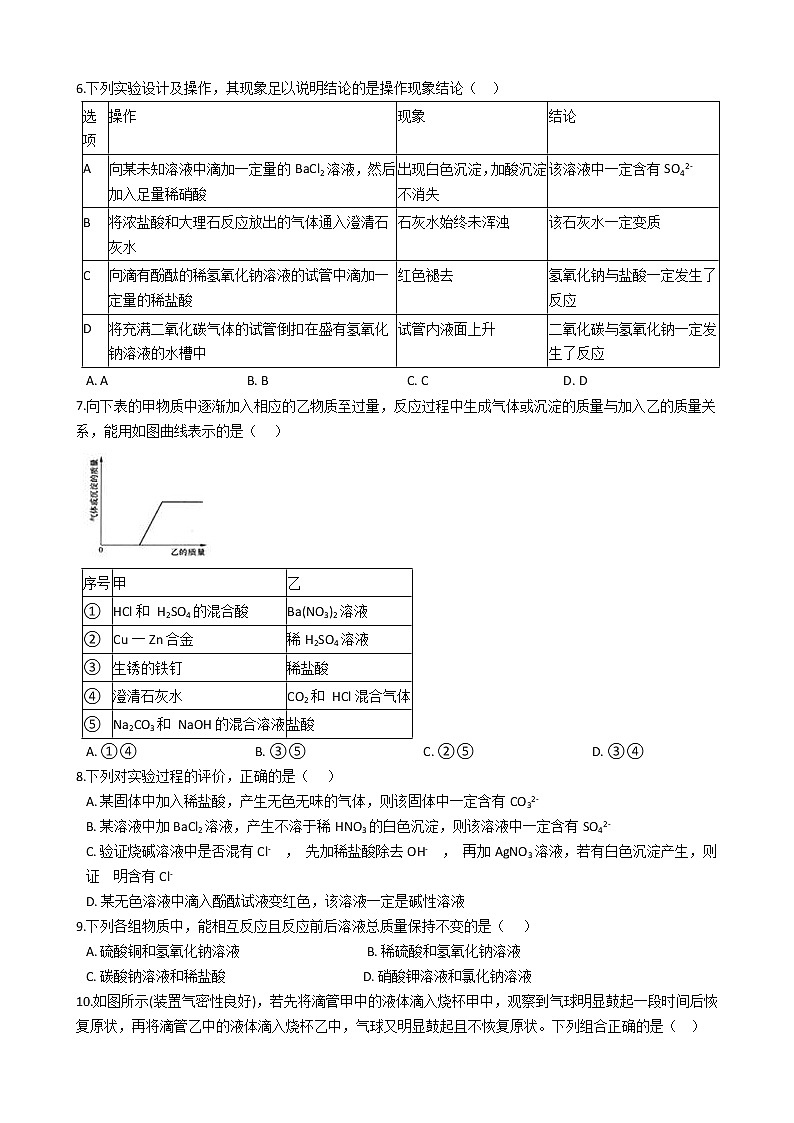
6.下列实验设计及操作,其现象足以说明结论的是操作现象结论( )
A. A B. B C. C D. D
7.向下表的甲物质中逐渐加入相应的乙物质至过量,反应过程中生成气体或沉淀的质量与加入乙的质量关系,能用如图曲线表示的是( )
A. ①④ B. ③⑤ C. ②⑤ D. ③④
8.下列对实验过程的评价,正确的是( )
A. 某固体中加入稀盐酸,产生无色无味的气体,则该固体中一定含有CO32-
B. 某溶液中加BaCl2溶液,产生不溶于稀HNO3的白色沉淀,则该溶液中一定含有SO42-
C. 验证烧碱溶液中是否混有Cl- , 先加稀盐酸除去OH- , 再加AgNO3溶液,若有白色沉淀产生,则证 明含有Cl-
D. 某无色溶液中滴入酚酞试液变红色,该溶液一定是碱性溶液
9.下列各组物质中,能相互反应且反应前后溶液总质量保持不变的是( )
A. 硫酸铜和氢氧化钠溶液 B. 稀硫酸和氢氧化钠溶液
C. 碳酸钠溶液和稀盐酸 D. 硝酸钾溶液和氯化钠溶液
10.如图所示(装置气密性良好),若先将滴管甲中的液体滴入烧杯甲中,观察到气球明显鼓起一段时间后恢复原状,再将滴管乙中的液体滴入烧杯乙中,气球又明显鼓起且不恢复原状。下列组合正确的是( )
A. A B. B C. C D. D
11.化学学习重要的方法是观察和实验,通过实验现象的分析,可以推断物质的性质。下列实验现象描述正确的是( )
A. 氯化钡溶液与碳酸混合,会出现白色沉淀
B. 生锈的铁钉放入稀盐酸中,会马上看到气泡,溶液变浅绿色
C. 氧化铜与氢氧化钠溶液混合,出现蓝色絮状沉淀
D. 氯化钙溶液与碳酸钠溶液混合,出现白色沉淀
12.在日常生活中,下列关于化学试剂的用途描述错误的是( )
A. 碳酸钙用作补钙剂 B. 亚硝酸钠用于腌制食品
C. 盐酸用于配制药品 D. 熟石灰用于配制波尔多液
二、实验探究题
13.某化学兴趣小组的同学在学习了纯碱(Na2CO3)的性质后,联想到家中蒸制馒头时常用的物质小苏打(NaHCO3),于是采用市售的小苏打样品进行了如下实验探究。
实验一:探究碳酸氢钠的化学性质
⑴取样品溶于适量的水中,测得溶液的pH大于7。
⑵向小苏打样品中滴加盐酸,有大量气泡产生,经检验该气体是二氧化碳,该反应的化学方程式为 。
⑶向小苏打的溶液中加入澄清石灰水,生成了白色沉淀。
⑷同学们通过查阅资料,在老师的指导下采用了如上图所示装置对小苏打和纯碱做了对比实验.实验中小试管内沾有无水硫酸铜粉末的棉花球变成蓝色,a烧杯中石灰水无明显现象,b烧杯中石灰水了现白色浑浊.试回答:
①在实验结束时,操作上要注意的问题是: 。
②由实验(4)可以得出的结论是 。
③请归纳出小苏打的化学性质(至少三点) 、 、 。
三、填空题
14.利用数据传感技术可以形象地比较不同形状的碳酸钙与稀盐酸反应的速率。某同学倾斜锥形瓶,使试管内的稀盐酸流入瓶中与碳酸钙发生反应,测得瓶内气压随时间的变化如图所示。
(1)碳酸钙与稀盐酸反应的化学方程式 。
(2)传感器应是采集 数据来反应碳酸钙与稀盐酸反应的速率。
(3)下列有关说法正确的是 (填字母序号)。
A. 对比分析a、b点可知,曲线①表示块状碳酸钙与稀盐酸反应
B. 对比分析c、d点可知,相同的气压时,碳酸钙粉末与稀盐酸反应速率更快
C. 碳酸钙粉末产生的CO2质量多
15.在生活中重金属盐类有毒,会使蛋白质凝固变性从而失去活性,但也可作为消毒杀菌的药物来使用。下图所示为“硝酸银滴眼液”药品说明书的一部分。
(1)从其贮藏条件“遮光”可以看出,硝酸银溶液具有 的化学性质。
(2)从其注意事项“有腐蚀性,滴眼后,必须用 0.9%灭菌生理盐水冲洗”可以看出, 减轻硝酸银对眼睛的腐蚀性,所应用的科学原理是: (用化学方程式表示)。
四、解答题
16.做实验时,小迪取了40mL的Ba(OH)2溶液,并随手倒入等量的稀盐酸(均未知浓度)。老师发现后,递给他一瓶未知质量分数的K2CO3溶液,让小科来检测混合溶液的酸碱性。小迪在混合液中,慢慢滴入K2CO3溶液,获得相关数据并绘成图象(如图)。
(1)写出K2CO3与BaCl2反应的化学方程式 ;
(2)刚加入K2CO3溶液时,发现没有沉淀生成,却有气泡生成,则原混合溶液中所含的溶质是 (用化学式表示)
(3)计算K2CO3溶液中溶质的质量分数。
答案解析部分
一、单选题
1.【答案】 B
【解析】【分析】酸由氢离子和酸根离子构成,碱由金属离子和氢氧根离子构成,盐由金属或铵根离子与酸根离子构成,而由两种元素组成,其中一种为氧元素的化合物,叫氧化物,据此分析判断。
【解答】在反应 MnO2+4HCl △__ MnCl2+2H2O+Cl2↑ 中,HCl 为酸,MnCl2为盐,MnO2和H2O为氧化物,Cl2为单质,唯独没有碱,故B正确,而A、C、D错误。
故选B。
2.【答案】 C
【解析】【分析】(1)根据酸的通性判断;
(2)硫酸钡和氯化银都是不溶于酸的白色沉淀;
(3)根据溶液的酸碱性和pH值的关系判断;
(4)根据酚酞试液的特点判断。
【解答】A.活泼金属与稀盐酸反应会生成氢气,故A错误;
B.加入氯化钡和稀硝酸后,生成的白色沉淀还可能是氯化银,不一定是硫酸钡,故B错误;
C.某溶液用pH试纸测试,pH试纸变蓝色(pH约为10),该溶液一定是碱性溶液,故C正确;
D.无色酚酞试液遇到酸性或中性溶液都不变色,因此如果稀盐酸有剩余,溶液也是无色,故D错误。
故选C。
3.【答案】 A
【解析】【分析】(1)根据浓盐酸的挥发性判断;
(2)根据pH试纸的用途判断;
(3)根据氨气的特点判断;
(4)根据淀粉遇碘酒会变成蓝色判断。
【解答】A.敞开浓盐酸试剂瓶,会挥发出HCl气体,而HCl气体和水蒸气结合形成盐酸小液滴,则在瓶口看到白雾,故A正确;
B.用pH试纸测得某溶液的pH时,只能得到整数,不能得到小数,故B错误;
C.铵态氮肥与碱共热放出氨气,而氨气为无色有刺激性气味的气体,故C错误;
D.马铃薯片富含淀粉,遇到碘酒后变成蓝色,故D错误。
故选A。
4.【答案】 D
【解析】【分析】碳酸钠先和稀盐酸反应,生成氯化钠、水和二氧化碳气体,再和氯化钙反应,生成碳酸钙沉淀和氯化钠,据此分析判断。
【解答】A.碳酸钠先和稀盐酸反应,生成氯化钠、水和二氧化碳气体,肯定有气泡产生,故A错误;
B.a点时稀盐酸恰好完全反应,而氯化钙还没有开始反应,此时的溶质为反应产物氯化钠和未反应的氯化钙,故B错误;
C.b点时,沉淀质量不再增大,即所有的反应已经结束,c点时碳酸钠溶液过量。二者氯化钠的质量相等,但是溶液质量增大了,根据“溶质质量分数=溶质质量溶液质量×100%”可知,氯化钠的溶质质量分数b点大于c点,故C错误;
D.ab段的反应为碳酸钠和氯化钙的反应,氯化钙溶液呈中性,反应产物氯化钠也呈中性,因此ab段任意一点的溶液pH=7,故D正确。
故选D。
5.【答案】 B
【解析】【分析】氢氧化钠溶液先和盐酸反应生成氯化钠和水.氢氧化钠溶液与氯化镁溶液反应,生成氢氧化镁白色沉淀.
【解答】A、氢氧化钠溶液先和盐酸反应生成氯化钠和水,所以一开始不产生沉淀,待盐酸消耗完后,氢氧化钠溶液与氯化镁溶液反应,生成氢氧化镁白色沉淀,至完全反应,沉淀质量不再增加,故选项图象正确。
B、氢氧化钠溶液先和盐酸反应生成氯化钠和水,pH变大;待盐酸消耗完后,氢氧化钠溶液与氯化镁溶液反应,生成氢氧化镁白色沉淀,由于氢氧化镁不溶于水,此过程中溶液的pH一直为7,直至氢氧化钠过量,pH变大,故选项图象错误。
C、氢氧化钠溶液先和盐酸反应生成氯化钠和水,所以一开始不产生沉淀,但溶液质量增加;待盐酸消耗完后,氢氧化钠溶液与氯化镁溶液反应,生成氢氧化镁白色沉淀,溶液质量增加速度变慢;至氢氧化钠过量,整个过程中溶液的质量一直增加,故选项图象正确。
D、氢氧化钠溶液先和盐酸反应生成氯化钠和水,待盐酸消耗完后,氢氧化钠溶液与氯化镁溶液反应,生成氢氧化镁白色沉淀,至氢氧化钠过量,整个过程中烧杯总质量一直增加,故选项图象正确。
故选B。
6.【答案】 C
【解析】【分析】本题考查酸的化学性质、碱的化学性质、中和反应及其应用、盐的性质及用途、涉及到知识比较多,根据化学物质性质具体分析。
【解答】A、若溶液中有银离子,则能和氯化钡反应生成氯化银沉淀,也不溶于酸,所以该现象不能证明原溶液中一定有 SO42- ,故选项错误。
B、将浓盐酸和大理石反应放出的气体通入澄清石灰水,石灰水始终未浑浊不能说明该石灰水一定变质,也可能是挥发出氯化氢气体与石灰水反应生成氯化钙和水造成的,故选项错误。
C、向滴有酚酞的稀氢氧化钠溶液的试管中滴加一定量的稀盐酸,红色褪去,说明氢氧化钠被消耗,说明氢氧化钠与盐酸一定发生了化学反应,故选项说法正确。
D、将充满二氧化碳气体的试管倒扣在盛有氢氧化钠溶液的水槽中,试管内液面上升,不能说明二氧化碳与氢氧化钠一定发生了反应,也可能是二氧化碳溶于水造成的,故选项说法错误。
故选C。
7.【答案】 B
【解析】【分析】根据图像可知,反应开始并没有马上产生沉淀或气体,而是过了一段时间后才生成的,据此分析判断。
【解答】①硝酸钡不与稀盐酸反应,而只与稀硫酸反应,因此反应开始时就会产生沉淀,故①错误;
②稀硫酸与铜不反应,只与锌反应生成氯化锌和氢气,因此反应开始就会生成氢气,故②错误;
③稀盐酸先与铁锈反应,生成氯化铁和水,开始时没有气体生成;当铁锈完全反应后,铁单质与稀盐酸反应,生成氯化铁和氢气,故③正确;
④二氧化碳和氢氧化钙反应,生成碳酸钙和水,HCl和氢氧化钙反应,生成氯化钙和水,二者同时反应,沉淀立即产生,故④错误;
⑤盐酸先与氢氧化钠反应,生成氯化钠和水,此时没有气体生成;然后碳酸钠和稀盐酸反应,生成氯化钠、水和二氧化碳气体,故⑤正确。
那么能用曲线表示的是③⑤。
故选B。
8.【答案】 D
【解析】【分析】(1)注意活泼金属与酸的反应;
(2)硫酸钡和氯化银都是不溶于水的白色沉淀;
(3)要验证是否存在氯离子,就不要加入含有氯离子的物质;
(4)根据酸碱指示剂的性质判断。
【解答】A.金属锌和稀盐酸反应,生成氯化锌和氢气,故A错误;
B.白色沉淀可能是硫酸钡,也可能是氯化银,故B错误;
C.加入的稀盐酸会和硝酸银反应生成白色沉淀氯化银,即使有白色沉淀生成,也不能证明原来是否存在氯离子,故C错误;
D.某无色溶液中滴入酚酞试液变红色,该溶液一定是碱性溶液,故D正确。
故选D
9.【答案】 B
【解析】【分析】在化学反应前后,只要没有沉淀或气体生成,那么溶液的质量就保持不变。
【解答】A中反应生成氢氧化铜沉淀溶液质量减少,故A不合题意;
B发生反应但没有气体沉淀生成溶液质量不变,故B符合题意;
C反应生成二氧化碳气体,溶液质量减少,故C不合题意;
D不发生反应,故D不合题意。
故选B。
10.【答案】 A
【解析】【分析】气球明显鼓起的原因有两个:①生成了气体;②温度升高。如果一段时间后恢复原状,那么肯定是没有生成气体但放出了热量;如果一段时间后不恢复原状,那么肯定是生成了气体,据此分析判断即可。
【解答】A.水和氧化钙反应生成氢氧化钙,反应放热,容器内温度升高气压增大,气球鼓起;一段时间后,容器内气体冷却后气球恢复原状。而稀盐酸和镁反应生成氢气,使气球再次鼓起且不恢复原状,故A正确;
B.铁和稀盐酸反应,生成氢气,因此一段时间后气球不能恢复原状,故B错误;
C.双氧水在二氧化锰的催化作用下,生成水和氧气,因此一段时间后气球不能恢复原状,故C错误;
D.水和碳酸钠不反应,因此气球不会鼓起,故D错误。
故选A。
11.【答案】 D
【解析】【分析】根据实验现象分析判断。
【解答】A.如果氯化钡和碳酸反应,生成了碳酸钡沉淀和稀盐酸,那么碳酸钡又会和稀盐酸反应生成氯化钡和碳酸,出现循环反应,肯定不行,故A错误;
B.铁锈先和稀盐酸反应,生成氯化铁和水,这段时间没有氢气生成,不会看到气泡,而溶液颜色为黄色,故B错误;
C.氧化铜为碱性氧化物,只能与酸反应,不能与碱反应,故C错误;
D.氯化钙和碳酸钠反应,生成碳酸钙白色沉淀和氯化钠,故D正确。
故选D。
12.【答案】 B
【解析】【分析】根据碳酸钙、盐酸、氢氧化钙的用途及亚硝酸钠有毒分析。
【解答】A、 碳酸钙含有钙元素,可用作补钙剂 ,不符合题意;
B、 亚硝酸钠有毒,不可用于腌制食品 ,符合题意;
C、 盐酸可用于配制药品 ,不符合题意;
D、 熟石灰是波尔多液的主要成分之一,不符合题意;
故选B。
二、实验探究题
13.【答案】 NaHCO3+HCl=NaCl+H2O+CO2↑;为防止倒吸引起试管炸裂,应先将导管从烧杯中取出,再熄灭酒精灯;碳酸氢钠受热会分解,碳酸钠受热不分解;水溶液呈碱性;可与酸发生反应;受热能分解
【解析】【分析】(2)确定反应物、反应条件和生成物,据此写出反应的化学方程式;
(4)①反应结束后,如果熄灭酒精灯后拿出导管,那么由于试管内气压减小,会会被吸入试管而炸裂;
②a烧杯与装有碳酸钠的大试管相连,受热后,a中石灰水没有明显现象,说明没有二氧化碳产生,即碳酸钠受热不分解。b烧杯与装有碳酸氢钠的小试管相连,受热后,b中石灰水变浑浊,说明产生了二氧化碳;棉花变成蓝色,说明有水生成,即碳酸氢钠受热分解了,据此分析解答。
③可从水溶液的酸碱性、是否与酸反应以及热稳定性等角度分析解答。
【解答】(2)碳酸氢钠与稀盐酸反应,生成氯化钠、水和二氧化碳,反应的方程式为: NaHCO3+HCl=NaCl+H2O+CO2↑ 。
(4)①在实验结束时,操作上要注意的问题是:为防止倒吸引起试管炸裂,应先将导管从烧杯中取出,再熄灭酒精灯。
②由实验(4)可以得出的结论是:碳酸氢钠受热会分解,碳酸钠受热不分解。
③小苏打的化学性质:水溶液呈碱性、可与酸发生反应和受热能分解。
三、填空题
14.【答案】 (1)CaCO3+2HCl=CaCl2+H2O+CO2↑
(2)相同时间内瓶内气压大小。(或相同气压时用时多少)
(3)B
【解析】【分析】化学反应的速率影响因素有:浓度,压强,催化剂,反应物颗粒大小等外因,还有反应物本身的性质。
【解答】 (1) 碳酸钙与稀盐酸反应生成了氯化钙、水和二氧化碳;
(2) 由分析可知,图中实验方法是控制变量和转换法,通过控制反应物颗粒大小不同,其它的相同进行实验,第二幅图中数据是随着时间的变化测出两个锥形瓶中气压的大小,所以是通过气压的变化情况来反应碳酸钙和盐酸的速率;
(3) A对比分析a、b点可知,曲线①单位的时间内气压大,说明单位时间内产生的气体多,反应速率快,由于粉状碳酸钙接触面积更大,粉末状的碳酸钙比块状的碳酸钙反应更快;
B对比分析c、d点可知,相同的气压,①需要的时间短,说明单位时间内产生的气体多,反应速率快,而粉末状碳酸钙与盐酸接触的面积大,反应速率更快;
C最终曲线①、②的气压相等,说明产生的二氧化碳质量是相等的。
故答案为: (1) CaCO3+2HCl=CaCl2+H2O+CO2↑ ;(2)相同时间内瓶内气压大小。(或相同气压时用时多少); (3)B。
15.【答案】 (1)见光易分解
(2)AgNO3+NaCl=AgCl↓+NaNO3
【解析】【分析】(1)根据硝酸银避光的贮藏方法分析;
(2)根据氯化钠与硝酸银反应可生成氯化银沉淀和硝酸钠分析。
【解答】(1) 从其贮藏条件“遮光”可以看出,硝酸银溶液具有见光易分解的化学性质;
(2)生理盐水溶质为氯化钠,氯化钠与硝酸银反应可生成氯化银沉淀和硝酸钠,反应方程式为 AgNO3+NaCl=AgCl↓+NaNO3 ;
故答案为:(1)见光易分解;(2) AgNO3+NaCl=AgCl↓+NaNO3 。
四、解答题
16.【答案】 (1)K2CO3+BaCl2=BaCO3↓+2KCl
(2)BaCl2、HCl
(3)解:设30g碳酸钾溶液中碳酸钾质量为x,
138197=x9.85g
x=6.9g,
K2CO3溶液中溶质的质量分数为: 6.9g30g ×100%=23%,
答:K2CO3溶液中溶质的质量分数为23%。
【解析】【分析】(1)确定反应物、反应条件和生成物,据此写出反应的化学方程式;
(2)碳酸钾先和其中的稀盐酸反应,生成氯化钾、水和二氧化碳,再和氯化钡反应,生成碳酸钡沉淀,据此推测原来混合溶液中溶质的种类;
(3)根据图像确定生成碳酸钡沉淀的质量,然后写出碳酸钾和氯化钡反应的化学方程式,根据质量之间的比例关系计算出参加反应的碳酸钾溶质的质量,再根据图像计算出与氯化钡反应的碳酸钾溶液的质量,最后根据溶质质量溶液质量×100%计算即可。
【解答】(1)碳酸钾和氯化钡反应,生成碳酸钡沉淀和氯化钾,反应的方程式为: K2CO3+BaCl2=BaCO3↓+2KCl 。
(2)刚加入K2CO3溶液时,发现没有沉淀生成,却有气泡生成,则原混合溶液中所含的溶质是 BaCl2、HCl 。
选项
操作
现象
结论
A
向某未知溶液中滴加一定量的BaCl2溶液,然后加入足量稀硝酸
出现白色沉淀,加酸沉淀不消失
该溶液中一定含有SO42-
B
将浓盐酸和大理石反应放出的气体通入澄清石灰水
石灰水始终未浑浊
该石灰水一定变质
C
向滴有酚酞的稀氢氧化钠溶液的试管中滴加一定量的稀盐酸
红色褪去
氢氧化钠与盐酸一定发生了反应
D
将充满二氧化碳气体的试管倒扣在盛有氢氧化钠溶液的水槽中
试管内液面上升
二氧化碳与氢氧化钠一定发生了反应
序号
甲
乙
①
HCl和 H2SO4的混合酸
Ba(NO3)2溶液
②
Cu一Zn合金
稀H2SO4溶液
③
生锈的铁钉
稀盐酸
④
澄清石灰水
CO2和 HCl混合气体
⑤
Na2CO3和 NaOH的混合溶液
盐酸
选项
滴管甲
烧杯甲
滴管乙
烧杯乙
A
水
氧化钙
稀盐酸
镁
B
稀盐酸
铁
盐酸
碳酸钠
C
双氧水
二氧化锰
水
氢氧化钠
D
水
碳酸钠
盐酸
氢氧化钠
硝酸银滴眼液
【含量】0.5%~1%
【作用于用途】具有杀菌、收敛作用,主要用于预防新生儿眼炎。
【注意事项】有腐蚀性,滴眼后,必须用 0.9%灭菌生理盐水冲洗。
【贮藏】遮光,密闭保存。
BaCl2+
K2CO3=
BaCO3↓+2KCl
138
197
x
9.85g
科学九年级上册第6节 几种重要的盐课时练习: 这是一份科学九年级上册第6节 几种重要的盐课时练习,共6页。试卷主要包含了选择题,填空题,综合题等内容,欢迎下载使用。
初中科学浙教版九年级上册第1章 物质及其变化第6节 几种重要的盐随堂练习题: 这是一份初中科学浙教版九年级上册第1章 物质及其变化第6节 几种重要的盐随堂练习题,共11页。试卷主要包含了盐的性质,盐的分类,化肥的种类及作用,化肥的简易鉴别等内容,欢迎下载使用。
浙教版九年级上册第6节 几种重要的盐精品第3课时复习练习题: 这是一份浙教版九年级上册第6节 几种重要的盐精品第3课时复习练习题,共6页。

