初中7.2 物质溶解的量教学设计
展开因此,本节的教学拟通过系统实验、课外探究、上网查询、社会实践等多种学习方式去获得知识,形成系统的溶解概念。
教学目标
1.了解饱和溶液与不饱和溶液的概念。
2.认识饱和溶液与不饱和溶液的相互转化。
3.了解溶解度的概念。
4.初步学会绘制和查阅溶解度曲线。
5.知道气体溶解度的表示方法及其影响因素。
6.认识溶解量、溶解性与溶解度的关系。
7.感受用溶解度知识对一些问题的解释。
教学重点
1.饱和溶液及溶解度的概念。
2.溶解度曲线绘制的探究。
3.气体溶解度及其影响因素。
教学难点
1.饱和溶液与不饱和溶液的相互转化。
2.溶解量、溶解性与溶解度三者的关系。
教学用具
烧杯、药匙、酒精灯、带铁圈的铁架台;
硝酸钾、蔗糖。
教学课时
二课时
教学过程
第一课时
教学目标
1.了解饱和溶液与不饱和溶液的概念。
2.认识饱和溶液与不饱和溶液的相互转化。
教学重点
饱和溶液的概念。
教学难点
饱和溶液与不饱和溶液的相互转化。
教学用具
烧杯、药匙、酒精灯、带铁圈的铁架台;硝酸钾。
教学过程
[复习提问]什么是溶液?
[设 问]在一定温度下,在一定量水中,是否能无限量的溶解某种物质吗?
[观察活动]【实验7-6】室温下,在各盛有15mL水的两个烧杯里,分别加入3g硝酸钾和3g氯酸钾固体,边加入,边搅拌,观察溶解情况。(完成教材空白)
[板 书]一.饱和溶液与不饱和溶液
1.概念:在一定温度下,在一定量的溶剂里,不能在溶解某溶质的溶液,叫做这种溶质的饱和溶液;还能继续溶解某溶质的溶液,叫做这种溶质的不饱和溶液。
补充:1.该种物质不能溶解了,但还能在溶解其他物质,这个溶液
是该物质的饱和溶液,但不是其他物质的饱和溶液。
2.对于这种物质来说,该物质的量与溶剂的量之比在饱和状
态下是一个固定的比值,而且是该温度下的最大值。
[板 书]2.二者区别:在一定温度下,在一定量溶剂里,是否能继续溶解该
物质
[设 问]在讲饱和溶液、不饱和溶液时为什么要一定指明“一定温度”和“一
定量溶剂”?某一溶液达到饱和后,能变为不饱和吗?不饱和溶液怎样
才能达到饱和?
[观察活动]【实验7-7】向含有硝酸钾不饱和溶液的烧杯里,继续加入硝酸钾,直到有固体硝酸钾剩余。将所得饱和溶液,连同其中剩余的固体颗粒,转移一半至另一烧杯中。向其中一烧杯添加水,边加边搅拌,观察硝酸钾的固体颗粒是否继续溶解。把另一烧杯加热,发生什么变化?(完成教材空白)
[板 书]3.相互转化
饱和溶液 不饱和溶液
[课堂练习] 检查站
2.下列有6种操作,选出其代号填入下列转化关系的括号中:
A.加硝酸钾晶体 B.加水 C.恒温下蒸发掉一些水
D.升温 E.降温 F.加入较稀的硝酸钾溶液
硝酸钾的 硝酸钾的
饱和溶液 不饱和溶液
[小 结]1.溶解量——物质在溶剂中被溶解的量。
2.饱和溶液与不饱和溶液的概念。
3.溶液是否饱和,必须指明温度及溶剂量两个前提条件。条件一旦改变,饱和与否可以转化。
4.饱和与否,是以“不能再溶解”为标准的。易溶物质的不饱和溶液可以较浓,微溶物质的饱和溶液仍会很稀。
第二课时
教学目标
1.了解溶解度的概念。
2.初步学会绘制和查阅溶解度曲线。
3.知道气体溶解度的表示方法及其影响因素。
4.认识溶解量、溶解性与溶解度的关系。
5.感受用溶解度知识对一些问题的解释。
教学重点
1.溶解度的概念。
2.溶解度曲线绘制的探究。
3.气体溶解度及其影响因素。
教学难点
溶解量、溶解性与溶解度三者的关系。
教学用具
烧杯、蔗糖。
教学过程
[复习提问]讨论下列各题是否正确?
1.某溶液一旦达到饱和,便无法再多溶原有的溶质了。(改变条件可多溶)
2.饱和溶液必定是很浓的溶液。(不一定)
3.在溶液中有固体长期存在,该溶液必定饱和。(该固体是什么?是什么物质的饱和溶液?)
4.在溶液中,物质被溶剂溶解了的量称为溶解量。
[引入新课]在前面几章的学习中,我们讲过氧气不易溶于水,二氧化碳能溶于水,氢气、一氧化碳、碳酸钙、氢氧化铜难溶于水等,这说明不同物质在同一溶剂(水)里溶解的能力各不相同。我们把一种物质溶解在另一种物质里的能力叫做溶解性。
[板 书]一.溶解性:一种物质溶解在另一种物质里的能力。(物质本身的一
种属性)
1.溶解性的大小跟溶质、溶剂的性质、结构有关。同一物质在不同溶剂里溶解性不同。
[讲 述]如食盐易溶于水,却很难溶解在汽油中;油脂容易溶解在汽油中,
却很难溶解在水中;碘容易溶解在酒精中,却很难溶解在水中。
[板 书]2.不同物质在同一溶剂里溶解性不同
[讲 述]如同温度下,等量的水中,蔗糖比食盐溶解的量多。
[板 书]3.物质溶解性常分为“易溶”、“可溶”、“微溶”、“难溶”等情况
[提 问]“油脂的溶解性很差”,对吗?(不对,没指明在何种溶剂中)
[讲 述]物质的溶解性用什么来衡量呢?也就是说以什么标准来比较物质溶
解性大小呢?这个标准能精确的告诉人们在一定温度下,一定量的溶剂中最多能溶解多少物质,这就要用到溶解度这个概念。
[板 书]二.固体的溶解度
1.定义:在一定温度下,某固态物质在100g溶剂中达到饱和状态时所溶解的质量,叫做这种物质在这种溶剂中的溶解度。
条件:一定温度下 标准:100g溶剂里(一般指水)
状态:饱和状态 单位:克
[讲 解]①我们上节课学到大多数物质在温度升高的情况下在水中的溶解性会增大,也就是说在一定量的溶剂中温度不同溶质所溶解的量不同,即温度变化时溶解度大小有影响,因此要指明在一定温度下。
②各种固体物质的溶解度需要对溶剂的量制定一个标准,即溶剂的量要一定,规定用“100g溶剂”作为标准。
③因为每种物质在同一温度下,在一定量的溶剂里达到饱和状态和不饱和状态时所溶解的溶质的质量不同,所以规定不同固体物质溶解度都应达到饱和状态下,即在100g溶剂里,固体物质溶解能力达到最大限度。
④固体物质的量的单位规定为克,与溶剂的量的单位一致。
如果不指明溶剂,通常所说的溶解度是物质在水里的溶解度。
例如:在20℃时,100克水里最多能溶解36克氯化钠,溶液达到饱和状态,我们就说氯化钠在20℃时在水里的溶解度是36克。又如在20℃时硝酸钾在水里的溶解度是31.6克,那表示在20℃ 100克水里溶解31.6克硝酸钾是溶液达到饱和状态,它同时还表示了溶剂质量为100克时,溶质及饱和溶液的质量。
[板 书]2.固体溶解性与溶解度的关系
[探究活动]依据数据绘制溶解度曲线
[讨论交流]完成教材空白
[讲 述]由于溶液是否饱和与温度有关,因此在谈及物质的溶解度时,应指明温度。
[板 书]3.影响固体溶解度的因素:温度
4.溶解度曲线是以纵坐标表示溶解度,横坐标表示温度,画出的表示物质溶解度随温度变化的曲线。
意义:①同一物质在不同温度是的不同溶解度数值。
②不同物质在同一温度时的溶解度数值。
③物质的溶解度受温度变化影响的大小。
④两条曲线的交点表示在交点所示温度下两种物质的溶解度相同。
[板 书]二.气体物质的溶解度
[阅 读]P.192
[板 书]1.定义:某气体在压强为101.3kPa和一定温度时溶解在1体积的溶剂中达到饱和状态时的体积。
2.影响因素:气体的溶解度随温度的升高而降低,随压强的增大而增大。
[讨论交流]P.194
[小 结]1.溶解度与饱和溶液的关系:溶解度是对饱和溶液中溶质的溶解量的量度,如果溶液未饱和,则不能进行这种量度。
2.溶解量、溶解性和溶解度的概念及三者关系。
3.溶解度与温度密切相关,不同温度下同一物质的溶解度都不相同,由此可画出溶解度曲线。气体溶解度还与压强有关。
[布置作业]P.194习题7.1
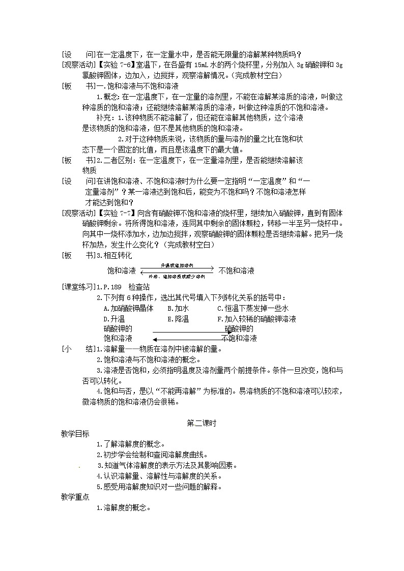
溶解度/克
(室温/20℃)
>10
>1
<1
<0.01
溶解性分类
易溶
可溶
微溶
难溶
科粤版九年级下册7.2 物质溶解的量第2课时教案设计: 这是一份科粤版九年级下册7.2 物质溶解的量第2课时教案设计,共6页。教案主要包含了教学重点,教学难点,教学准备等内容,欢迎下载使用。
初中化学科粤版九年级下册第七章 溶液7.2 物质溶解的量优秀教学设计: 这是一份初中化学科粤版九年级下册第七章 溶液7.2 物质溶解的量优秀教学设计,共7页。教案主要包含了实验7-5,实验7-6等内容,欢迎下载使用。
初中化学科粤版九年级下册7.2 物质溶解的量教案及反思: 这是一份初中化学科粤版九年级下册7.2 物质溶解的量教案及反思,共5页。

