2021学年课题3 制取氧气第1课时教案设计
展开课题3 制取氧气
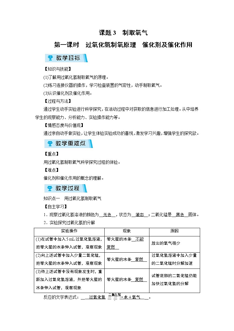
第一课时 过氧化氢制氧原理 催化剂及催化作用
【知识与技能】
(1)了解用过氧化氢制取氧气的原理。
(2)练习连接仪器的操作,学习检查装置的气密性,动手制取氧气。
(3)认识催化剂及催化作用。
【过程与方法】
通过学生动手实验进行科学探究,在活动过程中对获取的信息进行加工处理。从中培养学生的观察能力、分析能力、实验操作能力等。
【情感态度与价值观】
通过亲自动手做实验,让学生体验实验成功的喜悦,激发学习兴趣,增强学生的探究欲。
【重点】
用过氧化氢制取氧气科学探究过程的体验。
【难点】
催化剂和催化作用的概念的理解。
知识点一 用过氧化氢制取氧气
【自主学习】
1.观察过氧化氢溶液的颜色为__无色__,状态为__液态__;二氧化锰是__黑色__固体。
2.实验探究过氧化氢的分解
实验操作 | 现象 | 原因 |
(1)在试管中加入5 mL过氧化氢溶液,把带火星的木条伸入试管,观察现象 | 带火星的木条__不能复燃__ | 放出的氧气很少 |
(2)向上述试管中加入少量二氧化锰,把带火星的木条伸入试管,观察现象 | 带火星的木条__复燃__ | 过氧化氢溶液中加入少量的二氧化锰时分解加速 |
(3)待上述试管中没有现象发生时,重新加入过氧化氢溶液,并把带火星的木条伸入试管,观察现象 | 带火星的木条__复燃__ | 试管底部的二氧化锰仍能加快过氧化氢的分解 |
反应的文字表达式:__ 过氧化氢水+氧气 __。
【合作探究】
用过氧化氢制取氧气的反应中,二氧化锰是反应物或生成物吗?
答:二氧化锰在过氧化氢制取氧气的反应前后,质量和化学性质都没有发生变化,所以二氧化锰既不是反应物也不是生成物。
【教师点拨】
过氧化氢加热也可以分解产生氧气,但含有较多的水蒸气,致使收集的气体不纯。
【跟进训练】
1.用过氧化氢制氧气时,忘记加入二氧化锰,其后果是( B )
A.不产生氧气
B.产生氧气的速率很慢
C.没有水生成
D.产生氧气的总质量减少
2.下图是“用双氧水制取一瓶氧气”实验的主要步骤,其中操作错误的是( D )
A.放入药品 B.收集气体
C.检查装置气密性 D.验满
知识点二 催化剂和催化作用
【自主学习】
阅读教材第39页第一段和第二段的内容,并分组进行教材第38页的探究实验,然后完成下列填空:
1.在__化学反应__里能改变其他物质的化学反应__速率__,而本身的__质量__和__化学性质__在反应前后都没有发生变化的物质叫做__催化剂__(又叫触媒)。催化剂在化学反应中所起的作用叫__催化作用__。
2.催化剂的特点:“一变”(__能改变化学反应的速率__)“二不变”(__本身的质量和化学性质不变__)。
3.氯酸钾是__白__色固体,二氧化锰是__黑__色固体,混合后经过__加热__可以得到__氧气__。在反应中二氧化锰起__催化__作用。
【合作探究】
能不能说二氧化锰是唯一的催化剂?
答:不能。用过氧化氢制氧气的反应中,还可以用氧化铜、红砖粉末作催化剂,所以同一个反应不是只有一种催化剂。
【教师点拨】
判断某一物质是不是该反应的催化剂,以下三个方面必须都具备:第一,能改变化学反应的速率;第二,本身的质量没有发生改变;第三,化学性质在化学反应前后没有发生改变。三者缺一不可(注意加入催化剂后生成物的质量不会改变)。
【跟进训练】
1.下列有关催化剂的说法正确的是( B )
A.在化学反应后其质量减少
B.催化剂能改变化学反应速率
C.在化学反应后其质量增加
D.在化学反应后其化学性质发生了变化
2.为探究催化剂对双氧水(H2O2)分解的催化效果,其研究小组做了如下实验:
实验一
实验一:图中的实验能否证明MnO2是双氧水分解反应的催化剂?并说明理由: __不能;因为没有确认MnO2的质量和性质是否改变__。
数据记录表
1%H2O2溶液/mL | 50 | 50 | 50 |
加入MnO2的质量/g | 0.1 | 0.2 | 0.4 |
测量40秒末得到O2体积/mL |
|
|
|
实验二:从表格的设计可以看出,该实验的目的是 __MnO2质量的多少对H2O2分解的速率是否有影响__。
完成本课相应练习部分,并预习下一课的内容。
人教版九年级上册课题2 化学是一门以实验为基础的科学第2课时教学设计: 这是一份人教版九年级上册课题2 化学是一门以实验为基础的科学第2课时教学设计,共2页。教案主要包含了知识与技能,过程与方法,情感态度与价值观,自主学习,合作探究,教师点拨,跟进训练等内容,欢迎下载使用。
初中化学人教版九年级上册课题1 空气第1课时教学设计及反思: 这是一份初中化学人教版九年级上册课题1 空气第1课时教学设计及反思,共3页。教案主要包含了知识与技能,过程与方法,情感态度与价值观,自主学习,合作探究,教师点拨,跟进训练等内容,欢迎下载使用。
初中化学人教版九年级上册课题3 走进化学实验室第2课时教案及反思: 这是一份初中化学人教版九年级上册课题3 走进化学实验室第2课时教案及反思,共4页。教案主要包含了知识与技能,过程与方法,情感态度与价值观,自主学习,合作探究,教师点拨,跟进训练等内容,欢迎下载使用。

