人教统编版(必修)中外历史纲要(上)第2课 诸侯纷争与变法运动 学案设计
展开第2课 诸侯纷争与变法运动
【教材分析】
本课时为《中外历史纲要》上册第一单元第2课的内容。它在本单元中起到承上启下的作用。西周形成了天下共主的政治格局和礼乐制度及华夏文化,春秋战国时期经济、政治、思想文化出现剧烈变革,民族融合和华夏认同不断加强,并由地方分权走向中央集权的体制,此时期在文化上又为中国传统文化奠基基础。因此,本课内容是理解第3、4课秦汉大一统国家建立与巩固的前提。
本课有三个子目。第一目,列国纷争与华夏认同,属于政治范畴,旧制度(分封宗法制)在逐步瓦解,新的经济和政治制度在形成,这一时期,民族关系出现了重要变化,由“中国”向周边民族发展,华夏族吸收了大量新鲜血液,更加稳定,分布更为广泛。第二目,经济发展与变法运动,属于经济范畴,新的生产技术逐步推广,规模较大的城市增多,经济交流在加强,由于战国时期兼并战争日益剧烈,各国为了富国强兵,纷纷开展变法运动。第三、四目,孔子、老子与百家争鸣,属于思想范畴,周文化在继承中创新与发展,在大变革期间,社会经济的发展,促使阶级关系出现了新的变化,新兴士阶层的崛起,提出了自己的政治社会主张和要求,出现了百家争鸣的局面。
【学习目标】
1、春秋战国时期的社会状况;
2、指出商鞅变法的背景、内容和作用;
3、分析百家争鸣的原因、各学派的主张;
【重点难点】
1、教学重点:社会变化与变法运动产生的原因,“百家争鸣”局面的形成及其意义。
2、教学难点:“百家争鸣”局面形成与社会变革之间的关系。
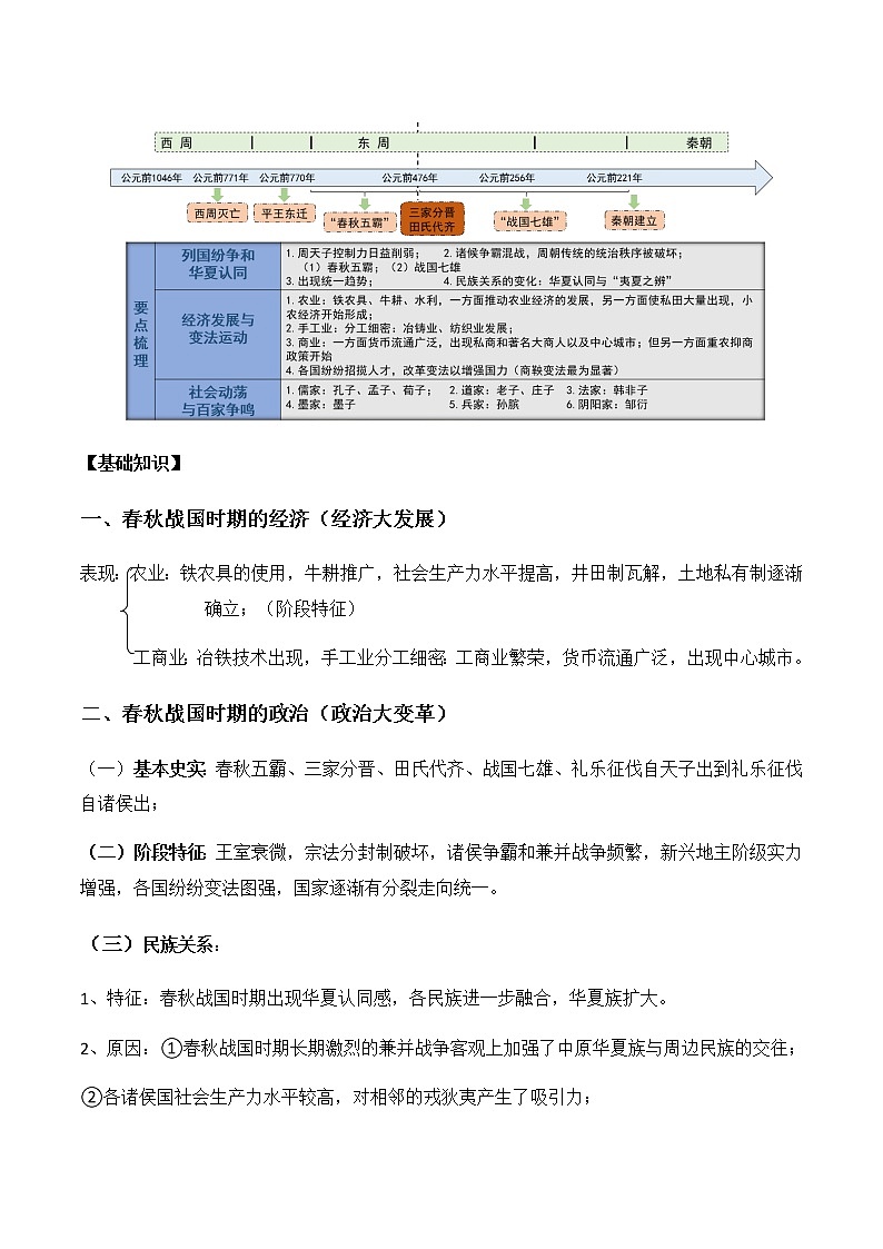
【时空坐标】
【基础知识】
一、春秋战国时期的经济(经济大发展)
表现:农业:铁农具的使用,牛耕推广,社会生产力水平提高,井田制瓦解,土地私有制逐渐确立;(阶段特征)
工商业:冶铁技术出现,手工业分工细密:工商业繁荣,货币流通广泛,出现中心城市。
二、春秋战国时期的政治(政治大变革)
(一)基本史实:春秋五霸、三家分晋、田氏代齐、战国七雄、礼乐征伐自天子出到礼乐征伐自诸侯出;
(二)阶段特征:王室衰微,宗法分封制破坏,诸侯争霸和兼并战争频繁,新兴地主阶级实力增强,各国纷纷变法图强,国家逐渐有分裂走向统一。
(三)民族关系:
1、特征:春秋战国时期出现华夏认同感,各民族进一步融合,华夏族扩大。
2、原因:①春秋战国时期长期激烈的兼并战争客观上加强了中原华夏族与周边民族的交往;
②各诸侯国社会生产力水平较高,对相邻的戎狄夷产生了吸引力;
影响:为秦朝统一多民族国家的建立奠定了基础,有利于形成中原文明多元一体的政治格局,有利于中华民族精神的形成。
(四)变法运动
1、变法运动成为潮流:战国时期兼并战争日益剧烈,各国为了富国强兵,纷纷变法,退的那个了社会转型,各国逐步建立起君主专制制度。
2、商鞅变法:
(1)、背景:经济:同前阶段特征;
政治:同前阶段特征;
军事:为富国强兵,在兼并战争中取胜,实行变法;
思想:法家思想提供思想基础;
个人:秦孝公重用商鞅;
(2)、内容:经济:重农抑商,奖励耕织;废井田开阡陌,授田于民;
强制大家庭拆散为个体小家庭;
政治:奖励军功;在民间实行什五连坐,互相纠察告发;在行政管理上,普遍推行郡县制,县的官员由中央任免;
(3)影响:
①推动土地私有制发展,促进农业发展,推动封建经济发展;
②奖励军功,废除贵族特权,提高军队战斗力,使秦国国富兵强,为秦统一奠定基础;推行县制,对后世影响深远;
③顺应了时代潮流,是战国时期持续时间最长、涉及面最广、改革最为彻底的一次变法;
④轻罪重罚,加重对人民的剥削与压迫;压制工商业的发展,不利于商品经济的发展。
三、春秋战国时期的思想:百家争鸣(思想大繁荣)
(一)、背景:经济:同前阶段特征;
政治:同前阶段特征;
文化:新兴的士阶层崛起,私学兴起,学术下移,由“学在官府”到“学在民间”;
(二)、概念:是社会大变革在意识形态上的反映,各家学派针对当时的社会现实问题,提出了自己的政治主张。(即如何构建新的社会秩序。)
(三)、学派及主张
(三)认识:
1、实质:是春秋战国时期社会经济发展、阶级关系变化在思想领域的反映;
2、性质:是中国历史上第一次波澜壮阔的思想解放运动。
3、影响:不仅为新兴的地主阶级登上历史舞台奠定了思想理论基础,而且成为后世中华思想文化的源头活水,影响十分深远。
【课堂小结】
高中历史人教统编版(必修)中外历史纲要(上)第2课 诸侯纷争与变法运动 学案: 这是一份高中历史人教统编版(必修)中外历史纲要(上)第2课 诸侯纷争与变法运动 学案,共9页。
历史(必修)中外历史纲要(上)第19课 辛亥革命学案设计: 这是一份历史(必修)中外历史纲要(上)第19课 辛亥革命学案设计,共6页。学案主要包含了课标要求,教学重难点等内容,欢迎下载使用。
人教统编版(必修)中外历史纲要(上)第17课 国家出路的探索与列强侵略的加剧学案设计: 这是一份人教统编版(必修)中外历史纲要(上)第17课 国家出路的探索与列强侵略的加剧学案设计,共7页。学案主要包含了课标要求,学习目标,学法指导,重点难点,思维导图,知识要点,深化拓展等内容,欢迎下载使用。

