北师大版八年级上册第3节 动物行为的研究当堂达标检测题
展开5.16.3 研究动物行为的方法
1.研究动物行为的方法主要是采取( )
A.观察法和文献法 B.统计法和推理法
C.观察法和实验法 D.所有方法综合使用
2.张大妈的鸡平时散养在山坡上,只要一吹哨,鸡群就跑回家中。张大妈在训练鸡群的过程中,需要反复进行的是( )
A.喂食前先吹哨 B.喂食后再吹哨
C.只喂食不吹哨 D.只吹哨,不喂食
3.研究动物行为的根本目的是( )
A.认识和了解动物
B.掌握动物行为变化的规律
C.保护动物的多样性,利用有益动物,控制和防除有害动物
D.保护有益动物,消灭有害动物
4.下列研究动物行为的方法中,属于实验法的( )
A.用摄影机拍摄猎豹的动物,研究猎豹追击猎物的方法
B.用望远镜观察大猩猩的活动
C.大熊猫繁殖基地用闭路电视研究大熊猫的生产过程
D.用声波干扰水中活动的海豚,观察到海豚对声波反应敏感
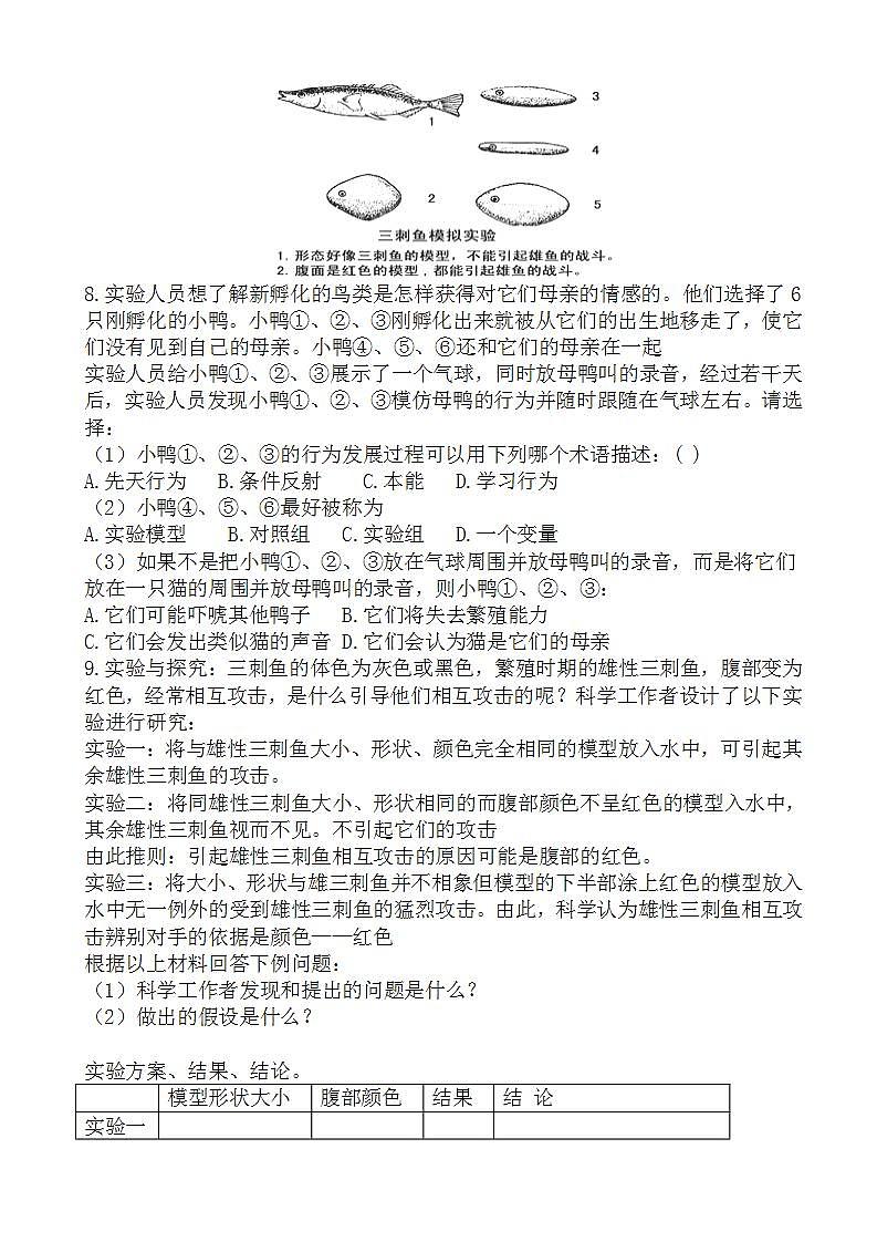
5.处在繁殖时期的雄三刺鱼,只会对涂上红色的三刺鱼模型发起猛烈攻击。这是因为( )
A.模型的形状与真鱼不相像 B.红颜色是刺激行为发生的主要因素
C.模型的大小与真鱼不相似 D.模型的大小、形状都与真鱼不相像
6.一生物学工作者想知道某种动物的一种行为,并分析刺激这种行为发生的主要因素,那么他应该怎样做( )
A.只用实验法即可 B.先用实验法,后用观察法
C.只用观察法即可 D.观察法和实验法有机结合
7.很多年前,在英格兰有一只大山雀,一次碰巧打开了放在门外的奶瓶偷喝了牛奶,不久,那里的其他大山雀也学会了偷喝牛奶;幼小的黑猩猩能模仿成年黑猩猩,会利用一根蘸水的树枝从洞穴中钓取白蚁作为食物;成年黑猩猩会利用经验来解决问题,当香蕉被挂在高处,徒手拿不到时,黑猩猩会把几个木箱子叠起来,然后爬到木箱顶上去摘香蕉,这些例子可以说明( )
A.不同动物的学习能力是有差别的
B.动物越高等,学习能力越强
C.动物越高等,适应复杂环境的能力也越强
D.上述三个选项都正确
8.实验人员想了解新孵化的鸟类是怎样获得对它们母亲的情感的。他们选择了6只刚孵化的小鸭。小鸭①、②、③刚孵化出来就被从它们的出生地移走了,使它们没有见到自己的母亲。小鸭④、⑤、⑥还和它们的母亲在一起
实验人员给小鸭①、②、③展示了一个气球,同时放母鸭叫的录音,经过若干天后,实验人员发现小鸭①、②、③模仿母鸭的行为并随时跟随在气球左右。请选择:
(1)小鸭①、②、③的行为发展过程可以用下列哪个术语描述:( )
A.先天行为 B.条件反射 C.本能 D.学习行为
(2)小鸭④、⑤、⑥最好被称为
A.实验模型 B.对照组 C.实验组 D.一个变量
(3)如果不是把小鸭①、②、③放在气球周围并放母鸭叫的录音,而是将它们放在一只猫的周围并放母鸭叫的录音,则小鸭①、②、③:
A.它们可能吓唬其他鸭子 B.它们将失去繁殖能力
C.它们会发出类似猫的声音 D.它们会认为猫是它们的母亲
9.实验与探究:三刺鱼的体色为灰色或黑色,繁殖时期的雄性三刺鱼,腹部变为红色,经常相互攻击,是什么引导他们相互攻击的呢?科学工作者设计了以下实验进行研究:
实验一:将与雄性三刺鱼大小、形状、颜色完全相同的模型放入水中,可引起其余雄性三刺鱼的攻击。
实验二:将同雄性三刺鱼大小、形状相同的而腹部颜色不呈红色的模型入水中,其余雄性三刺鱼视而不见。不引起它们的攻击
由此推则:引起雄性三刺鱼相互攻击的原因可能是腹部的红色。
实验三:将大小、形状与雄三刺鱼并不相象但模型的下半部涂上红色的模型放入水中无一例外的受到雄性三刺鱼的猛烈攻击。由此,科学认为雄性三刺鱼相互攻击辨别对手的依据是颜色——红色
根据以上材料回答下例问题:
(1)科学工作者发现和提出的问题是什么?
(2)做出的假设是什么?
实验方案、结果、结论。
| 模型形状大小 | 腹部颜色 | 结果 | 结 论 |
实验一 |
|
|
|
|
实验二 |
|
|
| |
实验三 |
|
|
|
|
参考答案
1.C 2.A 3.C 4.D 5.B 6.D 7.D
8.(1)D (2)B (3)D
9.(1)是什么引导雄性三刺鱼相互攻击的呢?
(2)雄性三刺鱼相互攻击辨别对手的依据是颜色——红色。
| 模型形状大小 | 腹部颜色 | 结果 | 结 论 |
实验一 | 完全相同 | 红色 | 引起攻击 | 引起雄性三刺鱼相互攻击的原因可能是腹部的红色 |
实验二 | 相同 | 不呈红色 | 不引起攻击 | |
实验三 | 不相象 | 红色 | 猛烈攻击 | 雄性三刺鱼相互攻击辨别对手的依据是红颜色 |
北师大版八年级上册第3节 动物行为的研究同步练习题: 这是一份北师大版八年级上册第3节 动物行为的研究同步练习题,共12页。试卷主要包含了0分),【答案】A,【答案】D等内容,欢迎下载使用。
初中生物北师大版八年级上册第3节 动物行为的研究同步练习题: 这是一份初中生物北师大版八年级上册第3节 动物行为的研究同步练习题,共8页。试卷主要包含了现代研究动物行为的主要方法是等内容,欢迎下载使用。
初中生物北师大版八年级上册第2节 微生物与人类的关系复习练习题: 这是一份初中生物北师大版八年级上册第2节 微生物与人类的关系复习练习题,共3页。试卷主要包含了下列生物中,可产生抗生素的是,下列物质中具有致癌作用的是,头癣和灰指甲是由下列哪项引起的等内容,欢迎下载使用。

