人教A版 (2019)必修 第二册6.4 平面向量的应用第4课时导学案
展开第4课时 余弦定理、正弦定理应用举例
学 习 目 标 | 核 心 素 养 |
1.能将实际问题转化为解三角形问题.(难点) 2.能够用正、余弦定理求解与距离、高度、角度有关的实际应用问题.(重点) | 1.通过利用正、余弦定理解决实际问题,培养数学建模的核心素养. 2.通过求解距离、高度等实际问题,提升数学运算的素养. |
1.基线的概念与选择原则
(1)定义
在测量过程中,我们把根据测量的需要而确定的线段叫做基线.
(2)性质
在测量过程中,应根据实际需要选取合适的基线长度,使测量具有较高的精确度.一般来说,基线越长,测量的精确度越高.
思考1:在本章“解三角形”引言中,我们遇到这么一个问题,“遥不可及的月亮离地球究竟有多远呢?”在古代,天文学家没有先进的仪器就已经估算出了两者的距离,是什么神奇的方法探索到这个奥秘的呢?
[提示] 利用正弦定理和余弦定理.
2.测量中的有关角的概念
(1)仰角和俯角
与目标视线在同一铅垂平面内的水平视线和目标视线的夹角,目标视线在水平视线上方时叫仰角,目标视线在水平视线下方时叫俯角.(如图所示)
(2)方向角
从指定方向线到目标方向线所成的水平角.如南偏西60°,即以正南方向为始边,顺时针方向向西旋转60°. (如图所示)
思考2:李尧出校向南前进了200米,再向东走了200米,回到自己家中,你认为李尧的家在学校的哪个方向?
[提示] 东南方向.
1.如图,为了测量隧道口AB的长度,给定下列四组数据,测量时应选用数据( )
A.α,a,b B.α,β,a
C.a,b,γ D.α,β,b
C [选择a,b,γ可直接利用余弦定理AB=求解.]
2.小强站在地面上观察一个建在山顶上的建筑物,测得其视角为α,同时测得观察该建筑物顶部的仰角为β,则小强观测山顶的仰角为( )
A.α+β B.α-β
C.β-α D.α
C [如图所示,设小强观测山顶的仰角为γ,则β-γ=α,因此γ=β-α,故选C项.]
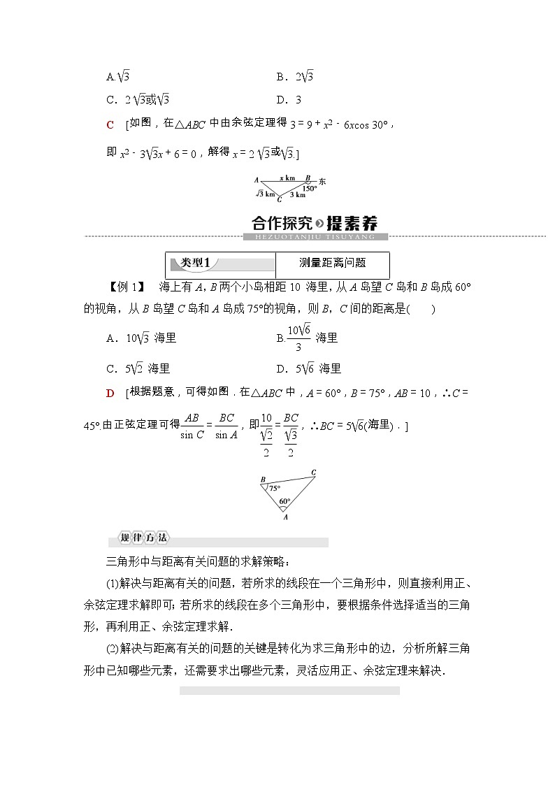
3.某人先向正东方向走了x km,然后他向右转150°,向新的方向走了3 km,结果他离出发点恰好为 km,那么x的值为( )
A. B.2
C.2或 D.3
C [如图,在△ABC中由余弦定理得3=9+x2-6xcos 30°,
即x2-3x+6=0,解得x=2或.]
测量距离问题 |
【例1】 海上有A,B两个小岛相距10 海里,从A岛望C岛和B岛成60°的视角,从B岛望C岛和A岛成75°的视角,则B,C间的距离是( )
A.10 海里 B. 海里
C.5 海里 D.5 海里
D [根据题意,可得如图.在△ABC中,A=60°,B=75°,AB=10,∴C=45°.由正弦定理可得=,即=,∴BC=5(海里).]
三角形中与距离有关问题的求解策略:
(1)解决与距离有关的问题,若所求的线段在一个三角形中,则直接利用正、余弦定理求解即可;若所求的线段在多个三角形中,要根据条件选择适当的三角形,再利用正、余弦定理求解.
(2)解决与距离有关的问题的关键是转化为求三角形中的边,分析所解三角形中已知哪些元素,还需要求出哪些元素,灵活应用正、余弦定理来解决.
1.为了测定河的宽度,在一岸边选定两点A,B,望对岸标记物C,测得∠CAB=30°,∠CBA=75°,AB=120 m,则河的宽度为 m.
60 [由题意知,∠ACB=180°-30°-75°=75°,∴△ABC为等腰三角形.河宽即AB边上的高,这与AC边上的高相等,过B作BD⊥AC于D,∴河宽:BD=120·sin 30°=60(m).]
测量高度问题 |
【例2】 济南泉城广场上的泉标模仿的是隶书“泉”字,其造型流畅别致,成了济南的标志和象征.李明同学想测量泉标的高度,于是他在广场的A点测得泉标顶端的仰角为60°,他又沿着泉标底部方向前进15.2 m,到达B点,又测得泉标顶部仰角为80°.你能帮助李明同学求出泉标的高度吗?(精确到1 m)
[解] 如图所示,点C,D分别为泉标的底部和顶端.
依题意,∠BAD=60°,∠CBD=80°,AB=15.2 m,
则∠ABD=100°,故∠ADB=180°-(60°+100°)=20°.
在△ABD中,根据正弦定理,=.
∴BD==≈38.5(m).
在Rt△BCD中,CD=BDsin 80°=38.5×sin 80°≈38(m),
即泉城广场上泉标的高约为38 m.
解决测量高度问题的一般步骤:
(1)画图:根据已知条件画出示意图.
(2)分析三角形:分析与问题有关的三角形.
(3)求解:运用正、余弦定理,有序地解相关的三角形,逐步求解.在解题中,要综合运用立体几何知识与平面几何知识,注意方程思想的运用.
2.某兴趣小组要测量电视塔AE的高度H(单位:m).如图所示,竖直放置的标杆BC的高度h=4 m,仰角∠ABE=α,∠ADE=β.该小组已测得一组α,β的值,算出了tan α=1.24,tan β=1.20,请据此算出H的值.
[解] 由AB=,BD=,AD=及AB+BD=AD,
得+=,
解得H===124.
因此电视塔的高度H是124 m.
角度问题 |
[探究问题]
1.某物流投递员沿一条大路前进,从A到B,方位角是60°,距离是4 km,从B到C,方位角是120°,距离是8 km,从C到D,方位角是150°,距离是3 km,试画出示意图.
[提示] 如图所示:
2.在探究1中,若投递员想在半小时之内,沿小路直接从A点到C点,则此人的速度至少是多少?
[提示] 在探究1图中,在△ABC中,∠ABC=60°+(180°-120°)=120°,由余弦定理得AC==4,则此人的最小速度为v==8 (km/h).
3.在探究1中若投递员以24 km/h的速度匀速沿大路从A到D前进,10分钟后某人以16 km/h的速度沿小路直接由A到C追投递员,问在C点此人能否与投递员相遇?
[提示] 投递员到达C点的时间为t1==(小时)=30(分钟),追投递员的人所用时间由探究2可知t2==(小时)=15分钟;由于30>15+10,所以此人在C点能与投递员相遇.
【例3】 如图,甲船在A处,乙船在A处的南偏东45°方向,距A有9海里的B处,并以20海里每小时的速度沿南偏西15°方向行驶,若甲船沿南偏东θ度的方向,并以28海里每小时的速度行驶,恰能在C处追上乙船.问用多少小时追上乙船,并求sin θ的值.(结果保留根号,无需求近似值)
[思路探究] 根据题意明确已知条件与几何量间的对应关系,将实际问题转化为数学问题,运用正、余弦定理解决.
[解] 设用t小时,甲船追上乙船,且在C处相遇,
则在△ABC中,AC=28t,BC=20t,AB=9,
∠ABC=180°-15°-45°=120°,
由余弦定理得,
(28t)2=81+(20t)2-2×9×20t×,
即128t2-60t-27=0,
解得t=或t=-(舍去),
∴AC=21(海里),BC=15(海里).
根据正弦定理,
得sin∠BAC==,
则cos∠BAC==.
又∠ABC=120°,∠BAC为锐角,∴θ=45°-∠BAC,
sin θ=sin(45°-∠BAC)
=sin 45°cos∠BAC-cos 45°sin ∠BAC=.
(变条件,变结论)在本例中,若乙船向正南方向行驶,速度未知,而甲船沿南偏东15°的方向行驶恰能与乙船相遇,其他条件不变,试求乙船的速度.
[解] 设乙船的速度为x海里每小时,用t小时甲船追上乙船,且在C处相遇(如图所示),则在△ABC中,AC=28t,BC=xt,∠CAB=30°,∠ABC=135°.
由正弦定理得=,
即=.
所以x===14(海里每小时).
故乙船的速度为14海里每小时.
解决实际问题应注意的问题
(1)首先明确题中所给各个角的含义,然后分析题意,分析已知与所求,再根据题意画出正确的示意图,这是最关键最主要的一步.
(2)将实际问题转化为可用数学方法解决的问题后,要正确使用正、余弦定理解决问题.
正弦、余弦定理在实际测量中的应用的一般步骤
(1)分析:理解题意,分清已知与未知,画出示意图.
(2)建模:根据已知条件与求解目标,把已知量与求解量尽量集中在有关的三角形中,建立一个解斜三角形的数学模型.
(3)求解:利用正弦定理或余弦定理有序地解出三角形,求得数学模型的解.
(4)检验:检验上述所求的解是否符合实际意义,从而得出实际问题的解.
1.如图所示,已知两座灯塔A和B与海洋观察站C的距离相等,灯塔A在观察站C的北偏东40°,灯塔B在观察站C的南偏东60°,则灯塔A在灯塔B的( )
A.北偏东5° B.北偏西10°
C.南偏东5° D.南偏西10°
B [由题意可知∠ACB=180°-40°-60°=80°.∵AC=BC,∴∠CAB=∠CBA=50°,从而可知灯塔A在灯塔B的北偏西10°.]
2.如图,D,C,B三点在地面同一直线上,DC=100米,从C,D两点测得A点仰角分别是60°,30°,则A点离地面的高度AB等于( )
A.50米 B.100米
C.50米 D.100米
A [因为∠DAC=∠ACB-∠D=60°-30°=30°,
所以△ADC为等腰三角形,
所以AC=DC=100米,
在Rt△ABC中,AB=ACsin 60°=50米.]
3.一艘船上午9:30在A处,测得灯塔S在它的北偏东30°的方向,且与它相距8海里,之后它继续沿正北方向匀速航行,上午10:00到达B处,此时又测得灯塔S在它的北偏东75°的方向,此船的航速是( )
A.8(+)海里/时
B.8(-)海里/时
C.16(+)海里/时
D.16(-)海里/时
D [由题意得在△SAB中,∠BAS=30°,∠SBA=180°-75°=105°,∠BSA=45°.
由正弦定理得=,
即=,得AB=8(-),
因此此船的航速为=16(-)(海里/小时).]
4.在高出海平面200 m的小岛顶上A处,测得位于正西和正东方向的两船的俯角分别是45°与30°,此时两船间的距离为 m.
200(+1) [过点A作AH⊥BC于点H,
由图易知∠BAH=45°,∠CAH=60°,AH=200 m,
则BH=AH=200 m,CH=AH·tan 60°=200 m.
故两船距离BC=BH+CH=200(+1) m.]
5.海上某货轮在A处看灯塔B在货轮北偏东75°,距离为12海里;在A处看灯塔C,在货轮的北偏西30°,距离为8海里;货轮向正北由A处航行到D处时看灯塔B在北偏东120°,求:
(1)A处与D处之间的距离;
(2)灯塔C与D处之间的距离.
[解] 由题意,画出示意图.
(1)在△ABD中,由已知∠ADB=60°,B=45°,AB=12.
由正弦定理得AD=·sin 45°=24(海里).
(2)在△ADC中,由余弦定理得CD2=AD2+AC2-2AD·ACcos 30°=242+(8)2-2×24×8×=(8)2,
∴CD=8(海里).
即A处与D处之间的距离为24海里,C,D之间的距离为8海里.
高中数学人教A版 (2019)必修 第二册第六章 平面向量及其应用6.4 平面向量的应用第3课时导学案及答案: 这是一份高中数学人教A版 (2019)必修 第二册第六章 平面向量及其应用6.4 平面向量的应用第3课时导学案及答案
新教材(辅导班)高一数学寒假讲义15《6.4.3余弦定理、正弦定理应用举例》课时(含解析)学案: 这是一份新教材(辅导班)高一数学寒假讲义15《6.4.3余弦定理、正弦定理应用举例》课时(含解析)学案,共10页。
高中数学人教A版 (2019)必修 第二册6.4 平面向量的应用优秀第4课时学案: 这是一份高中数学人教A版 (2019)必修 第二册6.4 平面向量的应用优秀第4课时学案,共11页。

