2021学年第二节 水的电离和溶液的pH同步达标检测题
展开[基础过关练]
1.下列关于水的离子积常数的叙述中,正确的是( )
A.因为水的离子积常数的表达式是Kw=c(H+)·c(OH-),所以Kw随溶液中c(H+)和c(OH-)的变化而变化
B.水的离子积常数Kw与水的电离平衡常数K电离是同一个物理量
C.水的离子积常数仅仅是温度的函数,随着温度的变化而变化
D.水的离子积常数Kw与水的电离平衡常数K电离是两个没有任何关系的物理量
C [水的离子积常数Kw=K电离·c(H2O),一定温度下K电离和c(H2O)都是不变的常数,所以Kw仅仅是温度的函数。水的离子积常数的表达式是Kw=c(H+)·c(OH-),只要温度一定,Kw就是不变的常数。溶液中H+的浓度变大,则OH-的浓度变小,反之亦然。]
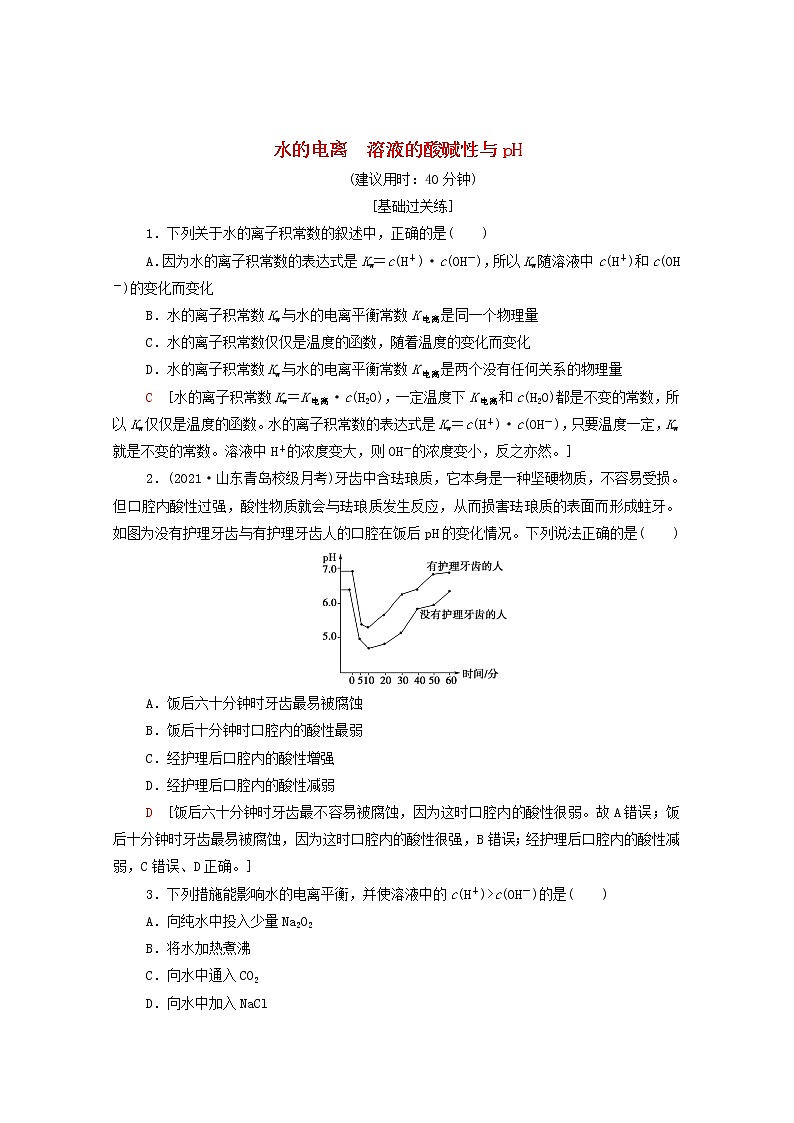
2.(2021·山东青岛校级月考)牙齿中含珐琅质,它本身是一种坚硬物质,不容易受损。但口腔内酸性过强,酸性物质就会与珐琅质发生反应,从而损害珐琅质的表面而形成蛀牙。如图为没有护理牙齿与有护理牙齿人的口腔在饭后pH的变化情况。下列说法正确的是( )
A.饭后六十分钟时牙齿最易被腐蚀
B.饭后十分钟时口腔内的酸性最弱
C.经护理后口腔内的酸性增强
D.经护理后口腔内的酸性减弱
D [饭后六十分钟时牙齿最不容易被腐蚀,因为这时口腔内的酸性很弱。故A错误;饭后十分钟时牙齿最易被腐蚀,因为这时口腔内的酸性很强,B错误;经护理后口腔内的酸性减弱,C错误、D正确。]
3.下列措施能影响水的电离平衡,并使溶液中的c(H+)>c(OH-)的是( )
A.向纯水中投入少量Na2O2
B.将水加热煮沸
C.向水中通入CO2
D.向水中加入NaCl
C [A生成NaOH,使c(OH-)>c(H+);B可促进水的电离,但c(H+)=c(OH-);D对水的电离无影响;C可与水反应生成H2CO3,抑制水的电离,但H2CO3H++HCOeq \\al(-,3),使c(H+)>c(OH-)。]
4.人体口腔内唾液的pH通常约为7,在进食过程的最初10 min,酸性逐渐增强,之后酸性逐渐减弱,至40 min趋于正常,与上述事实最接近的图像是( )
A B
C D
B [在进食过程的最初10分钟,酸性逐渐增强,溶液的pH应该减小;之后酸性逐渐减弱,溶液的pH应该增大。 ]
5.在25 ℃的条件下,将体积都为10 mL,pH都等于3的醋酸和盐酸,加水稀释到a mL和b mL,测得稀释后溶液的pH均为5,则稀释后溶液的体积为( )
A.a=b=10 mLB.a=b>10 mL
C.ab
D [因为醋酸是弱酸,盐酸是强酸,在稀释相同体积后,醋酸的pH变化相对盐酸小,则当稀释后两者的pH仍相等,故a>b。]
6.下列叙述正确的是( )
A.用干燥的广泛pH试纸可测得氯水的pH为4
B.常温下,某溶液中由水电离的c(OH-)=1.0×10-13,则此溶液一定呈酸性
C.25 ℃时,将pH=4的盐酸稀释1 000倍后,溶液的pH=7
D.25 ℃时,pH=13的强碱溶液与pH=2的强酸溶液混合,若所得混合液的pH=7,则强碱与强酸的体积比是1∶10
D [氯水具有漂白性,无法用pH试纸测得其pH,A错误;酸、碱均抑制水的电离,常温下,某溶液中由水电离的c(OH-)=1.0×10-13,则此溶液可能为pH=13的碱,也可能为pH=1的酸,B错误; 25 ℃时,将pH=4的盐酸稀释1 000倍后,溶液仍显酸性,溶液的pH<7,C错误; 25 ℃时,pH=13的强碱溶液与pH=2的强酸溶液混合,若所得混合液的pH=7,则氢离子浓度等于氢氧根离子浓度,碱溶液的浓度为0.1 ml/L,酸溶液的浓度为0.01 ml/L,则c(H+)V1=c(OH-)V2,强碱与强酸的体积比是1∶10,D正确。]
7.相同某温度下,0.01 ml/L的NaOH溶液和0.01 ml/L的盐酸相比较,下列说法错误的是( )
A.两溶液的pH之和等于14
B.稀释100倍后,盐酸溶液pH=4
C.两溶液等体积混合后,溶液一定呈中性
D.两溶液中水的电离程度相同
A [0.01 ml/L的盐酸溶液pH=-lgc(H+)=2,而0.01 ml/L的NaOH溶液中c(H+)无法判断,由此两溶液的pH之和不一定等于14,A项错误;稀释100倍(即102倍)后,盐酸溶液pH=2+2=4,B项正确; 0.01 ml/L的NaOH溶液中c(OH-)=0.01 ml/L,0.01 ml/L的盐酸溶液中c(H+)=0.01 ml/L,二者等体积混合后,H+与OH-恰好完全反应,溶液呈中性,C项正确; 0.01 ml/L的NaOH溶液中c(H+)水=eq \f(Kw,cOH-)=eq \f(Kw,0.01 ml/L ),0.01 ml/L的盐酸溶液中c(OH-)水=eq \f(Kw,cH+)=eq \f(Kw,0.01 ml/L),相同温度下,Kw相同,由此两溶液中水的电离程度相同,D项正确。]
8.如图表示水中c(H+)和c(OH-)的关系,下列判断错误的是( )
A.图中T1<T2
B.XZ线上任意点均有pH=7
C.M区域内任意点(不含实线上的点)均有c(H+)<c(OH-)
D.两条曲线间任意点均有c(H+)×c(OH-)=Kw
B [纵横坐标的乘积越大、Kw越大,对应温度越高,则图中T1<T2,A正确; XZ线上任意点均存在c(H+)=c(OH-),只有X点时pH=7,其他各点温度高于常温,pH<7,B错误; M区域内任意点,溶液显碱性,均有c(H+)<c(OH-),C正确;溶液中Kw与温度有关,与氢离子、氢氧根离子的浓度大小无关,则两条曲线间任意点均有c(H+)×c(OH-)=Kw,D正确。]
9.一定温度下,用水稀释0.1 ml·L-1的一元弱酸HA,随稀释进行,下列数值一定增大的是(Kw表示水的离子积,Ka表示HA的电离常数)( )
A.Kw B.eq \f(cH+,Ka)
C.eq \f(cHA,cA-) D.c(OH-)
D [温度不变,Kw不变,A不合题意;根据Ka=eq \f(cH+·cA-,cHA),推出eq \f(cH+,Ka)=eq \f(cHA,cA-)=eq \f(nHA,nA-),加水稀释时,HA电离程度增大,n(HA)减小,n(A-)增大,则eq \f(nHA,nA-)减小,B、C不合题意;加水稀释HA电离程度增大,但是c(H+)减小,因Kw不变,可知c(OH-)增大,D符合题意。]
10.t ℃时,某NaOH稀溶液中c(H+)=10-a ml·L-1,c(OH-)=10-b ml·L-1,已知a+b=12,请回答下列问题:
(1)该温度下水的离子积常数Kw=________。
(2)该NaOH溶液中NaOH的物质的量浓度为______________,该NaOH溶液中由水电离出的c(OH-)为______________。
(3)给该NaOH溶液加热,pH______________(填“变大”“变小”或“不变”)。
[解析] (1)Kw=c(H+)·c(OH-)=10-a·10-b=10-(a+b)=10-12。(2)c(NaOH)=c(OH-)=10-b ml·L-1;该溶液中c(H+)=10-a ml·L-1,NaOH溶液中H+全是水电离的,c(H+)水=c(OH-)水=10-a ml·L-1。(3)温度升高时,Kw变大,而c(H+)=eq \f(Kw,cOH-),所以c(H+)变大,pH变小。
[答案] (1)10-12 (2)10-b ml·L-1 10-a ml·L-1
(3)变小
[拓展培优练]
11.常温下,下列各组离子在指定溶液中能大量共存的是( )
A.pH=1的溶液中:Fe2+、NOeq \\al(-,3)、SOeq \\al(2-,4)、Na+
B.由水电离的c(H+)=1×10-14 ml·L-1的溶液中:Ca2+、K+、Cl-、HCOeq \\al(-,3)
C.c(H+)/c(OH-)=1012的溶液中:NHeq \\al(+,4)、Al3+、NOeq \\al(-,3)、Cl-
D.c(Fe3+)=0.1 ml·L-1的溶液中:K+、ClO-、SOeq \\al(2-,4)、SCN-
C [A中Fe2+、NOeq \\al(-,3)、H+会发生氧化还原反应;B项,符合条件的溶液可能是强酸性溶液也可能是强碱性溶液,HCOeq \\al(-,3)既与H+反应,又与OH-反应,B错误;eq \f(cH+,cOH-)=1012的溶液为强酸性溶液,离子可以大量共存,C正确;Fe3++3SCN-===Fe(SCN)3,D错误。]
12.pH=1的两种溶液A、B各1 mL,分别加水稀释到1 000 mL,其pH与溶液体积(V)的关系如图示,下列说法正确的是( )
①若a<4,则A、B都是弱酸
②稀释后,A酸溶液的c(H+ )比B酸溶液c(H+ )大
③若a=4,则A是强酸,B是弱酸
④A、B两种酸溶液的物质的量浓度一定相等.
A.①④ B.②③ C.①② D.②④
C [pH=1的两种溶液A、B各1 mL,分别加水稀释到1 000 mL,若是强酸,则B的pH应等于4,若a<4,则A、B都是弱酸,若a=4,则B是强酸,A是弱酸,①正确、③错误;稀释后,由图可知,A溶液的pH小于B溶液的pH,故A酸溶液的c(H+ )比B酸溶液c(H+ )大,②正确;由于A、B酸的强弱不同,电离程度不同,等pH值时两溶液的物质的量浓度不相等,④错误。]
13.pH=11的X、Y两种碱溶液各5 mL,分别稀释至500 mL,其pH与溶液体积(V)的关系如图所示,下列说法正确的是( )
A.稀释后X溶液中水的电离程度比Y溶液中水电离程度小
B.若X为强碱,则a=9
C.若X、Y都是弱碱,则a的值不一定大于9
D.完全中和X、Y两溶液时,消耗同浓度稀硫酸的体积V(X)>V(Y)
B [由图可知稀释100倍后X的pH变化大,则X的碱性比Y强,若X、Y都是弱碱,则a大于9,C项错误;稀释后Y的c(OH-)大于X,对水的电离抑制程度大,X溶液中水的电离程度大,A项错误;若X为强碱,稀释100倍,pH减小2变为9,B项正确;完全中和X、Y两溶液;Y消耗稀H2SO4的体积大,因为Y浓度大,D项错误。]
14.(1)某温度(t ℃)时,水的Kw=1×10-12,则该温度________(填“>”“<”或“=”)25 ℃,其理由是__________________________________
_____________________________________________________________。
(2)该温度下,c(H+)=1×10-7 ml·L-1的溶液呈________(填“酸性”“碱性”或“中性”);若该溶液中只存在NaOH溶质,则由H2O电离出来的c(OH-)=________ml·L-1。
(3)实验室用Zn和稀硫酸制取H2,反应时溶液中水的电离平衡________(填“向左”“向右”或“不”,下同)移动。在新制氯水中加入少量NaCl固体,水的电离平衡________移动。
(4)25 ℃时,0.1 ml·L-1的下列6种溶液,水电离出的c(H+)由大到小的关系是____________________________(填序号)。
①盐酸 ②H2SO4 ③CH3COOH(Ka=1.7×10-5) ④NH3·H2O(氨水)(Kb=1.7×10-5) ⑤NaOH ⑥Ba(OH)2
(5)25 ℃时,pH=4的盐酸中水的电离程度________pH=10的Ba(OH)2溶液中水的电离程度。
(6)下列曲线中,可以描述0.1 ml·L-1乙酸(甲,Ka=1.8×10-5)和0.1 ml·L-1氯乙酸(乙,Ka=1.4×10-3)的水溶液中,水电离出的c(H+)与加入水体积V的关系是________(填字母)。
a b
c d
[解析] (1)水的电离是吸热反应,升高温度,Kw增大,现Kw=1×10-12>1×10-14,因此温度大于25 ℃。(2)该温度下该溶液中c(OH-)=eq \f(1×10-12,1×10-7) ml·L-1=1×10-5 ml·L-1,因为c(OH-)>c(H+),所以溶液呈碱性;NaOH溶液中由水电离出来的c(OH-)等于溶液中的 c(H+),即为1×10-7 ml·L-1。(3)Zn与稀硫酸反应过程中,溶液中c(H+)减小,水的电离平衡向右移动。新制氯水中加入少量NaCl固体,平衡Cl2+H2OH++Cl-+HClO向左移动,溶液中c(H+)减小,水的电离平衡向右移动。(4)25 ℃时,0.1 ml·L-1的盐酸中c(H+)与0.1 ml·L-1NaOH溶液中c(OH-)相等,故两溶液中水的电离程度相等。同理0.1 ml·L-1 H2SO4和0.1 ml·L-1Ba(OH)2溶液中水的电离程度相等;0.1 ml·L-1CH3COOH和0.1 ml·L-1氨水中水的电离程度相等,酸溶液中c(H+)越大,或碱溶液中c(OH-)越大,水电离出的c(H+)就越小,故6种溶液中水电离出的c(H+)由大到小的关系为③=④>①=⑤>②=⑥。(5)pH=4盐酸中,由水电离出的c(H+)=eq \f(10-14,10-4) ml·L-1=10-10 ml·L-1,pH=10的Ba(OH)2溶液中,由水电离出的c(H+)=10-10 ml·L-1(溶液中的H+浓度)。(6)乙酸Ka小于氯乙酸Ka,所以0.1 ml·L-1乙酸溶液中的c(H+)小于0.1 ml·L-1氯乙酸溶液中的c(H+),故水的电离程度0.1 ml·L-1乙酸溶液的大,加水稀释,两种酸溶液中的c(H+)减小,水的电离程度增大,故选c。
[答案] (1)> 水的电离是吸热反应,升温促进水的电离,Kw增大 (2)碱性 1×10-7 (3)向右 向右 (4)③=④>①=⑤>②=⑥ (5)等于 (6)c
15.(1)在温度t ℃时,某溶液中c(H+)=10-aml·L-1,c(OH-)=10-b ml·L-1,已知a+b=12,则t________25 ℃(填“大于”“小于”或“等于”)。
(2)常温下,向某Ba(OH)2溶液中逐滴加入pH=x的盐酸,测得混合溶液的部分pH如下表所示:
x=________。Ba(OH)2溶液的物质的量浓度为____________。
(3)常温下,向100 mL pH=2的硫酸与硫酸钠的混合溶液中,加入300 mL 上述Ba(OH)2溶液,沉淀正好达到最大量,此时溶液的pH________7(填“大于”“小于”或“等于”);原混合溶液中硫酸钠的物质的量浓度为________。
[解析] (1)由于a+b=12<14,所以该温度大于25 ℃。(2)Ba(OH)2溶液中c(OH-)=10-2 ml·L-1,所以根据③c(HCl)=10-2 ml·L-1,所以x=2,c[Ba(OH)2]=eq \f(10-2ml·L-1,2)=5×10-3 ml·L-1。(3)n(OH-)=0.3 L×10-2 ml·L-1=3×10-3 ml,而n(H+)=10-3 ml,所以OH-剩余,pH大于7,n(H2SO4)=eq \f(0.1 L×10-2ml·L-1,2)=5×10-4 ml。n(Na2SO4)=0.3 L×5×10-3 ml·L-1-5×10-4 ml=10-3 ml,c(Na2SO4)=eq \f(10-3ml,0.1 L)=0.01 ml·L-1。
[答案] (1)大于 (2)2 5×10-3 ml·L-1 (3)大于 0.01 ml·L-1
序号
氢氧化钡溶液
的体积/mL
盐酸的体
积/mL
溶液的pH
①
22.00
0.00
12
②
22.00
18.00
11
③
22.00
22.00
7
高中化学人教版 (2019)选择性必修1第三章 水溶液中的离子反应与平衡第二节 水的电离和溶液的pH优秀第一课时当堂检测题: 这是一份高中化学人教版 (2019)选择性必修1<a href="/hx/tb_c4002427_t7/?tag_id=28" target="_blank">第三章 水溶液中的离子反应与平衡第二节 水的电离和溶液的pH优秀第一课时当堂检测题</a>,共7页。试卷主要包含了25℃时,水的电离达到平衡,25℃时,在等体积的①0,下列溶液一定呈中性的是等内容,欢迎下载使用。
高中化学人教版 (2019)选择性必修1第二节 水的电离和溶液的pH优秀第1课时同步达标检测题: 这是一份高中化学人教版 (2019)选择性必修1第二节 水的电离和溶液的pH优秀第1课时同步达标检测题,文件包含32水的电离和溶液的pH第1课时水的电离溶液的酸碱性与pH原卷版-高二化学同步素养目标精品讲义人教版选择性必修1docx、32水的电离和溶液的pH第1课时水的电离溶液的酸碱性与pH解析版-高二化学同步素养目标精品讲义人教版选择性必修1docx等2份试卷配套教学资源,其中试卷共25页, 欢迎下载使用。
化学第二节 水的电离和溶液的pH一课一练: 这是一份化学第二节 水的电离和溶液的pH一课一练,共7页。试卷主要包含了了解水的电离、离子积常数,了解溶液pH的定义,弱碱溶液,在下列的各种叙述中,正确的是,如表是不同温度下水的离子积数据等内容,欢迎下载使用。

