西师大版一年级下册分一分教学设计
展开微课名称
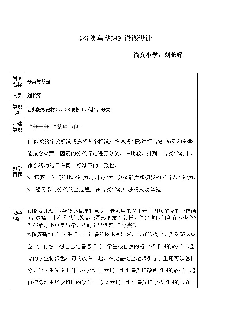
分类与整理
人员
刘长辉
知识点
西师版权教材87、88页例1、例2,分类。
基础知识
“分一分”“整理书包”
教学目标
1.能按给定的标准或选择某个标准对物体或图形进行比较、排列和分类,能按含有两个因素的分类标准进行分类,在比较、排列、分类活动中,体会活动结果在同一标准下的一致性。
2.培养同学们的比较能力、分析能力、分类能力和初步的逻辑思维能力。
3.经历参与分类的全过程,在分类活动中获得成功体验。
教学思路
1.情境引入:体会分类整理的意义,老师用电脑出示由图形拼成的一幅画问:这幅画中有你认识的哪些图形朋友?怎样才能知道他们各有多少个?怎样数才不容易出错?从而引出课题 “分类”。
2.探究新知:让学生把自己准备的图形拿出来,放在纸板上。先观察这些图形,再想一想自己准备怎样分,学生很自然的将形状相同的放在一起,有的学生将颜色相同的放在一起,在此基础上老师引导学生还可以怎样分?让学生先说出自己的分法,1.我们小组准备先把颜色相同的放在一起,再把每堆中形状相同的放在一起。2.我们小组准备先把形状相同的放在一起,再把每堆中颜色相同的放在一起。3.直接把红色圆放在一起,白色圆放到一起,红色三角形放在一起,白色三角形放到一起。然后老师小结:分类要先确定一个标准,例如按颜色,形状等。在此基础上由图片抽象到数字,然后出示例2.让学生对这些数字进行分类。
3.归纳小结:分类要先确定一个标准;分类的标准不同,分类的结果就不同。
4.练习反馈:鼓励学生运用今天学习的新知识进行巩固练习,以便学生更好的了解自己的学习效果。
教学环节
讲授内容
资源演示内容
预计时间
教学步骤
讲授语言
课程引入
引入课题
小朋友们,大家好,欢迎来到数学乐园,今天老师带大家来欣赏美丽的图案。
课件:
10"
这些图案都是由几何图形围成的,画中有你认识的哪些图形朋友?
对有圆,有三角形。
课件:
18"
怎样才能知道他们各有多少个呢?对,数一数就知道了。
课件:
10
怎样数才不容易出错,你有什么好办法吗?对先分类,再数。
课件:
10"
互助新授
复习引新
拿出你准备的图形自己动手分一分。
课件:
7"
分法一、把颜色相同的放在一起。先把红色的放在一起,再把白色的放在一起。分成两堆。现在我们知道红色的图形有6个,白色的图形也有6个。
课件:
24"
分法二、把形状相同的放在一起。先把圆放在一起,再把三角形放在一起。现在我们知道圆有7个,三角形有5个。
课件:
24"
分法三、把红色圆放在一起,白色圆放到一起,红色三角形放在一起,白色三角形放到一起。现在我们知道红色圆有3个,白色圆有4个,红色三角形有3个,白色三角形有2个。
课件:
37"
探究新知(展示2种标准分法的过程)。
哪些同学分的结果和第3种相同?说一说你是怎样分的。
课件:
8"
方法1,先把颜色相同的放在一起,分成红色和白色两堆,再把每堆中形状相同的放在一起。分成红色圆,红色三角形,白色圆,白色三角形四堆。
课件:
27"
方法2,先把形状相同的放在一起,要成圆和三角形两堆,再把每堆中颜色相同的放在一起。分成红色圆,白色圆,红色三角形,白色三角形四堆。
课件:
26"
方法3,直接把红色圆放在一起,白色圆放到一起,红色三角形放在一起,白色三角形放到一起,分成四堆。
课件:
19"
从这些分法中你知道了些什么?说说自己的看法。(分类要先确定一个标准。例如按颜色,按形状……).今天我们学习的知识与以前的不同点在于,以前只是按一种因素进行分类,现在我们要按两种因素进行分类。
课件:
30"
拓展提高(通过合作探究,找到分类的方法,即在一种标准的基础上接着分或直接按两种元素进行分类)。
刚才我们对图形进行了分类,老师这里有一些卡片,你能对它们进行分类吗?请你动手分一分并说一说分类的标准。
课件:
17"
方法一:按单数、双数分:单数(3、5、7、9、11)双数(4、6、8、10、20)
课件:
26"
方法二:按一位数、两位数分:一位数(3、4、5、6、7、8、9),两位数(10、11、20)
课件:
30"
方法三:按一位数的单数,一位数的双数,两位数的单数,两位数的双数分。
课件:
37"
总结归纳
总结归纳分类
同学们,通过今天的学习,你学会了什么?分类首先要确定一相标准,分类的标准不同,分类的结果就不同。
课件:
14"
练习
小朋友们,分类的知识你们掌握了吗?你敢不敢来试试?
课件:
6"
合计时间
6´21"
小学数学西师大版一年级下册分一分教学设计: 这是一份小学数学西师大版一年级下册分一分教学设计,共6页。教案主要包含了我会做,我会学,我会用,板书设计等内容,欢迎下载使用。
小学数学西师大版一年级下册九 总复习表格教学设计: 这是一份小学数学西师大版一年级下册九 总复习表格教学设计,共2页。
西师大版一年级下册分一分教案设计: 这是一份西师大版一年级下册分一分教案设计,共2页。

