第13讲 用一元一次方程解决实际问题 知识点及练习题 -小升初数学衔接教材
展开第13讲用一元一次方程解决实际问题
【知识衔接】
————小学初中课程解读————
小学课程 | 初中课程 |
小学数学中,要求在具体情境中,了解常见的数量关系:总价=单价×数量、路程=速度×时间,并能解决简单的实际问题,能用方程表示简单情境中的等量关系(如3x+2=5,2x-x=3),了解方程的作用。
| 初中数学中,能根据具体问题中的数量关系列出方程,体会方程是刻画现实世界数量关系的有效模型,能根据具体问题的实际意义,检验方程的解是否合理。结合实际情境,经历设计解决具体问题的方案,并加以实施的过程,体验建立模型、解决问题的过程,并在此过程中,尝试发现和提出问题。
|
————小学知识回顾————
1、方程和等式
等式:表示相等关系的式子叫做等式。
方程:含有未知数的等式叫做方程。
2、解方程。
解方程:求方程中未知数的值的过程叫做解方程。
解方程的依据:等式的性质。
① 等式两边同时加上或减去同一个数,所得结果仍然是等式。
② 等式两边同时乘或除以同一个不等于0的数,所得结果仍然是等式。
3.列方程解应用题的一般步骤
1、弄清题意,找出未知数,并用X表示;
2、找出应用题中数量之间的相等关系,列方程;
3、解方程;
4、检验、写出答案。
————初中知识链接————
1.解方程的步骤:(1)去分母(2)去括号(3)移项;(4)合并同类项;(5)未知数的系数化1.
2.列一元一次方程解应用题的一般步骤:
(1)审题:弄清题意.
(2)找出等量关系:找出能够表示本题含义的相等关系.
(3)设出未知数,列出方程:设出未知数后,表示出有关的含字母的式子,然后利用已找出的等量关系列出方程.
(4)解方程:解所列的方程,求出未知数的值.
(5)检验,写答案:检验所求出的未知数的值是否是方程的解,是否符合实际,检验后写出答案.
3.会列出一元一次方程解简单商品销售、积分问题、行程问题等应用题。
【经典题型】
小学经典题型
1.一个正方形的周长是64厘米,它的边长是多少?设它的边长是x厘米。列方程是( )
A. x2=64 B. 4x=64 C. 2x=64 D. 64÷x=2
2.六年级植树84棵,比五年级植树棵数的3倍少15棵,五年级植树多少棵?设五年级植树x棵,下列方程错误的是( )。
A. 3x-15=84 B. 3x=84+15 C. 3x=84-15
3.超市运来苹果100千克,比运来的梨的质量的3倍少5千克,运来梨多少千克?设运来梨x千克,下列方程( )是错误的.
A.3x﹣100=5 B.3x+5=100 C.3x=100+5
4.某班有女生24人,比男生人数的多4人,男生有多少人?设男生有x人,下列方程错误的是( )
A.x﹣4=24 B.x+4=24 C.x=24+4
5.去年小芳比姐姐小18岁,姐姐今年的岁数正好是小芳的3倍。小芳今年________岁,姐姐去年________岁。
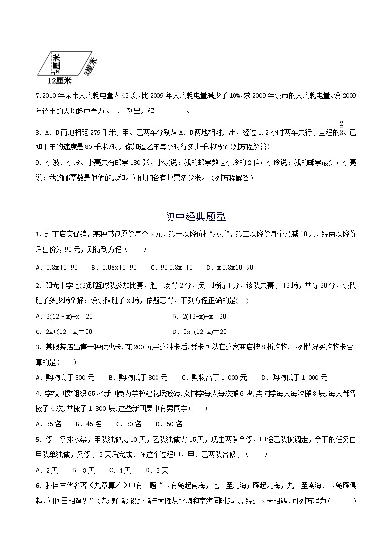
6.如图,图中,平行四边形的面积是84平方厘米.求高,可以列出方程是 ,求出的高是 厘米.
7.2010年某市人均耗电量为45度,比2009年人均耗电量减少了10%,求2009年该市的人均耗电量。设2009年该市的人均耗电量为x , 列出方程________ 。
8.A、B两地相距279千米,甲、乙两车分别从A、B两地相对开出,经过1.2小时两车共行了全程的。已知甲车的速度是80千米/时,你知道乙车每小时行多少千米吗?(列方程解答)
9.小波、小玲、小亮共有邮票180张,小波说:我的邮票数是小玲的2倍;小玲说:我的邮票最少;小亮说:我的邮票数是他俩的总和。问他们各有邮票多少张。(列方程解答)
初中经典题型
1.超市店庆促销,某种书包原价每个x元,第一次降价打“八折”,第二次降价每个又减10元,经两次降价后售价为90元,则得到方程( )
A.0.8x﹣10=90 B.0.08x﹣10=90 C.90﹣0.8x=10 D.x﹣0.8x﹣10=90
2.阳光中学七(2)班篮球队参加比赛,胜一场得2分,负一场得1分,该队共赛了12场,共得20分,该队胜了多少场?解:设该队胜了x场,依题意得,下列方程正确的是( )
A.2(12﹣x)+x=20 B.2(12+x)+x=20
C.2x+(12﹣x)=20 D.2x+(12+x)=20
3.某服装店出售一种优惠卡,花200元买这种卡后,凭卡可以在这家商店按8折购物,下列情况买购物卡合算的是( )
A.购物高于800元 B.购物低于800元 C.购物高于1 000元 D.购物低于1 000元
4.学校团委组织65名新团员为学校建花坛搬砖.女同学每人每次搬6块,男同学每人每次搬8块,每人都各搬了4次,共搬了1 800块.这些新团员中有男同学( )
A.35名 B.45名 C.30名 D.50名
5.修一条排水渠,甲队独做需10天,乙队独做需15天,现由两队合修,中途乙队被调走,余下的任务由甲队单独做,又修了5天后完成.在这个过程中,甲、乙两队合修了( )
A.2天 B.3天 C.4天 D.5天
6.我国古代名著《九章算术》中有一题“今有凫起南海,七日至北海;雁起北海,九日至南海.今凫雁俱起,问何日相逢?”(凫:野鸭)设野鸭与大雁从北海和南海同时起飞,经过x天相遇,可列方程为( )
A.(9﹣7)x=1 B.(9+7)x=1 C. D.
7.某校为了丰富“阳光体育”活动,现购进篮球和足球共16个,共花了2820元,已知篮球的单价为185元,篮球是足球个数的3倍,则足球的单价为( )
A.120元 B.130元 C.150元 D.140元
8.七年级(1)班有学生60人,其中参加数学小组的学生有36人,参加英语小组的学生比参加数学小组的学生少5人,并且这两个小组都不参加的人数比两个小组都参加的人数的多2人,则同时参加这两个小组的人数是( )
A.16 B.12 C.10 D.8
9.一个两位数,个位数字比十位数字的2倍多1,如果个位与十位的数字交换位置,得到一个新的两位数,新的两位数比原来两位数的2倍少1,则原两位数为_____.
10.甲、乙两班共有98人,若从甲班调3人到乙班,那么两班人数正好相等.设甲班原有x人,可列出方程____________________.
11.一张桌子由一个桌面和四条脚组成,1立方米的木材可制成桌面50张或制作桌脚300条,现有10立方米的木材,问应如何分配木材,可以使桌面和桌脚配套?设用x立方米的木材做桌面,可列方程________.
12.一个通讯员骑自行车需要在规定时间内把信件送到某地,每小时走15公里早到24分钟,如果每小时走12公里,就要迟到15分钟,原定时间是________分.
13.某城市与省会城市相距390千米,客车与轿车分别从该城市和省会城市同时出发,相向而行.已知客车每小时行80千米,轿车每小时行100千米,问经过多少小时后,客车与轿车相距30千米.
14.某商场销售的一款空调机每台的标价是1635元,再一次促销活动中,按标价的八折销售,仍可盈利9%.
(1)求这款空调每台的进价:
(2)在这次促销活动中,商场销售了这款空调机100台,问盈利多少元?
15.小明用172元钱买了语文和数学的辅导书,共10本,语文辅导书的单价为18元,数学辅导书的单价为10元.求小明所买的语文辅导书有多少本?
16.列方程解应用题:某学校七年级8个班进行足球友谊赛,采用胜一场得3分,平一场得1分,负一场得0分的记分制.某班与其他7个队各赛1场后,以不败战绩积17分,那么该班共胜了几场比赛?
【实战演练】
————先作小学题 —— 夯实基础————
1.甲、乙两列客车从两地同时相对开出,5小时后在离中点30千米处相遇慢车每小时行驶48千米,快车每小时行驶多少千米?用方程解.设快车每小时行驶x千米,下列方程正确的是( )
A、5x﹣48×5=30×2
B、5x﹣48×5=30
C、5x﹣30=48×5+30×2
2.商场运来1200千克苹果,比梨的3倍少60千克。设梨有X千克,下面方程中错误的是( )。
A.3X+60=1200 B. 3X-60=1200 C. 3X-1200=60
3.一袋大米重30千克,比一袋面粉的5倍还重5千克,求一袋面粉的质量。设一袋面粉的质量是x千克,列方程是________。
4.甲乙两数的差为18.9,若将乙数的小数点向左移动一位正好与甲数相等.甲数是________,乙数是________.
5.少儿书店运进15种故事书,每种30本,卖出一些后,还剩120本.卖出多少本故事书,列出方程为________。
6.爸爸的体重是76.5千克,是莹莹体重的2.5倍,莹莹的体重是多少千克?(列方程解答)
7.东东收集“神舟九号和“天宫一号”图片共54张,其中“神舟九号”图片张数是“天宫一号”图片张数的5倍,两种图片各收集了多少张?(用方程解答)
8.甲、乙两筐苹果,从甲筐取出放入乙筐,两筐个数相等,乙筐原有27个,甲筐原有多少个?(列方程解答)
————再战初中题 —— 能力提升————
1.某商店出售两件衣服,每件120元,其中一件赚了20%,而另一件赔20%,那么这家商店( )
A.不赚也不赔 B.赚了10元 C.亏了10元 D.亏了12元
2.一个正方形的边长如果增加2cm,面积则增加32cm2,则这个正方形的边长为( )
A.5cm B.6cm C.7cm D.8cm
3.小明买了80分和2元的邮票共16枚,花了18元8角,若设他买了80分的邮票x枚,则可列方程( )
A.80x+2(16–x)=188 B.80x+2(16–x)=18.8
C.0.8x+2(16–x)=18.8 D.8x+2(16–x)=188
4.甲、乙两班共有98人,若从甲班调3人到乙班,那么两班人数正好相等.设甲班原有人数是x人,可列出方程( )
A.98+x=x﹣3 B.98﹣x=x﹣3
C.(98﹣x)+3=x D.(98﹣x)+3=x﹣3
5.一件衣服标价132元,若以9折降价出售,仍可获利10%,则这件衣服的进价是( )
A.106元 B.105元 C.118元 D.108元
6.元旦来临,各大商场都设计了促进消费增加利润的促销措施,“物美”商场把一类双肩背的书包按进价提高50%进行标价,然后再打出8折的优惠价,这样商场每卖出一个书包就可盈利8元,这种书包的进价是( )
A.42元 B.40元 C.38元 D.35元
7.某班分组去两处植树,第一组26人,第二组22人.现第一组在植树中遇到困难,需第二组支援.问第二组调多少人去第一组,才能使第一组的人数是第二组的3倍?设从第二组抽调x人,则可列方程为( )
A.26+x=3×26
B.26=3(22﹣x)
C.3(26+x)=22﹣x
D.26+x=3(22﹣x)
8.20位同学在植树节这天共种了52棵树苗,其中男生每人种3棵,女生每人种2棵.则其中男生人数比女生人数多( )
A.11人 B.12人 C.3人 D.4人
9.某车间有28名工人生产螺丝与螺母,每人每天生产螺丝12个或螺母18个,现有x名工人生产螺丝,恰好每天生产的螺丝和螺母按2:1配套,为求x,列方程为( )
A.12x =18(28-x)
B.2×12x =18(28-x)
C.2×18x =12(28-x)
D.12x =2×18(28-x)
10.轮船沿江从A港顺流行驶到B港,比从B港返回A港少用3小时,若船速为26千米/时,水速为2千米/时,求A港和B港相距多少千米.设A港和B港相距x千米.根据题意,可列出的方程是:
A.
B.
C.
D.
11.已知A、B两地相距450千米,甲乙两车分别从A、B两地同时出发,相向而行,甲车速度为120千米/小时,乙车速度为80千米/小时,经过________小时两车相距50千米.
12.若干本书分给某班同学,如果每人6本,则余18本;如果每人7本,则缺24本,这个班的学生有___人,书有____本.
13.寒假来临,各商家都设计了促进消费增加利润的促销措施,某品牌运动服商场把一类运动鞋按进价提高80%进行标价,然后再打出8折的优惠价,这样商场每卖出一双运动鞋就可盈利88元.这种运动鞋的进价是 元.
14.一队卡车运一批货物,若每辆卡车装7吨货物,则剩余10吨货物装不完;若每辆卡车装8吨货物,则最后一辆卡车只装3吨货物就装完了这批货物,那么这批货物共有 吨.
15.兄弟二人今年分别为15岁和5岁, 年后兄的年龄是弟的年龄的2倍.
16.已知轮船在静水中的速度是每小时a千米,水流速度是每小时b千米,则轮船在顺水中航行的速度是每小时 千米.
17.一家商店将某种服装按成本价提高40%标价,又以8折优惠卖出,结果每件仍获利15元,这种服装每件的成本多少元?
18.为增强市民的节水意识,某市对居民用水实行“阶梯收费”.规定每户每月不超过月用水标准量部分的水价为1.5元/吨,超过月用水标准量部分的水价为2.5元/吨.该市小明家5月份用水12吨,交水费20元,该市规定的每户月用水标准量是多少吨?
19.某次足球联赛的记分规则是:若胜一场得3分,平一场得1分,负一场得0分,到目前为止某球队已经赛了8场,其中平的场数是负的场数的2倍,已得17分,该球队胜了几场球?
20.食品安全是关乎民生的问题,在食品中添加过量的添加剂对人体有害,但适量的添加剂对人体无害且有利于食品的储存和运输,某饮料加工厂生产的A、B两种饮料均需加入同种添加剂,A饮料每瓶需加该添加剂2克,B饮料每瓶需加该添加剂3克,如果生产两种饮料100瓶,恰好共需要该添加剂270克,
21.某地为了打造风光带,将一段长为360m的河道整治任务由甲、乙两个工程队先后接力完成,共用时20天,已知甲工程队每天整治24m,乙工程队每天整治16m.求甲、乙两个工程队分别整治了多长的河道.
22.小明用的练习本可以到甲、乙两家商店购买,已知两商店的标价都是每本2元,甲商店的优惠条件是购买10本以上,从第11本开始按标价的70%出售;乙商店的优惠条件是,从第一本起按标价的80%出售.
(1)设小明要购买x(x>10)本练习本,则当小明到甲商店购买时,须付款 元,当到乙商店购买时,须付款 元;
(2)买多少本练习本时,两家商店付款相同?
(3)小明准备买50本练习本,为了节约开支,应怎样选择哪家更划算?
23.某班计划买一些乒乓球和乒乓球拍,现了解情况如下:甲、乙两家商店出售两种同样品牌的乒乓球和乒乓球拍,乒乓球拍每副定价100元,乒乓球每盒定价25元.经洽谈后,甲店每买一副球拍赠一盒乒乓球,乙店全部按定价的9折优惠.该班需球拍5副,乒乓球若干盒(不少于5盒).问:
(1)当分别购买20盒、40盒乒乓球时,去哪家商店购买更合算?
(2)当购买乒乓球多少盒时,两种优惠办法付款一样?
第16讲 余角和补角 知识点及练习题 -小升初衔接数学教材: 这是一份第16讲 余角和补角 知识点及练习题 -小升初衔接数学教材,文件包含第16讲余角和补角-小升初衔接数学教材原卷版doc、第16讲余角和补角-小升初衔接数学教材解析版doc等2份教案配套教学资源,其中教案共16页, 欢迎下载使用。
第15讲 角与角的运算 知识点及练习题 -小升初数学衔接教材: 这是一份第15讲 角与角的运算 知识点及练习题 -小升初数学衔接教材,文件包含第15讲角与角的运算-小升初数学衔接教材原卷版doc、第15讲角与角的运算-小升初数学衔接教材解析版doc等2份教案配套教学资源,其中教案共23页, 欢迎下载使用。
第14讲 直线、射线、线段 知识点及练习题 -小升初数学衔接教材: 这是一份第14讲 直线、射线、线段 知识点及练习题 -小升初数学衔接教材,文件包含第14讲直线射线线段-小升初数学衔接教材原卷版doc、第14讲直线射线线段-小升初数学衔接教材解析版doc等2份教案配套教学资源,其中教案共27页, 欢迎下载使用。

