初中科学浙教版七年级下册第5节 二力平衡的条件教学设计
展开3.5 二力平衡的条件
目录
TOC \ "1-3" \h \z \u 1
2
4
7
11
一、二力平衡
1.平衡力
物体同时受到几个力的作用时,如果这几个力的作用效果相互抵消,相当于物体不受力,我们就说这几个力平衡。
2.平衡状态:物体在平衡力作用下处于静止状态或匀速直线运动状态,即物体处于平衡状态。
例如悬挂在天花板上的电灯,它受到重力和电线对它的拉力的作用,处于静止状态;在平直的公路上匀速行驶的汽车,它受到重力、支持力、牵引力、摩擦力(施力物体是地面、空气等)的作用,在这些力的作用下,汽车做匀速直线运动。
3.二力平衡
当一个物体受到两个外力作用时,如能够保持静止状态或匀速直线运动状态,我们就说这两个力平衡(即二力平衡)。
二、二力平衡的条件
1.二力平衡的条件
(1)作用在一个物体上。
(2)大小相等。
(3)方向相反。
(4)作用在同一条直线上。
2.二力平衡条件的应用
(1)根据二力平衡的条件来判断物体所受的两个力是否平衡。
(2)根据二力平衡的条件来判断物体的运动状态是否改变。
(3)根据相互平衡的两个力中的任意一个力来求另一个力的方向、大小。
(4)帮助分析物体的受力情况等。
【教材剖析】[思考与讨论]教材P112
(1)①笔筒受到的重力和③桌面对笔筒的支持力是一对平衡力;②笔筒对桌面的压力和③桌面对笔筒的支持力是相互作用力
(2)一对平衡力作用在同一物体上,大小相等、方向相反,作用在同一条直线上。一对相互作用力大小相等、方向相反,作用在同一条直线上,但作用在两个不同的物体上。
1.平衡力与相互作用力的区别
【例1】(2018•郴州中考)一个文具盒放在水平桌面上,下列分析正确的是( )
A.文具盒受到的重力与桌面对文具盒的支持力是相互作用力
B.文具盒受到的重力与桌面对文具盒的支持力是一对平衡力
C.文具盒受到的重力与文具盒对桌面的压力是相互作用力
D.桌子受到的重力和地面对桌子的支持力是一对平衡力
2.力和运动的关系
(1)物体在不受外力作用时,总保持匀速直线运动状态或静止状态。即原来运动的物体在不受外力作用时,总保持匀速直线运动状态;原来静止的物体在不受外力作用时,总保持静止状态。
(2)物体在平衡力作用下,总保持匀速直线运动状态或静止状态。力不是维持物体运动的原因。
(3)物体如果受到外力的作用,且受到的外力不平衡,物体的运动状态就会发生改变。
(4)如果物体处于静止状态或匀速直线运动状态,那么,它可能不受外力作用,也可能受平衡力作用。
【重要提醒】
①力是改变物体运动状态的原因,而不是维持物体运动状态的原因。②当物体的运动状态不变时,可能不受力,也可能受平衡力;当物体的运动状态改变时,物体一定受非平衡力。
【例2】(2018•苏州中考)关于物体受力与运动的关系,下列说法正确的是( )
A.物体受平衡力作用也能做曲线运动
B.物体受非平衡力作用一定做曲线运动
C.做曲线运动的物体若只受一个力作用,力的大小和方向可能都不变
D.做曲线运动的物体若只受一个力作用,力的大小可能不变但方向一定改变
【常考1】二力平衡
【例1】(2018•西藏模拟)如图所示,放在水平面上的物块A,在水平拉力F的作用下做匀速直线运动,则物块A受到________个力的作用,其中有________对平衡力。
【重要提醒】当物体受力静止或做匀速直线运动时,该物体受到平衡力的作用。
【例2】下列图示中的两个力,属于平衡力的是( )
A. B. C. D.
【常考2】二力平衡的条件
【例3】(2019•安徽模拟)如右图所示,用细绳提着小球G在空中运动。当使小球以1m/s的速度竖直向上匀速运动时,拉力的大小为5N;若使小球以2m/s的速度竖直向下匀速运动时,则拉力的大小为________N。(不计空气阻力)
【例4】(伊春中考)跳水运动是我国在国际比赛中的优势项目。如右图所示,跳水运动员站在跳板上静止时,她受到的重力和支持力是一对__________(填“平衡力”或“相互作用力”),运动员将跳板压弯,说明力可以改变物体的________________。
【常考3】二力平衡的应用
【例5】一个小孩用20N的水平推力推静止在水平地面上的桌子,桌子未被推动,则桌子受到的阻力( )
A.大于20N B.等于20N C.小于20 N D.以上均有可能
【热点题型1】平衡力
【例6】(2018•扬州中考)小华同学在科技馆观摩自行车走钢丝表演后回家做了一个模型,如下图所示,下列说法正确的是( )
A.自行车的重力与钢丝对自行车的支持力是一对平衡力
B.自行车和所挂物体总重力与钢丝对自行车的支持力是一对平衡力
C.自行车对钢丝的压力与钢丝对自行车的支持力是一对平衡力
D.自行车对绳的拉力与钩码的重力是一对平衡力
【易错】误认为只要大小相等、方向相反,作用在同一条直线上,就是平衡力。
【方法归纳】平衡力的判断:物体受力的作用,如果处于静止或匀速直线运动状态,则所受的力是平衡力。
【热点题型】探究二力平衡的条件
【例7】(2019•泉州模拟)如图甲是小华同学探究“二力平衡条件”时的实验情景。
(1)小华将系于小卡片(重力可忽略不计)两对角的细线分别跨过左右支架上的滑轮,在线的两端挂上钩码,并通过调整________来改变拉力的大小。
(2)当小卡片平衡时,为了探究不在同一条直线上的两个力能否平衡,小华应把小卡片________,松手后观察小卡片是否平衡。
(3)为了验证只有作用在同一物体上的两个力才能平衡,在图甲所示的情况下,小华下一步的操作是________________________。
(4)在探究同一问题时,小强将木块放在水平桌面上,设计了如图乙所示的实验,同学们认为小华的实验方案优于小强的实验方案,其主要原因是________________________________________。
【方法归纳】利用二力平衡的条件解题的方法
解答有关二力平衡问题时应抓住两点:
①平衡力的定义;②二力平衡的条件。
其具体思路和方法可分两步:第一步,明确所研究的物体是在哪两个力的作用下保持静止状态或匀速直线运动状态;第二步,根据二力平衡的条件(同物、共线、等大、反向)得到题目所需结论。
1.关于平衡力,下列说法正确的是 ( )
A.物体在平衡力作用下一定保持静止状态
B.物体在平衡力作用下一定处于匀速直线运动状态
C.相互平衡的两个力一定是性质相同的力
D.平衡力一定是作用在同一物体上的两个力
2.物体受两个力的作用,由下面哪种情况可以判断这两个力一定是一对平衡力( )
A.物体保持匀速圆周运动 B.物体保持速度大小不变的运动
C.物体保持方向不变的直线运动 D.物体保持速度大小、方向都不变的直线运动
3.直升机在空中悬停时,之所以相对地面静止不动,是因为直升机 ( )
A.受到空气的举力 B.受到地球的重力 C.受力平衡 D.受到的举力大于重力
4.重力相等的甲、乙两个物体,分别在拉力F甲、F乙的作用下以2米/秒和1米/秒的速度匀速上升,则有( )
A.F甲>F乙 B.F甲=F乙 C.F甲
A.停留在水中某一深处的潜水艇 B.匀速上升的直升机
C.沿田径场弯道在匀速奔跑的运动员 D.在平直的高速公路上匀速行驶的汽车
6.在图中,表示物体受到的力是平衡力的是( )
7.关于运动和力,下列说法正确的是 ( )
A.物体速度改变时,一定受到了力的作用 B.只要是运动的物体,就一定受到力的作用
C.在平衡力的作用下,物体一定静止 D.力是维持物体运动的原因
8.如图所示是利用每秒闪光10次的照相装置拍摄到的四个物体运动的闪光照片(提示:图中的黑点表示物体),其中可能受到平衡力作用的物体是( )
9.(扬州中考)小华静止站在水平地面上,下列说法中正确的是( )
A.他对地面的压力和他所受到的重力二力平衡
B.他对地面的压力和地面对他的支持力二力平衡
C.他受到的重力和地面对他的支持力是相互作用的力
D.他对地面的压力和地面对他的支持力是相互作用的力
10.一个物体在两个力的作用下,如果保持________________或________________状态,就说明这两个力是相互________的。
11.二力平衡的条件是两个力要作用在____________上,____________、____________,并且要作用在____________上。
12.教室里的课桌处于静止状态,这是因为课桌受到_________和_________的作用,这两个力是_________力。
13.甲、乙两同学分别拉住弹簧测力计的两端,各用10牛的力将弹簧测力计拉成水平,则弹簧测力计的示数为_________牛。
10
14.起重机吊着4吨的货物,当货物静止时,它受到的重力是________牛,受到的拉力是________牛;当货物以2米/秒匀速上升时,它受到的拉力________(填“不等于”或“等于”,下同)它的重力;当货物匀速下降时,它受到的拉力________它的重力。
15.如图所示,一个男孩用水平力推停在地面上的汽车,但没有推动。这时推力_________ (填“大于”“小于”或“等于”)汽车所受的阻力。
1.挂在树上的苹果,静止时受到的一对平衡力是( )
A.苹果受到的重力和苹果对树的拉力 B.苹果受到的重力和树受到的重力
C.苹果对树的拉力和树对苹果的拉力 D.苹果受到的重力和树对苹果的拉力
2.一个物体在平衡力的作用下,在光滑水平面上做匀速直线运动,若这对平衡力突然消失,则物体将( )
A.立刻停止运动 B.运动速度越来越快
C.速度减慢,最后停止 D.仍做匀速直线运动
3.小明同学提着一桶水走进教室打扫卫生,下列情况中,属于彼此平衡的两个力是 ( )
A.水桶受到的重力和水桶对人的拉力 B.水桶受到的重力和人手对水桶的拉力
C.水桶对人的拉力和人对水桶的拉力 D.水桶受到的重力和水桶对地球的引力
4.如图所示情境中,满足二力平衡条件的是( )
5.体检时,小宏同学静立在体重秤上,下列几对力中属于彼此平衡的是 ( )
A.小宏对秤的压力与秤受到的支持力 B.小宏对秤的压力与秤对他的支持力
C.秤受到的重力与秤对小宏的支持力 D.小宏受到的重力与秤对他的支持力
6.一个苹果静止在水平桌面上,下列说法正确的是( )
A.苹果受到的重力与苹果对桌面的压力是一对平衡力
B.苹果受到的重力与桌面对苹果的支持力是一对平衡力
C.苹果受到的重力小于桌面对苹果的支持力
D.桌面对苹果的支持力大于苹果对桌面的压力
7.一个重500牛的物体,当受到500牛竖直向上的拉力时(不计空气阻力),该物体( )
A.一定处于静止状态 B.一定处于匀速上升状态
C.一定处于匀速下降状态 D.以上三种状态都有可能
8.一个物体受到两个力的作用,且这两个力的三要素完全相同,则这两个力( )
A.一定是平衡力 B.一定不是平衡力 C.可能是平衡力 D.都有可能
9.(雅安中考)如图所示,木块竖立在小车上,随小车一起以相同的速度向右做匀速直线运动,不考虑空气阻力,下列分析正确的是( )
A.小车的运动速度增大,则它的惯性也随之增大
B.小车受到阻力突然停止运动时,那么木块将向左倾倒
C.小车对木块的支持力与木块受到的重力是一对平衡力
D.木块对小车的压力与小车对木块的支持力是一对平衡力
10.如图所示,F1表示磁体A受到磁体B的引力,F2表示磁体B受到磁体A的引力,实验表明,这两个力的大小相等,方向相反,且作用在同一条直线上。那么,F1和F2是一对平衡力吗? ________。请解释其原因:________________________________。
11.2007年10月24日,“长征三号甲”运载火箭搭载“嫦娥一号”在穿越大气层时速度越来越快,此时火箭受到的推力与自身所受的重力________(填“相等”或“不相等”)。嫦娥一号卫星的近月制动是非常关键的测控动作,关系到整个任务的成败,因为靠近月球时,如果还保持原来的速度,那么卫星就会从月球身边擦身而过。“刹车”的目的是减慢卫星的飞行速度,则此时卫星受到的力为________(填“平衡力”或“非平衡力”)
12.(高邮中考)小明在“探究二力平衡条件”的实验中,将系于卡片两对角的线分别跨过左、右支架上的滑轮,并在两个线端挂上相同的钩码。
(1)当卡片静止时,发现拉线不在同一直线上(如图甲所示),于是他得出“二力平衡时,两个力可以不在同一直线上”的结论,你认为造成这种情况的原因是________________________;要得到科学的结论,请你给他提出一条改进建议: 。
(2)实验改进后出现了如图乙所示的平衡现象,若使卡片在图示位置失去平衡,你将通过__________________________________________________________________的方法实现(填写一种方法)。
(3)小刚也对同一问题进行了探究,但他在左右支架上装配两个滑轮时没有安装成相同高度(如图丙所示),你认为:________(填“能”或“不能”)用小刚的装置进行实验。
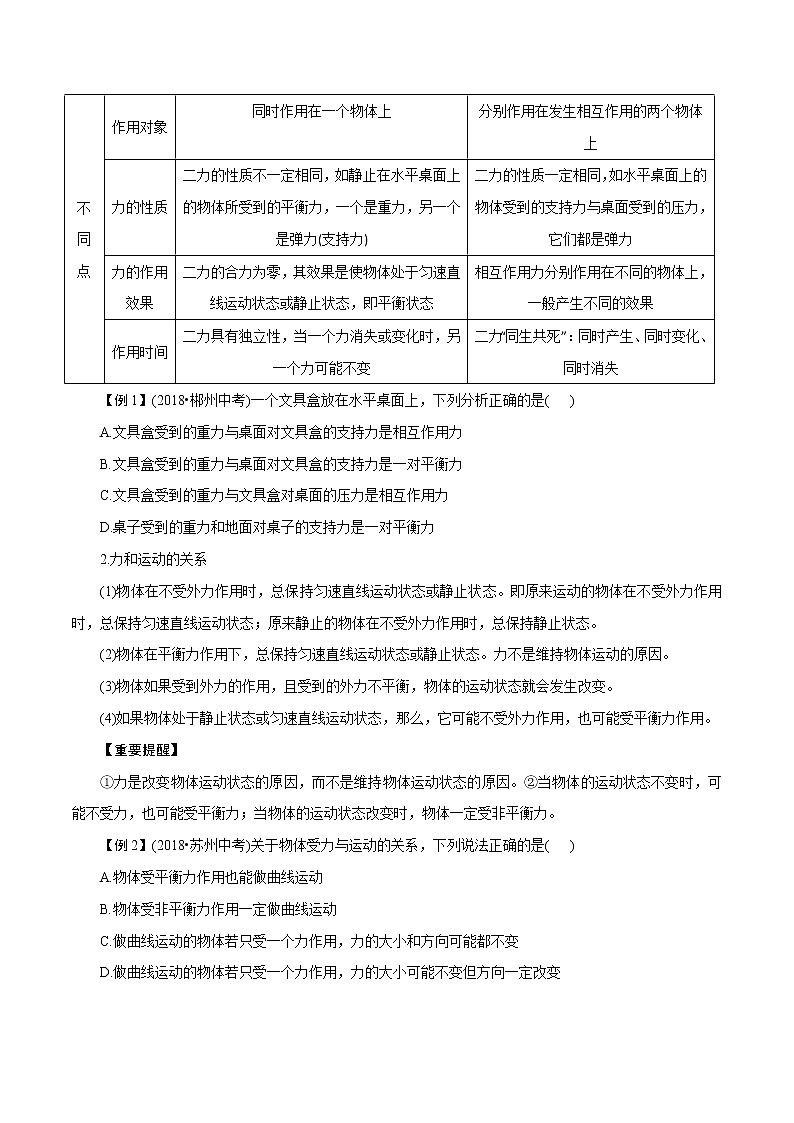
项目
平衡力
相互作用力
定义
物体同时受到两个力的作用且处于平衡状态,这两个力叫作平衡力
物体间发生相互作用时产生的两个力叫作相互作用力
相同点
两个力大小相等、方向相反,且作用在同一条直线上
不同点
作用对象
同时作用在一个物体上
分别作用在发生相互作用的两个物体上
力的性质
二力的性质不一定相同,如静止在水平桌面上的物体所受到的平衡力,一个是重力,另一个是弹力(支持力)
二力的性质一定相同,如水平桌面上的物体受到的支持力与桌面受到的压力,它们都是弹力
力的作用效果
二力的合力为零,其效果是使物体处于匀速直线运动状态或静止状态,即平衡状态
相互作用力分别作用在不同的物体上,一般产生不同的效果
作用时间
二力具有独立性,当一个力消失或变化时,另一个力可能不变
二力“同生共死”:同时产生、同时变化、同时消失
浙教版七年级下册第7节 探索宇宙教学设计: 这是一份浙教版七年级下册第7节 探索宇宙教学设计,文件包含精品讲义浙教版科学7年级下册47探索宇宙学生版docx、精品讲义浙教版科学7年级下册47探索宇宙教师版含解析docx等2份教案配套教学资源,其中教案共28页, 欢迎下载使用。
初中科学浙教版七年级下册第2节 走向成熟教学设计及反思: 这是一份初中科学浙教版七年级下册第2节 走向成熟教学设计及反思,文件包含精品讲义浙教版科学7年级下册12走向成熟学生版docx、精品讲义浙教版科学7年级下册12走向成熟教师版含解析docx等2份教案配套教学资源,其中教案共25页, 欢迎下载使用。
科学第3节 重力教案: 这是一份科学第3节 重力教案,文件包含精品讲义浙教版科学7年级下册33重力学生版docx、精品讲义浙教版科学7年级下册33重力教师版含解析docx等2份教案配套教学资源,其中教案共26页, 欢迎下载使用。

