高中生物人教版 (新课标)必修1《分子与细胞》二 酶的特性一课一练
展开章末整合(二)
本章网络构建
①__________;②__________;③__________;④________;⑤________;⑥__________________;⑦________;⑧__________;⑨________;⑩______________;⑪________________;⑫________;⑬________;⑭______________。
答案 ①差异性 ②结合水 ③反应物质 ④大量 ⑤微量 ⑥主要的能源物质 ⑦脂肪 ⑧生物膜 ⑨固醇 ⑩结构蛋白 ⑪主要承担者 ⑫DNA ⑬RNA ⑭遗传信息
规律方法整合
方法一 有关蛋白质的计算规律
典例1 某一蛋白质由4条肽链组成,共含有109个肽键,则此蛋白质分子中至少含有的—NH2和—COOH的个数及氨基酸数分别为( )
A.105个,105个,105个
B.110个,110个,110个
C.4个,4个,113个
D.1个,1个,113个
答案 C
解析 每种氨基酸分子至少都含有一个氨基和一个羧基,多个氨基酸分子缩合形成多肽。因此,每条肽链至少含有一个氨基和一个羧基;组成蛋白质的氨基酸数减去组成蛋白质的肽链条数就等于该蛋白质中的肽键数。
方法链接
1.氨基酸数、肽链数、肽键数和失水数的关系
(1)链状肽:肽键数=失水数=氨基酸数-肽链数。
(2)环状肽:肽键数=失水数=氨基酸数。
2.蛋白质中游离氨基或羧基数的计算
(1)链状肽:①至少含有的游离氨基或羧基数=肽链数;
②游离氨基或羧基数=R基中的氨基或羧基数+肽链数。
(2)环状肽:①至少含有的游离氨基或羧基数=0;
②游离氨基或羧基数=R基中的氨基或羧基数。
3.蛋白质中含有N、O原子数的计算
(1)N原子数=肽键数+肽链数+R基上的N原子数=各氨基酸中的N原子总数。
(2)O原子数=肽键数+2×肽链数+R基上的O原子数=各氨基酸中的O原子总数-脱去水分子数。
4.蛋白质相对分子质量的计算
(1)无二硫键时:蛋白质相对分子质量=氨基酸相对分子质量总和-失去水的相对分子质量总和。
(2)有二硫键时:蛋白质相对分子质量=氨基酸相对分子质量总和-失去水的相对分子质量总和-失去H的相对分子质量总和(失去H的个数等于二硫键中S的个数)。
迁移训练
1.某非环状多肽,经测定其分子式是C21HxOyN4S2。已知该多肽是由下列氨基酸中的几种作为原料合成的。苯丙氨酸(C9H11NO2)、天冬氨酸(C4H7NO4)、丙氨酸(C3H7NO2)、亮氨酸(C6H13NO2)、半胱氨酸(C3H7NO2S)。下列有关该多肽的叙述,不正确的是( )
A.该多肽彻底水解后能产生3种氨基酸
B.该多肽中氢原子数和氧原子数分别是32和5
C.该多肽有三个肽键,为三肽化合物
D.该多肽在核糖体上形成,形成过程中相对分子质量减少了54
答案 C
解析 依据分子式中N为4个,并分析提供的氨基酸种类,可得出由4个氨基酸组成,为四肽,存在三个肽键,即C项是错误的。再分析多肽的形成:在核糖体上,形成过程中相对分子质量减少了54;再分析S的数目为2个,可分析出4个氨基酸中有2个是半胱氨酸(C3H7NO2S),即水解能形成的氨基酸为3种,再结合碳原子数目为21个,减去6个C原子(2个是半胱氨酸),为15个C原子,可分析出另外两个氨基酸分别为苯丙氨酸和亮氨酸,进一步推出该多肽中氢原子数和氧原子数分别是32和5,A、B、D三项是正确的。
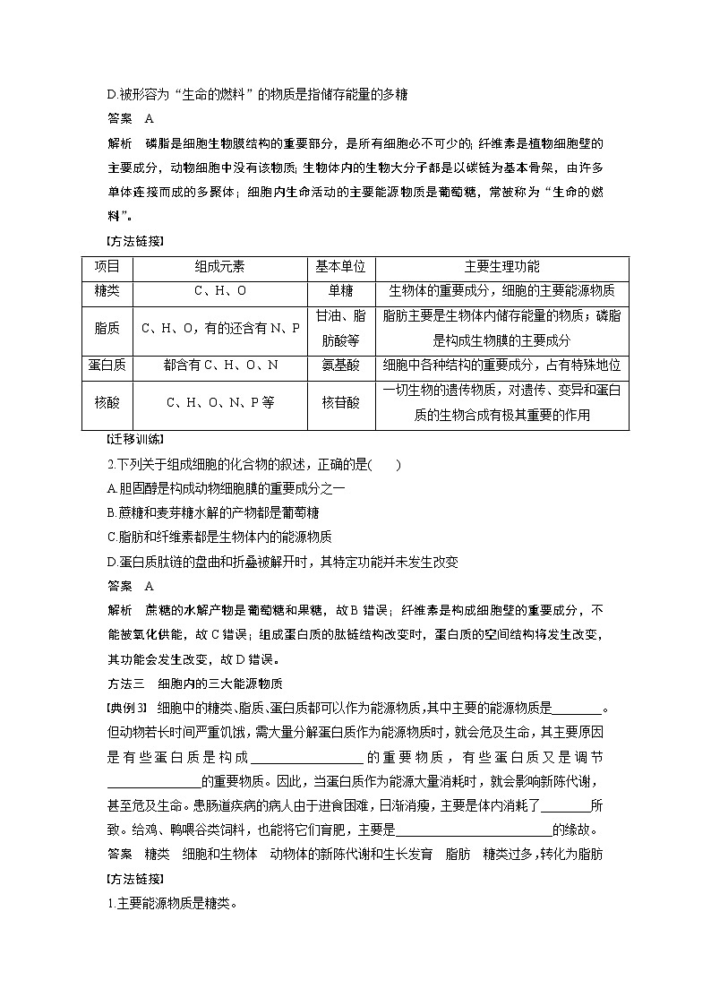
方法二 糖类、脂质、蛋白质、核酸的比较
典例2 下列叙述正确的是( )
A.磷脂是所有细胞必不可缺少的脂质
B.所有细胞壁的组成成分都有纤维素
C.只有多糖、蛋白质、脂肪三类生物大分子以碳链为骨架
D.被形容为“生命的燃料”的物质是指储存能量的多糖
答案 A
解析 磷脂是细胞生物膜结构的重要部分,是所有细胞必不可少的;纤维素是植物细胞壁的主要成分,动物细胞中没有该物质;生物体内的生物大分子都是以碳链为基本骨架,由许多单体连接而成的多聚体;细胞内生命活动的主要能源物质是葡萄糖,常被称为“生命的燃料”。
方法链接
项目 | 组成元素 | 基本单位 | 主要生理功能 |
糖类 | C、H、O | 单糖 | 生物体的重要成分,细胞的主要能源物质 |
脂质 | C、H、O,有的还含有N、P | 甘油、脂 肪酸等 | 脂肪主要是生物体内储存能量的物质;磷脂是构成生物膜的主要成分 |
蛋白质 | 都含有C、H、O、N | 氨基酸 | 细胞中各种结构的重要成分,占有特殊地位 |
核酸 | C、H、O、N、P等 | 核苷酸 | 一切生物的遗传物质,对遗传、变异和蛋白质的生物合成有极其重要的作用 |
迁移训练
2.下列关于组成细胞的化合物的叙述,正确的是( )
A.胆固醇是构成动物细胞膜的重要成分之一
B.蔗糖和麦芽糖水解的产物都是葡萄糖
C.脂肪和纤维素都是生物体内的能源物质
D.蛋白质肽链的盘曲和折叠被解开时,其特定功能并未发生改变
答案 A
解析 蔗糖的水解产物是葡萄糖和果糖,故B错误;纤维素是构成细胞壁的重要成分,不能被氧化供能,故C错误;组成蛋白质的肽链结构改变时,蛋白质的空间结构将发生改变,其功能会发生改变,故D错误。
方法三 细胞内的三大能源物质
典例3 细胞中的糖类、脂质、蛋白质都可以作为能源物质,其中主要的能源物质是________。但动物若长时间严重饥饿,需大量分解蛋白质作为能源物质时,就会危及生命,其主要原因是有些蛋白质是构成__________________的重要物质,有些蛋白质又是调节_______________的重要物质。因此,当蛋白质作为能源大量消耗时,就会影响新陈代谢,甚至危及生命。患肠道疾病的病人由于进食困难,日渐消瘦,主要是体内消耗了________所致。给鸡、鸭喂谷类饲料,也能将它们育肥,主要是_________________________的缘故。
答案 糖类 细胞和生物体 动物体的新陈代谢和生长发育 脂肪 糖类过多,转化为脂肪
方法链接
1.主要能源物质是糖类。
2.良好的储能物质是脂肪。除此之外,动物细胞中的糖原和植物细胞中的淀粉也是重要的储能物质。
3.细胞中的能源物质为糖类、脂肪、蛋白质,三者供能顺序是:糖类、脂肪、蛋白质。糖类是主要的能源物质;当外界摄入能量不足时(如饥饿),由脂肪分解供能;蛋白质作为生物体重要的结构物质,一般不提供能量,但在营养不良、疾病、衰老等状态下也可分解提供能量。
迁移训练
3.生物体内氧化所产生的代谢水,不同营养物质有所不同,最高者每氧化1 g即可产生1.07 mL水。骆驼体内贮有大量该物质,30多天不喝水也能正常活动,则该物质最可能是( )
A.蛋白质 B.脂肪
C.葡萄糖 D.肝糖原和肌糖原
答案 B
解析 题中选择项给出的物质中,脂肪含H最多,氧化时产生的水最多,所以骆驼体内的该物质最可能是脂肪。
方法四 DNA、RNA、蛋白质的水解产物的比较
典例4 DNA分子在彻底水解后,得到的化学物质是( )
A.氨基酸、葡萄糖、碱基 B.脱氧核苷酸
C.脱氧核糖、碱基、磷酸 D.核糖核苷酸
答案 C
解析 DNA的基本组成单位是脱氧核苷酸,因此DNA初步水解的产物是脱氧核苷酸,而脱氧核苷酸进一步水解,得到组成脱氧核苷酸的成分:一分子含氮碱基、一分子脱氧核糖和一分子磷酸。
方法链接
项目 | DNA | RNA | 蛋白质 |
基本单位 | 脱氧核苷酸 | 核糖核苷酸 | 氨基酸 |
初步水 解产物 | 4种脱氧核苷酸 | 4种核糖核苷酸 | 多肽 |
彻底水 解产物 | 脱氧核糖、含 氮碱基和磷酸 | 核糖、含氮 碱基和磷酸 | 氨基酸 |
迁移训练
4.人体细胞内的核酸水解后,对可能的水解产物判断错误的是( )
A.1种五碳糖 B.4种脱氧核苷酸
C.5种含氮碱基 D.8种核苷酸
答案 A
解析 人体细胞内的核酸包括DNA和RNA,其水解可形成4种脱氧核苷酸、4种核糖核苷酸;若彻底水解可形成5种碱基、2种五碳糖。
方法五 生物大分子的显色反应
典例5 某同学在做生物大分子鉴定时,做完还原糖鉴定后,发现忘记配制双缩脲试剂了,他要尽快做蛋白质的鉴定,应该( )
A.直接用斐林试剂甲液和乙液
B.重新称量药品配制双缩脲试剂
C.斐林试剂甲液可以直接用作双缩脲试剂A液,乙液要稀释5倍当作双缩脲试剂B液
D.斐林试剂甲液稀释5倍用作双缩脲试剂A液,乙液可以直接当作双缩脲试剂B液
答案 C
解析 斐林试剂和双缩脲试剂的成分如下表:
试剂名称 | 化学本质 | |
斐林试剂 | 甲液 | 0.1 g/mL的NaOH溶液 |
乙液 | 0.05 g/mL的CuSO4溶液 | |
双缩脲试剂 | A液 | 0.1 g/mL的NaOH溶液 |
B液 | 0.01 g/mL的CuSO4溶液 | |
方法链接
需鉴定的有机物 | 常用的实验材料 | 用于鉴定的试剂 | 反应产生的颜色 | 注意的问题 |
还原糖 | 苹果、梨等 | 斐林试剂 | 砖红色沉淀 | 现配现用 |
脂肪 | 花生 | 苏丹Ⅲ或Ⅳ染液 | 橘黄色或红色 | 显微镜观察 |
蛋白质 | 蛋清或豆浆 | 双缩脲 试剂 | 紫色 | 先后加入 |
淀粉 | 马铃薯 | 碘液 | 深蓝色 | 避免绿色干扰 |
DNA | 口腔上皮细胞 | 甲基绿 | 绿色 | 载玻片应放到盐酸中处理 |
RNA | 口腔上皮细胞 | 吡罗红 | 红色 | 同上 |
迁移训练
5.以下关于实验的描述,正确的是( )
A.观察DNA和RNA在细胞中的分布实验中,甲基绿、吡罗红是分开使用的
B.西瓜汁中含有丰富的葡萄糖和果糖,可作为还原糖鉴定的替代材料
C.脂肪的鉴定中发现满视野都呈现橘黄色,于是滴1~2滴体积分数为50%的盐酸洗去多余的染液
D.在稀释的蛋清液中加入双缩脲试剂,振荡摇匀,可看到溶液变为紫色
答案 D
解析 在“DNA和RNA在细胞中的分布”实验中,甲基绿、吡罗红是混合使用的,故A错误。西瓜汁颜色较深,不适合作为鉴定还原糖的替代材料,故B错误。脂肪鉴定时细胞外面多余的染液通常用1~2滴体积分数为50%的酒精溶液洗去,而不是用盐酸,故C错误。
方法六 溶液培养法
典例6 与完全营养液培养的植物相比,缺铁元素的营养液培养出的植物表现出缺绿症状,当补充铁盐时,上述症状得以缓解,这说明( )
A.铁是叶绿素合成代谢的必需元素
B.缺绿病症是细胞缺少运输铁离子的载体
C.铁是构成叶绿素分子的必需元素
D.细胞内供能不足会影响铁离子的吸收
答案 A
解析 必需元素是指缺少后影响植物的正常生长,而且当再次添加后,植物又能恢复正常生长。结合题意可知,铁是叶绿素合成代谢的必需元素。
方法链接
1.溶液培养法又称水培法,就是在人工配制的营养液中加入或减少某种无机盐来观察植物的生长情况,从而判断植物生长所必需无机盐的一种方法。
2.探究某种无机盐是否为植物生长所必需无机盐的实验设计思路
(1)对照组
植物+完全培养液→正常生长
(2)实验组
迁移训练
6.由于无土栽培作物易于管理,优质高产,因此该项技术广泛应用于现代农业,同时无土栽培也是确定一种元素是否是植物生活所必需的元素的最常用的方法。
(1)无土栽培所用营养液中的无机盐在植物体内的作用是____________和____________。植物因种类和生长发育阶段不同对无机盐的需求也不同,所以应视具体情况调整____________,供作物__________性吸收无机盐离子。
(2)为了验证镍为植物生活所必需的元素,请完成下列问题。
①材料用具:完全营养液甲、缺镍的营养液乙(其他元素均具备)、适当的容器和固定材料、长势相似的玉米幼苗、含镍的无机盐等。
②方法步骤(完善表格):
项目 | A组(20株长势相似的玉米幼苗) | B组(a.____________________________) |
处理 | 放入缺镍的营养液乙中培养 | b.______________________________ |
培养 | 相同且适宜的条件下培养数天 | |
观察 | c.__________________________ | |
预期 结果 | d.__________________ | e.________________ |
③从科学研究的严谨角度出发,为进一步证实A、B两组玉米生长状况的差异是由于镍元素的供应不同引起的,还应增加的实验步骤及结果是:__________________________
________________________________________________________________________
________________________________________________________________________。
答案 (1)细胞的组成成分 调节植物的生命活动 营养液中无机盐的组成和比例(营养液的配方) 选择
(2)②a.20株同A组长势相似的玉米幼苗 b.放入等量的完全营养液甲中培养 c.玉米幼苗的生长状况 d.玉米幼苗生长不正常 e.玉米幼苗生长正常 ③在缺镍的营养液乙中加入一定量的含镍的无机盐,一段时间后玉米幼苗恢复正常生长(或症状消失),则镍是必需元素
解析 (1)题中无土栽培所用营养液中无机盐的作用是构成细胞的组成成分和调节植物的生命活动。从题中给出的信息“植物因种类和生长发育阶段不同对无机盐的需求也不同”可以看出,植物对不同无机盐的吸收根据需要具有选择性,所以应根据不同作物、不同生长发育时期对无机盐离子不同需求的具体情况,在配制营养液时随时调整无机盐的组成和比例,以便供作物选择性地吸收无机盐离子。(2)实验设计要遵循对照原则和单一变量原则。A组玉米幼苗放在缺镍的营养液乙中培养,则B组幼苗应放在等量的完全营养液甲中培养。本题要确定不能生长的一组确实是因缺镍导致的,故要进行二次实验,应在缺镍的营养液乙中加入一定量的含镍的无机盐,一段时间后看玉米幼苗能否恢复正常生长。
高中生物人教版 (新课标)必修1《分子与细胞》第三章 细胞的基本结构综合与测试达标测试: 这是一份高中生物人教版 (新课标)必修1《分子与细胞》第三章 细胞的基本结构综合与测试达标测试,共5页。试卷主要包含了真、原核细胞的判定,动物细胞、植物细胞的判定等内容,欢迎下载使用。
高中生物人教版 (新课标)必修1《分子与细胞》第四章 细胞的物质输入和输出综合与测试同步训练题: 这是一份高中生物人教版 (新课标)必修1《分子与细胞》第四章 细胞的物质输入和输出综合与测试同步训练题,共6页。试卷主要包含了比较不同溶液浓度大小,验证渗透作用发生的条件,探究物质能否通过半透膜,鉴别不同种类的溶液等内容,欢迎下载使用。
高中生物人教版 (新课标)必修1《分子与细胞》第五章 细胞的能量供应和利用综合与测试精练: 这是一份高中生物人教版 (新课标)必修1《分子与细胞》第五章 细胞的能量供应和利用综合与测试精练,共7页。试卷主要包含了酶的概念拓展,酶的本质及生理作用的验证实验,2 mg,计算公式等内容,欢迎下载使用。

