高中生物(人教版 必修3)练习:本册综合检测题
展开第Ⅰ卷(选择题 共45分)
一、选择题(共30小题,每小题1.5分,共45分,在每小题给出的4个选项中,只有1项是符合题目要求的)
1.(2014·新课标Ⅰ,3)内环境稳态是维持机体正常生命活动的必要条件,下列叙述错误的是( )
A.内环境保持相对稳定有利于机体适应外界环境的变化
B.内环境稳态有利于新陈代谢过程中酶促反应的正常进行
C.维持内环境中Na+、K+浓度的相对稳定有利于维持神经细胞的正常兴奋性
D.内环境中发生的丙酮酸氧化分解给细胞提供能量,有利于生命活动的进行
[答案] D
[解析] 内环境稳态是机体进行正常生命活动的必要条件,生命活动正常对于机体适应外界环境具有重要意义。内环境稳态可使细胞生活在温度和pH等相对稳定的环境中,有利于新陈代谢过程中酶促反应的正常进行。静息电位的维持主要依赖于K+外流,动作电位的产生主要依赖于Na+内流,维持内环境中Na+、K+浓度的相对稳定有利于维持神经细胞的正常兴奋性。丙酮酸氧化分解过程是发生在细胞内,而不是环境中。
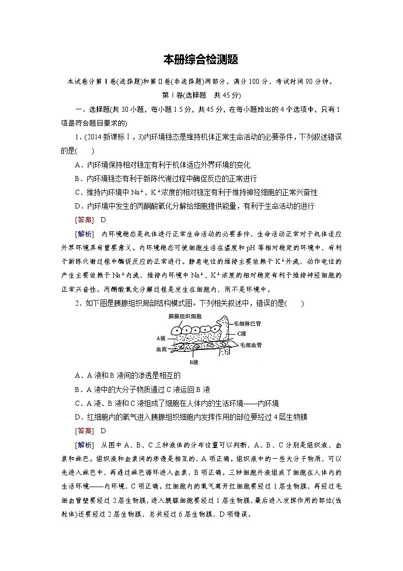
2.如下图是胰腺组织局部结构模式图。下列相关叙述中,错误的是( )
A.A液和B液间的渗透是相互的
B.A液中的大分子物质通过C液运回B液
C.A液、B液和C液组成了细胞在人体内的生活环境——内环境
D.红细胞内的氧气进入胰腺组织细胞内发挥作用的部位要经过4层生物膜
[答案] D
[解析] 从图中A、B、C三种液体的分布位置可以判断,A、B、C分别是组织液、血浆和淋巴。组织液和血浆间的渗透是相互的,A项正确。组织液中的一些大分子物质,可以先进入淋巴中,再通过淋巴循环进入血浆,B项正确。三种细胞外液组成了细胞在人体内的生活环境——内环境,C项正确。红细胞内的氧气离开红细胞要经过1层生物膜,再经过毛细血管壁要经过2层生物膜,进入胰腺细胞要经过1层生物膜,最后进入发挥作用的部位(线粒体)还要经过2层生物膜,总共经过6层生物膜,D项错误。
3.下列关于下丘脑功能的叙述正确的是( )
A.下丘脑是体温调节的主要中枢,寒冷刺激使下丘脑分泌促甲状腺激素,通过促进甲状腺的活动来调节体温
B.下丘脑中有的细胞既能传导兴奋又能分泌激素
C.下丘脑在维持内环境pH的稳态方面起着决定性的作用
D.下丘脑的某一区域通过神经的作用可以使肾上腺分泌肾上腺素和胰高血糖素
[答案] B
[解析] 下丘脑是体温调节的中枢,在寒冷环境中下丘脑分泌的促甲状腺激素释放激素含量增加;下丘脑中有的细胞既能产生兴奋又能分泌激素,所以下丘脑是内分泌调节的枢纽;下丘脑不是内环境pH调节的中枢,不起决定作用;胰高血糖素是由胰岛分泌的。
4.如图是缩手反射孤模式图,相关说法错误的是( )
A.图1中B处于静息状态时,若规定细胞膜外为零电位,则膜内表面的电位是负电位
B.兴奋在B→C→D传导的过程中至少有3次兴奋传导方式的变化
C.在反射弧中,决定神经冲动单向传导的结构位于突触中
D.图2是图1中B的一段,如果在电极a的左侧给予一适当刺激,电流计的指针会发生两次方向相反的偏转
[答案] B
[解析] 图1中所示为静息电位,为外正内负,所以若规定膜外为零电位,则膜内表面的电位是负电位;兴奋在B→C→D传导的过程中,只有电信号和化学信号两种方式的变化;反射弧中突触上兴奋的传递,是由突触前膜释放神经递质作用于突触后膜,所以传递是单向的;由于刺激点与a、b距离不同,所以兴奋时间不同,会出现两次方向相反的偏转。
5.(2014·上海,17)有机磷农药可抑制胆碱酯酶(分解乙酰胆碱的酶)的作用,对于以乙酰胆碱为递质的突触来说,中毒后会发生( )
A.突触前膜的流动性消失
B.关闭突触后膜的Na+离子通道
C.乙酰胆碱持续作用于突触后膜的受体
D.突触前神经元的膜电位发生显著变化
[答案] C
[解析] 有机磷农药可抑制胆碱酯酶,使得神经递质乙酰胆碱不能分解,所以就一直持续作用于突触后膜。
6.给健康动物注射一定量的甲状腺激素,不会引起( )
A.垂体分泌促甲状腺激素的量增加
B.下丘脑促激素释放激素分泌量减少
C.神经系统兴奋性和细胞呼吸增强
D.甲状腺分泌甲状腺激素的量减少
[答案] A
[解析] 甲状腺激素可提高神经系统的兴奋性,促进发育,提高新陈代谢。其分泌受到下丘脑和垂体的调节,但当血液中甲状腺激素的量达到一定程度时,甲状腺激素可通过反馈作用,抑制垂体和下丘脑相关激素的分泌。
7.目前医生通常用注射而非口服法为糖尿病人补充胰岛素,然而最近国外报道,病人口服特殊胶囊包裹后的相应制剂同样起控制体内血糖浓度的效果。下列与这一事实相符的是 ( )
A.这一事实不支持教材中关于“蛋白质需要消化成氨基酸才能被吸收”的叙述
B.该制剂以主动运输的方式被吸收
C.胰岛素口服被消化后仍能起降低血糖浓度的作用
D.该制剂被吸收的过程不需要消耗能量
[答案] A
[解析] 胰岛素具有降低血糖的生理功能,而它分解形成的氨基酸没有此项生理功能,所以C项不对。此胶囊包裹的胰岛素吸收进血液,然后发挥作用。
8.下列关于人体稳态调节的相关叙述正确的是 ( )
A.当血液中甲状腺激素含量增加到一定程度时,只能反馈抑制垂体的活动
B.寒冷环境中,因为产生的热量少,所以散失的也少,体温仍能维持恒定
C.肾小管上皮细胞上有与抗利尿激素特异性结合的糖蛋白
D.下丘脑受损后,人体的体温和血糖调节能力都将完全丧失
[答案] C
[解析] 甲状腺激素含量增加到一定程度时,可反馈抑制下丘脑和垂体的活动;寒冷环境下,机体产热多,散热也多;胰岛细胞也可直接感受血糖变化,从而分泌相关激素调节血糖;抗利尿激素的靶细胞有肾小管和集合管上皮细胞,因而这些细胞上一定存在与抗利尿激素特异性结合的受体,一般为糖蛋白。
9.关于以下图示的说法不正确的是( )
A.该图表示体液免疫过程
B.细菌、病毒都可能成为1
C.与2的产生有关的细胞结构有:细胞核、核糖体、内质网、高尔基体、线粒体等
D.丁可保持对1的记忆功能
[答案] D
[解析] 此图为体液免疫过程,1为抗原,2为抗体,甲为吞噬细胞,乙为T细胞,丙为记忆细胞,丁为浆细胞。
10.目前我国许多地方有计划地接种“甲流疫苗”,接种该疫苗后在体内可引起的免疫反应是( )
A.B细胞、T细胞和浆细胞受到刺激后都不断进行分裂
B.T细胞受刺激后形成相应的效应T细胞
C.吞噬细胞受刺激后能特异性识别甲型H1N1流感病毒
D.“甲流疫苗”与病毒结合使其失去侵染宿主细胞的能力
[答案] B
[解析] 浆细胞是高度分化的细胞,受到刺激后不能进行分裂。吞噬细胞不具有特异性识别作用。“甲流疫苗”是灭活的病毒,不是抗体,不能与病毒结合。
11.为研究根背光生长与生长素的关系,将水稻幼苗分别培养在含不同浓度生长素或适宜浓度NPA(生长素运输抑制剂)的溶液中,用水平单侧光照射根部(如图),测得根的弯曲角度及生长速率如下表:
据此实验的结果,不能得出的结论是( )
A.根向光一侧的生长速率大于背光一侧
B.生长素对水稻根生长的作用具有两重性
C.单侧光对向光一侧生长素的合成没有影响
D.单侧光照射下根的背光生长与生长素的运输有关
[答案] C
[解析] 根据图中可以看出,根背光生长,背光生长的原因是向光一侧的生长速度大于背光一侧的生长速度,所以才会导致根背光生长,故A项正确;由表格中的数据可以看出,在外源生长素浓度为0.001 mg/L的时候根生长速率最快,而在增加生长素浓度,根的生长速率变慢,所以低浓度促进根的生长,在浓度较高时生长速率反而下降,说明抑制根的生长,说明了生长素对水稻根生长的作用具有两重性,故B项正确;研究单侧光照对向光一侧的生长素合成有没有影响,需要设置对照没有单侧光的实验,而在题干中没有这样的对照实验,得不出单侧光对向光一侧生长素的合成没有影响的结论,C项错误;在外源生长素浓度为0时,根的弯曲角度是37度,在加入NPA(生长素运输抑制剂)的溶液中,根的弯曲角度是16度,说明加入NPA(生长素运输抑制剂),影响了生长素的横向运输,进而影响了根的背光一侧和根的向光一侧的生长速率,从而影响了根的弯曲度,所以单侧光照下根的背光生长与生长素的运输有关。
12.(2014·上海长宁检测)如下图是不同浓度生长素对玉米胚芽鞘的伸长生长的影响。按下图方法处理,去除尖端的玉米胚芽鞘会向右弯曲的是( )
A.①② B.③④
C.①③ D.②④
[答案] A
[解析] 根据不同浓度生长素对玉米胚芽鞘的伸长生长的影响图像,可知促进生长效果10-8>10-10=10-6>10-4>10-12=10-2,因此①向右弯曲生长,②向右弯曲生长,③向左弯曲生长,④直立生长。
13.关于植物激素的叙述,错误的是( )
A.植物激素的产生部位和作用部位可以不同
B.植物茎尖的细胞可利用色氨酸合成生长素
C.细胞分裂素和生长素可以在同一细胞中起作用
D.生长素可通过促进乙烯合成来促进茎段细胞伸长
[答案] D
[解析] 乙烯是促进果实成熟的,不能促进茎段细胞伸长。
14.下列有关种群与群落的叙述,正确的是( )
A.年龄组成为稳定型的种群,其个体数量将不断增多
B.种群增长曲线为“J”型时,其种群增长率是先增大后减小
C.种群密度是种群最基本的数量特征,群落中的物种数目的多少可用丰富度表示
D.森林中各种生物的垂直分层现象是由光照决定的
[答案] C
[解析] 解答本题的关键是种群的特征及其数量变化,群落的空间分布特征。年龄组成为稳定型的种群,其个体数量将在一段时间内趋于稳定;种群增长曲线为“J”型时,其种群增长率是不变的;引起森林群落中植物垂直分层的主导因素是光照,引起动物垂直分层的则是食物和栖息空间。
15.资源的合理使用是使产量最大化的同时,又不影响资源的持久利用。自然种群增长呈“S”型曲线。假设种群的K值为200,N表示种群数量,据表分析正确的是 ( )
A.环境阻力对种群增长的影响出现在S4点之后
B.防治蝗虫应在蝗虫数量达到S3点时进行
C.渔业捕捞后需控制剩余量在S3点
D.(K-N)/K值为0.25时,种群增长率最大
[答案] C
[解析] 在S3点时达到了K/2值,此时种群的增长速率最大,即(K-N)/K值为0.50,种群的增长速率最大,所以渔业捕捞后需将剩余量控制在S3点,有利于种群数量的恢复。
16.根据数学模型图回答关于种群和生态系统的问题,下列叙述正确的是 ( )
A.图甲中阴影部分表示克服环境阻力生存下来的个体数量
B.根据图甲种群数量变化模型预测,出现环境阻力是在第五年之后
C.如果图乙表示生态系统的能量金字塔,则①表示分解者
D.若图乙表示一个种群,①~④可代表不同年龄期的个体数目的比例
[答案] D
[解析] 甲图中阴影部分是环境阻力淘汰的部分,代表环境阻力的大小。甲图中存在环境阻力应该是从第四年开始。能量金字塔代表的是食物链中各个营养级的能量多少,分解者不属于食物链,所以①不能表示分解者。图乙还可以形象地表示一种种群的年龄组成,①~④可代表不同年龄期的个体数目的比例。
17.下列关于出生率和死亡率的相关叙述,正确的是( )
A.如某年平均每10万人中出生1 862个孩子,则该年的出生率为1.862%
B.某种群某时间段内死亡率增大,则种群密度必定减小
C.影响人口出生率和其他生物种群出生率的因素差别较大
D.农忙时期,导致某大城市人口数量直线下降的主要原因是出生率小于死亡率
[答案] C
[解析] 根据出生率的定义可知.该年出生率=1 862/100 000=1.862%,A错误;某种群某时间段内死亡率增大,出生率可能也会增大,则种群密度未必减小,B错误;影响种群出生率和人口出生率的因素有很大的区别,影响种群出生率的因素主要是外界环境条件的制约,而影响人口出生率的因素除一定的自然条件外,人口政策、人们的生育观念在很大程度上也影响着人口的出生率;农忙时期,导致某大城市人口数量直线下降的主要原因是迁出率急剧增大,D错误。
18.太平洋一个小岛上的某野兔种群数量变化如下表:
该种群变化率最大的时期为( )
A.1925~1930年 B.1930~1935年
C.1940~1945年 D.1945~1950年
[答案] B
[解析] 种群变化率是单位时间内种群数量变化的情况。从表中可以看出,在1930年~1935年内种群变化率是(990-398)/(1935-1 930)=118.4,同理,1925年~1930年内种群变化率为39.6,1940年~1945年与1945年~1950年内种群变化率均为负值。
19.早在宋代,我国就产生了四大家鱼混养技术。下图表示某池塘中四大家鱼及其食物的分布,下列相关分析正确的是( )
A.四大家鱼在池塘中的分布现象是群落的水平结构
B.鲢鱼和鳙鱼混合放养时为共生关系
C.鲢鱼和鳙鱼、青鱼和草鱼在混合放养时都是竞争关系
D.若浮游动物大量死亡,鲢鱼数量在短时间会增加
[答案] D
[解析] 根据图示可以看出鲢鱼、鳙鱼和青鱼在不同水层的分层现象是群落的垂直结构,故A错误。鲢鱼和鳙鱼之间不存在食物关系,也没有共生关系;青鱼和草鱼之间为竞争关系,故B、C错误。若浮游动物大量死亡,浮游植物数量增加,鲢鱼数量在短时间内会增加,故D正确。
20.生物兴趣小组为了调查两个河口水域的水母类动物类群(甲、乙)的种类组成及其数量特征,使用浮游生物捕捞网(网口内径50 cm,网身长145 cm,网目孔径0.169 mm)各随机取样3次,调查结果如表(单位:个):
下列关于甲、乙两个类群之间物种丰富度和种群密度的比较,正确的是( )
A.甲类群的丰富度大,物种2的种群密度小
B.甲类群的丰富度小,物种4的种群密度大
C.乙类群的丰富度大,物种7的种群密度小
D.乙类群的丰富度小,物种10的种群密度大
[答案] C
[解析] 种群在单位面积或单位体积中的个体数就是种群密度。群落中物种数目的多少称为丰富度。从表格数据来看,乙类群的物种丰富度要大于甲类群;甲类群中物种1、7、9的种群密度比乙类群大,乙类群中物种2、4、10的种群密度比甲类群大。
21.有关右图的叙述,不正确的是( )
①图中只有两条食物链
②细菌与狐之间既捕食又竞争
③细菌占有第二、三、四、六营养级
A.① B.②③
C.①③ D.①②③
[答案] B
[解析] 图中共有两条食物链,分别是草→兔→狐,草→昆虫→鸡→狐。生产者固定的太阳能是流经生态系统的总能量。分解者不参与食物链的构成,不占营养级,细菌与狐没有共同的捕食对象,不存在捕食和竞争关系。
22.—个完整生态系统的结构应包括( )
A.能量流动和物质循环
B.生物群落及其无机环境
C.生态系统的成分,食物链和食物网
D.垂直结构和水平结构
[答案] C
[解析] 生态系统的结构包括生态系统的成分和营养结构,营养结构包括食物链和食物网。
23.下图所示食物网中,X、Y、Z分别表示三个营养级所含的总能量。假定鸟类的食物构成中动物性食物和植物性食物各占一半。下列相关叙述错误的是( )
A.当X<5Y时生态系统的稳定性就可能遭到破坏
B.鸟增加能量Z最多需植物提供能量110Z
C.X、Y、Z之间存在着X>Y+Z的关系
D.X>Y>Z的主要原因是部分能量通过各营养级生物的呼吸作用以热能形式散失了
[答案] B
[解析] 当X<5Y时,说明能量传递效率高于20%,将影响生物和生态系统的可持续性发展,生态系统的稳定性就会遭到破坏,A项正确;由于鸟类的食物构成中动物性食物和植物性食物各占一半,计算植物最多需提供的能量时能量传递效率应按10%计算,1/2Z÷10%+1/2Z÷10%÷10%=55Z,B项错误;能量在相邻两个营养级间的传递效率大约是10%~20%,C项正确;能量逐级递减的原因主要是各营养级生物的呼吸消耗,D项正确。
24.在“棉花→棉蚜→食蚜蝇→瓢虫→麻雀→鹰”这条食物链中,如果食蚜蝇要有5 m2的生活空间才能满足自身的能量需求,则一只鹰的生活空间至少是( )
A.5×103m2 B.5×104m2
C.53m2 D.54m2
[答案] D
[解析] 本题以生物的生活范围来反映所具能量的大小。由题意可知鹰处于最高营养级,按能量最高传递效率可求出一只鹰至少所需的生活空间为:(1÷20%÷20%÷20%)×5 m2=54m2。
25.某研究者想调查某菜地的一只虫子每天用于生长和发育的能量。他需测定的内容是( )
①虫子吃的叶片的干物质量
②每天虫子粪便的干物质量
③每天该虫子的二氧化碳的排出量
④每天该虫子以热能的形式散失的能量
A.①②③④ B.①②④
C.①③④ D.①②③
[答案] B
[解析] 虫子用于生长发育的能量=虫子的摄入量-粪便量-呼吸作用以热能形式散失的量。①属于虫子的摄入量,②属于粪便量,④属于呼吸作用以热能形式散失的量。而③中测定的是每天该虫子的二氧化碳的排出量,实际上是测虫子一天中呼吸作用的总量,而呼吸作用的总量不仅包括热能,还包括一部分储存在ATP中,这些ATP主要用于虫子的生长发育,如物质的合成等,所以测定虫子呼吸作用的总量没有意义。
26.在生态系统中,对碳循环起决定作用的关键环节是( )
A.微生物的分解作用
B.绿色植物的光合作用和微生物的分解作用
C.动物的呼吸作用
D.煤和石油的燃烧
[答案] B
[解析] 生态系统中的碳在生物群落和无机环境之间是以CO2的形式循环的,而无机环境中的CO2必须通过生产者的光合作用或化能合成作用转化为有机物,才能被消费者利用。生产者和消费者中的有机物一部分可以通过自身的呼吸作用将碳回归到无机环境中。通过微生物的分解作用,将动植物遗体、排出物和残落物中的有机物分解成CO2,返回无机环境。因此选B。
27.下图表示一个池塘生态系统中各种生物之间的关系。下列叙述不正确的是( )
A.图中所有的生物构成了此池塘生态系统的生物群落
B.从外部引入消费者4可能会使生产者2的数量暂时增加
C.该生态系统的总能量是图中所有生产者固定的能量之和
D.组成消费者的各种物质只能经分解者的分解作用返回无机环境
[答案] D
[解析] 图中包括了生产者、消费者和分解者,可构成一个生物群落。引入消费者4可使消费者2的数量减少,进而导致生产者2的数量暂时增加。流经该生态系统的总能量包括光能、化能自养生物在内的全部生产者固定的能量。消费者可以通过呼吸作用将部分有机物分解为无机物返回无机环境。
28.稻田生态系统是四川盆地重要的农田生态系统,卷叶螟和褐飞虱是稻田中两种主要害虫,拟水狼蛛是这两种害虫的天敌。下列叙述错误的是( )
A.害虫与拟水狼蛛间的信息传递,有利于维持生态系统的稳定
B.防治稻田害虫,可提高生产者和消费者之间的能量传递效率
C.精耕稻田与弃耕稻田的生物群落,演替的方向和速度有差异
D.用性外激素专一诱捕卷叶螟,短期内褐飞虱种群密度会下降
[答案] B
[解析] 本题以农田生态系统为背景材料,考查了种群特征、群落演替、生态系统的功能及稳定等有关知识。拟水狼蛛是卷叶螟和褐飞虱的天敌,说明他们是捕食
与被捕食的关系,其信息传递是双向的,调节方式为负反馈调节,有利于生态系统组成、结构的相对稳定;稻田是农田生态系统,营养结构简单,自我调节能力差,人的作用特别大,人为因素会影响群落演替的方向和速度;性外激素专一诱杀卷叶螟,由于拟水狼蛛的食物来源减少,会导致同一生态位的褐飞虱被捕食增加,种群密度减少;因此A、C、D正确。防治稻田害虫,可以调整能量流动关系,使能量流向对人类最有益的部分,但不能改变能量传递效率。
29.关于生态系统的叙述,正确的是( )
A.草原生态系统因物种单一,其恢复力稳定性差
B.发菜没有叶绿体,在生态系统中不属于第一营养级
C.生态系统自我调节能力越强,意味着其营养结构越复杂
D.我国南方热带雨林中分解者的代谢活动比北方森林中的弱
[答案] C
[解析] 营养结构越简单,恢复力稳定性越强;发菜没有叶绿体,但可以进行光合作用,在生态系统中属于第一营养级,生态系统自我调节能力越强,意味着其营养结构越复杂,我国南方热带雨林中分解者的代谢活动比北方森林中的强,所以C选项正确。
30.由中国科学院和云南省共同建成的“中国西南野生生物种质资源库”曾被评为中国科技十大新闻之一(种质资源又称遗传资源)。野生生物种质资源库 ( )
A.是从生态系统的层次上保护了生物多样性
B.对今后的生物科学研究具有直接价值
C.其建立可以完全阻止野生生物的灭绝
D.由于是人工建立的,因此对维持生态系统的稳定性没有价值
[答案] B
[解析] 种质资源又被称为遗传资源,建立野生生物种质资源库是在基因层次上保护生物多样性。建立了种质资源库具有较高的科研价值,其建立对生物的多样性的保护具有较好的效果,但不能完全阻止生物的灭绝,人工建立的种质资源库对生态系统稳定性的维持具有一定的作用。
第Ⅱ卷(非选择题 共55分)
二、非选择题(共55分)
31.(9分)下图是一个反射弧和突触的结构示意图,根据图示信息回答下列问题:
(1)图甲中代表感受器的应为标号________,感受器接受刺激后,接受刺激部位的膜内电位变化为________。刺激结构④时,会产生具体效应的结构是________,该结构在组成上包括________。
(2)图乙中的1表示________,该结构由________(细胞器)形成。1中物质是________。
(3)假如图丙中的Y来自图甲中的A,图丙中的X来自大脑皮层,当感受器接受一个刺激后,导致效应器产生反应,则Y释放的物质使突触后膜具有产生________的作用,如果大脑皮层发出的指令是对这个刺激不作出反应,则X释放的物质对突触后膜具有________作用。
(4)缩手反射属于________反射,当我们取指血进行化验时,针刺破手指的皮肤,但我们并未将手指缩回。这说明一个反射弧中的低级中枢要接受________的控制。
(5)只破坏图甲中的结构③,利用电刺激设备和电位,测量仪,通过观察⑤的反应,如何判断②和④在反射弧中的功能。__________________________________________。
[答案] (1)① 负→正 效应器 传出神经末梢及其所支配的肌肉或腺体等
(2)突触小泡 高尔基体 神经递质 (3)兴奋 抑制 (4)非条件 高级神经中枢(大脑皮层) (5)刺激②,⑤没有反应,但在A处能测到电位变化,说明②具有传入功能;刺激④,⑤发生反应,说明④具有传出功能
32.(9分)图1为甲状腺激素的结构简式,图2为人和高等动物体内存在的甲状腺激素的分级调节示意图。甲、乙、丙表示不同的器官,a、b、c表示三种不同的激素。据图回答下列问题:
(1)经研究发观,促甲状腺激素释放激素为三肽化合物,促甲状腺激素为糖蛋白。向用a、b、c三种激素分别配制的溶液中加入双缩脲试剂后,溶液不会变紫色的是________。三种激素中不能口服的是激素________,在人体内分布最广的是激素________的靶细胞(用字母表示)。
(2)若已知大白鼠体内激素c的含量明显低于正常值,为判定导致这种状况的病变器官是甲还是乙,技术人员采取了两种检测方案:
①抽取大白鼠的血液,检测其中激素________的含量,若该激素含量正常,说明病变的是器官乙。
②注射激素________,然后检测血液中激素________的含量是否正常。请预测该检测方案的结果,并得出相应结论:
________________________________________________________________________
________________________________________________________________________。
[答案] (1)c a、b c (2)①a ②a c 如果激素c的含量正常,说明病变器官为甲;如果激素c的含量仍然很低(或基本无变化),说明病变器官为乙
[解析] 本题主要考查激素调节的相关知识,意在考查考生获取和解读信息的能力及实验分析能力。(1)通过对题图的分析可以判定,甲、乙、丙分别为垂体、甲状腺、下丘脑。进一步推断出激素a、b、c分别为促甲状腺激素、促甲状腺激素释放激素、甲状腺激素。从甲状腺激素的结构简式可以看出,它为氨基酸衍生物,可以口服,氨基酸衍生物不会与双缩脲试剂发生颜色反应。促甲状腺激素的靶细胞为甲状腺细胞.促甲状腺激素释放激素的靶细胞为垂体细胞,几乎全身的所有细胞上都含有甲状腺激素的受体,因此甲状腺激素的靶细胞分布最广。(2)由于题目中指出“激素c的含量明显低于正常值”,故不用再检测激素c的含量,可直接分析激素a的含量是否与题意对应。 同样的道理,也不可以通过注射激素c来进行相关的实验分析。
33.(9分)植物生命活动调节的基本形式是激素调节,请分析回答:
(1)农业生产中,用一定浓度的生长素类似物作为除草剂,可以除去单子叶农作物田间的双子叶杂草。图甲中,可表示单子叶植物受不同浓度生长素类似物影响的是曲线________,可选用图中________点所对应浓度的生长素类似物作为除草剂。此例说明,生长素类似物的作用具有________性。
(2)将大小相近的同种植物分为①、②、③三组,分别进行不同的处理,实验结果如图乙所示。根据图中的①、③组所示结果进行比较,可得出________________;继而根据图中的②、③组所示结果进行比较,可得出细胞分裂素______________。
(3)油菜素内酯是一种新型植物内源激素,主要分布在植物伸长生长旺盛的部位。下表是不同浓度的油菜素内酯水溶液对芹菜幼苗生长影响的实验结果:
①油菜素内酯的作用与________(填植物激素名称)相似。
②上述实验的目的是_________________________________________________________
________________________________________________________________________。
(4)多地媒体披露,市场上销售的一些嫩黄瓜在种植时被涂抹了避孕药(其主要成分是类雌性激素),结合所字知识判断此类报道是否科学?________,原因是________________________________________________________。
[答案] (1)Ⅱ d 两重
(2)顶芽的存在会抑制侧芽的生长 能在一定程度上缓解顶芽对侧芽的抑制作用
(3)①生长素 ②探究不同浓度的油菜素内酯水溶液对芹菜幼苗生长的影响
(4)不科学 雌性激素是动物激素,不能对植物细胞起作用
[解析] (1)用一定浓度的生长素类似物作为除草剂,可以除去单子叶农作物田间的双子叶杂草,说明双子叶杂草比单子叶农作物对生长素敏感,即单子叶植物受不同浓度生长素类似物影响的是曲线Ⅱ,选择d点所对应浓度的生长素类似物作为除草剂,抑制双子叶杂草的生长,同时又促进单子叶农作物的生长,该现象说明了生长素的生理作用具有两重性。(2)①、③组的区别是顶芽的有无,说明顶芽的存在会抑制侧芽的生长;②、③组的区别是细胞分裂素的有无,说明细胞分裂素能在一定程度上缓解顶芽对侧芽的抑制。(3)油菜素内酯具有促进芹菜幼苗增高的作用,可推测油菜素内酯的作用与生长素相似。该实验的自变量是油菜素内酯的浓度,因变量是油菜的生长情况,可知该实验的目的是探究不同浓度的油菜素内酯水溶液对芹菜幼苗生长的影响。(4)由于雌性激素是动物激素,不能对植物细胞起作用,所以该报道不科学。
34.(9分)南方某地的常绿阔叶林曾因过度砍伐而遭到破坏。停止砍伐一段时间后,该地常绿阔叶林逐步得以恢复。下表为恢复过程中依次更替的群落类型及其植物组成。
回答下列问题:
(1)该地常绿阔叶林恢复过程中群落演替的类型为________演替。常绿阔叶林遭到破坏后又得以恢复的原因,除了植物的种子或者繁殖体可得到保留外,还可能是原有的________条件也得到基本保留。
(2)在由上述群落构成的生态系统中,恢复力稳定性最强的是________生态系统,抵抗力稳定性最强的是________生态系统。
(3)与草丛相比,针叶林的动物分层现象较为________(填“简单”或“复杂”),原因是____________________________________________________________________________。
答案 (1)次生 土壤条件
(2)草丛 常绿阔叶林
(3)复杂 植物的种类数多并且有较为复杂的分层现象,能为动物提供复杂的栖息场所和食物来源。
解析 (1)该地是因为过度砍伐造成的森林破坏,所以土壤没变,土壤中会留下原来植物的种子和根系,所以只能是次生演替 (2)上述群落中草丛群落生物种类最少,营养结构最简单,遭到破坏后最容易恢复,常绿阔叶林群落生物种类最多,营养结构最复杂,所以抵抗力稳定性最强。(3)植物为动物提供了食物和栖息场所,动物随植物分层而分层,所以与草丛相比,针叶林中的动物分现象较为复杂。
35.(9分)在某鱼塘中有A、B、C、D四种鱼,其营养结构如图甲所示。请据图回答下列问题。
(1)若该鱼塘只有C种鱼,种群的数量变化曲线如图I所示,池塘的承载量(K值)是________;若该鱼塘中只有A和D两种鱼,种群数量变化曲线如图________所示;若该鱼塘中只有A和B两种鱼(假设二者都只取食同一种藻类),两种鱼种群数量变化曲线如图________所示。
(2)科研人员对该鱼塘由浮游藻类、A和D三个环节组成的食物链进行了能量流动分析,得到下表相关数据。NP(净同化量)=GP(总同化量)-R(呼吸量)。
①Ⅲ所代表的生物是________,其呼吸产生的能量主要用于________。
②第一营养级与第二营养级的净同化量与总同化量的比值不同,主要原因是________________________。
③该食物链中,第一营养级到第二营养级的能量传递效率为________,该数据不在10%~20%这一范围,原因是____________________。
[答案] (1)b Ⅲ Ⅱ (2)①浮游藻类 维持正常生命活动 ②呼吸所消耗的能量不同(初级消费者A的呼吸强度相对较高,浮游藻类的呼吸强度相对较低) ③0.3% Ⅲ未被Ⅱ利用的能量多
[解析] (1)从图Ⅰ中曲线的变化趋势可以看出,种群数量增加到a后,资源不能满足种群生长的要求,种内斗争加剧,种群数量减少,并最终在b位置上下小范围内波动,因此池塘的承载量(K值)为b。A和B两种鱼的食性相同,对同一种浮游藻类进行取食,竞争能力弱的将被淘汰,对应图Ⅱ。A和D两种鱼为捕食关系,对应图Ⅲ。(2)根据生物同化作用固定的能量大小,得出食物链是Ⅲ→Ⅱ→Ⅰ。因此Ⅲ为生产者浮游藻类,Ⅱ为初级消费者A、Ⅰ为次级消费者D。第一营养级与第二营养级的净同化量与总同化量的比值不同,关键是因为初级消费者A和浮游藻类的呼吸强度不同,初级消费者A的呼吸强度相对较高,浮游藻类的呼吸强度相对较低,呼吸所消耗的能量不同,因而,二者的比例不同。能量在第一营养级到第二营养级的能量传递效率为:eq \f(176×103,59.3×106)≈0.3%。该数据不在10%~20%这一范围内,原因是第一营养级被第二营养级利用的能量少。
36.(2014·山东,27)6月8日是世界海洋日。海洋是生物圈的重要组成部分,与人类的生存和发展息息相关。
(1)根据图甲分析,要获得最大持续捕捞量,捕捞后大黄鱼种群数量应处于________点。用标志重捕法调查大黄鱼种群密度时,若标记个体更易于被捕食,则种群密度的估计值________(填“偏高”“偏低”或“不变“)。
(2)海洋鱼类生活在不同的水层,这体现了生物群落的________结构。新建码头的桩柱表面很快被细菌附着,随后依次出现硅藻、藤壶、牡蛎等,该过程称为________。
(3)图乙表示某海域能量流动简图,A、B、C、D表示生态系统的组成成分。图中________和________(填字母)在碳循环过程中起着关键作用;能量在第一营养级和第二营养级之间的传递效率为________。
(4)海洋会受到石油、工业废水、生活污水等污染。如果污染超过海洋生态系统的________________,海洋生态系统就很难恢复到原来的状态。
[答案] (1)b 偏高
(2)垂直 (群落的)演替(或初生演替)
(3)A B(注:两空可颠倒) 20%
(4)自我调节能力(或自净能力)
[解析] (1)研究种群数量变化规律,有利于有益动物的开发和利用,为了能获得最大持续捕捞量,应在种群数量大于K/2时进行捕获,并使捕获后种群的数量保持在K/2点,此时种群增长速率最大,资源再生能力强;用标志重捕法调查动物的种群密度,计算公式为:个体总数N∕初次捕获个体数M=重捕个体总数n∕重捕中被标记的个体数m,可推出种群个体数N=M×n∕m, 由于标记个体更易于被捕食,所以分数中分子不变,分母减小,分数值增大,即种群数量偏大;
(2)群落中各种生物在垂直方向上具有明显的分层现象,叫群落的垂直结构;新建码头的桩柱表面很快被细菌附着,随后依次出现硅藻、藤壶、牡蛎等的变化过程,是群落演替中的初生演替;
(3)从图中能量流动来看,固定太阳能的是生态系统的生产者,是能量流动的起点,整个生物部分最终都流向B,说明其是分解者,C、D消费者;连接生物部分与非生物的主要生物成分是:生产者和分解者;在食物链A→D→C中,A→D之间的传递效率为:1.5×106/7.5×106=20%。
(4)生态系统之所以能抵抗干扰维持原有的形态结构,取决于生态系统具有自我调节能力,生态系统的自我调节能力是有一定限度的,外界干扰若超过该生态系统自我调节能力或抗污染的自我净化能力,就很难恢复到原来的状态。
处理方式
测定指标
外源生长素(mg/L)
NPA(μml/L)
0
0.001
0.01
0.1
3
弯曲角度α(度)
37
40
31
22
16
生长速率(mm/天)
15
17
13
11
8
曲线上的点
N
(K-N)/K
S1
20
0.90
S2
50
0.75
S3
100
0.50
S4
150
0.25
S5
180
0.10
年份(年)
1920
1925
1930
1935
1940
1945
1950
数量(百只)
130
200
398
990
1 350
1 290
1 190
物种1
物种2
物种3
物种4
物种5
物种6
甲类群
样本1
55
10
0
15
12
0
样本2
52
30
0
23
13
0
样本3
48
20
0
20
15
0
乙类群
样本1
33
40
12
40
0
10
样本2
35
60
10
41
0
12
样本3
34
50
18
35
0
11
物种7
物种8
物种9
物种10
甲类群
样本1
42
0
21
10
样本2
41
0
22
12
样本3
39
0
20
11
乙类群
样本1
25
11
15
22
样本2
30
14
17
21
样本3
26
12
16
19
油菜素内酯浓度(mg/L)
0
0.10
0.20
0.30
0.40
0.45
平均株高(cm)
16
20
38
51
42
24
演替阶段
群落类型
植物种数/种
草本植物
灌木
乔木
1
草丛
34
0
0
2
针叶林
52
12
1
3
针、阔叶混交林
67
24
17
4
常绿阔叶林
106
31
16
食物链环节
Ⅰ
Ⅱ
Ⅲ
GP和NP
GP=55.6×102
NP=1.3×102
GP=176×103
NP=6×103
GP=59.3×106
NP=50.5×106
NP/GP
0.02
0.03
0.85
R
54.3×102
170×103
8.8×106
未利用
-
62.8%
99.7%
高中生物沪科版(2020)必修2本章复习与检测单元测试习题: 这是一份高中生物沪科版(2020)必修2本章复习与检测单元测试习题,文件包含第3章可遗传的变异A卷·知识通关练解析版docx、第3章可遗传的变异A卷·知识通关练原卷版docx等2份试卷配套教学资源,其中试卷共21页, 欢迎下载使用。
人教版 (新课标)必修3《稳态与环境》第2章 动物和人体生命活动的调节综合与测试同步练习题: 这是一份人教版 (新课标)必修3《稳态与环境》第2章 动物和人体生命活动的调节综合与测试同步练习题,共15页。试卷主要包含了选择题,非选择题等内容,欢迎下载使用。
人教版 (新课标)必修3《稳态与环境》第1章 人体的内环境与稳态综合与测试当堂达标检测题: 这是一份人教版 (新课标)必修3《稳态与环境》第1章 人体的内环境与稳态综合与测试当堂达标检测题,共13页。试卷主要包含了选择题,非选择题等内容,欢迎下载使用。

