

还剩3页未读,
继续阅读
所属成套资源:人教版 (新课标)生物选修1《生物技术实践》:同步练习
成套系列资料,整套一键下载
高中生物人教版 (新课标)选修1《生物技术实践》专题4 酶的研究与应用课题2 探讨加酶洗衣粉的洗涤效果一课一练
展开
这是一份高中生物人教版 (新课标)选修1《生物技术实践》专题4 酶的研究与应用课题2 探讨加酶洗衣粉的洗涤效果一课一练,共5页。试卷主要包含了选择题,非选择题等内容,欢迎下载使用。
1.为保证加酶洗衣粉洗涤效果,应注意( )。
A.使用沸水冲泡洗衣粉B.用含氯较高的自来水
C.和其他洗涤剂混合使用D.用温水先溶解洗衣粉
2.用加酶洗衣粉洗涤衣物时,下列说法正确的是( )。
A.可用加酶洗衣粉洗涤毛料衣服
B.一般先用沸水浸开,然后调至适宜温度
C.水温太低使洗衣粉的酶丧失活性
D.使用添加了碱性蛋白酶的洗衣粉洗衣服后应立即冲洗双手
3.下列质地的衣物不能用加酶洗衣粉洗涤的是( )。
A.化纤类衣物 B.棉麻类衣物C.尼龙类衣物 D.蚕丝类衣物
4.有人设计实验探究加酶洗衣粉是否能提高去污力并优于普通洗衣粉。实验分为两组,一组衣物用加酶洗衣粉洗涤,一组衣物用普通洗衣粉洗涤。该实验设计缺少( )。
A.用加酶洗衣粉洗涤和适量普通洗衣粉洗涤的对照
B.既不用加酶洗衣粉洗涤也不用普通洗衣粉洗涤的对照
C.用普通洗衣粉洗涤和少量加酶洗衣粉洗涤的对照
D.用少量普通洗衣粉洗涤和大量加酶洗衣粉洗涤的对照
5.下列说法不正确的是( )。
A.科学家通过基因工程生产出了能够耐酸、耐碱、忍受表面活性剂和较高温度的酶
B.加酶洗衣粉能够有效去除油渍、汗渍或血渍
C.衣服的洗涤只考虑洗涤效果就可以
D.科学探究中,研究变量的思路是一致的,只是在不同的问题情境下,具体做法不同
6.关于使用加酶洗衣粉的好处,下列叙述不正确的是( )。
A.可有效去除衣服上的油渍、汗渍或血渍
B.使用加酶洗衣粉可减少对环境的污染
C.各种加酶洗衣粉的酶制剂对人体皮肤都没有伤害作用
D.水温过低时不宜使用加酶洗衣粉
7.加酶洗衣粉的酶不易失活,原因不可能是( )。
A.通过基因工程生产出的特殊酶
B.用特殊化学物质将酶包裹,与洗衣粉的其他成分隔离
C.加酶洗衣粉的酶是从耐酸、耐碱、耐较高温度的微生物中获得的
D.加酶洗衣粉的酶能耐酸、耐碱、耐较高温度
8.下列关于加酶洗衣粉的叙述,正确的是( )。
①加酶洗衣粉能将衣服上的蛋白质、脂肪等水解成易溶于水的小分子物质 ②加酶洗衣粉最常用的酶制剂是碱性蛋白酶和碱性脂肪酶 ③使用加酶洗衣粉时一般先用沸水浸开,然后调至适宜温度 ④使用加酶洗衣粉可减少对环境的污染 ⑤加酶洗衣粉的酶通过特殊的化学物质将其层层包裹,遇水后溶解 ⑥实际生活中,用加酶洗衣粉的水温在25~35 ℃之间较适宜 ⑦温度过高或过低均不宜用加酶洗衣粉 ⑧使用加酶洗衣粉时应注意衣服的承受能力
A.①②③④⑤⑥⑦⑧ B.①②④⑤⑥⑦⑧
C.①②③④⑤⑥⑦ D.①②③④⑤⑦⑧
9.蛋白酶能分解其他蛋白质类的酶,但洗衣粉中,蛋白酶并没有将其他几种酶分解掉,以下解释正确的是( )。
A.蛋白酶处于抑制状态
B.其他几类酶不是蛋白质类
C.蛋白酶具有识别作用,不分解作为酶作用的蛋白质
D.缺少水环境或各种酶在添加前已作了保护性修饰
二、非选择题
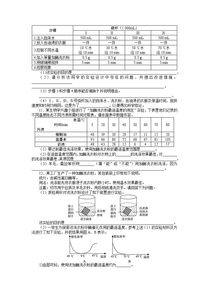
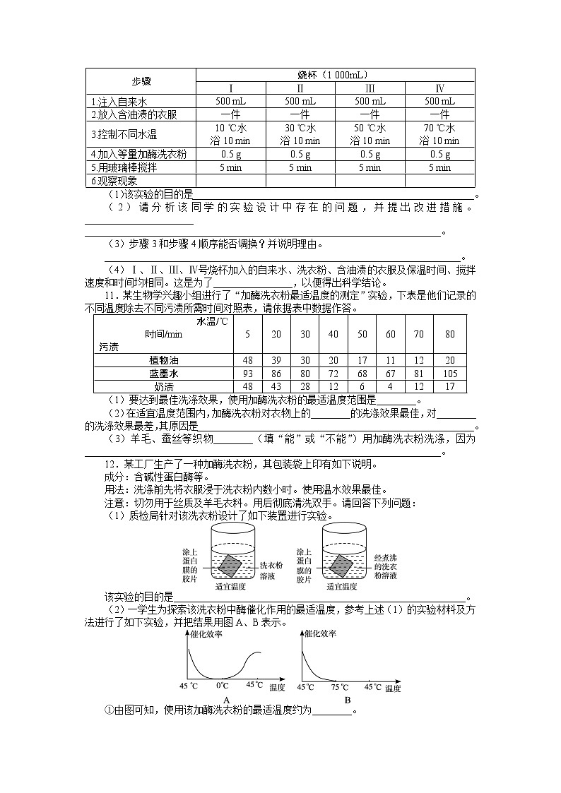
10.某同学为探究加酶洗衣粉的洗涤效果,按下表的顺序进行实验操作。
(1)该实验的目的是_________________________________________________________。
(2)请分析该同学的实验设计中存在的问题,并提出改进措施。______________________
________________________________________________________________________。
(3)步骤3和步骤4顺序能否调换?并说明理由。
________________________________________________________________________。
(4)Ⅰ、Ⅱ、Ⅲ、Ⅳ号烧杯加入的自来水、洗衣粉、含油渍的衣服及保温时间、搅拌速度和时间均相同。这是为了________________,以便得出科学结论。
11.某生物学兴趣小组进行了“加酶洗衣粉最适温度的测定”实验,下表是他们记录的不同温度除去不同污渍所需时间对照表,请依据表中数据作答。
(1)要达到最佳洗涤效果,使用加酶洗衣粉的最适温度范围是________。
(2)在适宜温度范围内,加酶洗衣粉对衣物上的________的洗涤效果最佳,对________的洗涤效果最差,其原因是________________________________________________________。
(3)羊毛、蚕丝等织物________(填“能”或“不能”)用加酶洗衣粉洗涤,因为________________________________________________________________________。
12.某工厂生产了一种加酶洗衣粉,其包装袋上印有如下说明。
成分:含碱性蛋白酶等。
用法:洗涤前先将衣服浸于洗衣粉内数小时。使用温水效果最佳。
注意:切勿用于丝质及羊毛衣料。用后彻底清洗双手。请回答下列问题:
(1)质检局针对该洗衣粉设计了如下装置进行实验。
该实验的目的是___________________________________________________________。
(2)一学生为探索该洗衣粉中酶催化作用的最适温度,参考上述(1)的实验材料及方法进行了如下实验,并把结果用图A、B表示。
①由图可知,使用该加酶洗衣粉的最适温度约为________。
②在0 ℃和75 ℃时,酶的催化效率基本都降为零,但温度再度回到45 ℃时,后者的催化作用已不能恢复,这是因为_____________________________________________________。
③该同学在实验过程中可通过观察____________________________判断酶的催化效率。
(3)该加酶洗衣粉的去污原理是________________________________________________
________________________________________________________________________。
(4)大力推广使用加酶洗衣粉代替含磷洗衣粉,有利于生态环境保护,这是因为________________________________________________________________________________
________________________________________________________________________。
参考答案
1. 答案:D 酶的催化作用需要适宜的温度和酸碱度,高温、低温以及过酸、过碱,都能影响酶的活性。洗衣粉中添加的酶在温水中催化作用发挥得最好。
2. 答案:D 由于加酶洗衣粉中常常加入了碱性蛋白酶,而毛料衣服的主要成分为蛋白质,在蛋白酶作用下会影响衣服的质量。加酶洗衣粉中酶的活性易受温度、酸碱度、表面活性剂的影响,高温使酶的活性丧失,低温仅仅降低酶的活性。添加了碱性蛋白酶的洗衣粉可以分解人体皮肤表面的蛋白质,使人患过敏性皮炎、湿疹等,因此使用添加了碱性蛋白酶的洗衣粉洗衣服后应立即冲洗双手。
3. 答案:D 我国生产的加酶洗衣粉一般含有碱性蛋白酶和碱性脂肪酶,蚕丝类衣物的主要成分是蛋白质,容易被加酶洗衣粉中的碱性蛋白酶水解破坏。
4. 答案:B 本探究实验为定性探究实验,不涉及量的变化,缺乏空白对照,补充空白对照实验后,实验结果更具说服力。
5. 答案:C 衣物的洗涤,不仅要考虑洗涤效果,还要考虑衣物的承受能力、洗涤成本等因素。
6. 答案:C 加酶洗衣粉中一般含有蛋白酶、脂肪酶、淀粉酶和纤维素酶,能有效去除衣服上的油渍、汗渍或血渍;加酶洗衣粉减少了对表面活性剂和三聚磷酸钠的用量,减少了对环境的污染;含碱性蛋白酶的洗衣粉对人的皮肤蛋白也会产生损伤;水温过低时酶的活性低,酶不能有效发挥作用。
7. 答案:C 加酶洗衣粉中的酶是科学家通过基因工程生产出的特殊酶,不是从耐酸、耐碱、耐高温的微生物中直接产生的。
8. 答案:B 加酶洗衣粉所含的碱性蛋白酶能将血渍、奶渍等含有的大分子蛋白质水解成可溶性的氨基酸和小分子肽,所含有的碱性脂肪酶、淀粉酶和纤维素酶也能将大分子的脂肪、淀粉和纤维素水解为小分子物质,使污迹容易脱落。普通洗衣粉含磷,含磷污水的排放可造成水体污染。加酶洗衣粉使洗涤剂朝低磷、无磷的方向发展,加酶洗衣粉中的酶制剂及其分解产物能够被微生物分解,减少对环境的污染。为了保护酶的活性,加酶洗衣粉的酶被特殊的化学物质层层包裹,遇水后才被溶解。考虑洗涤成本,用加酶洗衣粉的水温在25~35 ℃之间。温度过高或过低,酶的活性降低,温度过高时甚至失活。使用加酶洗衣粉时应注意衣服的承受能力,如毛料和丝织品不宜用含蛋白酶的洗衣粉,因为毛料和丝织品的主要成分是蛋白质,它会被加酶洗衣粉中的蛋白酶分解,损坏衣服。
9. 答案:D 加酶洗衣粉中的酶经过了特殊的化学物质的包裹,使之与其他成分隔离。这些酶在遇水后,包裹层分解,酶才能发挥作用。
10. 解析:结合已有生活经验可知,影响加酶洗衣粉的因素有水温,水量,水质,洗衣粉的量,衣物的质料、大小及浸泡时间和洗涤时间等。在这些因素中,水温是要研究的对象,而其他对象应在实验中保持不变,这是为了避免因水量,水质,洗衣粉的量,衣物的质料、大小及浸泡时间和洗涤时间不同给实验结果带来误差。选择什么样的水温进行实验最符合实际情况呢?实验者应根据当地一年中的实际气温变化来确定水温,这是确定实验变量的基本原则。通常情况下,冬季、春季、秋季、夏季的水温分别选取5 ℃、15 ℃、25 ℃、35 ℃,因为这四个水温比较符合实际情况,对现实也有指导意义。
答案:(1)探究不同温度对加酶洗衣粉的洗涤效果的影响 (2)应选用大小相同的白布,分别滴加4滴同种的植物油,使油渍大小相同;选择的水温不合适,考虑洗涤成本,应根据当地一年中的实际气温变化来确定水温,如选取5 ℃、15 ℃、25 ℃、35 ℃的水温 (3)不能调换,因为加酶洗衣粉中的酶在常温时会分解部分油渍 (4)避免因水量,水质,洗衣粉的量,衣物的质料、大小及浸泡时间和洗涤时间不同给实验结果带来误差
11. 解析:由题表中数据可知,加酶洗衣粉在50~60 ℃条件下洗涤效果最好;加酶洗衣粉对奶渍有较强的去污力,说明加酶洗衣粉中有蛋白酶,而羊毛和蚕丝的主要成分是蛋白质,如果使用加酶洗衣粉洗涤,会对衣物造成破坏。
答案:(1)50~60 ℃ (2)奶渍 蓝墨水 奶渍的主要成分是蛋白质和脂肪,加酶洗衣粉中含有碱性蛋白酶和碱性脂肪酶,能使蛋白质和脂肪等有机物水解,而很难使蓝墨水的成分水解 (3)不能 羊毛、蚕丝等织物的主要成分是蛋白质,加酶洗衣粉中的蛋白酶能使蛋白质水解,从而使织物受到破坏
12. 解析:质检局的职责是对产品的质量进行把关,根据其职责可以断定进行(1)实验的目的是检验洗衣粉中是否含有蛋白酶;(2)由图中曲线可以得知,该加酶洗衣粉的最适温度约为45 ℃,酶在高温下其结构会被破坏,导致其活性丧失。
答案:(1)检查该洗衣粉是否含蛋白酶 (2)①45 ℃ ②酶的活性已丧失 ③胶片上的蛋白膜消失时间的长短 (3)用蛋白酶分解衣服中的污垢,污渍所含的蛋白质变为易分解的小分子,使之被洗去 (4)酶本身无毒,含量少,又能被微生物分解,不会引起富营养化,对环境无污染
步骤
烧杯(1 000mL)
Ⅰ
Ⅱ
Ⅲ
Ⅳ
1.注入自来水
500 mL
500 mL
500 mL
500 mL
2.放入含油渍的衣服
一件
一件
一件
一件
3.控制不同水温
10 ℃水
浴10 min
30 ℃水
浴10 min
50 ℃水
浴10 min
70 ℃水
浴10 min
4.加入等量加酶洗衣粉
0.5 g
0.5 g
0.5 g
0.5 g
5.用玻璃棒搅拌
5 min
5 min
5 min
5 min
6.观察现象
水温/℃
时间/min
污渍
5
20
30
40
50
60
70
80
植物油
48
39
30
20
17
11
12
20
蓝墨水
93
86
80
72
68
67
81
105
奶渍
48
43
28
12
6
4
12
17
1.为保证加酶洗衣粉洗涤效果,应注意( )。
A.使用沸水冲泡洗衣粉B.用含氯较高的自来水
C.和其他洗涤剂混合使用D.用温水先溶解洗衣粉
2.用加酶洗衣粉洗涤衣物时,下列说法正确的是( )。
A.可用加酶洗衣粉洗涤毛料衣服
B.一般先用沸水浸开,然后调至适宜温度
C.水温太低使洗衣粉的酶丧失活性
D.使用添加了碱性蛋白酶的洗衣粉洗衣服后应立即冲洗双手
3.下列质地的衣物不能用加酶洗衣粉洗涤的是( )。
A.化纤类衣物 B.棉麻类衣物C.尼龙类衣物 D.蚕丝类衣物
4.有人设计实验探究加酶洗衣粉是否能提高去污力并优于普通洗衣粉。实验分为两组,一组衣物用加酶洗衣粉洗涤,一组衣物用普通洗衣粉洗涤。该实验设计缺少( )。
A.用加酶洗衣粉洗涤和适量普通洗衣粉洗涤的对照
B.既不用加酶洗衣粉洗涤也不用普通洗衣粉洗涤的对照
C.用普通洗衣粉洗涤和少量加酶洗衣粉洗涤的对照
D.用少量普通洗衣粉洗涤和大量加酶洗衣粉洗涤的对照
5.下列说法不正确的是( )。
A.科学家通过基因工程生产出了能够耐酸、耐碱、忍受表面活性剂和较高温度的酶
B.加酶洗衣粉能够有效去除油渍、汗渍或血渍
C.衣服的洗涤只考虑洗涤效果就可以
D.科学探究中,研究变量的思路是一致的,只是在不同的问题情境下,具体做法不同
6.关于使用加酶洗衣粉的好处,下列叙述不正确的是( )。
A.可有效去除衣服上的油渍、汗渍或血渍
B.使用加酶洗衣粉可减少对环境的污染
C.各种加酶洗衣粉的酶制剂对人体皮肤都没有伤害作用
D.水温过低时不宜使用加酶洗衣粉
7.加酶洗衣粉的酶不易失活,原因不可能是( )。
A.通过基因工程生产出的特殊酶
B.用特殊化学物质将酶包裹,与洗衣粉的其他成分隔离
C.加酶洗衣粉的酶是从耐酸、耐碱、耐较高温度的微生物中获得的
D.加酶洗衣粉的酶能耐酸、耐碱、耐较高温度
8.下列关于加酶洗衣粉的叙述,正确的是( )。
①加酶洗衣粉能将衣服上的蛋白质、脂肪等水解成易溶于水的小分子物质 ②加酶洗衣粉最常用的酶制剂是碱性蛋白酶和碱性脂肪酶 ③使用加酶洗衣粉时一般先用沸水浸开,然后调至适宜温度 ④使用加酶洗衣粉可减少对环境的污染 ⑤加酶洗衣粉的酶通过特殊的化学物质将其层层包裹,遇水后溶解 ⑥实际生活中,用加酶洗衣粉的水温在25~35 ℃之间较适宜 ⑦温度过高或过低均不宜用加酶洗衣粉 ⑧使用加酶洗衣粉时应注意衣服的承受能力
A.①②③④⑤⑥⑦⑧ B.①②④⑤⑥⑦⑧
C.①②③④⑤⑥⑦ D.①②③④⑤⑦⑧
9.蛋白酶能分解其他蛋白质类的酶,但洗衣粉中,蛋白酶并没有将其他几种酶分解掉,以下解释正确的是( )。
A.蛋白酶处于抑制状态
B.其他几类酶不是蛋白质类
C.蛋白酶具有识别作用,不分解作为酶作用的蛋白质
D.缺少水环境或各种酶在添加前已作了保护性修饰
二、非选择题
10.某同学为探究加酶洗衣粉的洗涤效果,按下表的顺序进行实验操作。
(1)该实验的目的是_________________________________________________________。
(2)请分析该同学的实验设计中存在的问题,并提出改进措施。______________________
________________________________________________________________________。
(3)步骤3和步骤4顺序能否调换?并说明理由。
________________________________________________________________________。
(4)Ⅰ、Ⅱ、Ⅲ、Ⅳ号烧杯加入的自来水、洗衣粉、含油渍的衣服及保温时间、搅拌速度和时间均相同。这是为了________________,以便得出科学结论。
11.某生物学兴趣小组进行了“加酶洗衣粉最适温度的测定”实验,下表是他们记录的不同温度除去不同污渍所需时间对照表,请依据表中数据作答。
(1)要达到最佳洗涤效果,使用加酶洗衣粉的最适温度范围是________。
(2)在适宜温度范围内,加酶洗衣粉对衣物上的________的洗涤效果最佳,对________的洗涤效果最差,其原因是________________________________________________________。
(3)羊毛、蚕丝等织物________(填“能”或“不能”)用加酶洗衣粉洗涤,因为________________________________________________________________________。
12.某工厂生产了一种加酶洗衣粉,其包装袋上印有如下说明。
成分:含碱性蛋白酶等。
用法:洗涤前先将衣服浸于洗衣粉内数小时。使用温水效果最佳。
注意:切勿用于丝质及羊毛衣料。用后彻底清洗双手。请回答下列问题:
(1)质检局针对该洗衣粉设计了如下装置进行实验。
该实验的目的是___________________________________________________________。
(2)一学生为探索该洗衣粉中酶催化作用的最适温度,参考上述(1)的实验材料及方法进行了如下实验,并把结果用图A、B表示。
①由图可知,使用该加酶洗衣粉的最适温度约为________。
②在0 ℃和75 ℃时,酶的催化效率基本都降为零,但温度再度回到45 ℃时,后者的催化作用已不能恢复,这是因为_____________________________________________________。
③该同学在实验过程中可通过观察____________________________判断酶的催化效率。
(3)该加酶洗衣粉的去污原理是________________________________________________
________________________________________________________________________。
(4)大力推广使用加酶洗衣粉代替含磷洗衣粉,有利于生态环境保护,这是因为________________________________________________________________________________
________________________________________________________________________。
参考答案
1. 答案:D 酶的催化作用需要适宜的温度和酸碱度,高温、低温以及过酸、过碱,都能影响酶的活性。洗衣粉中添加的酶在温水中催化作用发挥得最好。
2. 答案:D 由于加酶洗衣粉中常常加入了碱性蛋白酶,而毛料衣服的主要成分为蛋白质,在蛋白酶作用下会影响衣服的质量。加酶洗衣粉中酶的活性易受温度、酸碱度、表面活性剂的影响,高温使酶的活性丧失,低温仅仅降低酶的活性。添加了碱性蛋白酶的洗衣粉可以分解人体皮肤表面的蛋白质,使人患过敏性皮炎、湿疹等,因此使用添加了碱性蛋白酶的洗衣粉洗衣服后应立即冲洗双手。
3. 答案:D 我国生产的加酶洗衣粉一般含有碱性蛋白酶和碱性脂肪酶,蚕丝类衣物的主要成分是蛋白质,容易被加酶洗衣粉中的碱性蛋白酶水解破坏。
4. 答案:B 本探究实验为定性探究实验,不涉及量的变化,缺乏空白对照,补充空白对照实验后,实验结果更具说服力。
5. 答案:C 衣物的洗涤,不仅要考虑洗涤效果,还要考虑衣物的承受能力、洗涤成本等因素。
6. 答案:C 加酶洗衣粉中一般含有蛋白酶、脂肪酶、淀粉酶和纤维素酶,能有效去除衣服上的油渍、汗渍或血渍;加酶洗衣粉减少了对表面活性剂和三聚磷酸钠的用量,减少了对环境的污染;含碱性蛋白酶的洗衣粉对人的皮肤蛋白也会产生损伤;水温过低时酶的活性低,酶不能有效发挥作用。
7. 答案:C 加酶洗衣粉中的酶是科学家通过基因工程生产出的特殊酶,不是从耐酸、耐碱、耐高温的微生物中直接产生的。
8. 答案:B 加酶洗衣粉所含的碱性蛋白酶能将血渍、奶渍等含有的大分子蛋白质水解成可溶性的氨基酸和小分子肽,所含有的碱性脂肪酶、淀粉酶和纤维素酶也能将大分子的脂肪、淀粉和纤维素水解为小分子物质,使污迹容易脱落。普通洗衣粉含磷,含磷污水的排放可造成水体污染。加酶洗衣粉使洗涤剂朝低磷、无磷的方向发展,加酶洗衣粉中的酶制剂及其分解产物能够被微生物分解,减少对环境的污染。为了保护酶的活性,加酶洗衣粉的酶被特殊的化学物质层层包裹,遇水后才被溶解。考虑洗涤成本,用加酶洗衣粉的水温在25~35 ℃之间。温度过高或过低,酶的活性降低,温度过高时甚至失活。使用加酶洗衣粉时应注意衣服的承受能力,如毛料和丝织品不宜用含蛋白酶的洗衣粉,因为毛料和丝织品的主要成分是蛋白质,它会被加酶洗衣粉中的蛋白酶分解,损坏衣服。
9. 答案:D 加酶洗衣粉中的酶经过了特殊的化学物质的包裹,使之与其他成分隔离。这些酶在遇水后,包裹层分解,酶才能发挥作用。
10. 解析:结合已有生活经验可知,影响加酶洗衣粉的因素有水温,水量,水质,洗衣粉的量,衣物的质料、大小及浸泡时间和洗涤时间等。在这些因素中,水温是要研究的对象,而其他对象应在实验中保持不变,这是为了避免因水量,水质,洗衣粉的量,衣物的质料、大小及浸泡时间和洗涤时间不同给实验结果带来误差。选择什么样的水温进行实验最符合实际情况呢?实验者应根据当地一年中的实际气温变化来确定水温,这是确定实验变量的基本原则。通常情况下,冬季、春季、秋季、夏季的水温分别选取5 ℃、15 ℃、25 ℃、35 ℃,因为这四个水温比较符合实际情况,对现实也有指导意义。
答案:(1)探究不同温度对加酶洗衣粉的洗涤效果的影响 (2)应选用大小相同的白布,分别滴加4滴同种的植物油,使油渍大小相同;选择的水温不合适,考虑洗涤成本,应根据当地一年中的实际气温变化来确定水温,如选取5 ℃、15 ℃、25 ℃、35 ℃的水温 (3)不能调换,因为加酶洗衣粉中的酶在常温时会分解部分油渍 (4)避免因水量,水质,洗衣粉的量,衣物的质料、大小及浸泡时间和洗涤时间不同给实验结果带来误差
11. 解析:由题表中数据可知,加酶洗衣粉在50~60 ℃条件下洗涤效果最好;加酶洗衣粉对奶渍有较强的去污力,说明加酶洗衣粉中有蛋白酶,而羊毛和蚕丝的主要成分是蛋白质,如果使用加酶洗衣粉洗涤,会对衣物造成破坏。
答案:(1)50~60 ℃ (2)奶渍 蓝墨水 奶渍的主要成分是蛋白质和脂肪,加酶洗衣粉中含有碱性蛋白酶和碱性脂肪酶,能使蛋白质和脂肪等有机物水解,而很难使蓝墨水的成分水解 (3)不能 羊毛、蚕丝等织物的主要成分是蛋白质,加酶洗衣粉中的蛋白酶能使蛋白质水解,从而使织物受到破坏
12. 解析:质检局的职责是对产品的质量进行把关,根据其职责可以断定进行(1)实验的目的是检验洗衣粉中是否含有蛋白酶;(2)由图中曲线可以得知,该加酶洗衣粉的最适温度约为45 ℃,酶在高温下其结构会被破坏,导致其活性丧失。
答案:(1)检查该洗衣粉是否含蛋白酶 (2)①45 ℃ ②酶的活性已丧失 ③胶片上的蛋白膜消失时间的长短 (3)用蛋白酶分解衣服中的污垢,污渍所含的蛋白质变为易分解的小分子,使之被洗去 (4)酶本身无毒,含量少,又能被微生物分解,不会引起富营养化,对环境无污染
步骤
烧杯(1 000mL)
Ⅰ
Ⅱ
Ⅲ
Ⅳ
1.注入自来水
500 mL
500 mL
500 mL
500 mL
2.放入含油渍的衣服
一件
一件
一件
一件
3.控制不同水温
10 ℃水
浴10 min
30 ℃水
浴10 min
50 ℃水
浴10 min
70 ℃水
浴10 min
4.加入等量加酶洗衣粉
0.5 g
0.5 g
0.5 g
0.5 g
5.用玻璃棒搅拌
5 min
5 min
5 min
5 min
6.观察现象
水温/℃
时间/min
污渍
5
20
30
40
50
60
70
80
植物油
48
39
30
20
17
11
12
20
蓝墨水
93
86
80
72
68
67
81
105
奶渍
48
43
28
12
6
4
12
17