高考数学一轮复习总教案:1.1 集合及其运算
展开高考导航
知识网络
1.1 集合及其运算
典例精析
题型一 集合中元素的性质
【例1】设集合A={a+1,a-3,2a-1,a2+1},若-3∈A,求实数a的值.
【解析】令a+1=-3⇒a=-4,检验合格;
令a-3=-3⇒a=0,此时a+1=a2+1,舍去;
令2a-1=-3⇒a=-1,检验合格;
而a2+1≠-3;故所求a的值为-1或-4.
【点拨】此题重在考查元素的确定性和互异性.首先确定-3是集合A的元素,但A中四个元素全是未知的,所以需要讨论;而当每一种情况求出a的值以后,又需要由元素的互异性检验a是否符合要求.
【变式训练1】若a、b∈R,集合{1,a+b,a}={0,eq \f(b,a),b},求a和b的值.
【解析】由{1,a+b,a}={0,eq \f(b,a),b},[来源:数理化网]
得① 或② 显然①无解;由②得a=-1,b=1.
题型二 集合的基本运算
【例2】已知A={x|x2-8x+15=0},B={x|ax-1=0},若B⊆A,求实数a.
【解析】由已知得A={3,5}.当a=0时,B=∅⊆A;当a≠0时,B={eq \f(1,a)}.
要使B⊆A,则eq \f(1,a)=3或eq \f(1,a)=5,即a=eq \f(1,3)或eq \f(1,5).
综上,a=0或eq \f(1,3)或eq \f(1,5).
【点拨】对方程ax=1,两边除以x的系数a,能不能除,导致B是否为空集,是本题分类讨论的根源.
【变式训练2】(2013江西模拟)若集合A={x||x|≤1,x∈R},B={y|y=x2,x∈R},则A∩B等于( )
A.{x|-1≤x≤1} B.{x|x≥0}
C.{x|0≤x≤1} D.
【解析】选C.A=[-1,1],B=[0,+∞),所以A∩B=[0,1].
题型三 集合语言的运用
【例3】已知集合A=[2,lg2t],集合B={x|x2-14x+24≤0},x,t∈R,且A⊆B.
(1)对于区间[a,b],定义此区间的“长度”为b-a,若A的区间“长度”为3,试求t的值;
(2)某个函数f(x)的值域是B,且f(x)∈A的概率不小于0.6,试确定t的取值范围.
【解析】(1)因为A的区间“长度”为3,所以lg2t-2=3,即lg2t=5,所以t=32.
(2)由x2-14x+24≤0,得2≤x≤12,所以B=[2,12],所以B的区间“长度”为10.
设A的区间“长度”为y,因为f(x)∈A的概率不小于0.6,
所以eq \f(y,10)≥0.6,所以y≥6,即lg2t-2≥6,解得t≥28=256.
又A⊆B,所以lg2t≤12,即t≤212=4 096,所以t的取值范围为[256,4 096](或[28, 212]).
【变式训练3】设全集U是实数集R,M={x|x2>4},N={x|eq \f(2,x-1)≥1},则图中阴影部分所表示的集合是( )
A.{x|-2≤x<1}
B.{x|-2≤x≤2}
C.{x|1<x≤2}
D.{x|x<2}
【解析】选C.
化简得M={x<-2或x>2},N={x|1<x≤3},故图中阴影部分为∁RM∩N={x|1<x≤2}.
总结提高
1.元素与集合及集合与集合之间的关系
对于符号∈,∉和⊆,⊈的使用,实质上就是准确把握两者之间是元素与集合,还是集合与集合的关系.
2.“数形结合”思想在集合运算中的运用
认清集合的本质特征,准确地转化为图形关系,是解决集合运算中的重要数学思想.
(1)要牢固掌握两个重要工具:韦恩图和数轴,连续取值的数集运算,一般借助数轴处理,而列举法表示的有限集合则侧重于用韦恩图处理.
(2)学会将集合语言转化为代数、几何语言,借助函数图象及方程的曲线将问题形象化、直观化,以便于问题的解决.
3.处理集合之间的关系时,是一个不可忽视、但又容易遗漏的内容,如A⊆B,A∩B=A,A∪B=B等条件中,集合A可以是空集,也可以是非空集合,通常必须分类讨论.
天星教育网 来源:天星教育
Tesn
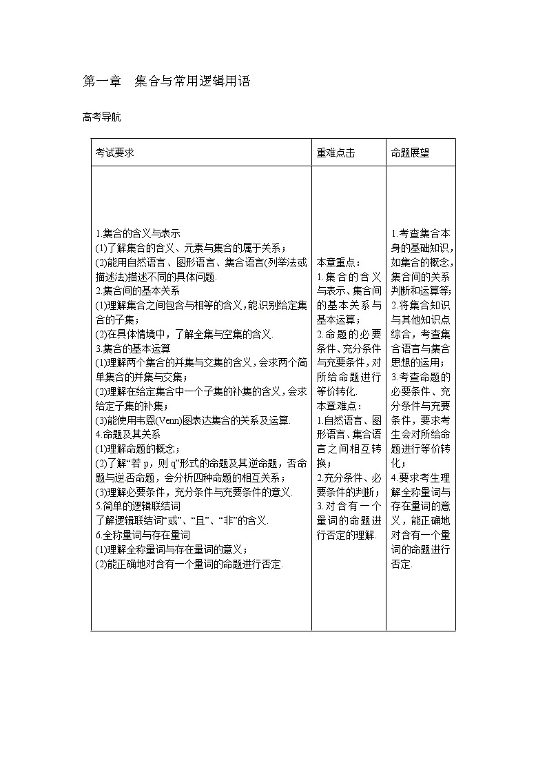
考试要求
重难点击
命题展望
1.集合的含义与表示
(1)了解集合的含义、元素与集合的属于关系;
(2)能用自然语言、图形语言、集合语言(列举法或描述法)描述不同的具体问题.
2.集合间的基本关系
(1)理解集合之间包含与相等的含义,能识别给定集合的子集;
(2)在具体情境中,了解全集与空集的含义.
3.集合的基本运算
(1)理解两个集合的并集与交集的含义,会求两个简单集合的并集与交集;
(2)理解在给定集合中一个子集的补集的含义,会求给定子集的补集;
(3)能使用韦恩(Venn)图表达集合的关系及运算.
4.命题及其关系
(1)理解命题的概念;
(2)了解“若p,则q”形式的命题及其逆命题,否命题与逆否命题,会分析四种命题的相互关系;
(3)理解必要条件,充分条件与充要条件的意义.
5.简单的逻辑联结词
了解逻辑联结词“或”、“且”、“非”的含义.
6.全称量词与存在量词
(1)理解全称量词与存在量词的意义;
(2)能正确地对含有一个量词的命题进行否定.
本章重点:
1.集合的含义与表示、集合间的基本关系与基本运算;
2.命题的必要条件、充分条件与充要条件,对所给命题进行等价转化.
本章难点:
1.自然语言、图形语言、集合语言之间相互转换;
2.充分条件、必要条件的判断;
3.对含有一个量词的命题进行否定的理解.
1.考查集合本身的基础知识,如集合的概念,集合间的关系判断和运算等;
2.将集合知识与其他知识点综合,考查集合语言与集合思想的运用;
3.考查命题的必要条件、充分条件与充要条件,要求考生会对所给命题进行等价转化;
4.要求考生理解全称量词与存在量词的意义,能正确地对含有一个量词的命题进行否定.
高中数学高考高考数学一轮复习总教案:3 1 导数的概念与运算: 这是一份高中数学高考高考数学一轮复习总教案:3 1 导数的概念与运算,共4页。教案主要包含了变式训练1,变式训练2,变式训练3等内容,欢迎下载使用。
2022年新高考数学一轮复习考点练:1.1《集合的概念及运算》 (含答案详解)教案: 这是一份2022年新高考数学一轮复习考点练:1.1《集合的概念及运算》 (含答案详解)教案,共7页。
高三数学第一轮复习 集合及其运算教案 文: 这是一份高三数学第一轮复习 集合及其运算教案 文,共4页。教案主要包含了题型探究,方法提升,反思感悟,课时作业,选择题等内容,欢迎下载使用。

