高中第二节 森林的开发和保护──以亚马孙热带雨林为例当堂达标检测题
展开《森林的开发和保护—以亚马孙热带雨林为例》同步练习一、选择题
1.下图所示均为“我国著名林木景观示意图”.读图完成第1~2题.
关于图中各景观所在地区自然环境的叙述,正确的是( )
A.甲——冬冷夏热,光照充足
B.乙——雪域高原,冻土广布
C.丙——土壤肥沃,水源充足
D.丁——风力侵蚀,千沟万壑
2关于图中各地林木主要特征及成因的叙述,正确的是( )
A.甲地根系发达——常年太阳辐射强
B.乙地叶成针状——常年降水丰富
C.丙地四季常青——常年温度较高
D.丁地生长较快——常年高温多雨
解析:甲为位于我国西北内陆地区的大漠胡杨,所在地区冬冷夏热,光照充足,夏季太阳辐射强,气候干旱,降水稀少,植物根系发达.乙为位于我国东北大兴安岭地区的兴安林海,夏季降水丰富.丙为海南椰树,地带性土壤为红壤,海边为砂性土壤,并不肥沃.丁为黄山迎客松,流水侵蚀为主,夏季高温多雨.
答案:1.A 2.C
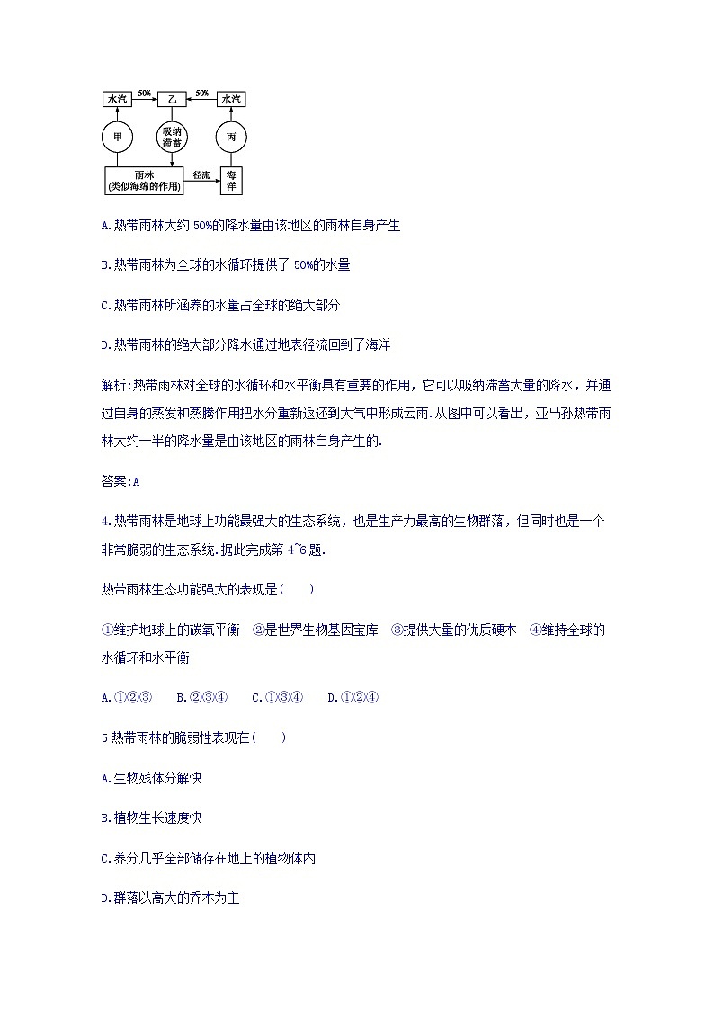
3.读“亚马孙热带雨林与水循环示意简图”,其中甲表示雨林的蒸发和蒸腾作用,乙表示大气降水,丙表示海洋蒸发.图中表明( )
A.热带雨林大约50%的降水量由该地区的雨林自身产生
B.热带雨林为全球的水循环提供了50%的水量
C.热带雨林所涵养的水量占全球的绝大部分
D.热带雨林的绝大部分降水通过地表径流回到了海洋
解析:热带雨林对全球的水循环和水平衡具有重要的作用,它可以吸纳滞蓄大量的降水,并通过自身的蒸发和蒸腾作用把水分重新返还到大气中形成云雨.从图中可以看出,亚马孙热带雨林大约一半的降水量是由该地区的雨林自身产生的.
答案:A
4.热带雨林是地球上功能最强大的生态系统,也是生产力最高的生物群落,但同时也是一个非常脆弱的生态系统.据此完成第4~6题.
热带雨林生态功能强大的表现是( )
①维护地球上的碳氧平衡 ②是世界生物基因宝库 ③提供大量的优质硬木 ④维持全球的水循环和水平衡
A.①②③B.②③④C.①③④D.①②④
5热带雨林的脆弱性表现在( )
A.生物残体分解快
B.植物生长速度快
C.养分几乎全部储存在地上的植物体内
D.群落以高大的乔木为主
6热带雨林被毁的根本原因是( )
A.人口快速增长和生活贫困
B.发达国家需要大量木材
C.历史遗留的迁移农业
D.热带雨林的土壤贫瘠
解析:第4题,热带雨林影响着地球上大气中的碳氧平衡,具有促进全球水循环、调节全球水平衡的作用,雨林也是世界生物基因宝库.第5题,热带雨林光合作用强烈,生物循环旺盛,生物生长迅速,这是雨林的优势,但由于强烈的生物循环,有机质不能在土壤中积聚,使土壤比较贫瘠,养分几乎全部储存在地上的植物体内,而地上植物体是最容易遭受人类破坏的部分,这就是热带雨林脆弱性的表现.第6题,考查热带雨林被毁的根本原因.人们盲目无节制地开发雨林,归根结底都是由于人口快速增长和生活贫困导致的需求增加.
答案:4D 5C 6A
7.伴随着亚马孙雨林的大面积被毁,全球环境在恶化,气候在变暖,与此不同的是我国西双版纳地区的雨林地区却在发展生态农业.人们运用光在林中垂直衰减的原理,模拟雨林结构,建立起多层次的人工经济林,在改善生态环境的同时,充分利用光照,达到一地多用、增加收益的经济效果.比较亚马孙雨林与我国云南西双版纳热带雨林发展现状,完成第7~8题.
西双版纳地区人工多层热带经济林
我国云南西双版纳热带雨林地区发展的是生态农业,对此描述正确的是( ).
A.充分利用光照资源和土地资源
B.模拟了亚热带常绿阔叶林生态系统
C.片面强调经济效益
D.环保却不经济
8下列热带雨林开发方式中,不利于热带雨林保护的是( ).
A.雨林观光
B.生态旅游
C.选择性采伐与更新造林相结合
D.发达国家保护本国资源与采伐亚马孙雨林相结合
解析:第7题,西双版纳的雨林生态农业是人们运用光在林中垂直衰减的原理,模拟雨林结构,建立起多层次的人工经济林,既能改善生态环境,又能充分利用光照,达到一地多用、增加收益的经济效果,既是立体农业又是生态农业.第8题,发达国家保护本国资源与采伐亚马孙雨林相结合易造成热带雨林被毁.
答案:7A 8D
二、非选择题
9.阅读下列材料,完成下列问题.
材料一:建设历时35年的“三北”防护林体系经过四期工程,已累计完成造林保存面积2 647万公顷,其中,营造防风固沙林282.4万公顷,各类经济林369万公顷,薪炭林107万公顷,营造灌木饲料500多万公顷,工程区森林覆盖率由1997年的5.05%提高到12.4%.“三北”工程取得了生态环境改善、经济效益良好、社会效益突出的显著成就.
材料二:我国生态工程森林分布示意图.
(1)写出我国森林资源主要分布区:A是 ;B是 ;C是台湾、福建、江西等省的山区.
(2)图中字母D表示的是我国的“三北”防护林生态工程,试根据材料总结其作用.
(3)A地区的森林覆盖率急剧下降,针对此状况你认为应该采取何种措施?
(4)在长江中下游低山丘陵区植树造林,对长江径流量和长江水质有什么影响?
解析:第(1)题,从图中信息可以得出结论.第(2)题,“三北”防护林带的作用从材料中可以得出结论.第(3)题,开放性题目,答案合理即可.第(4)题,在长江中下游低山丘陵区植树造林,可以使长江径流量趋向平缓,长江含沙量减少.
答案:(1)大、小兴安岭和长白山区 横断山区
(2)防风固沙;保护农田、牧场;满足当地对能源的需求;创造经济效益.
(3)加大监管力度,禁止乱砍滥伐;采育结合,积极营造人工林;进行林业资源的综合开发利用.
(4)对径流量的影响:使径流量的变化趋于平缓.对水质的影响:森林具有保持水土的作用,可使入河泥沙量减小,长江中下游含沙量减小.
10.湿地是重要的生态系统.广东东莞市某高中地理研究性学习小组的同学查找有关湿地的资料,进行研究性学习.读下面几则材料,完成下列问题.
材料一:1971年2月2日,在伊朗签订了一部全球性政府间的湿地保护公约——《关于特别是作为水禽栖息地的国际重要湿地公约》,简称《湿地公约》.该公约对湿地的定义为:“湿地,系指不问其为天然或人工、长久或暂时之沼泽地、湿原、泥炭地或水域地带,带有静止或流动、咸水或淡水、半咸水水体者.包括低潮时水深不超过6米的水域.”
材料二:湿地与森林、海洋一起并称为全球三大生态系统.湿地具有巨大的环境功能和效益,在防洪抗旱、调节气候、控制污染等方面具有其他生态系统不可替代的作用,被誉为“地球之肾”.
材料三:我国湿地类型多、面积大、分布广,是一个湿地资源大国.我国湿地总面积为6 500多万公顷,约占世界湿地面积的10.7%,仅次于加拿大、美国、俄罗斯,居世界第四位.但近年来,由于盲目的农田开垦和城市开发等占用、破坏天然湿地,直接造成了我国天然湿地面积减少、功能下降,成为制约我国经济和社会可持续发展的巨大障碍.
(1)下列地理事物中,属于湿地的有( ).
①青海湖 ②稻田 ③黄河 ④水库 ⑤海洋
A.①③⑤B.③④⑤
C.①②③④D.①③④⑤
(2)下列关于湿地的功能或用途,说法正确的是( ).
A.三江平原多荒地,为扩大耕地的后备资源
B.鄱阳湖、洞庭湖面积广,为长江径流的调节系统
C.崇明东滩地处土地紧缺的上海,为扩建城区的理想用地
D.湛江红树林,可成为当地木材的供应地
(3)多年来长江中下游湿地破坏较严重,主要原因有 、 、 等.
(4)相对而言,我国西北地区的湿地较少,主要原因是 。
(5)据测定,在湿地植物组织内富集的重金属浓度比周围水中的浓度高出10万倍以上,这说明湿地具有 的生态功能.
解析:第(1)题,从材料一所给的概念中可以得出答案,低潮时水深不超过6米的水域属于湿地,显然海洋不在该范围内.第(2)题,三江平原沼泽湿地不宜再开垦,滩涂不适宜城市建筑,红树林不是木材供应地.第(3)题,长江中下游湿地应主要指该地区的河湖.近年来由于围湖造田、流域内破坏植被造成的泥沙淤积以及环境污染而遭到破坏.第(4)题,湿地的形成与气候关系密切,西北地区较干旱,湿地相对较少.第(5)题,湿地生态系统内物种丰富,其植物组织内重金属浓度高,充分说明了它具有消除污染、净化水质的作用.
答案:(1)C(2)B
(3)围湖造田 泥沙淤积 环境污染
(4)深居内陆,属于干旱、半干旱地区,年降水量较少
(5)消除污染、净化水质
高中地理人教版 (新课标)必修3第二节 森林的开发和保护──以亚马孙热带雨林为例一课一练: 这是一份高中地理人教版 (新课标)必修3第二节 森林的开发和保护──以亚马孙热带雨林为例一课一练,共7页。试卷主要包含了单项选择题,综合题等内容,欢迎下载使用。
高中地理人教版 (新课标)必修3第二节 森林的开发和保护──以亚马孙热带雨林为例一课一练: 这是一份高中地理人教版 (新课标)必修3第二节 森林的开发和保护──以亚马孙热带雨林为例一课一练,共8页。试卷主要包含了单项选择题,综合题等内容,欢迎下载使用。
人教版 (新课标)必修3第二节 森林的开发和保护──以亚马孙热带雨林为例同步达标检测题: 这是一份人教版 (新课标)必修3第二节 森林的开发和保护──以亚马孙热带雨林为例同步达标检测题,共7页。试卷主要包含了单项选择题,综合题等内容,欢迎下载使用。

