高中语文人教统编版必修 下册12 祝福精品学案设计
展开《祝福》
1. 借助情节发展鉴赏人物形象——祥林嫂。
2. 深入探究《祝福》主题。
一、重点研读:祥林嫂——一切难堪的不幸
1. 情节发展推演一切难堪的不幸。
阅读小说,首先要解决的就是情节的梳理和把握问题,也就是一般意义上所说的文章写了什么内容,这是学习小说的第一要素。这个问题不解决好,后面的问题比如分析人物便不好解决。
今天,我们再次通过梳理情节概括祥林嫂的人物特征,探究其悲剧命运。
(1)倒叙的作用:开始即奠定悲剧主题。
情节 | 内容 | 倒叙 |
序幕 | 祝福景象与鲁四老爷 | |
结局 | 祥林嫂寂然死去 | |
开端 | 祥林嫂来到鲁镇 | |
发展 | 祥林嫂被迫改嫁 | |
高潮 | 祥林嫂再到鲁镇 | |
尾声 | 祝福景象与“我”的感受 |
倒叙的作用:
①从情节安排看,把祥林嫂悲剧的结局放在前面,巧妙地为读者设置了一个悬念,使读者急于追根溯源,探求事情的原委,有一定吸引力。
②从小说的矛盾关系和主题看,小说开头写祥林嫂在富人们一片祝福声中寂然死去,形成对比,营造悲剧氛围,而且引起鲁四老爷的震怒:“不早不迟,偏偏要在这时候,——这就可见是一个谬种!”突出了祥林嫂与鲁四老爷之间的尖锐矛盾,突出了小说反封建的主题。
(2)为什么说祥林嫂是一个没有春天的女人?
我们深入探究情节,发现鲁迅先生给祥林嫂安排出现的时间季节里,没有春天。
| 序幕 | 结局 | 开端 | 发展 | 高潮 | 尾声 |
祥林嫂的一生 | 祝福景象与鲁四老爷 | 祥林嫂寂然死去 | 祥林嫂初到鲁镇 | 祥林嫂被卖改嫁 | 祥林嫂再到鲁镇 | 祝福景象和“我”的感受 |
时间线索——没有春天 | 旧历的年底 | 阴沉的雪天里 | 有一年的冬初来到鲁镇。(春天,她失去丈夫) | 新年才过,就被婆婆抓回去了,失去了工作。(春天,她被卖改嫁) | 秋季到鲁镇。腊月二十到冬至:决定捐门槛(自叙,春天,痛失爱子) | 爆竹声中,春天的号角声中,已无祥林嫂(春天来临,她却命归黄泉) |
祥林嫂的抗衡——无果 |
| 问:死前问我鬼神—— | 逃:山中出逃,做工鲁镇—— | 撞:改嫁中的“出格”行为—— | 捐:倾其所有,洗刷“污秽” —— |
|
| “从一而终”的封建观念 | 向封建迷信低头 |
| |||
祥林嫂的悲剧可以简单地来说:“春天上没了丈夫,开春时被迫改嫁,春天快完时,阿毛被狼吃,在迎春之际,她死在风雪夜里,可以总结一句话:她是一个没有春天的女人。”
虽然祥林嫂在其一生中也进行了抗争,但缺乏明确的认识,而且方式方法都是错误的。所以,抗争的结果只能是逃出“苦海”,又进“狼窝”。封建礼教与迷信在祥林嫂头脑中也是根深蒂固的,落后与愚昧仍然是祥林嫂性格中相当突出的因素。
春天,孕育着希望,孕育着生机,可是,祥林嫂的不幸却大都发生在春天。她以为辛勤劳作能安心生存;她以为丧夫、失子能博得同情;她以为捐得门槛能减去罪孽……但结果,在祝福之时,她凄凉死去。
春天的勃然生机与祥林嫂的悲苦命运形成了强烈对比,祥林嫂的抗争无果,更控诉了封建迷信思想和政权对人的精神压榨。
由此,承载着一切难堪的不幸的祥林嫂最终在祝福声中悄然落幕。
情节是小说故事推进的过程,也是人物性格的发展史。祥林嫂就是在作者设置的几个故事情节发展中,性格和形象都发生着不断的变化,最终一步步走向了死亡的结局。因此,抓住情节,就可以把握人物的性格特征。
2. 形象变化反映人物悲剧命运
通过情节的发展,我们看到在祥林嫂身上,生生汇集了“一切难堪的不幸”。这难堪的不幸从故事发展中,祥林嫂外貌的变化也能看出来。祥林嫂外貌的变化让我们目睹祥林嫂一步步走向了毁灭。
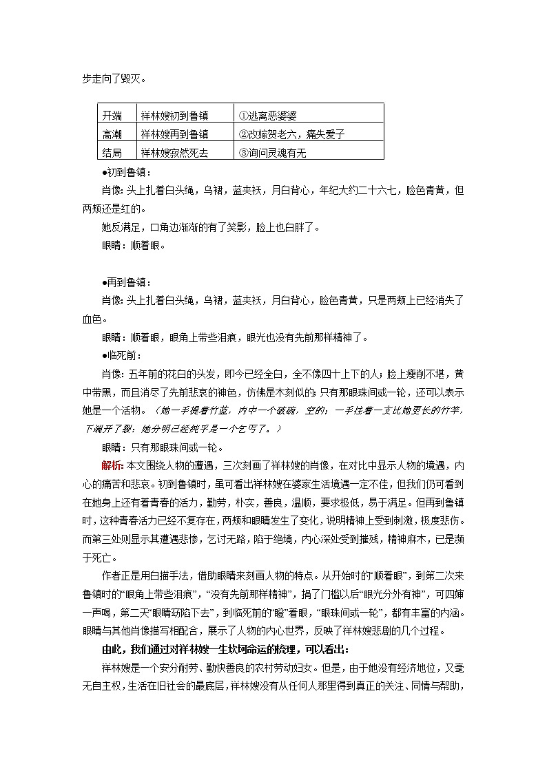
开端 | 祥林嫂初到鲁镇 | ①逃离恶婆婆 |
高潮 | 祥林嫂再到鲁镇 | ②改嫁贺老六,痛失爱子 |
结局 | 祥林嫂寂然死去 | ③询问灵魂有无 |
●初到鲁镇:
肖像:头上扎着白头绳,乌裙,蓝夹袄,月白背心,年纪大约二十六七,脸色青黄,但两颊还是红的。
她反满足,口角边渐渐的有了笑影,脸上也白胖了。
眼睛:顺着眼。
●再到鲁镇:
肖像:头上扎着白头绳,乌裙,蓝夹袄,月白背心,脸色青黄,只是两颊上已经消失了血色。
眼睛:顺着眼,眼角上带些泪痕,眼光也没有先前那样精神了。
●临死前:
肖像:五年前的花白的头发,即今已经全白,全不像四十上下的人;脸上瘦削不堪,黄中带黑,而且消尽了先前悲哀的神色,仿佛是木刻似的;只有那眼珠间或一轮,还可以表示她是一个活物。(她一手提着竹蓝,内中一个破碗,空的;一手拄着一支比她更长的竹竿,下端开了裂:她分明已经纯乎是一个乞丐了。)
眼睛:只有那眼珠间或一轮。
解析:本文围绕人物的遭遇,三次刻画了祥林嫂的肖像,在对比中显示人物的境遇,内心的痛苦和悲哀。初到鲁镇时,虽可看出祥林嫂在婆家生活境遇一定不佳,但我们仍可看到在她身上还有着青春的活力,勤劳,朴实,善良,温顺,要求极低,易于满足。但再到鲁镇时,这种青春活力已经不复存在,两颊和眼睛发生了变化,说明精神上受到刺激,极度悲伤。而第三处则显示其遭遇悲惨,乞讨无路,陷于绝境,内心深处受到摧残,精神麻木,已是濒于死亡。
作者正是用白描手法,借助眼睛来刻画人物的特点。从开始时的“顺着眼”,到第二次来鲁镇时的“眼角上带些泪痕”,“没有先前那样精神”,捐了门槛以后“眼光分外有神”,可四婶一声喝,第二天“眼睛窈陷下去”,到临死前的“瞪”着眼,“眼珠间或一轮”,都有丰富的内涵。眼睛与其他肖像描写相配合,展示了人物的内心世界,反映了祥林嫂悲剧的几个过程。
由此,我们通过对祥林嫂一生坎坷命运的梳理,可以看出:
祥林嫂是一个安分耐劳、勤快善良的农村劳动妇女。但是,由于她没有经济地位,又毫无自主权,生活在旧社会的最底层,祥林嫂没有从任何人那里得到真正的关注、同情与帮助,得到的是轻蔑、厌恶和冷漠、嘲讽,最终成为那个时代的牺牲品。
二、深入探究:祥林嫂之死,谁是凶手?
1. 嫌疑人之一——鲁四老爷
他与鲁镇同姓,又被称为“老爷”,说明他是地方权威人物、最高统治者,掌控鲁镇。他的理学老监生的身份,更暗示了鲁镇沉浸在他礼教阴霾的笼罩之中。
他书房里的对联写作“事理通达心气平和”是一个极大的讽刺。而另一联已经脱落,说明他的附庸风雅。那脱落的一联是“品节详明德性坚定”,“脱落”可以暗示他是个不明品节、无品缺德的人。
鲁四老爷他迂腐、保守、顽固,反对一切改革和革命,自觉维护封建制度和封建礼教。他自私伪善,冷酷无情,对祥林嫂的迫害大都是他授意或得到他默许的,是他通过“祝福”阻断了祥林嫂的生路,把她逼向死地。
2. 嫌疑人之二——柳妈
柳,生命力及强,插在哪里就在哪里生长。暗示封建迷信思想极易生长、传播、普及,当时的社会迷信面极广。
柳妈同样是一个旧社会的受害者,虽然她脸上已经“打皱”,眼睛已经“干枯”,可是在年节时还要给地主去帮工,可见她是一个受压迫的劳动妇女。但是由于她受封建迷信思想和封建礼教的毒害很深,相信地狱、报应之类的封建迷信思想和“饿死事小,失节事大”的理学信条。至于她讲阴司故事给祥林嫂听,本身没有什么恶意,也完全是出于善意,主观愿望还是想为祥林嫂寻求“赎罪”的办法,救她出苦海,并非要置祥林嫂于死地。但柳妈以剥削阶级统治人民的思想——封建礼教和封建思想为指导,来寻求解救祥林嫂的“药方”,这不但不会产生疗救的效果,反而给自己的姐妹造成难以支持的精神重压,把祥林嫂推向更恐怖的深渊。
3. 嫌疑人之三——四婶
四婶作为鲁四老爷家的太太,主持家务,只是看祥林嫂能干,把她当工具一样使用,并没有把她当人看。她的三次断喝暴露了封建礼教的冷酷。
4. 嫌疑人之四——卫老婆子
卫老婆子是一位利欲熏心、毫无人情味、虚伪狡黠的中人形象。她以介绍人打工为职业,从中谋利。即使对祥林嫂这样一个善良、安分耐劳、命运悲惨的人,也把她当作自己谋取金钱的工具,即使对鲁四老爷这样有钱有势的大户人家,她为了拿到祥林嫂婆婆的一点施舍,也敢于欺骗,合伙将祥林嫂劫走,她认为祥林嫂被卖给贺老六是“交了好运”。在鲁镇,她奔走于大户人家和穷困潦倒人家之间,凭借一张能说会道的嘴,貌似有同情、怜悯之心,活得有滋有味。因为她被金钱所迷、被封建礼教所缚,不能认识自己的所作所为实为封建统治者的奴才勾当,她认为自己在鲁镇能左右逢源,能说会道,且会挣钱,是一个能人。实际上,她被金钱和礼教吞噬了灵魂,而同时又帮着封建礼教吞噬任何一位她认为有可能被吞噬的人。祥林嫂被四婶赶出家门,卫老婆子再也不来帮她介绍打工的人家了,因为她认为祥林嫂再也没有能力充当她赚钱的工具。因此,卫老婆子和祥林嫂之间纯粹是一种金钱关系,卫老婆子命运的悲剧性更显示祥林嫂命运的可悲。
5. 嫌疑人之五——祥林嫂的婆婆
婆婆强迫祥林嫂改嫁,说明旧社会劳动妇女没有人身自由,丈夫死了还得受制于婆婆。绳子一捆,塞在花轿里,以八十千的价格“卖”掉了。祥林嫂的出格反抗也不可能改变她的命运。从中我们还可看到一个矛盾:婆婆卖媳妇是应该的,甚至人们还夸她精明,祥林嫂的反抗是不应该的。在这个角度上,封建思想是支持她婆婆的,婆婆可以支配媳妇的命运。但改嫁又偏偏是祥林嫂最大也是唯一的罪名。在这个方面,封建思想又不可能原谅祥林嫂的“罪”。在这个矛盾中,我们看不到祥林嫂的活路。
6. 嫌疑人之六——“我”
“我”是具有进步思想的资产阶级知识分子的形象有反封建的思想倾向,憎恶鲁四老爷,同情祥林嫂。对祥林嫂提出的“魂灵的有无”的问题,之所以作了含糊的回答,有其善良的一面;但同时也反映了“我”的软弱和无能。
7. 嫌疑人之七——鲁镇的男男女女
鲁镇上的人们对祥林嫂的遭遇没有任何的同情,他们一开始只是用祥林嫂的悲剧满足一下自己的猎奇心理,等到厌倦了,便对之嘲笑唾弃,表现出一种冷漠厌烦的态度,他们也是深受封建礼教思想毒害的人,正是由于这种思想统治了他们的灵魂,所以,他们鄙视祥林嫂,他们的态度,也增加了祥林嫂精神上的痛苦,他们和鲁四老爷一起,把祥林嫂逼上了死路。
大家都不是凶手,又都是凶手。迫害祥林嫂的人们,他们的行为都是自觉或不自觉地受封建思想的驱使。祥林嫂是封建思想的牺牲品,鲁镇上的人包括鲁四老爷也都是封建思想的牺牲品。如果非要找一位凶手,那就是当时的“封建礼教思想”。
【导读】
作为“巨人”,鲁迅具有伟大的人格、顽强的战斗精神和卓越的功勋。鲁迅没有把一个充满光明、幸福的美好世界描绘给人们,却以炽热的革命战斗精神感召着无数革命志士,他的思想成为鼓舞人们战斗的光辉旗帜。本文多处采用对比衬托手法,如将鲁迅与帝王、将鲁迅与奥林匹斯山的宙斯对比,将平凡与伟大对比,从而表现了他的伟大的人格与伟大的思想。
人间鲁迅
林贤治
一个可以由此得生,也可以由此得死的时代是一个大时代。大时代总要产生巨人。
鲁迅是巨人。他不是帝王,不是将军,他无须挥舞权杖。作为旧世界的逆子贰臣,惟以他的人格和思想,召引了大群年轻的奴隶,他把民族和人类的热爱埋得那么深沉,乃至他的目光,几乎只让人望见直逼现实的愤怒的火焰。数千年的僵尸政治,“东方文明”,专制、虚伪、保守和愚昧,都是他攻击的目标,他教奴隶们如何反抗,如何“钻网”,如何进行韧性的战斗。他虽然注意实力的保存,却不怕牺牲自己,必要时照例地单身鏖战。在一生中,他呐喊过也彷徨过,甚至在横站着的晚年仍然背负着难耐的寂寞,但是从来耻于屈服和停顿。中国的思想文化界,没有一个人像他一样赢来众多的“私敌”,没有一个人像他一样招致密集的刀箭,因此,也没有一个人像他一样获得更为辉煌的战绩。他所凭借的仅仅是一支“金不换”,便在看不见的但却是无比险恶的战场里,建树了超人一等的殊勋。
在他身后,自然要出现大大小小的纪念物。石雕、铜像,以及传记。可悲哀的是:当再度被赋予形体的时候,这个始终屹立于人间的猛士,却不止一次地经过有意无意的铺垫与厚饰,成了奥林匹斯山上的宙斯(注)。
平凡的伟大才是真正的伟大。鲁迅是“人之子”,人所具有的他都具有。正因为他耳闻了愚昧的欢呼和悲惨的呼号,目睹了淋漓的鲜血和升腾的地火,深味了人间的一切苦辛,在他的著作中,古老而艰深的象形文字,才会变得那么平易,那么新鲜,那么富于生命的活力。
这样一个毕生以文字从事搏战的人,他的形象,其实早经文学表达无遗了。世间的一切纪念物,丝毫不能为他增添或减损什么,无非是后人的一种感念而已。如果它所激发的,不是对真理的渴求,不是奔赴生活的勇气和变革现实的热情,而是宗教式的膜拜,那么毋宁说:我们什么都不需要!
历史人物之所以伟大,正在于我们可以因他而深刻地意识到自身的存在;在存在的方式的选择中间,我们根本不愿拒绝他的灵魂的参与。鲁迅就是这样一个人。他没有把黄金世界轻易预约给人类,却以燃烧般的生命,成为千千万万追求者的精神的火光。
真正的巨人活在时间的深度里。应当相信,历史中会把最有分量的东西保留下来。
【注】奥林匹斯,希腊东部的一座高山。古代希腊人视之为神山,希腊神话中诸神都住在山顶。宙斯,希腊神话中的主神,是诸神和人类的主宰。
(答题时间:30分钟)
一、基础知识运用
1. 下列各项中,加点的成语使用不恰当的一项是( )
A. 对那些在魔兽世界游戏停服期间百无聊赖的网游玩家们而言,这一看似平淡无奇却充满温情的帖子成了消解心中郁闷和寂寞的一剂良药。
B. 教室里教师讲得精彩,学生学得认真,课堂气氛沸反盈天,十分活跃。
C. 李大夫大约五十来岁,看上去精明强干,据说是心血管方面的全国知名专家。
D. 虽然表面上看来他们和常人无异,某些老同志还说他们“少不更事”,但一谈起缉毒来,大家都不得不佩服他们的专业和智慧。
2. 下列各句中,没有语病的一句是( )
A. 小说《祝福》一拉开帷幕,鲁迅就给读者展示了一幅沉重而巨大的民俗风景画——农历新年时祝福的景象。
B. 过年是中国的一个特殊节日,无论是城市或乡村,无论是南方或北方,无论是海内或海外,只要是汉民族,都要过年。
C. 送灶神是在阴历腊月二十三或二十四日,据说这一天是灶神升天之日,这天晚饭之后,人们便举行“送灶君”的祭祀仪式。
D. 我们在解读《祝福》时,可以深切感觉到民俗文化的威力无处不在,民俗文化影响着人们的生活秩序和道德规范。
3. 下列各项中对相关文化常识的表述,不正确的一项是( )
A. 送灶:旧俗以农历十二月二十四日为灶神升天奏事的日子,在这天或前一天祭送灶神,叫“送灶”。
B. 理学:又称“道学”,是宋代周敦颐、朱熹等人阐释儒家学说而形成的思想体系。它认为“理”是宇宙的本体,把“三纲五常”等封建伦理道德说成是“天理”,提出“存天理,灭人欲”的主张。
C. 监生:国子监生员的简称,指明清两代在国子监(我国封建时代的中央最高学府)读书的人。清代乾隆以后,国子监只存空名,地主豪绅可以凭祖先“功业”或捐钱取得监生资格。
D. 《四书衬》:清代骆培解说“四书”的一部书。宋代朱熹抽取《礼记》中的《大学》《中庸》两篇,和《论语》《易经》编在一起,称为“四书”。
4. 对下列各句分析有误的一项是( )
A. 祥林嫂被绑架后,鲁四老爷却说:“可恶!然而……”——可恶的是,暗地里抢走了祥林嫂,有失自己的体面;然而,夫家把她弄回家也理所当然。
B. 听了柳妈关于阴间的故事,祥林嫂“第二天早上起来的时候,两眼上便都围着大黑圈”。——说明柳妈的讲述使她感到极大的恐惧,背负了沉重的精神压力。
C. 鲁镇的人对祥林嫂头上的伤疤“发生了新趣味,又来逗她说话了”,而祥林嫂却“总是瞪着眼睛,不说一句话,后来连头也不回了”。——表现祥林嫂的坚强和反抗精神。
D. 祥林嫂死前向“我”询问“灵魂”的有无。——反映她死前矛盾的心情:既希望死后见到儿子,又不希望死后被锯成两半,表现她对生前所受种种迫害不断地抗争和不屈从命运的性格。
5. 阅读下面的新闻,概括主要内容。(不超过20字)
“鲁迅是中国现代作家中当得起‘百科全书式人物’的唯一者。编纂一部规模较大的辞典,是走近鲁迅、理解鲁迅非常必要的一座走进高山和大海的精神桥梁。”近日,在《鲁迅大辞典》出版座谈会上,北京大学教授孙玉石表示,这部《鲁迅大辞典》的内涵和价值,超越了一个作家本身拥有的意义。
中国人民大学教授孙郁称自己期待《鲁迅大辞典》已20多年,它的出版,将成为研究鲁迅的入门向导。“《鲁迅大辞典》言简意赅地还原了很多史料,具有学术眼光,比如陈独秀、徐悲鸿的词条,把握得很有分寸。对于史料的勾勒有新意,能把学界的难点充分地表达出来。”孙郁表示,鲁迅研究逐渐成为一门显学,史料在鲁迅研究中非常重要,《鲁迅大辞典》的出版,对于学术发展将起到重要作用。
6. 鲁迅先生笔下的人物形象鲜活生动,而一些特定的称呼更是意味深长。例如,《孔乙己》中,“他对人说话,总是满口之乎者也,叫人半懂不懂的。因为他姓孔,别人便从描红纸上的‘上大人孔乙己’这半懂不懂的话里,替他取下一个绰号,叫作孔乙己”。“祥林嫂”的姓名在《祝福》中则这样叙述,“大家都叫她祥林嫂;没问她姓什么,但中人是卫家山人,既说是邻居,那大概也就姓卫了”。请结合以上内容,谈谈你对鲁迅给这一类人物取名的看法。
7. 在交际语言中,有禁忌语,也有其变通的说法——委婉语。如鲁迅小说《祝福》中短工把祥林嫂“死了”说成“老了”,这里的“死了”就是禁忌语,“老了”就是委婉语。请你结合生活的实际,举出两个禁忌语变委婉语的例子,并加以说明。
二、阅读能力提升
阅读下面的文字,完成8~11题。
明 天
鲁 迅
“没有声音,——小东西怎么了?”
红鼻子老拱手里擎了一碗黄酒,说着,向间壁努一努嘴。蓝皮阿五便放下酒碗,在他脊梁上用死劲的打了一掌,含含糊糊嚷道——
“你……你你又在想心思……”
原来鲁镇是僻静地方,还有些古风:不上一更,大家便都关门睡觉。深更半夜没有睡的只有两家:一家是咸亨酒店,几个酒肉朋友围着柜台,吃喝得正高兴;一家便是间壁的单四嫂子,她自从前年守了寡,便须专靠着自己的一双手纺出绵纱来,养活她自己和她三岁的儿子,所以睡的也迟。
这时候,单四嫂子正抱着她的宝儿,坐在床沿上,纱车静静的立在地上。黑沉沉的灯光,照着宝儿的脸,绯红里带一点青。单四嫂子心里计算:神签也求过了,心愿也许过了,单方也吃过了,要是还不见效,怎么好?——那只有去诊何小仙了。但宝儿也许是日轻夜重,到了明天,太阳一出,热也会退,气喘也会平的:这实在是病人常有的事。
单四嫂子等候天明,却不像别人这样容易,觉得非常之慢,宝儿的一呼吸,几乎长过一年。现在居然明亮了;天的明亮,压倒了灯光,——看见宝儿的鼻翼,已经一放一收的扇动。
单四嫂子知道不妙,暗暗叫一声“阿呀!”心里计算:怎么好?只有去诊何小仙这一条路了。她虽然是粗笨女人,心里却有决断,便站起身,从木柜子里掏出每天节省下来的十三个小银元和一百八十铜钱,都装在衣袋里,锁上门,抱着宝儿直向何家奔过去。
天气还早,何家已经坐着四个病人了。她摸出四角银元,买了号签,第五个便轮到宝儿。何小仙伸开两个指头按脉,指甲足有四寸多长,单四嫂子暗地纳罕,心里计算:宝儿该有活命了。但总免不了着急,忍不住要问,便局局促促的说:
“先生,——我家的宝儿什么病呀?”
“他中焦塞着。”
“不妨事么?他……”
“先去吃两帖。”
“他喘不过气来,鼻翅子都扇着呢。”
“这是火克金……”
何小仙说了半句话,便闭上眼睛;单四嫂子也不好意思再问。单四嫂子接过药方,一面走,一面想。她虽是粗笨女人,却知道何家与济世老店与自己的家,正是一个三角点;自然是买了药回去便宜了。于是又径向济世老店奔过去。店伙也翘了长指甲慢慢的看方,慢慢的包药。单四嫂子抱了宝儿等着;宝儿忽然擎起小手来,用力拔他散乱着的一绺头发,这是从来没有的举动,单四嫂子怕得发怔。
宝儿吃下药,已经是午后了。单四嫂子留心看他神情,似乎仿佛平稳了不少;到得下午,忽然睁开眼叫一声“妈!”又仍然合上眼,像是睡去了。他睡了一刻,额上鼻尖都沁出一粒一粒的汗珠,单四嫂子轻轻一摸,胶水般粘着手;慌忙去摸胸口,便禁不住呜咽起来。
宝儿的呼吸从平稳到没有,单四嫂子的声音也就从呜咽变成嚎啕。这时聚集了几堆人:门内是王九妈、蓝皮阿五之类,门外是咸亨的掌柜和红鼻子老拱之类。王九妈便发命令,烧了一串纸钱;又将两条板凳和五件衣服作抵,替单四嫂子借了两块洋钱,给帮忙的人备饭。
这时候,单四嫂子坐在床沿上哭着,宝儿在床上躺着,纺车静静的在地上立着。许多工夫,单四嫂子的眼泪宣告完结了,眼睛张得很大,看看四面的情形,觉得奇怪:所有的都是不会有的事。她心里计算:不过是梦罢了,这些事都是梦。明天醒过来,自己好好的睡在床上,宝儿也好好的睡在自己身边。他也醒过来,叫一声“妈”,生龙活虎似的跳去玩了。
这一日里,蓝皮阿五简直整天没有到;咸亨掌柜便替单四嫂子雇了两名脚夫,每名二百另十个大钱,抬棺木到义冢地上安放。王九妈又帮她煮了饭,凡是动过手开过口的人都吃了饭。太阳渐渐显出要落山的颜色;吃过饭的人也不觉都显出要回家的颜色,——于是他们终于都回了家。
她现在知道她的宝儿确乎死了;不愿意见这屋子,吹熄了灯,躺着。她一面哭,一面想:想那时候,自己纺着棉纱,宝儿坐在身边吃茴香豆,瞪着一双小黑眼睛想了一刻,便说,“妈!爹卖馄饨,我大了也卖馄饨,卖许多许多钱,——我都给你。”那时候,真是连纺出的棉纱,也仿佛寸寸都有意思,寸寸都活着。但现在怎么了?现在的事,单四嫂子却实在没有想到什么。——我早经说过:她是粗笨女人。她能想出什么呢?她单觉得这屋子太静,太大,太空罢了。
但单四嫂子虽然粗笨,却知道还魂是不能有的事,她的宝儿也的确不能再见了。叹一口气,自言自语的说,“宝儿,你该还在这里,你给我梦里见见罢。”于是合上眼,想赶快睡去,会她的宝儿,苦苦的呼吸通过了静和大和空虚,自己听得明白。
单四嫂子终于朦朦胧胧的走入睡乡,全屋子都很静。这时红鼻子老拱的小曲,也早经唱完;跄跄踉踉出了咸亨,却又提尖了喉咙,唱道:
“我的冤家呀!——可怜你,——孤零零的……”
蓝皮阿五便伸手揪住了老拱的肩头,两个人七歪八斜的笑着挤着走去。
单四嫂子早睡着了,老拱们也走了,咸亨也关上门了。这时的鲁镇,便完全落在寂静里。只有那暗夜为想变成明天,却仍在这寂静里奔波;另有几条狗,也躲在暗地里呜呜的叫。
(原文有删改)
8. 单四嫂子是怎样的一个人物形象?请结合文本简要概括。
9. 结合小说内容,赏析文中画线的语句。
(1)店伙也翘了长指甲慢慢的看方,慢慢的包药。
(2)蓝皮阿五便伸手揪住了老拱的肩头,两个人七歪八斜的笑着挤着走去。
10. 这篇写作于1919年前后的收集在《呐喊》中的小说写了一个悲惨的故事,却以“明天”为题,其用意是什么?请结合文章内容简要加以探究。
1. B 解析:沸反盈天,形容人声喧嚣杂乱。使用不当。
2. D 解析:A项,句式杂糅,删除“鲁迅”二字。B项,搭配不当,“过年”不是“节日”,应改为“新年是中国的一个盛大节日”或“过年是中国的一个特殊活动”。C项,“这一天”指代不明。
3. D 解析:朱熹抽取《礼记》中的《大学》《中庸》两篇,和《论语》《孟子》编在一起,称为“四书”。
4. C 解析:祥林嫂的反应说明她对获得别人的同情已经绝望,精神陷于麻木了。
5. 《鲁迅大辞典》将出版,内容获专家、学者好评。
6. 人物姓名不确切,只有某种标志;貌似随意但寓意深刻,这些出身于社会底层的人物,地位低下,命运悲惨。
解析:这是一道语段分析的题目,注意概括语段的内容,然后结合所学文章分析人物的共同特征。注意抓住文段中的“形象鲜活生动”“称呼更是意味深长”。
7. ①在有些地方,人们把“舌头”称为“赚头”。这里的“舌”谐音“蚀”,不吉利,所以人们改称它为“赚头”,意为有利可赚。②日常生活中,人们常把“身体有病”称为“不舒服”。疾病是人们避讳的,所以婉言为“不舒服”。
8. 单四嫂子是一个勤劳善良、本分的劳动妇女,她想靠自己的双手养活自己和儿子,只是通过如梦幻般的“明天”来寄托她的希望,没有人同情她,是封建社会中被压迫被迫害者的典型。
9.(1)这句话采用了细节描写的手法,表现了店伙装腔作势、愚弄百姓、怠慢病人的丑陋心态。
(2)这句话采用了动作描写的手法,生动地写出了两个以别人的不幸取乐、伺机欺负弱者、无同情心的鲁镇闲人形象。
10. ①《明天》是鲁迅先生着力反映妇女悲惨命运的小说之一,作者把一个残酷的世界摆在了读者面前——弱者被“吃”,而众人对此漠然处之,这样的民众没有“明天”。②只是耽于幻想“明天一切会好起来”的如单四嫂子一类的人,不会有明天。③要想有“明天”,就要唤起人们对封建社会的憎恨,对单四嫂子悲惨命运的同情,对病态的社会加以“疗治”。
高中语文人教统编版必修 下册12 祝福优质导学案: 这是一份高中语文人教统编版必修 下册12 祝福优质导学案,共10页。学案主要包含了学习目标,重点难点,学习与检测,学习记录等内容,欢迎下载使用。
语文必修 下册12 祝福导学案: 这是一份语文必修 下册12 祝福导学案,共10页。学案主要包含了学习目标,学法指导,学习过程,研习新课,参考答案等内容,欢迎下载使用。
人教统编版必修 下册12 祝福导学案: 这是一份人教统编版必修 下册12 祝福导学案,共13页。学案主要包含了单元导读,文本解读,素养目标,学习重难点,学习方法,学习过程等内容,欢迎下载使用。

