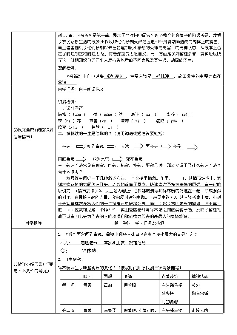
高中语文人教统编版必修 下册12 祝福优质导学案
展开人教统编版必修 下册第二单元5 雷雨(节选)优质导学案: 这是一份人教统编版必修 下册第二单元5 雷雨(节选)优质导学案,共5页。学案主要包含了导语设计,检查预习,文本研习,合作探究,总结,作业布置等内容,欢迎下载使用。
高中人教统编版16.1 阿房宫赋精品学案: 这是一份高中人教统编版16.1 阿房宫赋精品学案,共6页。
人教统编版必修 下册16.2 *六国论优秀学案及答案: 这是一份人教统编版必修 下册16.2 *六国论优秀学案及答案,共7页。

