高中物理人教版 (新课标)选修310 实验:测定电池的电动势和内阻教案
展开eq \(\s\up7(),\s\d5(整体设计))
教学目标
一、知识与技能
1.理解闭合电路欧姆定律内容。
2.理解测定电源的电动势和内阻的基本原理,体验测定电源的电动势和内阻的探究过程。
3.用解析法和图象法求解电动势和内阻。
4.使学生掌握利用仪器测量电池电动势和内电阻的方法,并通过设计电路和选择仪器,开阔思路,激发兴趣。
二、过程与方法
1.体验实验研究中获取数据、分析数据、寻找规律的科学思维方法。
2.学会利用图线处理数据的方法。
三、情感态度与价值观
使学生理解和掌握运用实验手段处理物理问题的基本程序和技能,具备敢于质疑的习惯、严谨求实的态度和不断求索的精神,培养学生观察能力、思维能力和操作能力,提高学生对物理学习的动机和兴趣。
教学重点
利用图线处理数据
教学难点
如何利用图线得到结论以及实验误差的分析
教学工具
电池,电压表,电流表,滑动变阻器,开关,导线
教学方法
实验法,讲解法
eq \(\s\up7(),\s\d5(教学过程))
导入新课
回顾上节所学内容,引入新内容
教师:上堂课我们学习了闭合电路的欧姆定律,那么此定律文字怎么叙述?公式怎么写?
学生:闭合电路中的电流跟电源的电动势成正比,跟整个电路的电阻成反比,这就是闭合电路的欧姆定律。
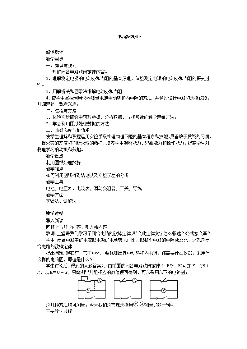
提出问题:现在有一节干电池,要想测出其电动势和内电阻,你需要什么仪器,采用什么样的电路图,原理是什么?
学生讨论后,得到的大致答案为:由前面的闭合电路欧姆定律I=E/(r+R)可知E=I(R+r),或E=U+Ir,只需测出几组相应的数值便可得到,可以采用以下的电路图:
这几种方法均可测量,今天我们这节课选择用测量的这一种。
主要教学过程
1.实验原理:闭合电路欧姆定律E=U+Ir
2.实验器材:
学生回答:测路端电压;测干路电流,即过电源的电流。需测量的是一节干电池,电动势约为1.5 V,内电阻大约为零点几欧。
电流表、电压表及滑动变阻器的规格要根据实验的具体需要来确定,看看我们用到的电路图里面各需测的是什么?
提出问题:选用电路图时,还可将接在外面,原则上也是可以的,那么我们在做实验时是否两个都可以,还是哪一个更好?为什么?
学生回答:两种方式测量都会带来误差。
采用图1示数准确示数偏小
采用图2示数准确示数偏小
图1
图2
选用哪种方式,要根据实际测量的需要确定,现在要想测出电源的内阻,如果采用图2方式,最后得到的结果相当于电源内阻与电流表内阻的总和,而两者相差又不太多,这样一来误差就会比较大,所以应采用图1的电路图。明确各仪器的规格:
电流表0~0.6 A量程,电压表0~3 V量程。
滑动变阻器0~50 Ω。
此外,开关一个,导线若干。
3.数据处理:
原则上,利用两组数据便可得到结果,但这样做误差会比较大,为此,我们可以多测几组求平均,也可以将数据描在图上,利用图线解决问题。
明确:
①图线的纵坐标是路端电压,它反映的是:当电流I增大时,路端电压U将随之减小,U与I成线性关系,U=E-Ir。也就是说它所反映的是电源的性质,所以也叫电源的外特性曲线。
②电阻的伏安特性曲线中,U与I成正比,前提是R保持一定,而这里的UI图线中,E、r不变,外电阻R改变,正是R的变化,才有I和U的变化。
实验中至少得到5组数据,画在图上拟合出一条直线。要求:使多数点落在直线上,并且分布在直线两侧的数据点的个数要大致相等,这样,可使偶然误差得到部分抵消,从而提高精确度。
讨论:将图线延长,与横纵轴的交点各代表什么情况?
归纳:将图线两侧延长,分别交轴与A、B点。
A点意味着开路情况,它的纵轴截距就是电源电动势E。
说明:
①A、B两点均是无法用实验实际测到的,是利用得到的图线向两侧合理外推得到的。
②由于r一般很小,得到的图线斜率的绝对值就较小。为了使测量结果准确,可以将纵轴的坐标不从零开始,计算r时选取直线上相距较远的两点求得。
4.误差分析:
实验中的误差属于系统误差,请同学们进一步讨论,得到的数值是偏大还是偏小?(提示:利用图线及合理的推理)
可以请几位同学发言,最后得到结论。
因为电压表的分流作用
所以I真=I测+IV
即(I真-I测)↑,
反映在图线上:
当U=0时,IV→0,I→I真
故r真>r测,E真>E测
5.布置作业:
认真看书,写好实验报告。
eq \b\lc\ \rc\ (\a\vs4\al\c1(课后小结))
利用图线进行数据处理是物理实验中常用的一种方法。最好是利用直线来解决,如力学中“用单摆测重力加速度”的实验就可以利用T2l图线来求g。
eq \(\s\up7(),\s\d5(备课资料))
关于欧姆的趣闻轶事
1.灵巧的手艺是从事科学实验之本
欧姆的家境十分困难,但从小受到良好的熏陶,父亲是个技术熟练的锁匠,还爱好数学和哲学。父亲对他的技术启蒙,使欧姆养成了动手的好习惯,他心灵手巧,做什么都像样。物理是一门实验学科,如果只会动脑不会动手,那么就好像是用一条腿走路,走不快也走不远。欧姆要不是有这一手好手艺,木工、车工、钳工样样都能来一手,那么他是不可能获得如此成就的。
在进行电流随电压变化的实验中,欧姆正是巧妙地利用电流的磁效应,自己动手制成了电流扭秤,用它来测量电流大小,才取得了较精确的结果。
2.乌云和尘埃遮不住科学真理之光
1827年,欧姆发表《伽伐尼电路的数学论述》,从理论上论证了欧姆定律,欧姆满以为研究成果一定会受到学术界的承认也会请他去教课。可是他想错了。书的出版招来不少讽刺和诋毁,大学教授们看不起他这个中学教师。德国人鲍尔攻击他说:“以虔诚的眼光看待世界的人不要去读这本书,因为它纯然是不可置信的欺骗,它的唯一目的是要亵渎自然的尊严。”这一切使欧姆十分伤心,他在给朋友的信中写道:“伽伐尼电路的诞生已经给我带来了巨大的痛苦,我真抱怨它生不逢时,因为深居朝廷的人学识浅薄,他们不能理解它的母亲的真实感情。”
当然也有不少人为欧姆抱不平,发表欧姆论文的《化学和物理杂志》主编施韦格(即电流计发明者)写信给欧姆说:“请您相信,在乌云和尘埃后面的真理之光最终会透射出来,并含笑驱散它们。”欧姆辞去了在科隆的职务,又去当了几年私人教师,直到七、八年之后,随着研究电路工作的进展,人们逐渐认识到欧姆定律的重要性,欧姆本人的声誉也大大提高。1841年英国皇家学会授予他科普利奖章,1842年被聘为国外会员,1845年被接纳为巴伐利亚科学院院士。为纪念他,电阻的单位“欧姆”,以他的姓氏命名。
高中物理鲁科版选修3-1第3节 焦耳定律教案设计: 这是一份高中物理鲁科版选修3-1第3节 焦耳定律教案设计,共7页。
人教版 (新课标)选修310 实验:测定电池的电动势和内阻教学设计: 这是一份人教版 (新课标)选修310 实验:测定电池的电动势和内阻教学设计,共4页。教案主要包含了教材分析,教学目标,情感态度与价值观,学情分析,教学方法,课前准备,课时安排,教学过程等内容,欢迎下载使用。
人教版 (新课标)选修35 焦耳定律教案: 这是一份人教版 (新课标)选修35 焦耳定律教案,共7页。

