鲁教版必修二第一节 人口增长与人口问题课后测评
展开据世界人口研究报告(2007年)指出,全球人口将在未来43年间增加25亿。报告说,许多国家都将出现人口迅速老龄化的现象。在2005年至2050年之间,世界人口增长的半数将来自60岁及以上的老年人,而15岁以下少年儿童的人数将略微下降。到2050年,60岁及以上的老年人口将增加10亿。结合下表,回答1~2题。
地区 | 亚洲 | 非洲 | 欧洲 | 北美 | 拉丁美洲 | 大洋洲 |
人口自然增长率 | 1.9% | 2.8% | 0.3% | 0.7% | 2.2% | 1.2% |
1.根据各大洲人口状况和表中资料,判断下列结论正确的是( )
A.非洲人口的出生率最高,死亡率最低
B.欧洲的新增人口最少
C.世界新增人口至少50%分布在非洲
D.拉丁美洲的新增人口至少是北美的3倍
2.全球人口将在未来43年间增加25亿,增加的这些人口主要分布在( )
A.南半球各国 B.西半球各国
C.发展中国家 D.发达国家
解析:第1题,由表中数据并结合各大洲的人口状况可知,死亡率最低的大洲不是非洲;由于亚洲人口基数大,所以世界新增人口最多的大洲应为亚洲,同时由于大洋洲的人口基数最小,因此新增人口最少的大洲应为大洋洲;拉丁美洲的人口自然增长率是北美的3倍多,且拉丁美洲的人口基数又大于北美,因此拉丁美洲的新增人口至少是北美的3倍。第2题,从表中可知,发展中国家人口自然增长率较高,特别是非洲、亚洲和拉丁美洲。
答案:1.D 2.C
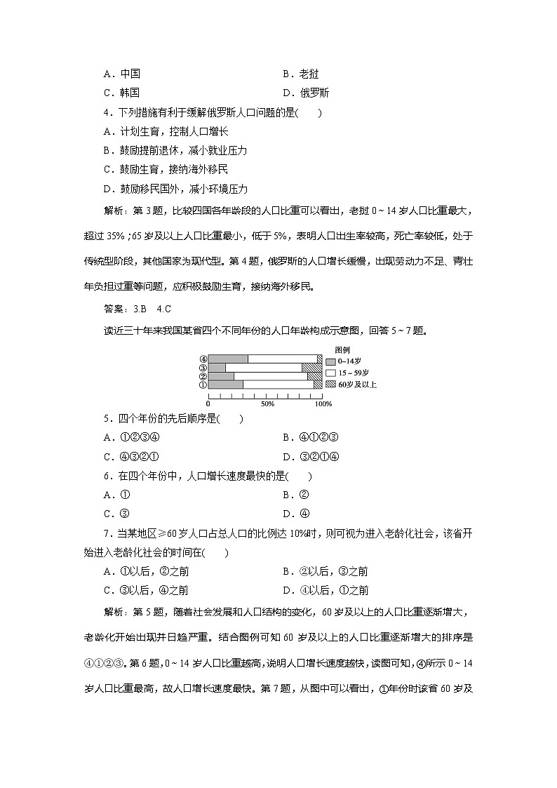
读2013年中国、老挝、韩国和俄罗斯人口年龄构成统计图,回答3~4题。
3.四国中,人口增长模式与其他三国不同的是( )
A.中国 B.老挝
C.韩国 D.俄罗斯
4.下列措施有利于缓解俄罗斯人口问题的是( )
A.计划生育,控制人口增长
B.鼓励提前退休,减小就业压力
C.鼓励生育,接纳海外移民
D.鼓励移民国外,减小环境压力
解析:第3题,比较四国各年龄段的人口比重可以看出,老挝0~14岁人口比重最大,超过35%;65岁及以上人口比重最小,低于5%,表明人口出生率较高,死亡率较低,处于传统型阶段,其他国家为现代型。第4题,俄罗斯的人口增长缓慢,出现劳动力不足、青壮年负担过重等问题,应积极鼓励生育,接纳海外移民。
答案:3.B 4.C
读近三十年来我国某省四个不同年份的人口年龄构成示意图,回答5~7题。
5.四个年份的先后顺序是( )
A.①②③④ B.④①②③
C.④③②① D.③②①④
6.在四个年份中,人口增长速度最快的是( )
A.① B.②
C.③ D.④
7.当某地区≥60岁人口占总人口的比例达10%时,则可视为进入老龄化社会,该省开始进入老龄化社会的时间在( )
A.①以后,②之前 B.②以后,③之前
C.③以后,④之前 D.④以后,①之前
解析:第5题,随着社会发展和人口结构的变化,60岁及以上的人口比重逐渐增大,老龄化开始出现并日趋严重。结合图例可知60岁及以上的人口比重逐渐增大的排序是④①②③。第6题,0~14岁人口比重越高,说明人口增长速度越快,读图可知,④所示0~14岁人口比重最高,故人口增长速度最快。第7题,从图中可以看出,①年份时该省60岁及以上人口占总人口的比例尚不到但很接近10%,而②年份时该年龄段人口比例已超过10%,即已经进入老龄化社会,由此判断该省开始进入老龄化社会的时间应在①以后、②之前。
答案:5.B 6.D 7.A
8.阅读材料,回答问题。
材料一 人口年龄中位数指将全体人口按年龄大小的顺序排列时,居于中间位置的人的年龄数值。国际上通常将年龄中位数这一指标作为划分人口年龄构成类型的标准:在20岁以下为年轻型人口;在20~30岁之间为成年型人口;在30岁以上为老年型人口。年龄中位数向上移动的轨迹,反映的是人口总体逐渐老化的过程。
材料二 下表示部分国家人口年龄中位数(单位:岁)及变化。
国家 | 巴西 | 美国 | 德国 | 尼日利亚 | 中国 | 韩国 |
2011年 | 28.9 | 36 | 44.3 | 15.2 | 35.2 | 37.9 |
2015年 | 32 | 38 | 46.3 | 18 | 36 | 41 |
(1)简述表中人口年龄中位数的特点。
(2)我国人口年龄中位数的变化,给我国社会经济发展带来了巨大影响,对此你有何合理建议?
(3)表中国家人口自然增长率最高的是________,其人口增长模式的特点及产生的人口问题分别是什么?
解析:(1)根据表中数据分别描述发展中国家及发达国家的年龄构成类型即可。(2)表中数据显示我国人口年龄中位数向上移动,说明我国的人口老龄化加剧,应从完善社会养老制度,调整计划生育政策等方面给出相关建议。(3)人口自然增长率高所对应的人口年龄结构为年轻型,表中只有非洲的尼日利亚属于年轻型人口,其人口增长模式应为传统型。由于自然增长率高,人口增长快,人口、资源及发展的压力大,同时就业、教育压力大,社会经发展缓慢。
答案:(1)总体看,发达国家人口年龄中位数较大(已成为老年型人口),发展中国家较小;发展中国家中中国的人口年龄中位数较大(已成为老年型人口),尼日利亚人口年龄中位数较小(仍为年轻型人口)。
(2)完善社会养老制度,建立健全养老体系;逐步放宽计划生育政策,适度增加出生人口。
(3)尼日利亚 特点:高出生率、低死亡率、高自然增长率。
问题:人口增长过快,资源、环境压力大;就业、教育压力大,生活水平低;社会经济发展缓慢。
为促进我国人口可持续发展,缓解老龄化问题,保持合理的劳动力数量和结构,2016年1月 1日,我国全面开始实施二孩政策。据此完成1~2题。
1.放开二孩政策后一年的时间内,并没有出现严重出生堆积,其原因不可能是( )
A.家庭生育观念改变
B.生活、教育等成本上升
C.社会福利保障提高
D.育龄妇女数量减少
2.针对我国劳动力市场面临萎缩的现状,下列措施最合理的是( )
A.全面放开生育政策 B.促进产业结构升级
C.积极引进国外劳动力 D.提高劳动力的工资待遇
解析:第1题,放开二孩政策实施,没有出现扎堆生育现象,与生活、教育成本上升及社会福利保障提高,导致养儿防老的思想观念改变有关,A、B、C项不符合题意,育龄妇女数量不会在短时间内减少,D错,故选D。第2题,由于我国人口基数过大,全面放开生育政策时机不成熟,A错。促进产业结构升级,降低劳动力密集型产业的数量,可以缓解劳动力市场萎缩的局面,B对。我国人口数量大,环境问题严重,不适宜大量引进国外劳动力,C错。提高工资并不能缓解劳动力市场萎缩,D错。故选B。
答案:1.D 2.B
下图是人口增长模式及其转变示意图,据此完成3~5题。
3.下列国家中,人口增长模式属于②的是( )
A.日本 B.美国
C.法国 D.印度
4.图中表现有人口老龄化趋势的模式是( )
A.① B.②
C.③ D.没有
5.①模式到②模式转变的起因及根本原因分别是( )
A.出生率的下降 医疗卫生事业的进步
B.死亡率的下降 生产力水平的提高
C.出生率的下降 生产力水平的提高
D.死亡率的下降 社会福利提高
解析:第3题,根据图中出生率和死亡率的变化可知,①②③分别表示“高—高—低”模式、“高—低—高”模式和“低—低—低”模式,目前发达国家和少数发展中国家属于③模式,大部分发展中国家属于②模式。第4题,人口老龄化出现在人口平均寿命较长,人口增长缓慢的时期,因此图中表现有人口老龄化趋势的是③模式。第5题,读图可知,①模式到②模式的转变主要是由于死亡率的下降,而产生这种变化的根本原因是社会生产力水平的提高。
答案:3.D 4.C 5.B
读图,完成6~7题。
6.①、③人口增长模式分别是( )
A.“低—低—低”模式和原始人口增长模式
B.原始人口增长模式和传统人口增长模式
C.“高—低—高”模式和传统人口增长模式
D.“高—低—高”模式和“低—低—低”模式
7.与①人口增长模式相对应的人口年龄结构金字塔图是( )
解析:第6题,①为高出生率、低死亡率、高自然增长率,即为“高—低—高”模式;③为低出生率、低死亡率、低自然增长率的“低—低—低”模式。第7题,①出生率高、死亡率低,少年儿童所占比重大,老年人所占比重小,所以对应的人口年龄结构金字塔图是D图。
答案:6.D 7.D
8.阅读相关材料,回答下列问题。
材料一 世界人口在不断增加,如果各国采取合理有效的人口政策,到2050年世界人口有望控制在89亿以内。
材料二 世界人口数量变化图及某年对世界人口增长“贡献”较大的七个国家表。
国家 | 印度 | 中国 | 巴基斯坦 | 尼日利亚 | 孟加拉国 | 印度尼西亚 | 美国 |
贡献率(%) | 21 | 13 | 4 | 4 | 4 | 4 | 4 |
(1)世界人口数量变化的趋势如何?这种变化会带来哪些问题?如何解决?
(2)对世界人口年增长“贡献”较大的国家中,亚洲有几个?哪一个国家的贡献率最大?该国应采取什么样的人口政策?
(3)世界上人口数量大、人口增长快的国家主要是哪种类型的国家?目前世界人口第一大国经济的快速发展,对广大发展中国家的经济发展有哪些启示?
解析:(1)结合材料一及世界人口数量变化图可知,目前世界人口数量变化呈增加的趋势。人口的不断增加会对资源、环境、社会带来巨大的压力,因此人口增长过快的国家应采取控制人口增长的措施。(2)根据表格数据并结合所学知识即可得出。(3)世界上人口数量大、人口增长快的国家主要是发展中国家。我国虽然是世界人口第一大国,但经济发展迅速,主要由于我国推行计划生育政策,重视教育,实行改革开放等。
答案:(1)趋势:人口数量不断增加。 这种变化会带来粮食安全问题、环境污染问题、教育问题、就业问题等。
措施:人口增长过快的国家要实施计划生育,控制人口数量,提高人口素质。
(2)五个。印度的贡献率为21%,最大。政策:计划生育(控制人口增长,提高人口素质)。
(3)发展中国家。 控制人口数量,提高人口素质;重视教育;实行改革开放。
高中地理鲁教版必修二第一节 人类活动地域联系的主要方式练习: 这是一份高中地理鲁教版必修二第一节 人类活动地域联系的主要方式练习,共6页。
高中地理鲁教版必修二第一节 农业生产与地理环境课时练习: 这是一份高中地理鲁教版必修二第一节 农业生产与地理环境课时练习,共7页。
高中地理鲁教版必修二第一节 城市发展与城市化课堂检测: 这是一份高中地理鲁教版必修二第一节 城市发展与城市化课堂检测,共7页。

