鲁教版必修二第二节 人口迁移与人口流动当堂检测题
展开读我国湖南、江苏两省2015年人口统计表,完成1~3题。
| 常住人口(万人) | 户籍人口(万人) |
湖南 | 6 783 | 7 199.92 |
江苏 | 7 976 | 7 717.59 |
1.湖南省和江苏省的外来常住人口( )
A.湖南多 B.江苏多
C.一样多 D.无法比较
2.据表推测湖南省目前可能存在的人口问题是( )
A.劳动力大量外迁
B.出生率上升
C.老龄化减轻
D.人口增长过快
3.影响两省常住人口和户籍人口差异的根本原因是( )
A.城市化进程 B.环境差异
C.政策导向 D.经济差异
解析:第1题,外来常住人口=常住人口-户籍人口。据表格数据可知,湖南省外来常住人口=6 783-7 199.92,为负值,说明湖南省主要是人口迁出区;江苏省外来常住人口=7 976-7 717.59,为正值,说明江苏省有外来常住人口,因此江苏省外来常住人口较湖南省多。第2题,据表格数据可知,湖南省户籍人口数量比常住人口数量多,说明劳动力大量外迁。第3题,据表格数据可知,湖南省位于我国中部经济地带,户籍人口数量比常住人口数量多,为人口迁出区;江苏省位于我国东部经济地带,经济发达,常住人口数量比户籍人口数量多,为人口迁入区。因此影响两省常住人口和户籍人口差异的根本原因是地区的经济差异。
答案:1.B 2.A 3.D
读2016年1月24日春运第一天十大迁入和迁出城市对比图,回答4~5题。
4.影响春运人口流动的最主要因素是( )
A.经济因素 B.社会文化因素
C.气候因素 D.政策因素
5.春运期间,上海、北京同样也位列人口迁入城市前十名,这一现象产生的主要原因是( )
A.上海、北京的交通条件大为改善
B.上海、北京气候条件适宜
C.我国人民生活水平逐渐提高,春节团圆的习俗逐渐淡化
D.年轻人中独生子女比例升高,子女接双方父母赴上海和北京过节
解析:第4题,春节是我国的传统文化节日,中国人讲究团圆,在春节受传统文化的影响,回家过年、全家团圆。第5题,北京、上海经济发达,吸引大量外来人口定居,尤其是年轻人;在春节期间,年轻人假期短,且年轻人中独生子女比例升高,子女接双方父母赴上海和北京过节。
答案:4.B 5.D
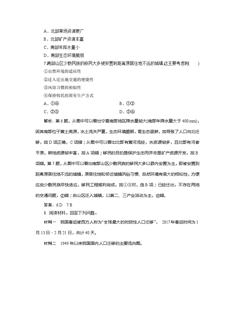
下图为宁夏以县级为单位的“十二五”时期生态移民工程格局示意图。据此完成6~7题。
6.生态移民主要由南向北迁移,是因为宁夏( )
A.北部草场资源更广
B.北部矿产资源丰富
C.南部年降水量小
D.南部生态环境脆弱
7.南部山区少数民族的移民大多被安置到距离原居住地不远的城镇,这主要考虑到( )
①自然环境的适应性
②迁入迁出地交通的便捷性
③风俗习惯的相似性
④保持牧民的原有生产方式
A.①④ B.①③
C.②③ D.②④
解析:第6题,从图中可以看出宁夏南部地区降水量较大(南部年降水量大于400 mm),因其南部位于黄土高原,水土流失严重,生态环境脆弱,需生态退耕,故导致了人口向北迁移,故D项正确,C项错;从图中可以看出北部有黄河流经,水资源较多,且北部有河套平原,耕地资源较丰富,故A项错;移民的目的是保护生态而并非是矿产资源开发,故B项错。第7题,从图中可以看出南部山区少数民族的移民大多以县内安置为主,即被安置到距离原居住地不远的城镇,原居住地和邻近城镇风俗习惯、自然环境有很大的相似性,方便这些少数民族尽快适应,移民工程顺利完成,故①③对,选B项;已经迁出,不存在两地的交通问题,②错;由山区迁入城镇,以第二、三产业活动为主,④错。
答案:6.D 7.B
8. 阅读材料,回答下列问题。
材料一 我国春运被西方人称为“全球最大的时段性人口迁移”, 2017年春运时间为1月13日-2月21日,共计40天。
材料二 1949年以来我国国内人口迁移的主要流向图。
(1)说明现阶段我国人口大规模流动的主要原因和流向。
(2)结合材料,试分析目前我国人口大规模流动产生的影响。
(3)请为解决民工流动问题提出合理化建议。
解析:(1)我国人口大规模流动的原因主要从收入水平、就业机会、生活环境等方面分析。据图可以总结出我国人口流动的方向是从经济欠发达地区流向经济发达地区。(2)我国人口大规模流动产生的影响主要从迁出地和迁入地两方面分析,还要注意既有有利影响,也有不利影响。(3)主要从发展乡镇企业、第三产业,合理、有序引导和组织农村剩余劳动力流动,加强农民工的技能培训等方面分析。
答案:(1)原因:我国经济发展水平地域差异显著,东部经济发达地区的收入水平、就业机会、生活环境优于西部经济欠发达地区。
流向:从经济欠发达地区流向经济发达地区。
(2)对于流入区:有利于弥补劳动力不足,提高城市化水平。但易造成交通拥挤、就业困难等问题。
对于流出区:可缓解人地矛盾,获取大量资金,加强与外界联系,但同时造成劳动力流失。
(3)①大力发展乡镇企业及农村第三产业,积极推进小城镇建设;②合理、有序引导和组织农村剩余劳动力流动;③加强对农民工的技能培训等。
人口迁移率指人口迁移数与总人口的比例,下图中人口迁移差额率正值为迁入。读图,回答1~2题。
1.图中四个地区人口增长速度最快和最慢的分别是( )
A.A、C B.B、D
C.C、D D.A、D
2.如果A、B、C、D各代表一个国家,则下面四组国家中最可能的是( )
A.埃塞俄比亚、沙特阿拉伯、德国、日本
B.美国、德国、阿根廷、埃及
C.日本、中国、越南、匈牙利
D.科威特、索马里、葡萄牙、德国
解析:第1题,人口增长速度从图中看自然增长率与人口迁移差额率之和即可。第2题,科威特为发展中国家,人口自然增长率高,其石油资源丰富,故迁入的人口多,符合图中A代表的地区;索马里为非洲国家,人口自然增长率高,但由于贫困、战乱等原因,导致人口迁出的较多,符合图中B代表的地区;葡萄牙为经济发达国家,人口自然增长率低,由于与北欧、西欧的劳动力收入差别较大,故向北欧、西欧迁移的人口较多,符合图中C代表的地区;德国为发达国家,人口自然增长率为负值,但由于经济高度发达,迁入的人口较多,符合图中D代表的地区。
答案:1.D 2.D
读我国某地区人口自然增长率与人口迁入率随时间变化曲线图,回答3~4题。
3.该地区人口增长率最高的时期是( )
A.③ B.④
C.① D.②
4.④时期,该地区人口迁入率下降的原因,最有可能是( )
A.产业结构调整
B.环境质量下降
C.房价增长过快
D.经济水平持续下降
解析:第3题,地区人口增长率=人口自然增长率+人口迁入率。图示时间内,①时期自然增长率最高,人口迁入率处在次高峰,两者的和在此时期最高。第4题,③时期以后,迁入图示地区的人口开始减少,但仍然是迁入状态,B、C、D三项都不符合题意。迁入人口开始减少,可能是产业结构调整导致对劳动力的需求减少。
答案:3.C 4.A
图1和图2分别为某年因务工经商的分年龄、性别的人口迁移率统计图和该年流动人口的就业特征图。读图,完成5~7题。
5.图1反映出( )
A.男性迁移率一直高于女性迁移率
B.不同年龄段女性迁移率变化幅度大于男性迁移率
C.男女性迁移率在25~30岁均处于上升时期
D.女性迁移率较男性迁移率提前达到峰值
6.图2反映出( )
A.跨省男性主要从事商业服务业
B.跨省女性较省内流动女性商业服务业就业比率高
C.专业技术人员省内流动女性就业比率较高
D.农林牧渔水利业女性就业率低于男性就业率
7.流动人口的年龄、性别和就业特征揭示( )
A.男性迁移率变化受婚育、家庭等文化因素影响
B.女性迁移率变化中就业、收入是决定性因素
C.城乡就业岗位的不同,影响男性、女性迁移类型和数量的变化
D.绝大多数行业女性省内就业率低于省外就业率
解析:第5题,从图1中发现,20岁以下,男女性迁移率相同;女性迁移率的变化幅度约为15个百分点,男性迁移率的变化幅度约为20个百分点,女性小于男性;25~30岁,女性迁移率在下降;女性迁移率在24岁左右达到峰值,而男性在26岁左右达到峰值,女性早于男性。第6题,从图2中发现,跨省男性主要从事生产运输设备操作;省内流动女性在商业服务业就业率高于跨省女性;专业技术人员中省内流动女性就业比率较高;农林牧渔水利业就业率女性高于男性。第7题,从迁移率的峰值及变化趋势看,影响男性人口流动的主要因素是就业、收入及年龄等;而女性迁移率的变化受婚育、家庭等因素的影响较大;城乡就业岗位的分布,影响人口迁移的类型和特点;女性倾向省内就业。
答案:5.D 6.C 7.C
8.读下列材料,回答问题。
材料一 我国第六次人口普查资料显示,全国流动人口达2.21亿人。下图为我国1982-2010年流动人口数量统计图。
材料二 下表为八大经济板块吸收的流动人口占全国流动人口比重(单位%)。
| 2005年 | 2010年 |
东北地区 | 6.95 | 6.20 |
北部沿海 | 11.97 | 13.22 |
大西北地区 | 3.13 | 4.13 |
黄河中游地区 | 7.98 | 11.14 |
大西南地区 | 10.98 | 13.53 |
长江中下游地区 | 9.71 | 11.01 |
东部沿海地区 | 20.58 | 19.85 |
南部沿海地区 | 28.70 | 20.91 |
(1)据材料一,分析我国流动人口的特点。
(2)据材料二,分析吸收流动人口最多的地区是____________________,人口大量涌入给该地区带来哪些影响?
(3)从2005年到2010年,我国中西部地区吸收的流动人口不断________,原因主要有哪些?
解析:(1)据材料一可以看出我国流动人口的规模占全国人口比重的变化。(2)南部沿海地区改革开放早,经济发展迅速,能提供更多的就业机会,对劳动力需求量大,吸收流动人口数量最多。人口大量涌入对南部沿海地区的有利影响主要表现在经济发展和城市化进程方面;不利影响主要表现在环境压力和社会治安管理等方面。(3)从 2005年到2010年,我国中西部地区吸收的流动人口不断增多,主要是国家西部大开发、中部崛起等政策支持;中西部地区经济发展加快;东南沿海劳动密集型产业和资源密集型产业向中西部转移等。
答案:(1)数量大,规模持续增长,占全国人口比重不断增长。
(2)南部沿海地区
有利影响:增加劳动力;增加社会活力;促进经济发展;推动城市化进程。
不利影响:对交通、基础设施、城市以及社会秩序造成压力;带来社会治安管理等方面的问题。
(3)增多 国家政策支持;中西部地区经济发展加快;东南沿海劳动密集型和资源密集型产业向中西部转移。
高中地理第二节 交通运输布局习题: 这是一份高中地理第二节 交通运输布局习题,共7页。
高中地理鲁教版必修二第二节 工业生产与地理环境课后复习题: 这是一份高中地理鲁教版必修二第二节 工业生产与地理环境课后复习题,共6页。
高中地理鲁教版必修二第二节 城市区位与城市体系综合训练题: 这是一份高中地理鲁教版必修二第二节 城市区位与城市体系综合训练题,共8页。

