粤教版九年级上册第二章 空气、物质的构成综合与测试达标测试
展开[范围:第二章 时间:30分钟 分值:100分]
一、选择题(每题5分,共40分)
1. 汽车安全气囊内所装化学物质,能在碰撞后10 ms内,生成一种空气中含量最多的气体,该气体是( )
A.氮气 B.氧气
C.稀有气体 D.二氧化碳
2. 下列物质中属于纯净物的是( )
A.海水 B.糖水
C.冰水 D.泥水
3.在元素周期表中,硫元素的信息如图Z-2-1所示,下列从图中获得的信息不正确的是( )
图Z-2-1
A.在硫原子的核外电子排布中a=2,b=8
B.硫原子在化学反应中易获得2个电子生成S2-
C.硫原子中,质子数=电子数=16
D.一个硫原子的相对原子质量是32.06 g
4.[上海中考] 雾霾是一种大气污染现象,下列不属于雾霾治理措施的是( )
A.植树绿化,美化环境
B.提倡绿色出行,发展公共交通
C.外出时佩戴防雾霾口罩
D.减少燃煤发电,增加太阳能发电
5.建立宏观和微观之间的联系是化学学科特有的思维方式。下列对宏观事实的微观解释错误的是( )
A.水的三态变化——分子的间隔和排列方式发生了改变
B.闻到远处饭菜的香味——分子在不断地运动
C.水通电分解——分子在化学变化中可以再分
D.夏天钢轨之间的缝隙变小——原子受热时体积变大
6.[威海中考] 对构成物质的分子、原子和离子的认识,下列说法正确的是( )
A.构成分子的原子能保持该物质的化学性质
B.原子得失电子变成离子后,元素的种类发生了改变
C.两种原子的质量之比等于它们的相对原子质量之比
D.离子之间存在着相互作用,分子之间没有相互作用
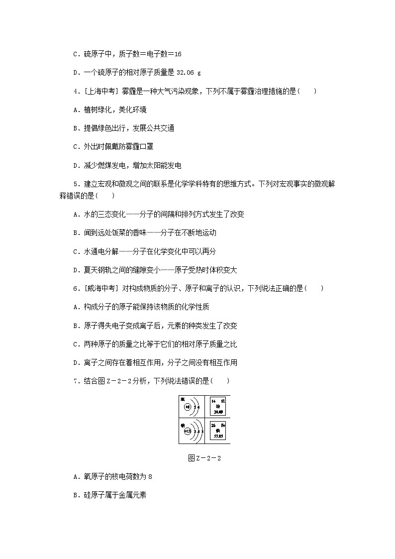
7.结合图Z-2-2分析,下列说法错误的是( )
图Z-2-2
A.氧原子的核电荷数为8
B.硅原子属于金属元素
C.铝原子在化学反应中易失去电子形成Al3+
D.铁的相对原子质量为55.85
暖宝宝中的发热剂是铁粉、水和食盐等,发热剂能代替红磷测定空气中氧气的含量(装置如图2-Z-3)。以下对此改进实验的叙述,错误的是( )
图Z-2-3
A.此实验的原理是利用铁生锈消耗氧气
B.实验前一定要检查装置的气密性
C.此实验中发热剂的多少不影响测量结果
D.此实验测出氧气的体积分数约是18.3%
二、填空题(共42分)
9.(8分)现有①氮气、②氧气、③稀有气体、④二氧化碳四种物质,请按要求用序号填空。
(1)约占空气总体积21%的气体是________________________________________________________________________。
(2)可导致温室效应的气体是________________________________________________________________________。
(3)可制多种电光源的气体是________________________________________________________________________。
(4)可制氮肥的气体是________________________________________________________________________。
10.(16分)“见著知微,见微知著”是化学思维方法。
(1)从宏观知微观。
①50 mL水与50 mL乙醇混合后,溶液体积小于100 mL,微观解释为________________________________________________________________________。
②气体X在氧气中燃烧生成氮气和水,X分子中一定含有的原子是________和________(填元素符号)。
(2)从微观知宏观。
图Z-2-4
①微粒A最外层电子数是________,在化学反应中容易________(填“得”或“失”)电子。
②微粒A、B、C、D、E中,对应单质的化学性质最稳定的是________(填编号,下同),属于同一种元素的是________和________。
11.(6分)[重庆中考] 初中化学学习中,我们初步认识了物质的微观结构。
(1)氯化钠、金刚石、干冰(二氧化碳固体的俗称)三种物质中,由离子构成的物质是________________________________________________________________________。
(2)是某粒子的结构示意图,该粒子在化学反应中容易________(填“得到”或“失去”)电子。
(3)如图Z-2-5是CO与O2反应的微观示意图,反应前后没有发生变化的粒子是________(填序号)。
图Z-2-5
A.①② B.②③
C.③④ D.④⑤
12.(12分)[福建中考] 模型是联系宏观与微观的桥梁。
(1)图Z-2-6是钠原子结构示意图。
图Z-2-6
①x的数值为________。
②“11”指的是________________。
③钠原子在化学反应中易失去一个电子形成________(写离子符号)。
(2)图Z-2-7是氢分子和氧分子运动的示意图。
图Z-2-7
①在A、B、C中,能比较得出“温度越高,分子运动速率越快”的是________(填字母)。
②从图中可见,影响分子运动速率的因素,除温度外,还与____________有关。
③举一个能说明“温度升高,分子运动速率加快”的生活事例:________________________________________________________________________。
三、实验探究题(共18分)
13.在学习微粒的有关知识时,老师用如图Z-2-8所示装置进行实验:A中充满氯化氢(HCl)气体,B中充满氨气(NH3)。已知氨气和氯化氢气体极易溶于水,氨气和氯化氢气体相遇发生如下化学反应:氨气+氯化氢→氯化铵(白色固体),冒出大量白烟。又知,氯化氢分子比氨分子质量大,且分子运动速率和质量成反比。
图Z-2-8
回答下列问题。
(1)若要在该装置中观察到白烟,应怎样操作?____________________。产生的白烟距离________(填“A”或“B”)瓶一端近,原因是________________________________________________________________________
________________________________________________________________________
________________________________________________________________________。
从这个实验还可以获得关于微粒的信息是____________________________、______________________________(任写两点)。
(2)若关闭活塞a、b、c,在烧杯的水中滴入几滴无色酚酞溶液。然后将胶头滴管中的水挤入B瓶中,再打开活塞a、b,看到的现象是____________________________,产生此现象的原因是
________________________________________________________________________
________________________________________________________________________。
详解详析
1. A 2. C 3. D 4. C 5. D 6. C 7. B 8. C
9. (1)② (2)④ (3)③ (4)①
10. (1)①分子间有间隔 ②N H
(2)①7 得 ②B C E
11. (1)氯化钠 (2)失去 (3)D
[解析] (1)氯化钠由钠离子和氯离子构成;金刚石由碳原子直接构成;干冰是固态的二氧化碳,由二氧化碳分子构成。(2)由粒子结构示意图可以看出,该粒子的最外层只有一个电子,容易失去。(3)在化学反应中,原子的种类和数目不会发生变化。
12. (1)①8 ②钠原子的质子数为11(或其他合理答案) ③Na+
(2)①BC ②分子种类(或其他合理答案) ③湿衣服在阳光下比在阴凉处干得快(或其他合理答案)
[解析] (1)钠原子最外层只有一个电子,在化学反应中易失去1个电子形成钠离子,离子符号是Na+。(2)①若证明“温度越高,分子运动速率越快”,需选取相同分子、不同温度的组别,即选BC;②相同温度下,氢分子和氧分子的运动速率不同,说明分子种类也能影响运动速率;③温度越高,分子运动速率越快,例如:湿衣服在阳光下比在阴凉处干得快等。
13. (1)打开活塞a、c A 氯化氢分子比氨分子质量大,且分子运动速率和其质量成反比,所以氯化氢分子的运动速率慢,二者反应的位置靠近A瓶一端,产生的白烟距离A瓶一端近 分子在不断地运动 物质发生化学变化时,分子本身发生变化
(2)烧杯中的水进入B瓶中,形成红色“喷泉” 氨气极易溶于水,形成氨水,导致B瓶中压强急剧减小,烧杯中的水被压入B瓶,因为氨水能使酚酞溶液变红,所以形成红色“喷泉”
粤教版九年级上册4.2 水的组成综合训练题: 这是一份粤教版九年级上册4.2 水的组成综合训练题,共4页。试卷主要包含了2 水的组成等内容,欢迎下载使用。
化学第四章 生命之源——水综合与测试随堂练习题: 这是一份化学第四章 生命之源——水综合与测试随堂练习题,共7页。
化学第三章 维持生命之气——氧气综合与测试随堂练习题: 这是一份化学第三章 维持生命之气——氧气综合与测试随堂练习题,共8页。

