地理必修 第一册第一节 主要地貌的景观特点第一课时学案设计
展开第二章 自然地理要素及现象
第一节 主要地貌的景观特点
第一课时 流水地貌、海岸地貌
课程标准 | 学业质量标准 | 核心素养 |
野外观察或运用视频、图像,识别3~4种地貌,说明其景观的主要特点。 | 水平1:了解流水地貌、海岸地貌的含义和分布。 水平2:通过景观图、示意图等资料,总结流水地貌、海岸地貌的特征。 水平3:能够分析不同河段河流地貌的差异。 水平4:能够评价不同地貌对人类活动的影响,评价人类活动对地貌的影响。 | 综合思维:能够根据地貌的相关资料分析地貌的特点及成因;不同地貌的演化过程。 区域认知:认识不同地区地貌的表现形式及特征。 地理实践力:实地考察地貌,分析典型地貌的形成和变化。 |
地貌是地球表面各种形态的总称。按成因分,地貌有流水地貌、海岸地貌、风沙地貌、冰川地貌、黄土地貌和喀斯特地貌等。
一、流水地貌
由于流水的侵蚀、搬运和堆积作用而形成的地貌。
1.判断正误。
(1)高出水面的谷坡,不属于河谷。(×)
(2)冲积扇位于山前,三角洲位于河口,两种地貌坡度都较缓。(√)
2.下列地貌中最为低平的是( )
A.沟谷 B.谷坡
C.阶地 D.三角洲
答案 D
解析 沟谷、谷坡、阶地等均以侵蚀为主,地势起伏大。三角洲是河口处泥沙沉积形成,地势低平。
3.黄土高原与华北平原之间有巨大南北纵列的太行山,太行山东麓有一个个冲积扇,北京、石家庄、邯郸、郑州就位于一个个冲积扇上。说明这些冲积扇的形成过程。
提示 发源于黄土高原上的河流,侵蚀黄土层、携带黄土颗粒,到太行山东侧山麓地带,因地势陡然变得开阔低平,水流迅速减慢,泥沙发生沉积,形成太行山东麓一个个冲积扇。
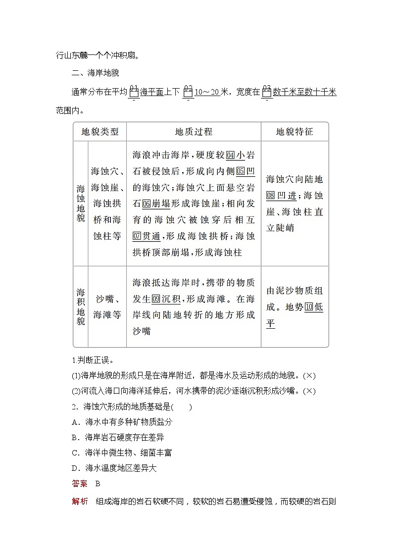
二、海岸地貌
通常分布在平均海平面上下10~20米,宽度在数千米至数十千米范围内。
1.判断正误。
(1)海岸地貌的形成只是在海岸附近,都是海水及运动形成的地貌。(×)
(2)河流入海口向海洋延伸后,河水携带的泥沙逐渐沉积形成沙嘴。(×)
2.海蚀穴形成的地质基础是( )
A.海水中有多种矿物质盐分
B.海岸岩石硬度存在差异
C.海洋中微生物、细菌丰富
D.海水温度地区差异大
答案 B
解析 组成海岸的岩石软硬不同,较软的岩石易遭受侵蚀,而较硬的岩石则受侵蚀较慢。在海浪长期作用下,部分海岸形成向内侧凹的海蚀穴。
3.贝类动物是一种海洋软体动物,贝壳是其外套膜。天津贝壳堤是世界三大古贝壳堤之一,也是天津地区特有的地貌,且存在多道贝壳堤。简述天津市贝壳堤的形成。
提示 海水携带海底贝壳至海岸附近,因水流受陆地阻挡而滞留,贝壳沉积在海岸附近,形成贝壳堤。
任务探究 流水地貌
材料一 《沁园春·长沙》毛泽东
独立寒秋,湘江北去,橘子洲头。看万山红遍,层林尽染;漫江碧透,百舸争流。鹰击长空,鱼翔浅底,万类霜天竞自由。怅寥廓,问苍茫大地,谁主沉浮?
携来百侣曾游。忆往昔峥嵘岁月稠。恰同学少年,风华正茂;书生意气,挥斥方遒。指点江山,激扬文字,粪土当年万户侯。曾记否,到中流击水,浪遏飞舟?
材料二 荆江,中国长江自湖北省枝江至湖南省岳阳县城陵矶段的别称。全长360千米。藕池口以上称上荆江,以下称下荆江。下荆江河道蜿蜒曲折,有“九曲回肠”之称。
据此探究下列问题:
(1)橘子洲形成的原因是什么?
(2)鱼翔浅底说明河床有什么特征?
(3)下荆江“九曲回肠”,对水流有何影响?
(4)如果洪水泛滥,对河道形态会带来哪些影响?
[成果展示] (1)湘江下游泥沙堆积而成的江洲风景区。
(2)说明河床宽浅。
(3)会造成流水不畅。
(4)洪水泛滥,河水可能冲毁河道颈部,导致弯曲部分与河道分离,形成牛轭湖。
1.上游与下游河谷形态的差异
2.河流堆积地貌
读我国南方山区某水系部分河段示意图,回答(1)~(2)题。
(1)流水侵蚀作用比较强烈的地区是( )
A.①② B.①③
C.②③ D.②④
(2)冲积扇最有可能形成在( )
A.①地 B.②地
C.③地 D.④地
科学思维
河流地貌的分析思路
第(1)题,图中①地位于河流源头,③地位于河流峡谷地带,两地均地势起伏大,坡度陡,流水侵蚀作用强烈;②地位于河谷盆地,④地位于河流出山口,两地均地形平坦,以堆积作用为主。第(2)题,图中④地位于峡谷出口处,最可能形成冲积扇。
[答案] (1)B (2)D
提升运用能力
读某地等高线地形图,完成1~2题。
1.甲处的地形名称是( )
A.喀斯特溶洞 B.冲积扇
C.新月形沙丘 D.火山锥
答案 B
解析 图中甲处位于山前,地形名称是冲积扇。
2.形成甲处地形的主要外力作用是( )
A.河流泥沙的堆积作用
B.地质年代风积作用
C.地质年代岩浆喷发
D.第四纪冰川堆积作用
答案 A
解析 冲积扇是河流泥沙堆积形成的。
任务探究 海岸地貌
材料一 十二使徒岩(The Twelve Apostles)位于澳大利亚坎贝尔港国家公园之中,屹立在海岸旁已有二千万年历史了。因为它们的数量及形态恰巧酷似耶稣的十二使徒,人们就以圣经故事里的十二使徒为之命名。
材料二 沙滩是我国旅游的圣地,如我国三亚沙滩,乳山白沙滩等。古代描写沙滩的诗句也很多。如下列两首:
早寒青女至,零露结为霜。入夜飞清景,凌晨积素光。驷星初晰晰,葭菼复苍苍。色冒沙滩白,威加木叶黄。鲜辉袭纨扇,杀气掩干将。葛屦那堪履,徒令君子伤。
性野趣无端,春晴路又干。逢泉破石弄,放鹤向云看。好僻谁相似,从狂我自安。芳洲亦有意,步上白沙滩。临水兴不尽,虚舟可同嬉。还云与归鸟,若共山僧期。世事吾不预,此心谁得知。西峰有禅老,应见独游时。
据此探究下列问题:
(1)十二使徒岩酷似地貌的形成受到哪种力的作用?
(2)十二使徒岩石会不会一直存在?
(3)沙滩是哪种作用形成的?
(4)沙滩乱堆乱挖会带来哪些不利影响?
[成果展示] (1)海浪侵蚀作用。
(2)不会一直存在。十二使徒岩石受海浪侵蚀作用,会不断缩小,崩坍。但会继续形成新的酷似岩石。
(3)海水沉积作用。
(4)提示:破坏沙滩旅游环境等。
侵蚀地貌与堆积地貌
读图,回答(1)~(2)题。
(1)关于图中陡崖的成因正确的是( )
A.火山喷发形成 B.断块下陷形成
C.外力侵蚀形成 D.板块碰撞形成
(2)形成甲处地貌的主要外力作用是( )
A.风力堆积 B.海水侵蚀
C.风力侵蚀 D.海水堆积
科学思维
海岸地貌形成的分析思路
第(1)题,图中陡崖处位于海岸地带,受海浪击打,久经侵蚀而成,因此该地貌为外力侵蚀地貌。第(2)题,读图可知,甲处地貌为海滩,形成该地貌的主要外力作用是海水堆积。
[答案] (1)C (2)D
提升运用能力
读某大陆海岸变迁示意图,回答1~2题。
1.引起海岸变迁的主要外力作用是( )
A.海浪侵蚀 B.流水沉积
C.风力沉积 D.冰川侵蚀
答案 B
解析 根据图示判断河流入海口地区的面积不断扩大,故可判断为河流入海口地区泥沙淤积而导致了海岸线向海洋一侧推移。
2.图中海岸地带一般不易形成的地貌是( )
A.三角洲 B.海滩
C.沙丘 D.沙洲
答案 C
解析 结合上题分析可知,该地区应位于河口三角洲附近,故可能形成三角洲、海滩和沙洲等地貌而沙丘地貌一般分布于干旱地区,而非河口地区。
图表问题巧点拨
[教材第30页“思考”]
点拨 沙子、土的颗粒大小不一,在水中沉积速度不同。先沉积的在下部,后沉积的在上部。这与自然界中河流沉积物的相似之处在于有先后之分,不同之处在于自然界的河流沉积环境复杂,影响因素更多。
答案 沉积过程:先沉积沙子,后沉积土。原因是沙子颗粒大、密度高;土更细小、更轻。相似之处在于有沉积先后顺序,不同之处是自然界河流中沉积更为复杂。
[教材第32页“思考”]
点拨 总结梳理教材,并观察图形可以直接得出河流地貌的组成。观察其位置、高低、陡缓等形态特征,是识别的依据。
答案 河流地貌有河谷、冲积平原、三角洲等,河谷中有河床、河漫滩、阶地等地貌。
[教材第33页“思考”]
点拨 观察图片,结合教材,找出海蚀地貌与海积地貌的差异,是识别的依据。
答案 海蚀地貌由岩性较硬的岩石组成,一般高出海面较多;海积地貌则是泥沙组成,一般海拔很低。
地理实践深探索
方向与建议
1.观察学校旁边的河流,说明该河段河流地貌的特点及类型。
2.我国古诗词中对河流地貌的描述很多,举例说明某诗词描述的河流地貌的特点及分布。
3.“天涯海角”景区有我国最为著名的海岸地貌,请上网查找相关图片和地貌名称。
4.查阅资料说明北海银滩、潮音洞的地貌类型及成因。
展示与评价
略。
时间:45分钟 满分:100分
探究点 | 题号 |
流水地貌 | 1、2、3、4、5、6、7、8、13 |
海岸地貌 | 9、10、11、12、14 |
一、选择题(共12小题,每小题4分,共48分。每小题只有一个选项符合题目要求)
1.河流中下游地区形成冲积平原和河口三角洲主要是( )
A.流水沉积形成的 B.流水侵蚀形成的
C.流水溶蚀形成的 D.湖泊堆积形成的
答案 A
解析 河流中下游地区形成冲积平原和河口三角洲主要是流水沉积形成的。
2.读下列两幅示意图,下列说法不正确的是( )
A.①图主要分布在河流的上游
B.①图河流多U型谷地
C.②图河流多分布在河流的中下游
D.②图中河流地区常发育牛轭湖
答案 B
解析 ①图中河流多发育V型谷。
3.与冲积扇相比,三角洲地区( )
①地形平坦,汊流较少 ②海浪作用明显 ③沉积物颗粒大 ④多沙洲、沙岛发育
A.①③ B.②④
C.②③ D.①④
答案 B
解析 三角洲地区地形平坦,汊流较多,①错误:三角洲位于沿海地区,受海浪作用影响明显,②正确;三角洲地区水流速度慢,沉积物颗粒小,③错误;三角洲地区多沙洲、沙岛发育,④正确。故选B项。
4.读下图,流水搬运能力(M)与流速(v)密切相关。下图中①②③④为某河流四个位置的沉积物颗粒组成图,四个地点中,流速从小到大排序正确的是( )
A.②①④③ B.④③②①
C.①②③④ D.③④①②
答案 C
解析 流水搬运能力(M)与流速(v)密切相关,呈正相关关系,即流速越大,搬运能力越强,沉积物颗粒越大。根据图中①②③④四个位置的沉积物颗粒大小,颗粒大的沉积时流速大,颗粒小的沉积时流速小。四个地点中,流速从小到大排序正确的是①②③④,C项正确。
读地中海沿岸某河流中游河谷剖面图,完成5~6题。
5.图中甲、乙、丙、丁四地的地貌类型为( )
A.喀斯特地貌 B.河流侵蚀地貌
C.河流堆积地貌 D.冲积平原
答案 C
解析 读图,根据图例信息“河流沉积物”可知,四地的地貌类型为河流堆积地貌,A、B两项错误,C项正确;结合图中“谷底”“谷坡”等信息可知,图示四地地貌不属于冲积平原,D项错误。
6.图中甲、乙、丙、丁四地中,最适宜布局居民点的是( )
A.甲地 B.乙地
C.丙地 D.丁地
答案 D
解析 图中甲、乙、丙、丁四地中,最适宜布局居民点的是丁地,地形平坦开阔,地势较高,不受洪水危害,D项正确;甲地地域面积小,A项错误;乙、丙两地洪水位时被淹没,B、C两项错误。
读图,完成7~8题。
7.该实验模拟的地貌是( )
A.三角洲地貌 B.峡谷地貌
C.雅丹地貌 D.冲积扇地貌
答案 D
解析 读图可知,图示堆积物位于书本与水平面的结合部,类似于冲积扇地貌。
8.类似该堆积体的地貌多位于( )
A.内陆河流出山口 B.三角洲平原边缘
C.狭长山谷底 D.大江大河入海口
答案 A
解析 冲积扇地形一般分布在内陆河流出山口地区。
台湾北部海岸有一种外形奇特的烛台石,该石柱酷似烛台,顶端保留较为坚硬的“烛焰”。据此完成9~10题。
9.烛台石属于( )
A.河流地貌 B.喀斯特地貌
C.风沙地貌 D.海岸地貌
答案 D
解析 据材料可知,烛台石位于台湾北部海岸,故烛台石属于海岸地貌,D项正确。
10.烛台石奇特外形形成的重要原因是( )
A.海浪侵蚀 B.海浪堆积
C.流水侵蚀 D.风力侵蚀
答案 A
解析 烛台石位于沿海地区,常年受海浪侵蚀作用的影响,其形态不断变化,故A项正确。
读钱塘江河口和杭州湾历史变迁图,完成11~12题。
11.关于杭州湾南北岸区域陆地变化说法正确的是( )
A.南岸陆地变化时间晚于北岸
B.两岸陆地面积变大
C.两岸沉积作用发生时间较早
D.北岸陆地向南扩展
答案 A
解析 读图,根据图例分析,南岸陆地变化时间晚于北岸,A项正确;南岸陆地面积越来越大,B项错误;南岸以沉积为主,北岸以侵蚀为主,C项错误;南岸陆地向北增加,北岸陆地向北退缩,D项错误。
12.北岸区域陆地变化的主要原因是( )
A.流水侵蚀 B.流水沉积
C.海水沉积 D.海水侵蚀
答案 D
解析 受杭州湾潮水的影响,南岸以沉积为主,北岸以侵蚀为主。南岸陆地向北扩展,北岸海岸线向陆地退缩。故北岸区域陆地变化的主要原因是海水侵蚀,D项正确。
二、综合题(共2小题,共52分)
13.读某河流示意图,回答下列问题。(28分)
(1)判断河流在A、B、C三处对应的剖面图(甲、乙、丙)以及流水作用方式。(12分)
A处:________,以流水________作用为主;
B处:________,以流水________作用为主;
C处:________,以流水________作用为主。
(2)A处河段特征:河床________,落差________,水能资源________。(6分)
(3)C处河段特征:流速________,江面________,在入海口常形成________地貌。(6分)
(4)A、B、C三处有利于农耕的是________,试说明理由。(4分)
答案 (1)乙 侵蚀 甲 侵蚀 丙 堆积
(2)深窄 大 丰富
(3)慢 宽广 三角洲
(4)C处 地形平坦开阔,土壤肥沃,水源充足。
解析 第(1)题,读图可知,A处位于河流上游,B处位于河流中游,C处位于河流下游。河流从上游到下游,河床变宽。河流中上游地貌以流水侵蚀作用为主,下游地区以流水堆积作用为主。第(2)题,上游河床深而窄,流速快,水能资源丰富。第(3)题,下游河床宽而浅,流速慢,河流入海口常形成三角洲。第(4)题,河流下游地区有利于农耕,主要原因有地形平坦、土壤肥沃、水源充足等。
14.阅读图文材料,完成下列问题。(24分)
材料一 下图为一组海岸侵蚀地貌景观图。
材料二 一位到澳大利亚游客在日记中写到:这里的十二使徒岩(下图),彷如哨兵一样站立在陡峭的石灰岩悬崖之前,守卫着澳大利亚大陆。其实它们是海边一组十二块各自独立的岩石,其数量及形态恰巧酷似耶稣十二使徒,因此就以圣经故事里的这“十二门徒”命名。这些宛如“十二使徒”的石柱群,是大自然造就出的“海岸雕塑”。年复一年,日复一日,随着岁月的洗礼,原来的十二使徒现在只余下八个……
(1)判断材料一中海蚀地貌的名称。(8分)
甲是________________,乙是________________,
丙是________________,丁是________________。
(2)使用下面关键词的序号,完成对“十二使徒岩”的形成过程的阐述(每项限填一次)。(8分)
①石灰岩 ②岩体 ③拱门 ④洞穴
“十二使徒岩”形成于海浪的侵蚀作用,在过去的1 000到2 000万年中,来自南部大洋的风暴和大风卷起的巨浪,不断地侵蚀于相对松软的________悬崖,并在其上形成了许多________,其面积不断变大,以致发展成________,并最终倒塌。结果就是今天所看到的这些形状各异、最高达45米的岩石从海岸________分离出去。
(3)推测随着时间的推移,“十二使徒岩”景区未来将会发生的变化。(8分)
答案 (1)海蚀柱 海蚀崖 海蚀拱桥 海蚀穴
(2)① ④ ③ ②
(3)由于“十二使徒岩”继续受海风海水的侵蚀,导致“使徒岩”仍会倒塌(数量减少),被海水搬运;同时,海水不断击打、侵蚀石灰岩海岸,使其后退的过程中,又有新的“使徒岩”形成。
解析 第(1)题,根据景观图即可判断海蚀地貌名称。第(2)题,这一地区是由石灰岩组成的悬崖,然后经过海浪侵蚀形成洞穴,洞穴不断加深形成拱门,拱门最终倒塌与海岸岩体分离。第(3)题,海水还会继续侵蚀海岸,“十二使徒岩”仍会倒塌。同时,海水不断击打、侵蚀石灰岩海岸,使其后退的过程中,又有新的“使徒岩”形成。
高中地理第二单元 自然地理要素及现象本单元综合与测试学案设计: 这是一份高中地理第二单元 自然地理要素及现象本单元综合与测试学案设计,共1页。
中图版 (2019)必修 第一册第二节 大气的组成与垂直分层学案: 这是一份中图版 (2019)必修 第一册第二节 大气的组成与垂直分层学案,共1页。
高中地理中图版 (2019)必修 第一册第六节 土壤的主要形成因素导学案及答案: 这是一份高中地理中图版 (2019)必修 第一册第六节 土壤的主要形成因素导学案及答案,共1页。

