【化学】广西百色市2019-2020学年高二上学期期末考试
展开广西百色市2019-2020学年高二上学期期末考试
(试卷总分100分,考试时间90分钟)
注意事项:
1. 本试卷分第Ⅰ卷(选择题)和第Ⅱ卷(非选择题)两部分。答题前,考生务必将自己的班级、姓名、准考证号填写在答题卡上。
2. 回答第Ⅰ卷时,选出每小题答案后,用2B铅笔把答题卡上对应题目的答案标号涂黑。
如需改动,用橡皮擦干净后,再选涂其他答案标号,写在本试卷上无效。
3. 回答第Ⅱ卷时,将答案写在答题卡上。写在本试卷上无效。
可能用到的原子量:H-1 O-16 C-12 Na-23 Pb-207 Ba-137 Fe-56 Cu-64 S-32
第Ⅰ卷
(一)选择题:本题共16题,每题3分,共48分。每题只有1个选项符合题意。
1.下列有关化学与生活、生产的叙述错误的是( )
A.通讯领域中的光导纤维不可长期浸泡在强碱性溶液中
B.采用催化设施,将汽车尾气中的CO和NO转化为无害气体
C.SO2具有氧化性,可用于漂白纸浆
D.常温下,可以用铁制容器来盛装冷的浓硫酸
2.对于100 mL 1 mol/L的盐酸与锌粒的反应,采取下列措施能使反应速率加快的是( )
①升高温度 ②改用100 mL 3 mol/L的盐酸 ③增加锌粒质量
④用等量锌粉代替锌粒 ⑤加入少量硫酸铜溶液
A. ①③④ B. ①②④⑤ C. ①②③ D. ②③
3.实验室常利用以下反应制取少量氮气:NaNO2+NH4Cl===== NaCl+N2↑+2H2O;关于该反应的下列说法不正确的是( )
A.NH4Cl中的氮元素被还原,发生还原反应
B.NaNO2是氧化剂,NH4Cl是还原剂
C.N2既是氧化产物,又是还原产物
D.每生成2 mol N2时,转移电子的物质的量为6 mol
4.下列反应的离子方程式正确的是( )
A.铝片跟氢氧化钠溶液反应:Al+2OH-=+H2↑
B.硫酸铜溶液跟氢氧化钡溶液反应:SO42-+ Ba2+=BaSO4↓
C.碳酸钙跟醋酸反应:CaCO3+2CH3COOH=Ca2++2CH3COO-+H2O+CO2↑
D.铜片跟稀硝酸反应:Cu++4H+=Cu2++NO↑+2H2O
5.分枝酸可用于生化研究。其结构简式如图。下列关于分枝酸的叙述正确的是( )
A.可与乙醇、乙酸反应,且反应类型相同
B.分子中含有2种官能团
C.1 mol分枝酸最多可与3 mol NaOH发生中和反应
D.可使溴的四氯化碳溶液、酸性高锰酸钾溶液褪色,且原理相同
6.用NA表示阿伏加德罗常数,下列叙述正确的是( )
A.常温常压下,2NA个CO2分子占有的体积为44.8 L
B.常温常压下,8.4g NaHCO3含有的Na+数目为0.1NA
C.标准状况下,22.4 L H2O含有的分子数为NA
D.物质的量浓度为0.5 mol·L-1的MgCl2溶液中,含有Cl-个数为NA
7.利用如图所示装置进行下列实验,能得出相应实验结论的是( )
选项 | ① | ② | ③ | 实验结论 | |
A | 浓盐酸 | MnO2 | NaOH | 制氯气并吸收尾气 | |
B | 浓硝酸 | Na2CO3 | Na2SiO3 溶液 | 酸性:硝酸>碳酸>硅酸 | |
C | 稀盐酸 | Na2SO3 | Ba(NO3)2 溶液 | SO2与可溶性钡盐均可生成白色沉淀 | |
D | 浓硫酸 | 蔗糖 | 溴水 | 浓硫酸具有脱水性、氧化性 |
8.短周期元素X、Y、Z、W的原子序数依次增大,X的L层电子数是K层的3倍,W所在族序数是周期数的2倍,Y、Z、W的最外层电子数之和为10。下列说法正确的是( )
A.Y可以从溶液中置换出Z单质
B.单核离子半径:W>Z>Y>X
C.Y、Z、W三种元素最高价氧化物对应的水化物两两之间可以反应
D.X和W形成的化合物的水化物一定是强电解质
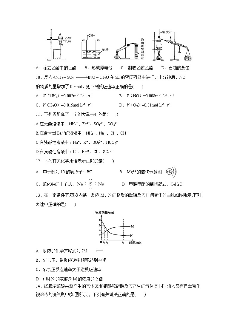
9.下列装置或操作能达到实验目的的是( )
A.除去乙醇中的乙酸 B.形成原电池 C.制取乙酸乙酯 D.石油的蒸馏
10.反应4NH3+5O2 4NO+6H2O在5L的密闭容器中进行,半分钟后,NO
的物质的量增加了0.3mol,则下列反应速率正确的是( )
A.V(NH3)=0.002mol L-1 ·s-1 B.V(NO)=0.008mol L-1 ·s-1
C.V(H2O)=0.015mol L-1 ·s-1 D.V(O2)=0.01mol·L-1 ·s-1
11.下列各组离子一定能大量共存的是( )
A.在无色溶液中:NH4+、Fe2+、SO42−、CO32−
B.在含大量Ba2+的溶液中:NH4+、Na+、Cl−、OH−
C.在强碱性溶液中:Na+、K+、SO42−、HCO3−
D.在强酸性溶液中:K+、Fe2+、Cl−、SO42−
12.下列有关化学用语表示正确的是( )
A.中子数为10的氧原子:O B.Mg2+的结构示意图:
C.硫化钠的电子式: D.甲酸甲酯的结构简式:C2H4O
13.在一定条件下,容器内某一反应M、N的物质的量随反应时间变化的曲线如图所示,下列表述中正确的是( )
A.反应的化学方程式为2M N
B.t2时,正、逆反应速率相等,达到平衡
C.t3时,正反应速率大于逆反应速率
D.t1时,N的浓度是M的浓度的2倍
14.碳跟浓硫酸共热产生的气体X和铜跟浓硝酸反应产生的气体Y同时通入盛有足量氯化钡溶液的洗气瓶中(如图所示),下列有关说法正确的是( )
A.洗气瓶中产生的沉淀是碳酸钡
B.在Z导管出来的气体中无二氧化碳
C.洗气瓶中产生的沉淀是亚硫酸钡
D.在Z导管口有红棕色气体出现
15.下列叙述Ⅰ和Ⅱ均正确并且有因果关系的是( )
| 叙述Ⅰ | 叙述Ⅱ |
A | 常温下,NaHCO3溶解度比Na2CO3小 | 往饱和Na2CO3溶液中通入CO2产生沉淀 |
B | 常温下,SiO2与氢氟酸和NaOH溶液均可反应 | SiO2是两性氧化物 |
C | BaSO3难溶于水 | SO2气体通入Ba(NO3)2溶液中产生沉淀 |
D | 非金属性:Cl>S | 酸性:HClO>H2SO4 |
16.某学生做了如下4个实验:
①在铝盐溶液中逐滴加入稀氨水直至过量;
②在明矾溶液中加入氢氧化钡溶液直至过量;
③在含少量氢氧化钠的偏铝酸钠溶液中通入二氧化碳直至过量;
④在少量盐酸的氯化铝溶液中加入氢氧化钠至过量。
下面4个图像,纵坐标为沉淀物质的量,横坐标为溶液中加入物质的物质的量,上述实验与图像对应关系正确的是( )
A.①-(d) B.②-(b) C.③-(c) D.④-(a)
第Ⅱ卷
二、非选择题:包括必考题和选考题两部分。第17题至第19题为必考题,每个试题考生都必须做答。第20题至第22题为选考题,考生根据要求做答。
(一)必考题(共37分)
17.(14分)二氯化二硫(S2Cl2)是一种重要的化工原料,常用作橡胶硫化剂,改变生橡胶受热发粘、遇冷变硬的性质。查阅资料可知S2Cl2具有下列性质:
物理性质 | 毒性 | 色态 | 挥发性 | 熔点 | 沸点 |
剧毒 | 金黄色液体 | 易挥发 | -76℃ | 138℃ | |
化学性质 | ①300℃以上完全分解;②S2Cl2+Cl22SCl2 ③遇高热或与明火接触,有引起燃烧的危险 ④受热或遇水分解放热,放出腐蚀性烟气 | ||||
(1)制取少量S2Cl2
实验室可利用硫与少量氯气在110~140℃反应制得S2Cl2粗品,氯气过量则会生成SCl2。
① 仪器m的名称为___________________,装置F中的试剂作用是___________________。
② 装置连接顺序:_______→_______→_______→_______→_______→D。
③ 实验前打开K1,通入一段时间的氮气排尽装置内空气。实验结束停止加热后,再通入一段时间的氮气,其目的是______________________________________________________。
④ 为了提高S2Cl2的纯度,实验的关键是________________________________。(写两点)
(2)S2Cl2有剧毒,少量S2Cl2泄漏时应喷水雾减慢其挥发(或扩散)。S2Cl2遇水会生成SO2、HCl两种气体,写出该反应的化学方程式________________________________。
(3)某同学设计了如下实验方案来测定S2Cl2与水反应后的混合气体中SO2的体积分数。
① W溶液可以是_______(填标号)。
a.H2O2溶液 b.KMnO4溶液(硫酸酸化) c.氯水
② 该混合气体中二氧化硫的体积分数为__________________(用含V、m的式子表示)。
18.(12分)化工生产中常利用硫酸厂煅烧黄铁矿石的烧渣(主要成分为铁的氧化物及少量FeS、SiO2等)来制备聚铁(碱式硫酸铁的聚合物)和绿矾(FeSO4·7H2O),流程如下:
(1)将过程②中产生的气体通入下列溶液中,溶液不褪色的是________(填选项序号)。
A.酸性KMnO4溶液 B.品红溶液 C.紫色石蕊溶液 D.溴水
(2)过程①中,FeS和O2、H2SO4反应的化学方程式为_______________________________。
(3)过程③中,需加入的物质是_________,反应的离子方程式为____________________。
(4)用溶液Y制绿矾时,检验溶液Y中是否含有Fe3+的操作是_______________________
_________________________________________________________________________。
(5)在实验室里,完成过程④中的操作名称是____________。
(6)实验室为测量所得到的聚铁样品中铁元素的质量分数,进行下列实验:
① 用分析天平称取2.240g样品;
② 将样品溶于足量的盐酸后,加入过量的氯化钡溶液;
③ 过滤、洗涤、干燥、称量,得固体质量为2.330g。若该聚铁的主要成分为[Fe(OH)SO4]n,则聚铁样品中铁元素的质量分数为________。(假设杂质中不含铁元素和硫元素)
19.(11分)目前工业上有一种方法是用CO2生产燃料甲醇(CH3OH)。在一定条件下发生反应:CO2(g)+3H2(g)CH3OH(g)+H2O(g),图1表示该反应过程中能量(单位为kJ·mol—1)的变化。
(1)该反应为 (填吸热或放热)反应。
(2)在体积固定的密闭容器中,下列能说明该反应已经达到平衡状态的是 (填序号)。
A.v (H2)=3v(CO2) B.容器内气体压强保持不变
C.v逆(CO2)=v正(CH3OH) D.容器内气体密度保持不变
E.2mol C=O键断裂的同时CH3OH中有1mol H—O键形成F.混合气体的平均摩尔质量不变
(3)在体积为1 L的密闭容器中,充入1 molCO2和3 molH2,测得CO2和CH3OH(g)的浓度随时间变化如图2所示。从反应开始到平衡,用氢气浓度变化表示的平均反应速率v (H2)= 。 达平衡时容器内平衡时与起始时的压强比 。
(4)甲醇、氧气在一定条件下可构成如图3所示的燃料电池,其负极的电极反应为 ,与铅蓄电池相比,当消耗相同质量的负极物质时,甲醇燃料电池的理论放电量是铅蓄电池的 倍(保留小数点后1位)。
(二)选考题:共15分。请考生从给出的3道题中任选一题做答,并用2B铅笔在答题卡上把所选题目题号后的方框涂黑,注意所做题目的题号必须与所涂题目的题号一致,在答题卡选答区域指定位置答题。
20.【选修3:物质结构与性质】(15分)
卤族元素的单质和化合物很多,利用所学物质结构与性质的知识去认识和理解它们。
(1)溴的核外电子排布式为_________________________________。
(2)在不太稀的溶液中,氢氟酸是以二分子缔合(HF)2形式存在。使氢氟酸分子缔合
作用力是______________________________。
(3)下列曲线表示卤族元素某种性质随核电荷数递增的变化趋势,正确的是 。
(4)已知高碘酸有两种形式,化学式分别为H5IO6()和HIO4,前者为五元酸,后者为一元酸.请比较二者酸性强弱:H5IO6_____________HIO4(填“>”、“<”或“=”)。IO4-的VSEPR模型为__________。
(5)铜与氯形成化合物的晶胞如附图所示(黑点代表铜粒子)。
① 该晶体的化学式为_______________。
② 一定条件下,Cu2O比CuO更稳定的原因是________________。
③ 已知该晶体的密度为ρ g·cm-3,阿伏伽德罗常数为NA,则该晶体的边长为________________pm。(用含ρ、NA的式子表示)
21.【选修4:化学反应原理】(15分)
消除氮氧化物、二氧化硫等物质造成的污染是目前研究的重要课题。
(1) 工业上常用活性炭还原一氧化氮,其反应为:2NO(g)+C(s) N2(g)+CO2(g)。向容积均为l L的甲、乙、丙三个恒容恒温容器中分别加入足量的活性炭和一定量的NO,测得各容器中n(NO)随反应时间t的变化情况如下表所示:
T n(NO)/mol t/min | 0 | 40 | 80 | 120 | 160 | |
甲 | T℃ | 2 | 1.45 | 1 | 1 | 1 |
乙 | 400℃ | 2 | 1.5 | 1.1 | 0.8 | 0.8 |
丙 | 400℃ | 1 | 0.8 | 0.65 | 0.53 | 0.45 |
① 甲容器反应温度T℃______400℃(填“>”或“<”或“=”);
② 乙容器中,0~40min内平均反应速率v(N2)=;
③ 丙容器中达平衡后NO的转化率为_________。
(2) 活性炭还原NO2的反应为:2NO2(g)+2C(s) N2(g)+2CO2(g),在恒温条件下,lmol NO2和足量活性炭发生该反应,测得平衡时NO2和CO2 的物质的量浓度与平衡总压的关系如图所示:
① A、B、C三点中NO2的转化率最高的是_____点(填“A”或“B”或“C”)。
② 计算C点时该反应的压强平衡常数KP=_______MPa(Kp是用平衡分压代替平衡浓度计算,分压==总压×物质的量分数)。
(3) 燃煤烟气脱硫常用如下方法。
方法①:用生物质热解气(主要成分CO、CH4、H2)将SO2在高温下还原成单质硫。涉及的部分反应如下:
2CO(g)+SO2(g)=S(g)+2CO2(g) △H1=8.0 KJ·mol-1
2CO(g)+O2(g)=2CO2(g) △H2=-566.0KJ·mol-1
2H2(g)+O2(g)=2H2O(g) △H3=-483.6KJ·mol-1
则H2(g)还原SO2(g)生成S(g)和H2O(g)的热化学方程式为____________________。
方法②:用氨水将SO2转化为NH4HSO3,再氧化成(NH4)2SO4,则用氨水将SO2转化为NH4HSO3的离子方程式为________________________________;实验测得NH4HSO3溶液中=15,则溶液的pH为________。(已知:H2SO3的Ka1=1.5×10-2,Ka2=1.0×10-7)
22.【选修5:有机化学基础】(15分)
我国科研人员采用新型锰催化体系,选择性实现了简单酮与亚胺的芳环惰性C-H的活化反应。利用该反应制备化合物J的合成路线如下:
已知:
回答下列问题:
(1)A中官能团的名称是________,F的化学名称是______________。
(2)G的结构简式为_________________________。
(3) 由C生成E,E和H生成J的反应类型分别是_______________、_________________。
(4) C和D生成E的化学方程式为____________________________________________。
(5)芳香化合物K是E的同分异构体。若K能发生银镜反应,则K可能的结构有_________种,其中核磁共振氢谱有四组峰的结构简式为_________________(任写一种)
参考答案

