【生物】河南省兰考县第一高级中学2018-2019学年高二3月月考试题
展开河南省兰考县第一高级中学2018-2019学年
高二3月月考试题
注意事项:
1.答题前填写好自己的姓名、班级、考号等信息
2.请将答案正确填写在答题卡上
第I卷(选择题)
一、单选题(每题2分,共30小题)
1.在制果酒、果醋、泡菜、腐乳时,发酵过程中对氧气的需求分别是( )
A.兼氧、无氧、无氧、有氧 B.无氧、有氧、有氧、无氧
C.兼氧、无氧、有氧、无氧 D.无氧、有氧、无氧、有氧
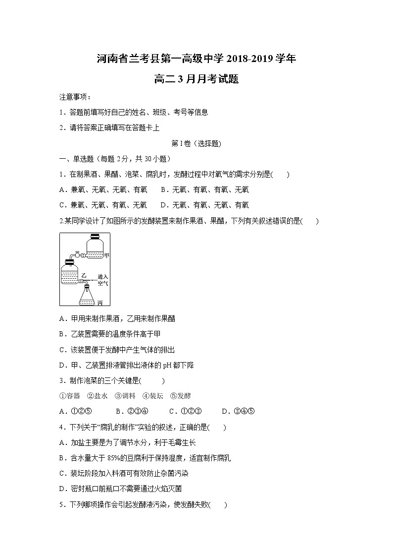
2.某同学设计了如图所示的发酵装置来制作果酒、果醋,下列有关叙述错误的是( )
A.甲用来制作果酒,乙用来制作果醋
B.乙装置需要的温度条件高于甲
C.该装置便于发酵中产生气体的排出
D.甲、乙装置排液管排出液体的pH都下降
3.制作泡菜的三个关键是( )
①容器 ②盐水 ③调料 ④装坛 ⑤发酵
A.①②⑤ B.②③④ C.①②③ D.③④⑤
4.下列关于“腐乳的制作”实验的叙述,正确的是( )
A.加盐主要是为了调节水分,利于毛霉生长
B.含水量大于85%的豆腐利于保持湿度,适宜制作腐乳
C.装坛阶段加入料酒可有效防止杂菌污染
D.密封瓶口前瓶口不需要通过火焰灭菌
5.下列哪项操作会引起发酵液污染,使发酵失败( )
A.榨汁机用温水进行清洗,并晾干
B.发酵瓶先用温水清洗,再用75%的酒精擦拭后晾干使用
C.葡萄先去除枝梗,再冲洗多次
D.每次排气时,只需拧松瓶盖,不能将盖完全揭开
6.焦化厂活性污泥中富含难降解的有机物苯甲酰肼,是当前焦化行业环保治理的难点。某同学通过查阅资料发现可通过微生物降解方法处理焦化厂污染物。下列有关分析错误的是( )
A.利用平板划线法可以对初步筛选出的目的菌进行纯化
B.配制以苯甲酰肼作为唯一碳源的选择培养基进行筛选
C.应该从农田土壤中筛选目的菌
D.逐步提高培养基中苯甲酰肼的浓度可以得到能高效降解污染物的优质菌株
7.下列有关生物技术实践的叙述中,正确的是( )
A.在果酒的制作中,榨出的葡萄汁需要经过高压蒸汽灭菌后才能密闭发酵
B.制备果酒、果醋和腐乳时,都是以建立种群优势作为发酵的基本条件
C.培养基中加入酚红指示剂,若指示剂变红则培养基中肯定有能够分解尿素的细菌
D.煮沸杀菌是生活中常用到的灭菌方法,常用于培养皿、牛奶等的灭菌
8、雨后常能闻到“泥土的芳香”,主要是土壤中放线菌代谢活动释放出某些化学物质所致。在形态学特征上,放线菌是一类具有丝状分枝的原核生物。下列相关说法正确的是( )
A. 在下雨前后放线菌的增殖、代谢速率不同
B. 放线菌没有核糖体,但能分泌呼吸酶
C. 放线菌没有线粒体,不能进行有氧呼吸
D. 放线菌是单细胞生物,通过无丝分裂进行增殖
9.通过选择培养基可以从混杂的微生物群体中分离出所需的微生物。在缺乏氮源的培养基上大部分微生物无法生长,在培养基中加入青霉素可抑制细菌和放线菌的生长,在培养基中加入10% 酚可以抑制细菌和霉菌的生长。利用上述方法不能从混杂的微生物群体中分离出( )
A.大肠杆菌 B.霉菌
C.放线菌 D.固氮细菌
10.在微生物的实验室培养中,下列各项操作不需要在无菌条件下进行的是( )
A. 配制培养基 B. 倒平板
C. 接种 D. 培养
11.获得纯净培养物的关键是( )
A. 将用于微生物培养的器皿、接种用具和培养基等器具进行灭菌
B. 接种纯种细菌
C. 适宜环境条件下培养
D. 防止外来微生物的入侵
12.依据果酒和果醋的制作原理,制作果酒和果醋。在设计制作装置时,做法不正确的是( )
A.好氧醋酸菌在氧气充足时才能进行旺盛的生命活动,发酵装置需保持通气状态
B.果酒制成后,在发酵液中加入醋酸菌接着进行醋酸发酵,温度应控制在18-25℃
C.制作果酒和果醋时都应用70%的酒精对发酵瓶消毒并注意无菌操作
D.在变酸的果酒的表面观察到的菌膜可能是醋酸菌在液面大量繁殖形成的
13、下列关于利用葡萄制作果酒过程的叙述,正确的是( )
A. 选用棕色玻璃瓶以防止光照抑制酵母菌发酵
B. 将葡萄汁装满发酵瓶以保证无氧的发酵环境
C. 将发酵瓶置于35℃的恒温环境中可加快发酵速度
D. 要给发酵瓶适时排气,后期可延长排气间隔时间
14.产生标准菌落的最初细菌数目和培养基分别是( )
A.同种少数细菌,液体培养基 B.许多细菌,液体培养基
C.同种少数细菌,固体培养基 D.许多细菌,固体培养基
15.图为某同学设计的酿制苹果醋的基本流程图和发酵装置示意图。下列相关分析正确的是( )
A.①过程要先切块后清洗以减少杂菌的污染
B.③过程发酵瓶中留1/3的空间可防止发酵时培养液溢出
C.③过程发酵所用酵母菌无具膜结构的细胞器
D.④过程需要将发酵装置中的充气口开关关闭
16.在对纤维素分解菌进行选择培养时用液体培养基的目的是( )
A.用液体培养基可获得大量菌体
B.纤维素分解菌适宜在液体培养基上生长
C.用液体培养基可以充分利用培养基中的营养物质
D.用液体培养基可获得高纯度的纤维素分解菌
17.在制作泡菜的过程中,不正确的是( )
A.按照清水与盐的质量比为4∶1的比例配制盐水
B.按照清水与盐的质量比为5∶1的比例配制盐水
C.盐水入坛前要煮沸冷却,以防污染
D.在坛盖边沿的水槽中要注满水,以保证坛内的无氧环境
18.下列有关生物技术的说法,正确的是( )
A. 制作果酒时应反复冲洗葡萄以避免杂菌的影响
B. 制作果醋时应避免通入空气以保证有关菌种正常代谢
C. 成品腐乳表面的皮膜是由毛霉等真菌的菌丝形成的,对人体无害
D. 测定土壤中能分解尿素的细菌数目,应采用平板划线法
19.下列有关生物技术的叙述,不正确的是( )
A.制作果醋时,必须向发酵装置不断地补充无菌空气,以保证醋酸菌的生长
B.制作腐乳时,加盐腌制可使豆腐块变硬且能抑制杂菌生长
C.醋酸杆菌在细胞质基质中产生醋酸
D.用传统的发酵技术制葡萄酒必须添加酵母菌菌种
20.下列关于发酵条件的叙述中,错误的是 ( )
A.葡萄汁装入发酵瓶时,要留有约1/3的空间
B.要想一次得到较多的果酒,在葡萄汁装入发酵瓶时,要将瓶装满
C.制作葡萄酒的过程中,在适宜的条件下,时间控制在10~12 d 左右
D.制葡萄醋的温度要比制葡萄酒的温度高些,但时间一般控制在7~8 d左右
21.下列有关稀释涂布平板法,叙述错误的是( )
A. 首先将菌液进行一系列的梯度稀释
B. 然后将不同稀释度的菌液分别涂布到琼脂固体培养基的表面
C. 适宜条件下培养
D. 结果都可在培养基表面形成单个的菌落
22.能够测定样品活菌数的方法是( )
A. 稀释涂布平板法 B. 重量法
C. 直接计数法 D. 比浊法
23.在细菌的连续培养过程中,要以一定速度不断添加新的培养基,同时以同样速度放出老的培养基。右图表示培养基的稀释率(培养基的更新速率)与培养容器中营养物质浓度、细菌代时(细菌数目增加一倍所需的时间)、细菌密度的关系。下列相关叙述不正确的是( )。
A. 在稀释率很低的情况下,稀释率的增加会导致细菌密度增加
B. 稀释率从A到B的变化过程中,细菌生长速率不断提高
C. 稀释率超过B点后,营养物质浓度过高导致细菌死亡率增大,细菌密度降低
D. 为持续高效地获得发酵产品,应将稀释率控制在B点附近
24.在涂布平板操作时错误的是( )
A.将涂布器在酒精灯火焰上灼烧,直到烧红
B.取少量菌液滴加在培养基表面
C.将沾有少量酒精的涂布器在火焰上引燃待酒精燃尽后,冷却8~10 s再用
D.涂布时可转动培养皿,使涂布均匀
25.在分离和纯化土壤中自生固氮菌的实验中,不合理的操作是( )
A.取土表3~5 cm以下土层的土壤
B.用无菌水稀释土壤样品
C.使用牛肉膏蛋白胨培养基
D.用接种环进行划线接种
26.如图是微生物平板划线示意图,划线的顺序为12345,下列说法中正确的是( )
A.操作前要将接种环用酒精消毒
B.划线操作须在火焰上方进行
C.只有在5区才可以得到所需菌落
D.在12345区域中划线前后都要对接种环灭菌
27.如图是研究人员从红棕壤中筛选高效分解尿素细菌的过程示意图,有关叙述不正确的是( )
A.在配制步骤②、③的培养基时,应先调pH值后高压蒸汽灭菌
B.步骤③纯化分解尿素的原理是将聚集的细菌分散,可以获得单细胞菌落
C.步骤③采用涂布平板法接种,并需向牛肉膏蛋白胨培养基中加入尿素
D.步骤④挑取③中不同种的菌落分别接种,可比较细菌分解尿素的能力
28.豆豉是大豆经过发酵制成的一种食品。为了研究影响豆豉发酵效果的因素,某小组将等量的甲、乙两菌种分别接入等量的A、B两桶煮熟大豆中并混匀,再将两者置于适宜条件下进行发酵,并定期取样观测发酵效果。以下推测不合理的是( )
A.该实验的自变量是菌种,温度属于无关变量
B.大豆发酵过程中部分蛋白质转变为多肽,形成豆豉的独特风味
C.若容器内上层大豆发酵效果优于底层,则发酵菌为厌氧菌
D.煮熟大豆使蛋白质变性,有利于菌体分泌酶作用于蛋白质
29.在“探究温度对果胶酶活性的影响”实验中,下列说法不正确的是 ( )
A.可准备一组烧杯,分别盛有不同温度的水
B.将苹果泥和果胶酶混匀后放在不同温度的烧杯中恒温水浴处理
C.不同温度梯度之间可相互对照
D.温度过高时,果胶酶会变性失活
30.在“探究果胶酶的用量”实验中,下列说法不正确的是 ( )
A.实验时可配制不同浓度的果胶酶溶液
B.底物浓度一定时,酶用量越大,滤出的果汁越多
C.本实验应控制在适宜温度和pH条件下
D.反应液的pH必须相同
第II卷(非选择题)
三、非选择题
31.请回答下列有关生物技术实践方面的问题:(10分,每空1分)
(1)腐乳制作的后期要加入酒精和多种香辛料配制的卤汤,酒精的浓度要控制在12%左右,若酒精浓度过高会导致__________________________________。
(2)某些微生物能分解纤维素,因为他们能产生纤维素酶。纤维素酶是一种复合酶,一般认为它至少包括三种组分,即C1酶、Cx酶和___________,前两种酶使纤维素分解成___________。当纤维素被纤维素酶分解后,培养基中会出现以纤维素分解菌为中心的___________。从培养基的用途上分类,刚果红培养基属于___________培养基。
(3)通常情况下,在微生物培养过程中实验室常用的灭菌方法有灼烧灭菌、___________和_________。
(4)制作泡菜的原理是____________________________________________。
(5)蔬菜在腌制过程中,会产生亚硝酸盐。在盐酸酸化的条件下,亚硝酸盐与对氨基苯磺酸发生_______________反应后,与N—1—萘基乙二胺盐酸盐结合形成玫瑰红色染料。
(6)实验室中筛选微生物的原理是_________________________________。
32.苹果醋具有营养丰富,增强机体免疫力,护肤养肝等多种功效,以鲜苹果汁为原料利用发酵瓶制作果酒和果醋的过程简图如下图1,请分析回答:(10分,每空2分)
(1)过程甲中使用的微生物代谢类型是_____________,发酵温度控制在18℃~25℃,经过10~12天后,样液中是否产生酒精,可以用_____________________________来检验。
(2)过程乙中使用的醋酸菌可以从食醋中分离纯化获得。下图操作是分离纯化过程中利用_________法进行接种,在操作过程中应注意的事项有下列哪几项______________(填序号)。
①每次划线前和结束时都需要灼烧接种环;
②灼烧接种环后,待其冷却后再划线;
③第二次及以后的划线,要从上一次划线的末端划线;
④最后一次划线不能和首次划的线相接触。
(3)为了保持菌种的纯净,对于长期需要保存的菌种,可以采用_________________的方法。
33. 牛的瘤胃中含有多种厌氧细菌,下列过程是从瘤胃中分离产脲酶细菌的流程图,回答有关问题。(10分,每空2分)
(1)图中②选择培养的目的是_____________。为保证该细菌能正常生长繁殖,必须放在________环境条件下培养。
(2)④鉴别培养基还需添加___________作指示剂,产脲酶细菌在该培养基上生长一段时间后,其菌落周围的指示剂将变成__________色,简述其原因_____________________________。
参考答案
一、选择题(请用2B铅笔填写)
1 | 2 | 3 | 4 | 5 | 6 | 7 | 8 | 9 | 10 |
D | C | C | C | C | C | B | A | A | A |
11 | 12 | 13 | 14 | 15 | 16 | 17 | 18 | 19 | 20 |
D | B | D | C | B | A | B | C | D | B |
21 | 22 | 23 | 24 | 25 | 26 | 27 | 28 | 29 | 30 |
D | A | C | A | C | D | C | C | B | B |
二、非选择题(请在各试题的答题区内作答)
31.请回答下列有关生物技术实践方面的问题:(10分,每空1分)
(1)则腐乳的成熟时间将会延长
(2)葡萄糖苷酶 纤维二糖 透明圈 鉴别
(3)干热灭菌法 高压蒸汽灭菌法 火焰
(4))乳酸菌在无氧的环境下大量繁殖,将葡萄糖分解成乳酸
(5)重氮化
32.请分析回答:(10分,每空2分)
26.(1)异养兼性厌氧型 (酸性)重铬酸钾溶液
(2)平板划线 ①②③④
(3)甘油管藏
33.请分析回答:(10分,每空2分)
(1) 通过选择培养分离出产脲酶细菌并增加其浓度,确保能从样品中分离得到所需细菌(扩大培养) 无氧
(2)酚红 红 细菌产生脲酶,分解尿素产生NH3,使培养基pH升高,酚红指示剂呈红色反应

