人教版九年级上册第六单元 碳和碳的氧化物综合与测试课堂检测
展开一、单选题(每小题只有一个正确答案)
1.炭雕主要是以活性炭为原材料,再配以传统手工雕刻,精心雕琢而成。具欣赏、收藏价值的同时,也具实用价值。下列关于炭雕的说法中错误的是:( )
A.炭雕手工雕琢这一过程是化学变化
B.卧室装潢后可以用炭雕吸附有害气体
C.炭雕可以保存很久,因为其化学性质在常温下比较特别稳定
D.炭雕中碳原子在不断运动
2.下列有关二氧化碳的检验、制备和用途能达到目的是( )
A.二氧化碳气体通入紫色石蕊试液中,溶液变蓝
B.将燃着的木条伸入集气瓶,火焰立即熄灭,证明瓶内原有气体就是二氧化碳
C.用块状石灰石和稀硫酸迅速制备大量二氧化碳
D.干冰用于人工降雨
3.下列关于水的说法正确的是( )
A.经过沉淀、过滤后得到的矿泉水是纯净物
B.加热煮沸能使硬水转化为软水
C.明矾溶液可以区分硬水和软水
D.在海水中加入活性炭可以消毒
4.物质的性质决定其用途,下列对应关系不合理的是( )
A.石墨做电池电极——导电性B.金刚石切割玻璃——硬度大
C.活性炭净水——还原性D.干冰用于人工降雨——升华吸热
5.下列区分物质的方法或试剂不正确的是( )
A.用燃着的木条区分氮气和二氧化碳B.用二氧化锰区分水和双氧水
C.用观察颜色的方法区分氧化镁和铜D..用澄清石灰水区分氧气和二氧化碳
6.实验室用加热高锰酸钾制取氧气,并用排水法收集时,装药品的试管破裂了,其原因可能是( )
①装药品前忘了检查气密性 ②试管口没有略向下倾斜 ③试管没有均匀预热 ④收集完氧气,先熄灭了酒精灯,后取出水中导管 ⑤试管外壁潮湿 ⑥夹试管的铁夹夹得太紧
A.①③④B.②③④C.②④⑤D.②③④⑤⑥
7.下列关于碳和碳的氧化物的说法中不正确的是( )
A.金刚石、石墨和C60都是由碳元素组成的单质
B.金刚石和石墨的结构中碳原子的排列方式不同
C.一氧化碳能与血液中的血红蛋白结合导致中毒
D.二氧化碳不能与水反应
8.下列归纳和总结完全正确的一组是 ( )
A.AB.BC.CD.D
9.下列关于碳和碳的氧化物的说法正确的是( )
A.金刚石和石墨硬度都很大 B.二氧化碳和一氧化碳都能灭火
C.二氧化碳可作为大棚种植农作物的气体肥料 D.用闻气味的方法能够区别CO2和CO
10.下列关于碳、一氧化碳两种物质还原氧化铜的说法正确的是( )
A.两个反应都是置换反应
B.两个反应都能看到黑色固体变成红色
C.两个反应中氧化铜都发生了氧化反应
D.两个反应中铜元素的化合价都没有发生变化
11.下列化学反应中,属于分解反应的是( )
A.4P+5O2 2P2O5 B.Fe+CuSO4=FeSO4+Cu
C.CaCO3 CaO+CO2↑ D.Na2CO3+Ca(OH)2=CaCO3↓+2NaOH
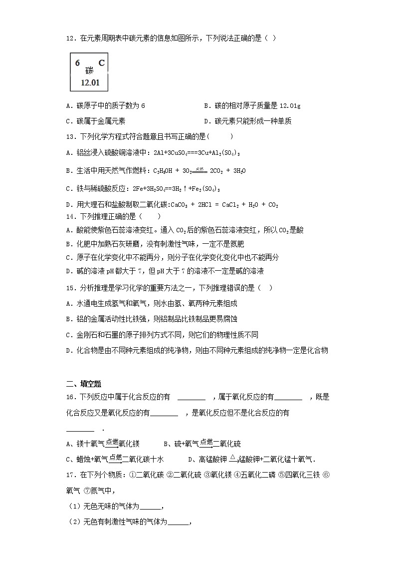
12.在元素周期表中碳元素的信息如图所示,下列说法正确的是( )
A.碳原子中的质子数为6B.碳的相对原子质量是12.01g
C.碳属于金属元素D.碳元素只能形成一种单质
13.下列化学方程式符合题意且书写正确的是( )
A.铝丝浸入硫酸铜溶液中:2Al+3CuSO4===3Cu+Al2(SO4)3
B.生活中用天然气作燃料:C2H5OH + 3O22CO2 + 3H2O
C.铁与稀硫酸反应:2Fe+3H2SO4==3H2↑+Fe2(SO4)3
D.用大理石和盐酸制取二氧化碳:CaCO3 + 2HCl = CaCl2 + H2O + CO2
14.下列推理正确的是( )
A.酸能使紫色石蕊溶液变红。通入CO2后的紫色石蕊溶液变红,所以CO2是酸
B.化肥中加熟石灰研磨,没有刺激性气味,一定不是氮肥
C.原子在化学变化中不能再分,则分子在化学变化变化中也不能再分
D.碱的溶液pH都大于7,但pH大于7的溶液不一定是碱的溶液
15.分析推理是学习化学的重要方法之一,下列推理错误的是( )
A.水通电生成氢气和氧气,则水由氢、氧两种元素组成
B.铝的金属活动性比铁强,则铝制品比铁制品更易腐蚀
C.金刚石和石墨的原子排列方式不同,则它们的物理性质不同
D.化合物是由不同种元素组成的纯净物,则由不同种元素组成的纯净物一定是化合物
二、填空题
16.下列反应中属于化合反应的有 ________ ,属于氧化反应的有________ ,既是化合反应又是氧化反应的有________ ,是氧化反应但不是化合反应的有________ .
A、镁十氧气氧化镁 B、硫+氧气二氧化硫
C、蜡烛+氧气二氧化碳十水 D、高锰酸钾锰酸钾+二氧化锰十氧气.
17.在下列个物质:①二氧化碳 ②二氧化硫 ③氧化镁 ④五氧化二磷 ⑤四氧化三铁 ⑥氧气 ⑦氮气中,
(1)无色无味的气体为 ,
(2)无色有刺激性气味的气体为 ,
(3)白色固体为 ,
(4)黑色固体为 .(填序号)
18.学好化学,有助于我们科学地处理和解决生产、生活中的一些问题:
(1)青少年多食用豆类、虾皮等富含______元素的食物可以有效预防佝偻病;
(2)利用活性炭的______性可以有效地除去冰箱异味;
(3)将空气中含量最多的物质______(填化学式)充入食品包装袋可以延长食品保质期;
(4)炒菜时油锅着火,可用______的方法扑灭.
19.如下图所示,调节杠杆平衡。
(1)实验1:通入CO2一段时间后,活性炭包下沉,原因是________。
(2)实验2:加热细铜丝团一段时间后移走酒精灯,观察到铜丝变为黑色(CuO),细铜丝团________(填“上升”或“下沉”)。
(3)实验3:一段时间后,铁粉包下沉,是因为铁粉与________发生反应。
20. 实验室常用下列装置制取气体,请你根据所学知识回答下列问题.
(1)写出所指仪器名称.a_____;
(2)以上装置图中共有两处明显错误,请将改正的结果填在下列横线上:①_____;②_____.
(3)实验室选用C和E装置可以制取的气体是_____(填化学式).
(4)装置B、C都可以用来制取气体,比较这两个装置的不同,指出B装置的一个突出优点_____.
三、推断题
21.A、B、C、D、E是初中所学的常见物质。B、C、D常温下为气体,且B、C组成元素相同,A、E是黑色粉末。它们转化关系如下(部分物质及反应条件省略):
(1)A的化学式为_______________;C的化学式为____________________;
(2)写出A+E反应的化学方程式__________;B→C的反应属于__________类型;
(3)列举一例B在生活中的用途__________________。
22.下图表示某些物质间转化关系(各反应物均无剩余)。A为黑色粉末,且A在该化学反应前后的化学性质和质量均不改变,F为能导致“温室效应”的无色气体;A、B、C、F均为氧化物;D、E、H均为单质;D和H为无色气体、E为黑色固体。请回答下列问题:
(1)写出有关物质的化学式:B______________________、F______________________;
(2)反应①中A物质的作用是__________________________________________________;
(3)反应①的化学方程式:___________________________________________________;
(4)反应③的化学方程式:___________________________________________________。
四、实验题
23.化学兴趣小组在老师的帮助下围绕燃烧实验开展相关研究。
探究一:氢气的燃烧实验
(1)用锌和稀硫酸制取氢气,从图1中选择仪器组装一套随开、随停的发生装置,所需仪器为_________(填编号);仪器B的名称是__________。
(2)按图2操作研究氢气的燃烧实验,需用试管收集不同体积比的氢气与空气的混合物,现用(1)中组装的正确装置制取氢气,如何用试管(假设试管容积为10 mL)收集氢气与空气体积比为4∶1的混合气体,写出其操作方法:_________________________。
(3)用不同体积比的混合气体做氢气的燃烧实验,结果如表:
分析上表信息,你对燃烧或燃烧条件的新认识是________________。
探究二:可燃性粉尘燃烧剧烈程度的影响因素
(4)用如图3装置研究某可燃性粉尘颗粒大小对燃烧剧烈程度的影响,燃烧剧烈程度用燃烧产生的最大压力衡量,容器内壁的传感器可测出燃烧产生的最大压力。
①实验过程中需改变的实验条件是________________,不能改变的是__________、_________________、_________________(仅列三种)。
②实验测得可燃性粉尘颗粒大小与燃烧产生的最大压力的关系如图4所示,其原因是________。
(5)兴趣小组另测得可燃性粉尘浓度与燃烧产生的最大压力的关系如图5所示,结合图5信息,提出防止可燃性粉尘发生燃烧的合理建议:①禁止烟火;②____________________。
24.根据下图回答问题:
(1)实验开始时,先通CO后加热的原因是__________________:
(2)加热一段时间后玻璃管内的现象是__________________,反应的化学方程式为_____________________
(3)你认为该装置是否需要添加尾气处理装置并说明理由______________
五、计算题
25.某中学化学课外实验兴趣小组欲测定某石灰石矿中碳酸钙的质量分数。现称取12.5克样品,与足量的稀盐酸反应(杂质不溶于水,也不参与反应),生成二氧化碳的质量为4.4克。请计算:该石灰石样品中碳酸钙的质量分数_________。
26.刘斌同学的姑父准备兴建一座碳酸钙精粉厂。为检测当地石灰石中碳酸钙的纯度,他在实验室用6g石灰石样品(杂质不参加反应)与19g稀盐酸混合,恰好完全反应,测的残留物质质量为22.8g。试计算:
(1)生成二氧化碳的质量为______g。
(2)6g样品中碳酸钙的质量_____。
(3)此石灰石样品中碳酸钙的质量分数_____(即石灰石样品纯度)。
A化学与资源
B化学与生活
①防止金属腐蚀是保护金属资源的途径之一
②煤、石油、天然气是可再生能源
③海洋中蕴藏着丰富的化学资源
①用洗涤剂去除油污
②用镶有金刚石的玻璃刀裁玻璃
③用生石灰作食品干燥剂
C化学与安全
D化学与发现
①炒菜锅着火可以用锅盖盖灭
②在室内放一盆水能防止煤气中毒
③夜间发现液化气泄漏开灯寻找泄漏源
①波义耳发现酸碱指示剂
②拉瓦锡发现元素周期律并编制元素周期表
③门捷列夫发现空气的组成
序号
1
2
3
4
5
6
7
氢气与空气体积比
9∶1
8∶2
7∶3
5∶5
3∶7
1∶9
0.5∶9.5
点燃现象
安静燃烧
安静燃烧
弱的爆鸣声
强的爆鸣声
强的爆鸣声
弱的爆鸣声
不燃烧、不爆鸣
参考答案
1.A 2.D 3.B 4.C 5.A 6.D 7.D 8.B 9.C 10.B 11.C 12.A 13.A 14.D 15.B 16.AB;ABC;AB;C
17.①⑥⑦;②;③④;⑤.
18. 钙 吸附 N2 盖上锅盖或倒入蔬菜
19.(1)活性炭具有吸附性,吸附二氧化碳,质量增加;(2)下沉;(3)水和氧气同时接触。
20.(1)长颈漏斗
(2)①A中试管口应略向下倾斜②E中导气管口应接近瓶底(①②所填写内容可互换)
(3)CO2(或O2)
(4)可随时控制反应的发生和停止
21. C CO C+2CuO2Cu+CO2↑ 化合反应 灭火或制汽水等均可
22. H2O2 CO2 催化 2H2O22H2O+O2↑ H2O+CO2==H2CO3
23.ABD 长颈漏斗 试管先装入8 mL水,用拇指堵住试管口,倒扣在水槽中,用排水法收集氢气,将剩余的水排出 可燃物能否燃烧除具备燃烧条件,还与可燃物的浓度(或纯度)有关 可燃性粉尘颗粒大小 可燃性粉尘的质量 容器的体积 打气筒的压力等 可燃性粉尘直径越大,粉尘质量越大,难以分散到空气中与空气充分接触 通风降低粉尘的浓度
24. 排净管内空气,防止发生爆炸 红色固体变成黑色 Fe2O3+3CO ===高温2Fe+3CO2 不需要,因为未反应的CO进入B装置中,不会排放到空气中
25.80%
26.2.2 5g 83.3%
九年级上册第六单元 碳和碳的氧化物综合与测试综合训练题: 这是一份九年级上册第六单元 碳和碳的氧化物综合与测试综合训练题,共9页。试卷主要包含了单选题,填空题,推断题,实验题,计算题等内容,欢迎下载使用。
九年级上册第六单元 碳和碳的氧化物综合与测试练习题: 这是一份九年级上册第六单元 碳和碳的氧化物综合与测试练习题,共9页。试卷主要包含了单选题,填空题,推断题,实验题,计算题等内容,欢迎下载使用。
九年级上册第六单元 碳和碳的氧化物综合与测试课后练习题: 这是一份九年级上册第六单元 碳和碳的氧化物综合与测试课后练习题,共9页。试卷主要包含了单选题,填空题,推断题,实验题,计算题等内容,欢迎下载使用。

