初中数学北师大版九年级下册2 二次函数的图像与性质第2课时教学设计
展开教学目标
(一)教学知识点
1.继续呈现50年变化的有关信息,并从中读取信息,并用适当的图表表示.
2.根据读取的信息和图表,进行数据处理,研究有关统计量度.
3.回顾加权平均数.
(二)能力训练要求
1.经历数据的收集、整理、描述与分析的过程,进一步发展学生的统计意识和数据处理能力.
2.在数学活动中,发展学生的合作交流意识和能力.
3.提高学生对数据的认识、判断、应用能力.
(三)情感与价值观要求
1.积极参与数学活动,在活动中,体会数学的实用性,从而产生对数学的求知欲.
2.培养实事求是的态度和克服困难的勇气.
教学重点
1.会读取信息,并用图表适当地表示信息.
2. 研究有关统计量度,进一步培养学生从图表获取信息和进行数掘处理的能力.
3.回顾加权平均数.
教学难点 从图表中获取信息并进行数据处理.
教学方法 合作交流法.
教具准备 多媒体演示.
教学过程
Ⅰ.呈现50年变化的有关信息,建立“讨论交流”的平台
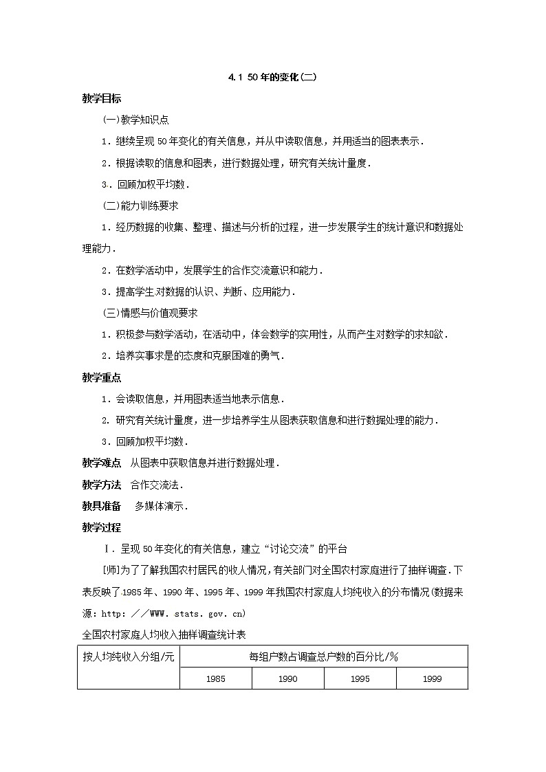
[师]为了了解我国农村居民的收人情况,有关部门对全国农村家庭进行了抽样调查.下表反映了1985年、1990年、1995年、1999年我国农村家庭人均纯收入的分布情况(数据来源:http://WWW.stats.gv.cn)
全国农村家庭人均收入抽样调查统计表
根据上表你能读取哪些信息?提出什么问题.
Ⅱ.讲授新课
[生)1985年,我国农村人均纯收入在哪个范围内的家庭最多?你是怎么看出来的.
[生]1985年,我国农村人均纯收入在200~300元间的家庭最多.可以通过表格中每组户数占调查总户数的百分比看出,200~300元的户数占调查总户数的百分比最大为25.64%.
[生]那么1990年,1995年,1999年我国农村人均纯收入在哪个范围内的家庭最多?你是怎么看出来的?
[生)1990年我国农村人均纯收入在600~800元间的家庭户数最多,占总调查总户数的20.80%;1995年我国农村人均纯收入
在1000~1200元间的家庭最多,占总调查户数的11.83%;1999年我国农村人均纯收入在2000~2500元间的家庭最多,占总调查户数的百分比为15.18%,它们都是从每组户数占调查总户数的百分比看出来的.
[生]从表格中读这些数据比较麻烦,如果换比较直观、清晰的、适当的统计图表示1985年我国农村家庭的人均纯收入状况,你准备选择哪种统计图.
[生]扇形统计图或条形统计图.
[师]很好!同学们提出了很有价值的问题,下面就请同学们以同桌为一组用适当的统计图表示1985年我国农村家庭的人均纯收入状况.
(教学时,可先鼓励学生回顾扇形统计图和条形统计图的步骤,然后根据表格中的数据绘制统计图)
第一小组根据上表绘制了1985年我国农村家庭人均纯收入状况的条形统计图,如下图:
1985年我国农村家庭人均纯收入抽样调查统计图
第二小组绘制的扇形统计图如下:
1985年我国农村家庭人均纯收入抽样调查统计图
[师]根据上面的统计表或统计图粗略估算1985年我国农村居民的人均纯收入,你是如何估计的?请你与同伴进行交流.
(学生的估算方法多种多样,不管学生如何估算,只要有道理就应给予鼓励)
[生]从表格中,我们观察到1985年多数家庭人均纯收入在200~400元间,因此估计1985,年我国农村居民的人均纯收入大约为300元
[生]我们从条形统计图观察到1985年多数家庭人均纯收入落在200~500元间,因1此估计1985年我国农村居民的人均纯收入大约在350元.
[生]从扇形统计图观察到1985年多数家庭人均纯收入落在200~600元间,因此,估计1985年我国农村居民的人均纯收入大约为400元.
[师]我在巡视时,看见小明同学是这样估算的:
小明认为调查的家庭数较多,可以忽略家庭人口数对总体人均纯收入的影响,不妨假设调查了几户家庭,而且每户家庭的人口数相同(设为A人),并将人均纯收入100元以下的都看成50元,100~200元的都看成150元,依此类推,而将人均纯收入2000元以上的都看成2250元,这样几户家庭的总人数大约为nk人,n户家庭的总收人大约为50×0.95%nk+150× 11.20%nk+250×25.64%nk+350 × 24.10%nk+450 ×15.94%nk+550 × 9.13%nk+700×7.99%nk+900×2.85%nk+1250×1.76%nk+1750×0.29%nk+2250×0.15%nk=399.70nk(元).
因此,1985年我国农村居民的人均纯收入大约为=399.70(元).
你同意小明的做法吗?试用小明的方法估计其他年份我国农村居民的人均纯收入(将5000元以上统一看成5500元).(以小组为单位,借助计算器来完成)
[生]我认为小明的做法很好,同样,我们用此法可计算1990年我国农村居民的人均纯收入,同样设调查了n户家庭,而且每户家庭的人口数相同(设为女人).n户家庭1990年总收人大约为
50×0.30%nk+150×1.78%nk+250×6.56%nk+350× 12.04%nk+450×14.37%dnA+550 × 13.94%nk+700 ×20.80%nkA+900 × 12.49%nk+1250 ×12.25%nk+1750×3.48%nk+2250×1.99%nk=719.5nk(元).
因此,1990年我国农村居民的人均纯收入大约为=719.5(元).
[生]我们用同样的方法算出1995年我国农村居民的人均纯收入大约为1644.4元.
[生]用同样的方法算出1999年我国农村居民的人均纯收入大约为2282元.
[师]很好,下面我们把上面运算的结果与下面的统计结果是否接近.
[师生共析]我们会发现用小明的方法估算的结果与实际统计的结果比较相近.
[师]由小明计算的式子你能联想到什么?你在哪里用到过类似的式子.
[生]由小明计算的式子可以联想到以前所学过的加权平均数的计算公式.
[师]什么是加权平均数呢?
[生]实际问题中,一组数据中的各个数据的“重要程度”未必相同,在计算这组数据的平均数时,往往给每个数据一个“权”,这样计算出来的平均数就叫做加权平均数,例如小明估计1985年俄国农村居民的人均纯收入就是一个加权平均数.
[师]你还在哪里遇到过加权平均数呢?
[生]我们曾测过灯炮使用寿命的问题,
在八年级上册习题8.1.
[师]我们一同回忆一下:
某灯泡厂为了测定本厂生产灯泡的使用寿命(单位:时),从中抽取了400只灯泡,测得它们的使用寿命如下:
为了计算方便,使用寿命介于500~600小时之间的灯泡的使用寿命均近似地看做550小时……使用寿命介与1000—1100小时之间的灯泡的使用寿命均近似地看作1050小时.这400只灯泡的平均使用寿命约为多少?
[师生共析]这400只灯泡的平均使用寿命约为
≈86.35(时).
我们用的就是加权平均数的计算公式,今天我们研究我国50年的变化又一次遇到加权平均数,也就是说加权平均数在我们生活中的应用很广泛,我们把它叫做数据的代表之一.数据的代表,你还学过哪些?
[生]众数、中位数.
[师]很好!我们来认真完成“做一做”,相信你会有更大的收获.
(多媒体演示)
做一做
还记得2000~2001年赛季上海东方大鲨鱼篮球队队员的年龄吗?4名同学将队员年龄用计算机绘制成了下面的统计图[如下图(1)、图(2)、图(3)、图(4)),你能从图中观察出该队队员年龄的众数和中位数吗?你能设法估算出该队队员年龄的平均数吗?你利用的是哪个图?是如何计算的?
2000~2001赛季大鲨鱼篮球队队员年龄统计图
2000~2001赛季大鲨鱼篮球队队员年龄统计图
2000~2001赛季大鲨鱼篮球队队员年龄统计图
2000~2001赛季大鲨鱼篮球队队员年龄统计图
(用四种不同的统计图呈现了上海东方大鲨鱼篮球队队员的年龄,要求学生从中观察出该队队员年龄的众数和中位数,估算该队队员年龄的平均数等,力图提高学生对各种统计图信息的处理能力,并在数据处理过程中对各种统计图进行比较和选择,从而深化对各种统计图的认识)
[生]从图(1)、图(2)、图(3)、图(4)中都可以观察出该队队员年龄的众数(21岁),而该队队员年龄的中位数从图(2)可以很方便地观察出,而从其他图观察中位数就不是很方便了.
[生]由图(3)可以估算出该队队员的平均年龄为
≈23.3(岁).
由图(4)也可以估算出该队队员的平均年龄为(16×7%×15+18×13%×15+21×26%×15+23×7% ×15+24×20%×15+26×7%×15+29×13%×15+34×7%×15)÷(7%×15+13%×15+26%×15+7%×15+20%×15+7%×15+13%×15+7%×15)≈23.3(岁).
从图(1),图(2)也可以粗略地估算出队员年龄的平均数.
Ⅲ.课堂练习
1.王波学习小组调查了某城市部分居民的家庭人口数,并绘制出下面的扇形统计图.求这部分居民家庭人口数的众数和平均数.
解:这部分居民家庭人口数的众数是3人.设王波学习小组调查了某城市共n个家庭,则这部分居民家庭人口数的平均数为
≈3.4(人).
Ⅳ.课时小结
本节课在上节课的基础上继续呈现有关50年变化的有关信息,我们不仅学会了从统计表中读取信息,而且能选用适当的统计图直观、清晰地表示这些信息,进一步进行数据处理,研究了有关的统计量度,回顾了加权平均数等,而可贵的是同学们能在小组内愉快地合作交流,共同解决问题.
Ⅴ.课后作业
习题4.2
Ⅵ.活动与探究
某制床厂做了一个每晚睡眠时间的统计,结果如下:
(1)你能根据上图求出被调查者睡眠时间的平均数和中位数吗?
(2)厂家想利用这个信息来劝说人们:每天要花很长的时间睡眠,因此就应该买个好的床,制床厂做宣传时可能会选择平均数、中位数,还是众数呢?为什么?
[过程]要求从扇形统计图中观察出被调查者睡眠时间的平均数和中位数,提高对绩计数据的处理能力.
[结果](1)平均数为5× 4%+6×10%+7×35%+8×35%+9×16%=7.49(时),
中位数是8时.
(2)制床厂将会用中位数,因为它表示的睡眠时间最长.
板书设计
4.1 50年的变化(二)
一、农民居民收入情况
1.收入最多的家庭.
2.用适当的统计图表示农村家庭的人均纯收入.
3.估计.
二、做一做——2000~2001年赛季上海东方大鲨鱼篮球队队员的年龄.
1.众数、中位数.
2.平均数.
按人均纯收入分组/元
每组户数占调查总户数的百分比/%
1985
1990
1995
1999
小于100
0.95
0.30
0.21
0.17
100~200
11.20
1.78
0.36
0.13
200~300
25.64
6.56
0.78
0.24
300~400
24.10
12.04
1.47
0.48
400~500
15.94
14.37
2.30
0.86
500~600
9.13
13.94
3.37
1.35
600~800
7.99
20.80
9.54
3.99
800~1000
2.85
12.49
11.63
5.77
1000~1200
1200~1300
1300~1500
1.76
12.25
11.83
5.38
9.74
7.04
3.80
8.08
1500~1700
1700~2000
0.29
3.48
7.92
9.39
8.05
11.15
2000~2500
2500~3000
3000~3500
3500~4000
4000~4500
4500~5000
0.15
1.99
10.29
5.89
3.49
1.95
1.34
0.86
15.18
10.33
7.05
4.67
3.18
2.13
大于5000
2.26
6.35
年份
1985
1990
1995
1999
我国农村
居民人均
纯收入/元
397.60
686.31
1577.74
2210.34
使用寿命/时
500
~
600
600
~700
700
~800
800
~900
900
~1000
1000
~1100
灯泡数
21
79
108
92
76
24
初中数学湘教版九年级上册4.1 正弦和余弦精品第2课时教案: 这是一份初中数学湘教版九年级上册4.1 正弦和余弦精品第2课时教案,共7页。教案主要包含了知识与技能,过程与方法,情感态度等内容,欢迎下载使用。
北师大版九年级上册1 成比例线段第2课时教案: 这是一份北师大版九年级上册1 成比例线段第2课时教案,共2页。教案主要包含了教学目标,教学重点,教学过程等内容,欢迎下载使用。
2020-2021学年1 成比例线段第1课时教学设计: 这是一份2020-2021学年1 成比例线段第1课时教学设计,共2页。教案主要包含了自主预习,例题解析,巩固练习,小结等内容,欢迎下载使用。

