2021版浙江新高考选考物理一轮复习教师用书:13第十章 2第2节 机械波
展开第2节 机械波
【基础梳理】
提示:波源 介质 振动形式 随波迁移 相同 垂直 在同一直线上 平衡位置 位移 平衡位置 λf 相同 加强 减弱
波长 不变 发生变化 增大 减小 等于
【自我诊断】
判一判
(1)在机械波的传播中,各质点随波的传播而迁移.( )
(2)机械波的频率等于振源的振动频率.( )
(3)机械波的传播速度与振源的振动速度相等.( )
(4)质点振动的方向总是垂直于波传播的方向.( )
(5)在一个周期内,沿着波的传播方向,振动在介质中传播一个波长的距离.( )
(6)机械波在介质中传播的速度由介质本身决定.( )
提示:(1)× (2)√ (3)× (4)× (5)√ (6)√
做一做
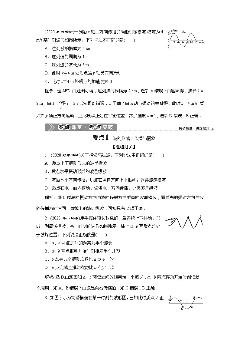
(2020·昆明质检)一列沿x轴正方向传播的简谐机械横波,波速为4 m/s.某时刻波形如图所示,下列说法不正确的是( )
A.这列波的振幅为4 cm
B.这列波的周期为1 s
C.这列波的波长为8 m
D.此时x=4 m处质点沿y轴负方向运动
E.此时x=4 m处质点的加速度为0
提示:选ABD.由题图可得,这列波的振幅为2 cm,选项A错误;由题图得,波长λ=8 m,由T=得T=2 s,选项B错误,C正确;由波动与振动的关系得,此时x=4 m处质点沿y轴正方向运动,且此质点正处在平衡位置,故加速度a=0,选项D错误,E正确.
波的形成、传播与图象
【题组过关】
1.(2020·丽水调研)关于横波与纵波,下列说法中正确的是( )
A.质点上下振动形成的波是横波
B.质点水平振动形成的波是纵波
C.波沿水平方向传播,质点在竖直方向上下振动,这类波是横波
D.质点在水平面内振动,波沿水平方向传播,这类波是纵波
解析:选C.质点的振动方向与波的传播方向垂直的波叫横波,而质点的振动方向与波的传播方向在同一直线上的波叫纵波,可知只有C项正确.
2.(2020·舟山月考)用手握住较长软绳的一端连续上下抖动,形成一列简谐横波.某一时刻的波形如图所示,绳上a、b两质点均处于波峰位置.下列说法正确的是( )
A.a、b两点之间的距离为半个波长
B.a、b两点振动开始时刻相差半个周期
C.b点完成全振动次数比a点多一次
D.b点完成全振动次数比a点少一次
解析:选D.由题图知a、b两点之间的距离为一个波长,a、b两点振动开始时刻相差一个周期,知A、B错误;由波是向右传播的,知C错误,D正确.
3.如图所示为简谐横波在某一时刻的波形图,已知此时质点A正向上运动,如图中箭头所示.由此可断定此横波( )
A.向右传播,且此时质点B正向上运动
B.向右传播,且此时质点C正向下运动
C.向左传播,且此时质点D正向上运动
D.向左传播,且此时质点E正向下运动
解析:选C.如图所示,对A点由“同侧法”,知波向左传播,然后将“同侧法”用于其他点,得质点B、C向下振动,质点D、E向上振动.
波动图象与振动图象
【知识提炼】
1.两种图象的比较
图象类型 | 振动图象 | 波动图象 |
研究对象 | 某一振动质点 | 沿波传播方向所有质点 |
研究内容 | 某一质点位移随时间变化规律 | 某时刻所有质点相对平衡位置的位移 |
图象 | ||
物理意义 | 表示某质点各个时刻的位移 | 表示某时刻各质点的位移 |
图象信息 | (1)周期、振幅 (2)各时刻质点的位移 (3)速度、加速度的方向 | (1)波长、振幅 (2)任意一质点该时刻的位移 (3)任意一质点在该时刻加速度的方向 |
形象比喻 | 记录着一个人一段时间内活动的录像带 | 记录着许多人某时刻动作、表情的集体照片 |
图象变化 | 随时间推移图象延续,但已有形状不变 | 随时间推移,图象沿传播方向平移 |
一个完整曲线对应横坐标 | 一个周期 | 一个波长 |
2.波的传播方向与质点振动方向的互判方法
已知质点振动方向可判断波的传播方向,或已知波的传播方向和某时刻的图象可判断介质质点的振动方向,常用的方法如下:
图象 | 方法 |
微平移法:沿波的传播方向将波的图象进行一微小平移,然后由两条波形曲线来判断 由图可判定:t时刻质点A振动方向向下,质点B振动方向向上,质点C振动方向向下 | |
“上、下坡”法:沿着波的传播方向看,上坡的点向下振动,下坡的点向上振动,即“上坡下、下坡上” 例如:图中,A点向上振动,B点向下振动,C点向上振动 | |
逆向描迹法:逆着波的传播方向用铅笔描波形曲线,笔头向上动,质点的振动方向向上,笔头向下动,质点的振动方向就向下 | |
同侧法:质点的振动方向与波的传播方向在波的图象的同一侧.如图所示 |
当已知质点振动方向判断波的传播方向时,仍应用上述方法,只不过是上述方向的逆向思维.
【典题例析】
(2019·4月浙江选考)图1为一列简谐横波在t=0时刻的波形图,P、Q为介质中的两个质点,图2为质点P的振动图象,则( )
A.t=0.2 s时,质点Q沿y轴负方向运动
B.0~0.3 s内,质点Q运动的路程为0.3 m
C.t=0.5 s时,质点Q的加速度小于质点P的加速度
D.t=0.7 s时,质点Q距平衡位置的距离小于质点P距平衡位置的距离
[解析] 根据题图1、2可知,此列波沿x轴负向传播,周期T=0.4 s,经过半个周期,质点Q沿y轴正方向运动,A错误;根据简谐运动特点,经T质点Q运动的路程大于0.3 m,B错误;t=0.5 s时,质点P运动至y轴正方向最大位移处,又回复力F=-kx和a=,故质点Q的加速度小于质点P的加速度,C正确;t=0.7 s时,质点P运动至y轴负方向最大位移处,故质点Q距平衡位置的距离小于质点P距平衡位置的距离,D正确.
[答案] CD
一简谐机械横波沿x轴正方向传播,波长为λ,周期为T.t=0时刻的波形如图1所示,a、b是波上的两个质点.图2是波上某一质点的振动图象.下列说法正确的是( )
图1 图2
A.t=0时质点a的速度比质点b的大
B.t=0时质点a的加速度比质点b的小
C.图2可以表示质点a的振动
D.图2可以表示质点b的振动
解析:选D.图1为波的图象,图2为振动图象.t=0时刻,a质点在波峰位置,速度为零,加速度最大;b质点在平衡位置,加速度为零,速度最大,故选项A、B错;在波的图象中,根据同侧法由传播方向可以判断出质点的振动方向,所以t=0时刻,b质点在平衡位置且向下振动,故选项C错,D对.
波的多解问题
【知识提炼】
造成波动问题多解的主要因素
1.周期性
(1)时间周期性:时间间隔Δt与周期T的关系不明确;
(2)空间周期性:波传播距离Δx与波长λ的关系不明确.
2.双向性
(1)传播方向双向性:波的传播方向不确定;
(2)振动方向双向性:质点振动方向不确定.
①质点达到最大位移处,则有正向和负向最大位移两种可能.
②质点由平衡位置开始振动,则起振方向有向上、向下(或向左、向右)两种可能.
③只告诉波速不指明波的传播方向,应考虑沿两个方向传播的可能,即沿x轴正方向或沿x轴负方向的传播.
④只给出两时刻的波形,则有多次重复出现的可能.
3.波形的隐含性形成多解:在波动问题中,往往只给出完整波形的一部分,或给出几个特殊点,而其余信息均处于隐含状态.这样,波形就有多种情况,形成波动问题的多解性.
【典题例析】
(2020·绍兴联考)一列简谐横波沿直线传播,某时刻该列波上正好经过平衡位置的两质点相距6 m,且这两质点之间的波峰只有一个,则该简谐波可能的波长为( )
A.4 m、6 m和8 m B.6 m、8 m和12 m
C.4 m、6 m和12 m D.4 m、8 m和12 m
[解析] 根据题意,有以下三种情况符合要求:
ab=6 m,即=6 m,λ1=12 m
cd=6 m,即λ2=6 m
ef=6 m,即λ3=6 m,λ3=4 m,故C正确,A、B、D错误.
[答案] C
求解波的多解问题的解题步骤
(1)根据初末两时刻的波形图确定传播距离与波长的关系通式.
(2)根据题设条件判断产生多解的原因.
(3)根据波速公式v=或v==λf求波速.
【题组过关】
考向1 波的周期性多解
1.如图所示实线是一列简谐横波在t1=0时刻的波形,虚线是这列波在t2=0.5 s时刻的波形,这列波的周期T符合:3T<t2-t1<4T,问:
(1)若波速向右,波速多大?
(2)若波速向左,波速多大?
(3)若波速大小为74 m/s,波速方向如何?
解析:(1)波向右传播时,传播距离Δx满足
Δx=kλ+λ(k=0,1,2,3…)
由Δt=知
传播时间满足Δt=kT+T(k=0,1,2,3…)
由于3T<t2-t1<4T
因此k取3
故Δt=3T+T
由波形图知λ=8 m
波速v=
解得v=54 m/s.
(2)波向左传播时,传播距离Δx满足
Δx=kλ+λ(k=0,1,2,3,…)
传播时间满足Δt=kT+T(k=0,1,2,3…)
由3T<t2-t1<4T可知k取3
故Δt=3T+T
波速v=
解得v=58 m/s.
(3)波速大小为74 m/s时,波在Δt时间内传播的距离为Δx=vΔt=74×0.5 m=37 m=(4λ+5) m
所以波向左传播.
答案:(1)54 m/s (2)58 m/s (3)波向左传播
2.实线和虚线分别是沿x轴传播的一列简谐横波在t1=0和t2=0.06 s时刻的波形图.已知在t=0时刻,x=1.5 m处的质点向y轴正方向运动.
(1)判断该波的传播方向;
(2)求该波的最小频率;
(3)若3T<0.06 s<4T,求该波的波速大小.
解析:(1)由题意可知该波向x轴正方向传播.
(2)因波的传播具有周期性,设波的周期为T,t2=0.06 s时刻,则有(下列各式中n=0,1,2…)
T=0.06 s
得T= s
则f== Hz
当n=0时,f最小为
fmin= Hz=12.5 Hz.
(3)法一:由3T<0.06 s<4T,T=0.06 s得:n=3,T=0.016 s
所以v== m/s=75 m/s.
法二:由3T<0.06 s<4T知,n=3,则波在0.06 s内传播距离为:x=λ=4.5 m
v== m/s=75 m/s.
答案:(1)向x轴正方向传播 (2)12.5 Hz (3)75 m/s
考向2 波的双向性多解
3.(2020·湖州检测)一列简谐横波在x轴上传播,在t1=0和t2=0.05 s时,其波形分别用如图所示的实线和虚线表示.
(1)求这列波可能具有的波速;
(2)当波速为280 m/s时,波的传播方向如何?以此波速传播时,x=8 m处的质点P从平衡位置运动至波谷所需的最短时间是多少?
解析:(1)若波沿x轴正向传播,则传播距离为
Δx=Δx1+nλ=(2+8n) m,n=0,1,2…
v== m/s=(40+160n) m/s,n=0,1,2…
若波沿x轴负向传播,则传播距离为
Δx′=Δx2+nλ=(6+8n) m,n=0,1,2…
v′== m/s=(120+160n) m/s,n=0,1,2….
(2)当波速为280 m/s时,有280=120+160n
n=1,所以波沿x轴负向传播T== s
所以P质点第一次到达波谷所需最短时间为:
t== s≈2.1×10-2 s.
答案:见解析
波的干涉和衍射 多普勒效应 惠更斯原理
【题组过关】
1.下列各图分别表示一列水波在传播过程中遇到了小孔(①、②图)或障碍物(③、④图),其中能发生明显衍射现象的有( )
A.只有①②④ B.只有①④
C.只有②③ D.只有①③
解析:选B.①、④中孔或障碍物的尺寸与波长相差不多或比波长小,所以能发生明显的衍射现象,而②、③中孔或障碍物比波长大得多,衍射现象不明显.
2.(2017·11月浙江选考)有两列频率相同、振动方向相同、振幅均为A、传播方向互相垂直的平面波相遇发生干涉.如图所示,图中实线表示波峰,虚线表示波谷,a为波谷与波谷相遇点,b、c为波峰与波谷相遇点,d为波峰与波峰相遇点,e、g是a、d连线上的两点,其中e为连线的中点,则( )
A.a、d处的质点振动加强,b、c处的质点振动减弱
B.从图示时刻经过半个周期,e处的质点通过的路程为4A
C.从图示时刻经过半个周期,g处的质点加速向平衡位置运动
D.从图示时刻经过四分之一周期,d处的质点振幅恰好为零
答案:ABC
3.对惠更斯原理的理解,下列说法正确的是( )
A.同一波面上的各点振动情况完全相同
B.同一波面上的各点振动情况可能不相同
C.球面波的波面是以波源为中心的一个个球面
D.无论怎样的波,波线始终和波面垂直
解析:选ACD.按照惠更斯原理:波面是由任意时刻振动情况完全相同的点构成的面,故A正确,B错误;由波面、波线和球面波的概念,不难判定C、D正确.
4.(2020·丽水检测)如图所示产生机械波的波源O做匀速运动的情况,图中的圆表示波峰.
(1)该图表示的是________.
A.干涉现象 B.衍射现象
C.反射现象 D.多普勒效应
(2)波源正在移向________.
A.A点 B.B点
C.C点 D.D点
(3)观察到波的频率最低的点是________.
A.A点 B.B点
C.C点 D.D点
解析:(1)该图表示的是多普勒效应.正确的选项为D.
(2)从波长变化情况来看,波源正在移向A点,所以,选项A正确.
(3)由于波源远离B点,所以,观察到波的频率最低的点是B点,选项B正确.
答案:(1)D (2)A (3)B
振动加强点与减弱点的判断方法
(1)条件判断法:振动频率相同、振动情况完全相同的两列波叠加时,设点到两波源的距离差为Δr,当Δr=nλ(n=0,1,2,…)时为振动加强点,当Δr=(2n+1)(n=0,1,2,…)时为振动减弱点.
(2)现象判断法:若某点总是波峰与波峰(或波谷与波谷)相遇,则该点为振动加强点,若总是波峰与波谷相遇,则为振动减弱点.
[随堂检测]
1.(2017·4月浙江选考)一列向右传播的简谐横波,当波传到x=2.0 m处的P点时开始计时,该时刻波形如图所示.t=0.9 s 时,观测到质点P第三次到达波峰位置.下列说法正确的是( )
A.波速为0.5 m/s
B.经1.4 s质点P运动的路程为70 cm
C.t=1.6 s时,x=4.5 m处的质点Q第三次到达波谷
D.与该波发生干涉的另一列简谐横波的频率一定为2.5 Hz
答案:BCD
2.在同一介质中两列频率相同,振动步调一致的横波互相叠加,则( )
A.波峰与波谷叠加的点振动一定是减弱的
B.振动最强的点经过T后恰好回到平衡位置,因而该点的振动是先加强后减弱
C.振动加强区和减弱区相间隔分布,且加强区和减弱区不随时间变化
D.加强区的质点某时刻的位移可能是零
解析:选ACD.由题知两列波满足相干的条件,因此在它们相遇的区域里会产生干涉图样,波峰与波谷叠加的点其振幅等于|A1-A2|,为减弱点,选项A正确.振动最强的点经T后回到平衡位置,它仍是振动加强点,选项B错误.根据干涉图样的特点知选项C正确.叠加区域的所有质点都在以自己的平衡位置为中心振动,因此选项D正确.
3.(2020·嘉兴调研)一列简谐波沿x轴正方向传播,某时刻波形图如图甲所示,a、b、c、d是波传播方向上的四个振
动质点的平衡位置.如再过个周期开始计时,其中某质点继续振动的图象如图乙所示,则该质点是( )
A.a处质点 B.b处质点
C.c处质点 D.d处质点
解析:选D.画出再过个周期后的波形图,a处质点处于波谷,c处质点处于波峰,b处质点处于平衡位置且向下运动,d处质点处于平衡位置且向上运动,所以图乙是d处质点的振动图象,选项D正确.
4.(2020·杭州联考)如图所示,沿x轴正方向传播的一列简谐横波在某时刻的波形图为一正弦曲线,其波速为200 m/s,下列说法中正确的是( )
A.图示时刻质点b的加速度正在减小
B.从图示时刻开始,经过0.01 s,质点a通过的路程为20 cm
C.若此波遇到另一列波并发生稳定的干涉现象,则另一列波的频率为50 Hz
D.若该波传播中遇到宽约4 m的障碍物,能发生明显的衍射现象
解析:选CD.图示时刻质点b向下运动,质点的加速度正在增大,选项A错误;此波周期为T==0.02 s,频率为50 Hz.从图示时刻开始,经过0.01 s,质点a振动了半个周期,故其通过的路程是40 cm,选项B错误;若此波遇到另一列波并发生稳定的干涉现象,则另一列波的频率为50 Hz,选项C正确;根据发生明显衍射现象的条件,若该波传播中遇到宽约4 m的障碍物,能发生明显的衍射现象,选项D正确.
[课后达标]
不定项选择题
1.现有下列常见物理现象:
(1)在春天里一次闪电过后,有时雷声轰鸣不绝;
(2)“闻其声而不见其人”;
(3)学生围绕振动的音叉转一圈会听到忽强忽弱的声音;
(4)当正在鸣笛的火车向着我们急驶而来时,我们听到汽笛声的音调变高.
这些物理现象分别属于波的( )
A.反射、衍射、干涉、多普勒效应
B.折射、衍射、多普勒效应、干涉
C.反射、折射、干涉、多普勒效应
D.衍射、折射、干涉、多普勒效应
答案:A
2.(2020·杭州高二期中)周期为2.0 s的简谐横波沿x轴传播,该波在某时刻的图象如图所示,此时质点P沿y轴负方向运动,则该波( )
A.沿x轴正方向传播,波速v=20 m/s
B.沿x轴正方向传播,波速v=10 m/s
C.沿x轴负方向传播,波速v=20 m/s
D.沿x轴负方向传播,波速v=10 m/s
答案:B
3.(2020·绍兴质检)为了研究乐音的物理规律,某同学用计算机录制下优美的笛声do和sol,然后在电脑上用软件播放,分别得到如图(a)和图(b)的两个振动图象,由此可以判断( )
A.do和sol的周期之比约为3∶2
B.do和sol的频率之比约为3∶2
C.do和sol在空气中传播的波速之比为3∶2
D.do和sol在空气中传播的波长之比为3∶2
答案:AD
4.小河中有一个实心桥墩P,A为靠近桥墩浮在水面上的一片树叶,俯视如图所示,小河水面平静.现在S处以某一频率拍打水面,使形成的水波能带动树叶A振动起来,可以采用的方法是( )
A.提高拍打水面的频率
B.降低拍打水面的频率
C.无论怎样拍打,A都不会振动起来
D.无须拍打,A也会振动起来
解析:选B.使形成的水波能带动树叶A振动起来,必须使水面形成的波波长足够长,衍射现象明显,可以采用的方法是降低拍打水面的频率,选项B正确.
5.(2020·丽水检测)一列沿x轴正向传播的简谐横波,当波传到O点时开始计时,7.0 s时刚好传到x=3.5 m处,如图所示.由此可以判定( )
A.该波的振动周期为7.0 s
B.波源的起振方向向上
C.该波的波速为0.5 m/s
D.再经过1.0 s,x=2 m处质点刚好处在波谷的位置
解析:选C.由题述可知,该波的振动周期为4.0 s,波源的起振方向向下,选项A、B错误;该波的波长为2 m,波速为0.5 m/s,选项C正确;再经过1.0 s,x=2 m处质点刚好处在平衡位置,选项D错误.
6.(2020·浙江省绿色评估联盟高三考试)如图甲所示为某振源的振动图象,图乙为该振源振动在t时刻在介质中形成的沿x轴传播的简谐横波.以下说法正确的是( )
A.质点P的振幅为0
B.如果Q点是振源,则P点至少振动了
C.如果Q点是振源,则Q点至少振动了
D.如果t时刻P点沿y轴正向振动,则波沿-x方向传播
解析:选C.质点P的振幅为A,选项A错误;如果Q点是振源,波动沿-x方向传播,P点t时刻振动方向向下,则P点至少振动了T,Q点至少振动了,选项B错误,C正确;如果t时刻P点沿y轴正向振动,则波沿+x方向传播,选项D错误.
7.(2020·嘉兴调研)如图所示是某绳波形成过程的示意图,1,2,3,4…为绳上的一系列等间距的质点,绳处于水平方向.质点1在外力作用下沿竖直方向做简谐运动,带动2,3,4…各个质点依次上下振动,把振动从绳的左端传到右端.t=0时质点1开始竖直向上运动,经过四分之一周期,质点5开始运动.下列判断正确的是( )
A.质点6开始振动时的运动方向向下
B.t=时质点6的速度方向向下
C.t=时质点10的速度方向向上
D.t=T时质点16开始运动
解析:选C.介质中各质点开始振动时的振动方向和振源开始振动时的振动方向相同,A错误;经过t=质点1回到平衡位置,质点9开始向上振动,质点5振动到正的最大位移处,根据带动法可知,质点6在平衡位置上方向上振动,即速度的方向向上,B错误;t=时质点1振动到负的最大位移处,质点9振动到正的最大位移处,质点13开始振动,5~13之间的质点在平衡位置上方,9~13之间的质点振动方向都向上,C正确;t=T时质点17开始运动,D错误.
8.如图所示为一沿x轴负方向传播的简谐横波在t=0时的波形图,当Q点在t=0时的振动状态传到P点时,则( )
A.1 cm<x<3 cm范围内的质点正在向y轴的负方向运动
B.Q处的质点此时的加速度沿y轴的正方向
C.Q处的质点此时正在波峰位置
D.Q处的质点此时运动到P处
解析:选B.当Q点在t=0时的振动状态传播到P点时,波形图如图中虚线所示.此时,1 cm<x<3 cm范围内的质点分布在波峰两侧,两侧质点振动方向相反,A项错;同一时刻,Q处质点达到波谷位置,加速度方向沿y轴正方向,B项对,C项错;因为波的传播过程中,质点不随波迁移,D项错.
9.沿x轴正方向传播的简谐横波,振幅为5 cm,质点A、B的平衡位置离O点的距离分别为1.8 m和3.0 m,t=0时的波形如图所示,t=0.6 s时质点A恰好第二次到达波峰.下列说法正确的是( )
A.波速为3 m/s
B.频率为2 Hz
C.质点B在0~0.6 s内的路程为25 cm
D.质点B在t=0.6 s时沿y轴正方向运动
解析:选BD.由波形图可知该列波的波长为λ=4 m,简谐横波沿x轴正方向传播,故质点A在t=0时刻的振动方向向上,又t=0.6 s质点A恰好第二次到达波峰,则t=0.6 s=+T,得T=0.5 s.则波速 v==8 m/s,A错误;频率f==2 Hz,B正确;质点B在0~0.6 s内的路程小于25 cm,C错误;在t=0.6 s时,质点B沿y轴正方向运动,D正确.
10.(2020·浙江温岭选考适应性考试)如图所示为一列横波的图象,在此时刻,质点P的振动速度为v,经过0.2 s,P的振动速度仍为v,再经过0.2 s,P点的振动方向改变,速度大小还是v,从而可以断定( )
A.若波向左传播,波速最小为10 m/s
B.若波向左传播,波速最小为5 m/s
C.若波向右传播,波速最小为10 m/s
D.若波向右传播,波速最小为15 m/s
解析:选BD.由题意,若波向左传播,则周期最大为0.8 s.由λ=4 m,波速最小为5 m/s.B正确,A错误.若波向右传播,设质点由P点到最大位移处再回到P点的时间为t1,由P点直接到对称点P′的时间为t2,根据题意2t1+t2=0.2 s,t1+2t2=0.2 s,周期T=2t1+2t2,解得最大周期为T= s,此时波速为v==15 m/s,故C错误,D正确.
11.如图所示是一列简谐横波在t=0时刻的波形图,此时P点沿y轴的负方向运动,已知波的传播速度为2 m/s.下列说法正确的是( )
A.波沿x轴正方向传播
B.P、Q两点的振幅均为5 cm
C.再过0.1 s的时间P点将运动到波峰位置
D.平衡位置在x=-0.4 m处的质点振动后,其振动步调与P点始终相反
解析:选BD.根据此时P点沿y轴的负方向运动,波沿x轴负方向传播,选项A错误;P、Q两点的振幅均为5 cm,选项B正确;由波动图象可知波长为λ=0.4 m,周期为T==0.2 s,再经过0.1 s的时间P点将运动到平衡位置向上运动,选项C错误;平衡位置在x=-0.4 m 处的质点与P点相距1.5个波长,二者振动步调始终相反,选项D正确.
12.(2020·杭州质检)如图所示是水平面上两列频率相同的波在某时刻的叠加情况,图中实线为波峰,虚线为波谷.已知两列波的振幅均为2 cm,波速为2 m/s,波长为8 cm,E点是B、D和A、C连线的交点,下列说法中正确的是( )
A.A、C两处两质点是振动加强的点
B.B、D两处两质点在该时刻的竖直高度差是4 cm
C.E处质点是振动加强的点
D.经0.02 s,B处质点通过的路程是8 cm
解析:选CD.实线交点为振动加强点,实线与虚线的交点为振动减弱处,振幅分别为A1+A2和|A1-A2|.对照图示,A、C振动减弱,B、D振动加强,故A错误.而此刻D位移应是A1+A2=4 cm,B位移应是-(A1+A2)=-4 cm,竖直高度差为8 cm,B错误.由v=λf,得f== Hz=25 Hz,此为单列波的频率,也是B的振动频率,故质点B在0.02 s内振动了,通过的路程sB=2A=8 cm.故D正确.对E处情况的判断可用——波形图法.画D、B间的波形如图所示,再经过后,两列波波峰同时到该处,故E点亦为振动加强的点.C正确.
13.(2020·宁波调研)沿x轴正方向传播一列简谐横波在t=0时刻的波形如图所示,M为介质中的一个质点,该波的传播速度为40 m/s,则t= s时( )
A.质点M对平衡位置的位移一定为负值
B.质点M的速度方向与对平衡位置的位移方向相同
C.质点M的加速度方向与速度方向一定相同
D.质点M的加速度方向与对平衡位置的位移方向相反
解析:选CD.根据波的图象可知波长为λ=4 m,根据波速可得该波周期为T==0.1 s,则由图示状态再经过 s,即T后质点M相对平衡位置的位移仍为正值,但正在向下振动,可知其在t= s时的速度方向与其相对平衡位置位移方向相反,而与加速度方向相同,选项A、B错误,C、D正确.
14.(2020·舟山质检)如图所示,一列简谐横波沿x轴正方向传播,实线表示t=0时刻的波形,虚线表示t=0.7 s时刻的波形.则这列波的( )
A.波长为4 m
B.周期可能为0.4 s
C.频率可能为0.25 Hz
D.传播速度可能约为5.7 m/s
解析:选AB.由波形图可知,这列波的波长为4 m,选项A正确;由0.7 s=+nT可得周期T=,可能为0.4 s,频率可能为2.5 Hz,选项B正确,C错误;由v=可知,传播速度不可能为5.7 m/s,选项D错误.
15.(2018·4月浙江选考)两列频率相同、振幅均为A的简谐横波P、Q分别沿+x和-x轴方向在同一介质中传播,两列波的振动方向均沿y轴,某时刻两波的波面如图所示,实线表示P波的波峰,Q波的波谷;虚线表示P波的波谷、Q波的波峰.a、b、c为三个等间距的质点,d为b、c中间的质点.下列判断正确的是( )
A.质点a的振幅为2A
B.质点b始终静止不动
C.图示时刻质点c的位移为0
D.图示时刻质点d的振动方向沿-y轴
解析:选CD.质点a和c是两列波的波峰与波谷相遇点,两列波的振幅相等,所以a和c位移始终为0,即静止不动,故A错误,C正确;在经过四分之一周期,两列波各向前传播四分之一波长,P波a处的波谷和Q波在c处的波谷刚好传播到b点,所以b点是波谷与波谷相遇,振幅为2A,为振动加强点,故B错误;图示时刻,d点在P波的平衡位置与波峰之间,振动方向沿y轴的负方向,同时d点在Q波的波谷与平衡位置之间,振动方向沿y轴的负方向,所以d点的振动方向沿y轴的负方向,故D正确.

