2020新课标高考地理二轮复习教师用书:第1部分专题6人口与城市
展开专题六 人口与城市
[知识体系构建]
(对应学生用书第54页)
■典型图示——填一填·
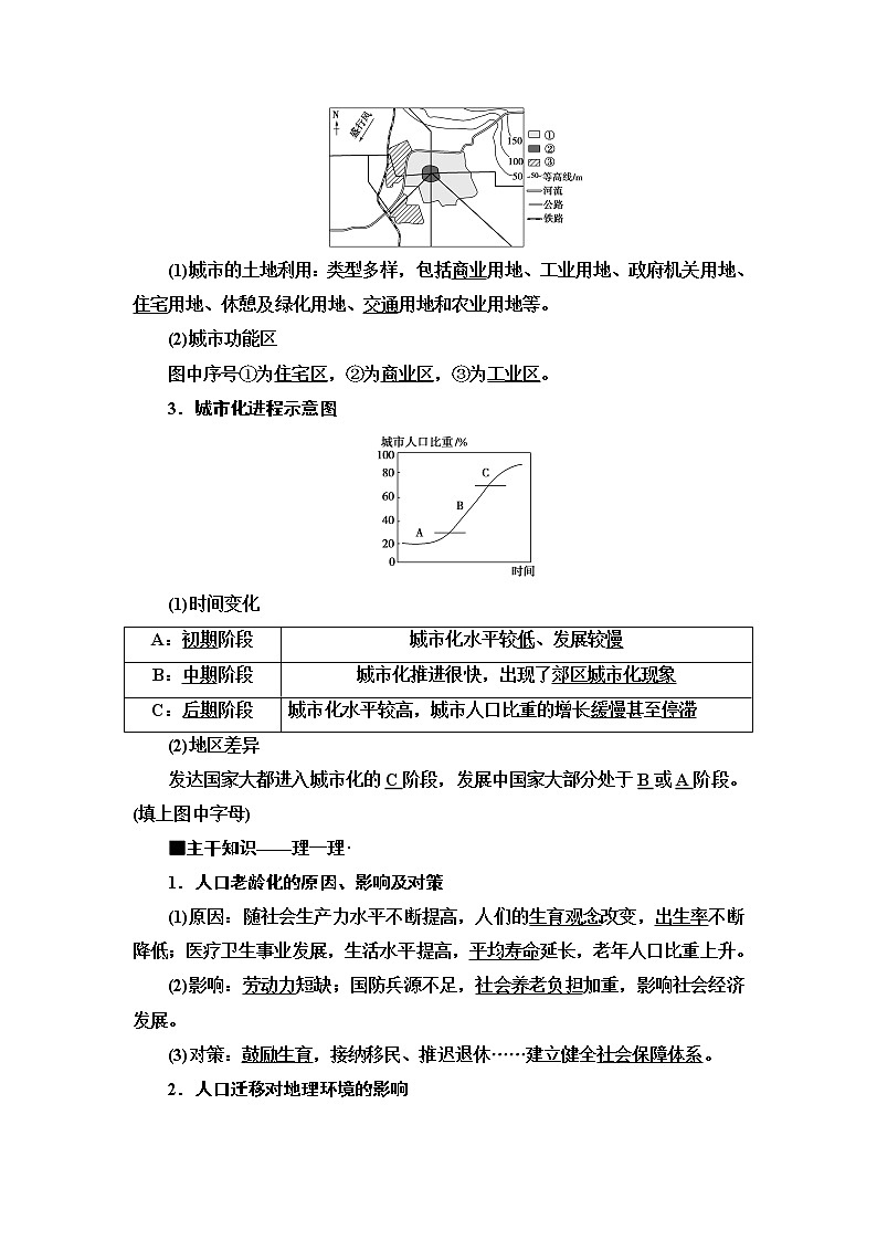
1.人口增长模式及其转变示意图
(1)图中A为人口出生率,B为人口死亡率,阴影代表人口自然增长率。
(2)填表完成人口增长模式的类型及三项指标的特点:
类型 | 出生率 | 死亡率 | 自然增长率 |
Ⅰ原始型 | 高 | 高 | 低 |
Ⅱ传统型 | 高 | 低 | 高 |
Ⅲ现代型 | 低 | 低 | 低 |
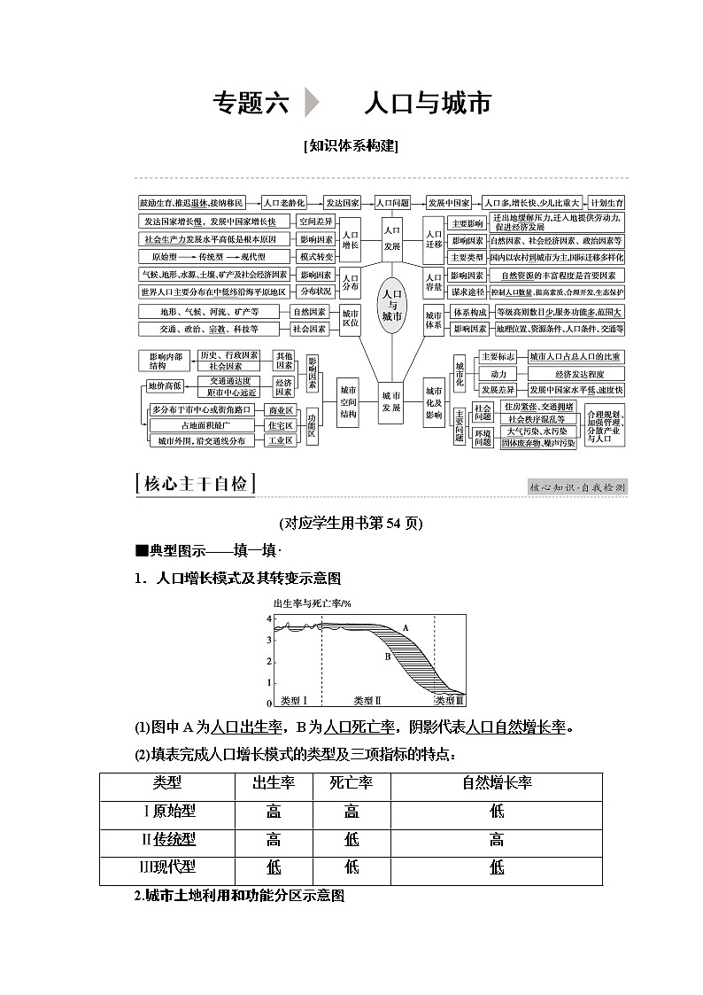
2.城市土地利用和功能分区示意图
(1)城市的土地利用:类型多样,包括商业用地、工业用地、政府机关用地、住宅用地、休憩及绿化用地、交通用地和农业用地等。
(2)城市功能区
图中序号①为住宅区,②为商业区,③为工业区。
3.城市化进程示意图
(1)时间变化
A:初期阶段 | 城市化水平较低、发展较慢 |
B:中期阶段 | 城市化推进很快,出现了郊区城市化现象 |
C:后期阶段 | 城市化水平较高,城市人口比重的增长缓慢甚至停滞 |
(2)地区差异
发达国家大都进入城市化的C阶段,发展中国家大部分处于B或A阶段。(填上图中字母)
■主干知识——理一理·
1.人口老龄化的原因、影响及对策
(1)原因:随社会生产力水平不断提高,人们的生育观念改变,出生率不断降低;医疗卫生事业发展,生活水平提高,平均寿命延长,老年人口比重上升。
(2)影响:劳动力短缺;国防兵源不足,社会养老负担加重,影响社会经济发展。
(3)对策:鼓励生育,接纳移民、推迟退休……建立健全社会保障体系。
2.人口迁移对地理环境的影响
地区 | 有利 | 不利 |
迁出地 | 加强了迁出地与外界社会在经济、科技、文化等方面的联系;人口迁出可缓解当地人地矛盾;有利于迁出地更好地开发利用土地资源 | 人口迁出导致当地人才外流,劳动力不足,从而影响迁出地经济的进一步发展 |
迁入地 | 为迁入地提供大量廉价的劳动力;促进迁入地商品流通和经济的发展;促进迁入地第三产业的发展 | 大量人口迁入,增加了公共设施的负担和城市管理的难度,尤其在住房、交通、卫生、教育、城市环境等方面产生巨大压力,可能导致社会治安问题 |
3.城市化问题及解决措施
(1)问题成因与表现:因人口、产业过度集中以及城市建设不合理,管理不科学导致出现城市环境质量下降(环境污染)、交通拥堵、住房紧张、就业困难等一系列问题。
(2)解决措施:建设新城、卫星城,分散过于集中的人口与产业;合理规划,完善城市的基础设施建设;科学管理,提高城市管理水平。
■易错易混——判一判·
1.自古以来人类总是“逐水而居”,所以世界大河流域都是人口稠密区。
(×)
2.全面放开二胎政策的实施,说明我国正积极应对日益严重的人口老龄化问题。 (√)
3.我国历史上的“走西口”“闯关东”“下南洋”主要是指不同历史时期的国内人口迁移现象。 (×)
4.每年我国有大批的学生到欧美国家留学发展,一定程度上导致了我国人才的流失。 (√)
5.我国西部地区资源丰富,可以通过大规模的人口迁入加以快速开发。 (×)
6.我国珠江三角洲地区因地形平坦、水源充足、自然条件优越而成为我国城市密集地区。 (×)
7.北京的王府井大街位于城市的繁华地段,其人口流动昼夜差别很大。
(√)
8.雄安新区的建设可以有效地分散北京市的部分人口和产业,一定程度上缓解北京市发展中存在的一些问题。 (√)
9.随着社会经济的发展,一个城市的服务范围会不断地扩大。 (×)
10.大批的农民进入城市务工,是我国城市化水平快速提高的根本原因。
(×)
(对应学生用书第56页)
高频考点1 | 人口问题与人口迁移 |
(2018·全国卷Ⅰ)户籍人口是指依法在某地公安户籍管理机关登记了户口的人口。常住人口是指实际居住在某地一定时间(半年以上)的人口。下图示意近十年来我国某直辖市户籍人口与常住人口的数量变化。据此完成(1)~(2)题。
(1)根据图示资料推测,近十年来该直辖市( )
A.外来务工人口多于外出务工人口
B.老年人口比例逐年下降
C.劳动力需求数量增加
D.人口自然增长率逐年增加
(2)该直辖市是( )
A.北京市 B.天津市
C.上海市 D.重庆市
[解题流程]
考查 定位 | 结合统计图表,运用综合思维分析某地人口状况的变化原因,考查人口迁移的相关内容 |
信息 提取 | 信息①:材料中显示的户籍人口与常住人口的含义 信息②:统计对象是我国的某直辖市 信息③:图中显示出户籍人口多于常住人口,且随时间推移二者均增大,常住人口增长快,与户籍人口之间的差异逐渐缩小 |
综合 判断 | (1)由信息①、③可知该市户籍人口与常住人口的差额逐渐缩小,常住人口增长很快,说明当地劳动力需求数量增加,外来务工人口增多 (2)结合信息①、③可知当地户籍人口始终多于常住人口,说明该市人口以迁出为主,联系信息②及我国的实际情况,可知四个直辖市中只有重庆市位于我国西部地区,经济发展较为落后,总体上人口以迁出为主 |
[尝试解答] (1)C__(2)D
[技法总结]
1.图表分析人口问题的表现、影响及应对措施
人口问题的影响 | 应对措施 | |
人口增长过快带来的影响 | ①粮食供给不足;②教育、就业问题突出;③人民生活贫困化;④人口素质偏低;⑤产生持久的环境压力等 | 主要是实施计划生育政策,降低人口自然增长率等 |
人口增长过慢(人口老龄化)带来的影响 | ①社会经济负担加重;②影响社会劳动生产率的提高;③产生老年人生活孤单、生活困难问题;④劳动力不足;⑤青壮年负担过重 | 主要是鼓励生育、接纳移民等 |
人口性别比失调带来的影响 | 影响经济发展和社会稳定 | 加强非法性别鉴定的监管;大力发展生产力,提高妇女地位,完善养老保障体系;加强宣传教育,转变婚育观念等 |
2.巧判人口迁移的影响因素
(2)看经济发展的地域差异:由落后地区迁移到发达地区,往往经济因素是主导。
(4)看性别与文化素质差异
重工业发达地区,往往吸引大量男性人口迁入;而轻工业发达地区,则对女性人口迁移吸引较大;文化素质高的人口大量迁入地区,一般高新技术产业发达;文化素质较低的人口迁入地区,一般劳动力导向型产业较多。
3.巧析人口迁移的影响
(1)从地理环境的变化角度分析人口迁移的影响
人口迁移利于迁入地自然资源的开发,加大环境压力;也有利于缓解迁出地的人地矛盾,减轻环境负担;促进迁入、迁出地区的经济、文化的交流、促进社会经济的发展。
(2)从城市发展的角度分析人口迁移的影响
大量农村人口迁入城市,为城市注入活力,促进了城市经济的发展。随着人口规模的扩大,城市用地规模也不断扩大,城市功能区布局也随之发生变化,郊区不断出现住宅小区,促进了郊区城市化的进程。
(3)从就业结构变化的角度分析人口迁移的影响
某地人口的大量迁入,会促进第三产业的发展,也会影响迁入地就业结构的变化。如学龄儿童迁移人口增多,则迁入地应增加或加强中小幼教师的师资配备;老年人口的大量迁入,则应增加老年护理、保健等相关工作人员的比重。
(4)从人口问题产生的角度分析人口迁移的影响
人口迁移往往会导致某地人口结构的变化,引发某地人口问题的出现。如我国农村人口的大量外迁,导致农村地区人口老龄化问题明显,“留守家庭”问题突出;某地矿产资源的开发会吸收大量男性人口迁入,引发性别比例失调问题的出现。
[学以致用]
1.(2019·全国卷Ⅰ)下图示意2015年欧盟境内欧盟籍和非欧盟籍的人口结构。据此完成(1)~(2)题。
(1)与欧盟籍相比,2015年非欧盟籍( )
A.男性人口数量较多
B.25~50岁女性比例较小
C.劳动人口比例较大
D.50岁以上人口比例较大
(2)近些年来,非欧盟籍人口占欧盟总人口比例持续加大,使欧盟( )
A.人均消费剧增 B.老龄化进程趋缓
C.人均收入剧降 D.劳动力供给过剩
(1)C (2)B [第(1)题,读图可知,在2015年欧盟人口结构中,25~50岁非欧盟籍人口比重大于同年龄段欧盟籍人口。而25~50岁人口是劳动力人口的主体部分,说明非欧盟籍劳动力人口比例较大。第(2)题,由图可知,非欧盟籍人口以青壮年人口为主,因此其比例持续增大有利于延缓欧盟人口老龄化进程。]
2.(2019·海南高考)下图分别示意1995年、2010年美国本土人口迁移。据此完成(1)~(3)题。
(1)1995年美国本土人口净流入的地区是( )
A.东北部 B.南部
C.中西部 D.西部
(2)与1995年相比,2010年美国本土人口( )
A.数量减少 B.向中西部大量回流
C.迁移规模变小 D.净流入的地区减少
(3)影响美国本土人口迁移变化的主导因素可能是( )
A.经济 B.交通
C.文化 D.教育
(1)B (2)C (3)A [第(1)题,据图可以判断,三个最粗的箭头,即迁移人口数量最大的箭头,从三个不同地区指向了南部地区,说明1995年美国本土人口净流入的地区是南部。第(2)题,据图可以看出,与1995年相比,2010年美国本土各区之间的人口迁移数量明显变小。第(3)题,经济因素是人口迁移中主要的、经常起作用的因素,哪个地方发展速度较快,提供的就业机会较多,就会吸引大量人口迁入。南部新兴企业的发展曾经吸引大量人口迁入,随着人员的逐渐饱和,以及西部的发展,南部地区净迁入变小,西部也由净迁出变为净迁入,所以影响美国本土人口迁移变化的主导因素可能是经济。]
高频考点2 | 城市空间结构分析 |
(2017·全国卷Ⅲ)某条城市地铁线穿越大河,途经主要的客流集散地。下图示意该地铁线各站点综合服务等级。据此完成(1)~(3)题。
(1)地铁站点综合服务等级的高低主要取决于( )
A.站点的用地面积 B.周边的人流量
C.站点的信息化水平 D.周边的环境质量
(2)根据所处区位和地铁站点综合服务等级,推测甲、乙、丙站点沿线区域为( )
A.中心商务区 B.森林公园
C.大型住宅区 D.产业园区
(3)该城市空间形态的形成最有可能( )
A.围绕一个核心向四周扩展
B.沿河流呈条带状延展
C.围绕多个核心向四周扩展
D.沿交通线呈条带状延展
[解题流程]
考查 定位 | 结合示意图,运用综合思维,从地理实践力的角度分析某城市地铁站的设立状况,考查城市空间结构的相关内容 |
信息 提取 | 信息①:地铁穿越大河,途经主要客流集散地 信息②:图中显示的城市环线分布,河流分布与流向等 信息③:地铁线的延伸状况,各类地铁站点的分布状况,甲、乙、丙的位置 |
综合 判断 | (1)由信息①可知地铁途经主要客流集散,结合信息③可以看出,一级地铁站点多为地铁线与城市环线或河流交汇处,说明周边人流量决定了其服务等级 (2)由信息①和③可以看出甲、乙位于城市内环以内,地铁站点的等级较高,从位置看应是城市中心,又是客流集散地,应是中心商务区 (3)由信息②可推知,该城市所在地区的地形比较平坦,一级地铁站点在市中心,市区外围均有分布,说明该城市围绕多个核心向四周扩展 |
[尝试解答] (1)B__(2)A__(3)C
[技法总结]
1.城市功能区布局的判读方法
城市功能区的判断可根据面积的大小、距市中心远近、形态特征等来分析,具体如表所示:
判断方法 | 具体说明 |
看面积 大小 | 住宅区面积最大,其次是工业区,商业区面积最小 |
看距市 中心远近 | 一般情况下,距离市中心由近及远依次为商业区、住宅区、工业区 |
观形态 特征 | 商业区一般呈点状、线状,住宅区和工业区一般呈片状 |
看人口 变化 | 商业区昼夜人口差别最大,白天人口多,晚上人口少;住宅区与商业区变化相反;工业区人口昼夜差别最小 |
看建筑 物密度 | 商业区建筑物高大稠密,住宅区次之,工业区建筑物密度最小 |
观分布 趋势 | 住宅区、工业区不断向郊外移动,市中心比例逐渐下降;商业区虽也有向郊区交通便捷处移动的趋势,但幅度较小,在市中心上升幅度较大 |
2.城市工业区的合理布置原则
(1)要有便利的交通,多沿公路、铁路、通航河流等区位进行布置;需要大量劳动力的工业或妇女劳动力多的工业,接近生活居住区。
(2)合理安排工业用地的位置,以减少对居民区的污染。污染较重的工业尽可能布置在远离城市的地方;可能污染空气、水源的工业应当分别布置在城市的下风向和水源的下游。
(3)在工业区与住宅区之间设置防护带。
[学以致用]
3.等时间交通图集成时间与空间两个维度,一般指从中心地出发,在不同时间内能够到达的空间范围。下图为我国某城市市内交通1小时交通圈示意图。据此完成(1)~(3)题。
(1)据图判断,该城市所在区域的环境特征最可能是( )
A.地势崎岖 B.河流穿城而过
C.东南部为山地 D.气候干旱
(2)图示地区出现两块“时间飞地”,与其密切相关的是( )
A.地铁站 B.大型商场
C.汽车厂 D.生态保护区
(3)从方便工作和生活角度考虑,该市未来兴建公租房应选择的方位是( )
A.东南部 B.南部
C.东北部 D.西北部
(1)C (2)A (3)D [第(1)题,该城市等时间交通圈不是从市中心向周围均匀增加的,这应是受地形影响。该城市东南部3条等时间交通圈间距很近,应该是地形阻隔交通导致用时较多,故推知东南部最可能为山地,C对。地势崎岖将使等时间交通圈变得更凌乱破碎,A错。若河流穿城而过,等时间交通圈会以河为界,分为两部分,B错。气候干旱不会对交通时间产生影响,D错。选C。第(2)题,图示西部郊区的两块“时间飞地”,理论上交通用时大于60分钟,但实际少于60分钟,为此判断两块“时间飞地”与市区的交通联系便利,故两地很可能有地铁站,A对。大型商场容易造成交通拥堵,交通用时长,B错。汽车厂分布与交通用时无关,C错。生态保护区为保护环境,交通线路少,交通用时长,D错。选A。第(3)题,该市西北部“时间飞地”地处郊区,地价较低,且交通用时较短,适合兴建公租房,D对。东南部、南部、东北部离市中心较近,地价较高,且可能为山地地形,不适宜兴建公租房,A、B、C错。选D。]
4.(2018·海南高考)某单中心城市,各方向发展比较均衡,城市中心附近人口和产业分布过于集中,交通拥堵,人居环境较差。下图示意该城市某个方向的土地价格(P)变化。据此完成(1)~(2)题。
(1)为优化城市中心附近的功能布局,在城市更新改造过程中,甲地宜增建( )
A.公园 B.工业园区
C.住宅 D.物流园区
(2)乙地附近比例最大的用地类型可能是( )
A.仓储用地 B.公共绿地
C.工业用地 D.居住用地
(1)A (2)D [第(1)题,读图可知甲地位于城市中心附近且地价较低,如果增建公园绿地不但可以缓解材料中所述“城市中心……环境较差”的现状,而且征地成本也相对较低;工业园区占地面积大且对环境有一定污染,不适宜建在城中心附近;建住宅区会导致城市中心附近人口更加集中;物流园区一般建在城郊交通通达度较高的地区,若建在城市中心附近,会加剧交通拥堵。第(2)题,该城市为单中心城市,且各方向发展比较均衡,因此空间结构可能为同心圆模式,从城市中心向外依次为商业区、住宅区和工业区。图中乙地附近地价仅次于市中心,且占地范围广,因此最可能为住宅区。仓储用地一般位于靠近铁路、公路等交通便利且地价相对便宜的城郊;乙地附近地价较高,因此不适于建设公共绿地;工业用地一般位于城郊。]
高频考点3 | 城市化及其影响 |
(经典高考题)珠江三角洲某中心城市周边的农民竞相在自家的宅基地上建起了“握手楼”(下图)。据此完成(1)~(2)题。
(1)农民建“握手楼”的直接目的是( )
A.吸引外来人口定居 B.吸引市民周末度假
C.增加自住房屋面积 D.出租房屋增加收入
(2)“握手楼”的修建反映该中心城市( )
A.居住人口减少 B.城区房价昂贵
C.人居环境恶化 D.城区不再扩大
[解题流程]
考查 定位 | 结合景观图,运用综合思维,从地理实践力的角度分析城市中的“握手楼”现象,考查城市化问题及影响 |
信息 提取 | 信息①:珠江三角洲某中心城市周边出现了“握手楼”现象 信息②:“握手楼”是城市周边农民在自家宅基地上而建的 信息③:景观图中显示的“握手楼”的特点 |
综合 判断 | (1)结合信息①、②、③可知“握手楼”密度很大,是农民在自家宅基地上而建的,是因珠三角地区经济的发展吸引了大量外来人口,房屋出租市场广阔 (2)由信息①、②可知,“握手楼”分布在城市周边,布局拥挤,居住环境较差,但却吸引租房者租住,说明了该中心城市的城区房价昂贵,收入较低的外来务工经商者不得不到房价较低的郊区租房 |
[尝试解答] (1)D__(2)B
[技法总结]
1.城市化对地理环境带来的影响的分析思路
城市化过程表现为人口的转变、空间地域利用方式的转变、产业构成的转变,在转变过程中和转变完成后,对地理环境带来深刻影响,具体可从三方面分析。
(1)景观变化的影响
①不利影响
②有利影响:合理的城市化可以使城市景观与自然环境协调发展,形成最佳人居环境。
(2)产业结构转变带来的影响
(3)空间地域利用方式带来的影响
随着城镇规模的扩大,郊区农业用地将转化为城镇用地,将增加城镇用地和农业用地之间的矛盾,并带来郊区农民就业方式的转化。
2.城市化问题解决措施的分析思路
随着城市用地规模和人口规模的急剧扩大,会出现一系列的城市化问题。常见的城市化问题和一般的治理措施如图所示:
[学以致用]
5.(2019·全国卷Ⅱ)在城镇化进程中,城市人口、土地利用和产业需要协调发展。根据协调发展水平,将长江三角洲城市群的城市由高到低分为Ⅰ、Ⅱ、Ⅲ、Ⅳ四个等级类型。图1为2001年至2016年长江三角洲城市群的城市协调发展水平变化,图2示意长江三角洲城市群的范围及城市分布。据此完成(1)~(3)题。
图1
图2
(1)2016年协调发展水平Ⅰ型中的多数城市( )
A.海港规模大 B.沿长江分布
C.集聚长江口 D.行政等级较高
(2)以上海为核心,协调发展水平Ⅳ型的城市,在空间分布上呈现( )
A.均衡性 B.边缘性
C.集中性 D.对称性
(3)与2001年相比,2016年协调发展水平上升的城市,多数与上海( )
A.空间位置邻近 B.发展模式相同
C.城市性质相似 D.产业部门接近
(1)D (2)B (3)A [第(1)题,读图可知,2016年属于协调发展水平Ⅰ型的城市有六个,即上海、南京、合肥、苏州、杭州和宁波,其中宁波和苏州为地级行政中心,其余四个都是省级行政中心,因此协调发展水平Ⅰ型中的多数城市行政等级较高。第(2)题,读图可知,属于协调发展水平Ⅳ型的城市都远离核心城市上海,位于长江三角洲城市群空间范围的边缘地区。第(3)题,读图可知,2016年协调发展水平上升的城市有苏州、杭州、宁波、扬州、嘉兴和舟山,其中多数城市在空间上邻近核心城市上海,说明上海对周边城市发展辐射带动作用很大,提升了这些城市的等级水平。]
6.(2019·江苏高考)城市不透水面是指阻止水分下渗到土壤的城市人工地面。下图为某城市不同年份不透水面比例分布图。读图,回答(1)~(2)题。
(1)1989年到2015年间,该城市不透水面比例变化最大的区域距市中心( )
A.10~15千米 B.15~20千米
C.20~25千米 D.25~30千米
(2)不透水面的增加可能导致该城市( )
①地下水位上升 ②地表气温升高 ③生物多样性增加
④地表径流增多
A.①② B.①③
C.②④ D.③④
(1)B (2)C [第(1)题,比较图中1989年与2015年不透水面比例折线可知,距市中心15~20千米范围内,两折线垂直间距最大,说明比例变化最大,故选B。第(2)题,不透水面比例增加,会使地表水下渗受阻,地表径流增多,同时地下水补给减少,地下水位下降,①错误,④正确;不透水面比例增加,地表硬化面积增加,热岛效应增强,地表气温升高,同时,由于自然环境被改变的区域面积增多,生物多样性可能减少,②正确,③错误。故选C。]
(对应学生用书第61页)
■真题演练——高考题是这样的·
(2018·全国卷Ⅲ)大别山区某国家级贫困县农民可分为跨村种田大户农民、种植自家承包地农民、本地务工务农兼业农民和常年外出务工农民等类型。该县以当地优势资源为基础的加工企业在县城活力较弱,但在中心集镇活力较强。下图示意该县居民点的等级结构。据此完成1~3题。
1.与县城相比,中心集镇以当地优势资源为基础的加工企业活力较强的主要原因是( )
A.基础设施较完善 B.更接近消费市场
C.资金供应较充裕 D.更易招募劳动力
2.面向某类型农民的需求,有专家建议在该县推进“村—中心集镇双栖”居住模式。这种模式旨在方便该类型农民( )
A.从事商业活动 B.留守子女上学
C.兼顾务工务农 D.扩大种田规模
3.为了实施乡村振兴战略,带领农民脱贫致富,该国家级贫困县可采取的有效措施是( )
①推广大规模机械化种植 ②鼓励外出务工农民回乡创业 ③引导传统农民多种经营 ④推进中心集镇房地产开发
A.①② B.②③
C.③④ D.①④
1.D 2.C 3.B [第1题,以当地优势资源为基础的加工企业分布在中心集镇,招募的工人多为当地农民,工人上班离家近,可以兼顾农业,因此当地农民更倾向于到中心集镇的加工企业上班,使得这些加工企业更容易招募劳动力,活力较强。第2题,当地有相当规模的人口属于本地务工务农兼业的农民,这一群体既要在当地城镇务工,还要兼顾务农,故“村—中心集镇双栖”居住模式既方便农民务工,又方便在农村务农。第3题,乡村振兴战略应立足激活乡村活力,繁荣乡村文化,增加农民收入等,因此,通过加大当地优势资源开发,鼓励外出农民工返乡创业,开展多种经营,优化当地产业结构,可大幅度提高农民收入。大规模机械化种植需要大幅度扩大种植规模,且农业机械投入较大,在贫困山区难以实现;中心集镇房地产开发对当地农村地区发展的促进作用不明显。]
(2016·全国卷Ⅲ)与2014年相比,2015年上海市常住人口减少了10.41万人,外来常住人口更是减少了14.77万人,这是近20年首次出现的人口负增长。调查发现减少的外来常住人口主要流向上海周边的中小城市。上海市已制订“十三五”期间人口增长由数量型向质量型转变的策略。据此完成4~6题。
4.导致2015年上海市外来常住人口减少的主要原因是近年来上海市( )
A.产业转型升级 B.食品价格大增
C.环境质量下降 D.交通拥堵加重
5.上海市减少的外来常住人口多流向周边中小城市,主要原因是这些中小城市( )
①服务设施齐全 ②承接了上海市转移的产业
③适宜就业机会多 ④生态环境较好
A.①③ B.①④
C.②③ D.②④
6.今后,上海市引进的产业从业人员将主要分布在( )
A.资源密集型产业 B.劳动密集型产业
C.资金密集型产业 D.知识密集型产业
4.A 5.C 6.D [第4题,目前影响我国人口迁移的因素主要是经济因素。上海市是我国最大的工业城市,经济发展水平高,就业机会多,吸引大量外来人口迁入,但2015年上海市外来常住人口减少,说明随着上海市经济的发展,产业转型升级,劳动密集型产业外迁,对劳动力需求减少。第5题,与上海市相比,周边中小城市的服务设施较差,且生态环境目前不是影响人口迁移的主要因素;周边中小城市承接了上海市转移的产业,就会有较多的就业机会,吸引人口的大量迁入。第6题,材料中提到“上海市已制定‘十三五’期间人口增长由数量型向质量型转变的策略”,说明今后上海市将重点引进素质较高的人才,因此,上海市引进的产业从业人员将主要分布在知识密集型产业。]
(2016·全国卷Ⅰ)自20世纪50年代,荷兰的兰斯塔德地区经过多次空间规划,形成城市在外、郊区在内的空间特征:该区中间是一个接近3 000平方千米的“绿心”——乡村地带;四个核心城市和其他城镇呈环状分布在“绿心”的周围,城镇之间设置不可侵占的绿地。四个核心城市各具特殊职能,各城市分工明确,通过快速交通系统连接成具有国际竞争力的城市群。近20年来,该地区城镇扩展程度小,基本维持稳定的城镇结构体系。据此完成7~9题。
7.兰斯塔德地区通过空间规划,限制了该地区各核心城市的( )
A.服务种类 B.服务等级
C.服务范围 D.服务人口
8.兰斯塔德空间规划的实施,显著促进该地区同类产业活动的( )
A.技术创新 B.空间集聚
C.市场拓展 D.产品升级
9.兰斯塔德空间规划的实施,可以( )
A.提高乡村人口比重 B.降低人口密度
C.促进城市竞争 D.优化城乡用地结构
7.A 8.B 9.D [第7题,兰斯塔德地区经过多次空间规划,使四个核心城市各具特殊职能,各城市分工明确,说明各核心城市的服务职能和服务种类各不相同,即通过空间规划限制了该地区各核心城市的服务种类。服务等级、服务范围和服务人口是难以通过空间规划限制的。第8题,各城市服务职能和服务种类分工明确,必然会促进同类产业活动在同一城市的空间集聚,以获取规模效益。第9题,该区的四个核心城市和其他城镇呈环状分布在“绿心”(乡村地带)的周围,且城镇之间设置的绿地不可侵占,既有利于城市群的发展,又有利于城市环境的保护,充分说明了兰斯塔德空间规划的实施优化了城乡用地结构。]
■模仿命题——预测会这样考·
[命题素材]
聚焦城市的留白——绿道建设
绿道是一种线形绿色开敞空间,一般是林荫小路,供行人和骑单车者(排斥电动车)进入的游憩线路,通常沿着河滨、溪谷、山脊、风景带等自然道路和人工廊道建立。目前,美国、英国、德国、新加坡以及国内一些地方都有比较成功的实践,如珠三角绿道网、成都绿道、武汉绿道、长沙绿道等。
“绿道”主要指可以供行人和骑车者进入的自然景观良好、以休闲功能为主的绿色开敞空间。多由车店、休息站、旅游商店、特色小店等游憩配套设施及一定宽度的绿化缓冲区构成。根据需要,绿道外围可以划定一定范围的生态敏感区或农业生产用地作为城市生态廊道或组团隔离带。由众多区域绿道、城市绿道和社区绿道组成的绿道网是城乡、区域生态网络系统的重要组成部分,集环保、运动、休闲、旅游等功能于一体,是一种能将保护生态、改善民生与发展经济完美结合的有效载体。
绿道建设基本不需要占用建设用地指标,具有投资少、见效快的特点,符合建设低碳城市的发展要求,也是扩大内需、刺激消费,推动经济发展的有效举措之一。还可以全面提升城乡居民的生活质量,完善城市功能,强化地方风貌特征,提升发展品位。
[命题方向]
1.借助景观图或分布示意图,考查城市绿道建设的目的及其生态意义。
2.联系典型城市的绿道建设考查城市功能区的合理规划与布局原则及特点。
[命题示例]
绿道是具有生态、休闲、文化等多种功能,兼顾生态和经济平衡的完整线性空间,是一种可持续的土地利用方式。下图为南京市西部江心洲及滨江带绿道系统规划图。据此完成1~3题。
1.江心洲是河水周期性涨落过程中逐渐形成的,不同部位的沉积砂砾颗粒特征是( )
A.从洲面垂直向下沉积物颗粒逐渐加粗
B.东西侧翼的沉积物多以淤泥为主
C.江心洲尾部沉积物的粗细分选性好
D.迎水侧的江心洲头沉积物颗粒较粗
2.江心洲近年来发生的变化可能是( )
A.大量农业开垦导致江心洲内部湿地锐减
B.南水北调东线实施调水后江心洲面积缩小
C.长江三峡蓄水后江心洲面积有扩大的趋势
D.造船、沙场等产业的退出使江心洲的发展趋于衰落
3.关于江心洲滨江带绿道的规划建设,下列说法正确的是( )
A.码头、船坞等工业遗址需要彻底清理
B.滨江堤岸需要生态化、景观化改造
C.东侧要与市区隔离开避免市区的干扰
D.西侧破碎的湿地应保持其相互独立性
1.D 2.A 3.B [第1题,迎水侧的江心洲头河水流速快,沉积物颗粒较粗,D对。因江心洲是河水周期性涨落过程中形成的,沉积物的颗粒大小也交替变化,不是逐渐变化的,A错;侧翼河水分流,由于“狭管效应”,流速较快、沉积了颗粒较大的砂砾物质,B错;江心洲尾部河水从两侧汇集,河水的流速减缓,沉积了颗粒细小的淤泥层,C错。第2题,农垦活动围垦了大量湿地,江心洲的湿地面积锐减,A对。南水北调东线工程从扬州调水,对上游方向的南京影响较小,B错;三峡蓄水后,泥沙在库区大量沉积,下泄的泥沙减少,江心洲的面积趋于缩小,C错;造船、沙场等传统工业的退出,利于江心洲产业活动的升级,促进江心洲的发展,D错。第3题,滨江堤岸本来是为了防洪、灌溉而建设的沿河大堤,破坏了原有的生态功能,是市民滨江活动的阻碍物。应该通过合理的绿化和景观构建,增加台阶、斜坡,增强滨江堤岸区与市区的联系,B对。码头、船坞等工业遗址可以保留以构建特色文化景观,凸显历史文化元素,A错;东侧与市区只有狭窄的江水相隔,二者关系密切,应该通过桥隧联系两岸,C错;西侧破碎的湿地需要通过绿道连在一起,形成一个可以互通的整体,提高其利用率,而不是相互独立,D错。]

