高中物理鲁科版 (2019)必修 第三册第4章 闭合电路欧姆定律与科学用电本章综合与测试学案
展开[巩固层·知识整合]
(教师用书独具)
[提升层·能力强化]
1.引起电路特性发生变化的三种情况
(1)滑动变阻器滑片位置的改变,使电路的电阻发生变化。
(2)开关的闭合、断开或换向(双掷开关)使电路结构发生变化。
(3)非理想电表的接入使电路的结构发生变化。
2.动态分析的常见思路
由部分电路电阻变化推断外电路总电阻R外的变化,再由闭合电路的欧姆定律I总=eq \f(E,R外+r)讨论干路电流I总的变化,最后再根据具体情况分别确定各元件上其他量的变化情况。
3.常用三种分析方法
(1)程序法:“部分→整体→部分”
①由局部电阻变化判断总电阻的变化。
②由I=eq \f(E,R+r)判断总电流的变化。
③根据U=E-Ir,判断路端电压的变化。
④由欧姆定律及串、并联电路的规律判断各部分电路电压及电流的变化。
以上分析可形象表示为
R局eq \b\lc\{\rc\ (\a\vs4\al\c1(增大,减小))→R总eq \b\lc\{\rc\ (\a\vs4\al\c1(增大,减小))→I总eq \b\lc\{\rc\ (\a\vs4\al\c1(减小,增大))→U外eq \b\lc\{\rc\ (\a\vs4\al\c1(增大,减小))⇒eq \b\lc\{\rc\ (\a\vs4\al\c1(I局,U局))
(2)结论法——“并同串反”
“并同”是指:某一电阻增大时,与它并联或间接并联的电阻中的电流、两端电压、电功率都将增大;某一电阻减小时,与它并联或间接并联的电阻中的电流、两端电压、电功率都将减小。
“串反”是指:某一电阻增大时,与它串联或间接串联的电阻中的电流、两端电压、电功率都将减小;某一电阻减小时,与它串联或间接串联的电阻中的电流、两端电压、电功率都将增大。
(3)极值法
对含有可变电阻的电路,当可变电阻的阻值变化而导致电路出现动态变化时,可将可变电阻的阻值推到极端(0或最大),然后对电路加以分析从而得出正确结论。
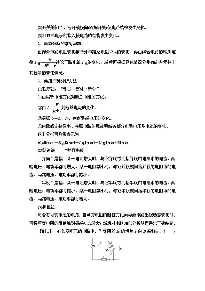
【例1】 在如图所示的电路中,当变阻器R3的滑片P向B端移动时( )
A.电压表示数变大,电流表示数变小
B.电压表示数变小,电流表示数变大
C.电压表示数变大,电流表示数变大
D.电压表示数变小,电流表示数变小
思路点拨:(1)滑片P向B端移动,R3接入的阻值变小,则总阻值变小。
(2)利用闭合电路欧姆定律及“并同串反”法。
B [方法一:程序法
基本思路:局部→整体→局部,即从阻值变化的电路入手,由串、并联规律判知R总的变化情况,再由闭合电路欧姆定律判知I总和U外的变化情况,最后再由部分电路欧姆定律确定电路各部分电压和电流的变化情况。
当R3的滑片P向B端移动时,有R3↓→R外↓→R总↓→I总=eq \f(E,R总)↑→U内=I总r↑→U外=(E-U内)↓,即电压表示数减小;I总↑→UR1=I总R1↑→UR2=(U外-UR1)↓→IR2=eq \f(UR2,R2)↓→IR3=(I总-IR2)↑,即电流表示数变大,故选项B正确。
方法二:“并同串反”法
当变阻器R3的滑片P向B端滑动时,R3的有效电阻减小,因电流表与R3串联,电压表与R3“间接并联”,故由“并同串反”法知电流表的示数增大,电压表的示数减小,故选项B正确。]
[一语通关]
在闭合电路中,任何一个电阻的增大(或减小),将引起电路总电阻的增大(或减小),该电阻两端的电压一定会增大(或减小),通过该电阻的电流一定会减小(或增大)。
电容器是一个储存电能的元件。在直流电路中,当电容器充、放电时,电路里有充、放电电流,一旦电路达到稳定状态,电容器在电路中就相当于一个阻值无限大的元件,在电容器处电路可看作是断路,画等效电路时,可以先把它去掉。
1.分析和计算含有电容器的直流电路的注意点:
(1)电路稳定时:电容器所在支路相当于断路。因此,该支路上无电流通过且与电容器串联的电阻两端无电压,该电阻相当于导线。
(2)当电容器与电阻并联后接入电路时,电容器两端的电压与并联电阻两端的电压相等。
(3)电路中的电流、电压变化时,将会引起电容器的充、放电。如果电容器两端的电压升高,电容器将充电;反之电容器将放电,与电容器串联的电阻的电荷量等于电容器带电荷量的变化。
2.解答含电容器电路问题的一般步骤
(1)应用电路的有关规律分析出电容器两极板间的电压及其变化情况。
(2)根据平行板电容器的相关知识进行分析求解。
【例2】 (多选)如图所示的电路中,电源电动势E=6 V,内阻r=1 Ω,电阻R1=6 Ω,R2=5 Ω,R3=3 Ω,电容器的电容C=2×10-5 F。若将开关S闭合,电路稳定时通过R2的电流为I;断开开关S后,通过R1的电荷量为q。则( )
A.I=0.75 A B.I=0.5 A
C.q=2×10-5 CD.q=1×10-5 C
AD [开关S闭合时,I=eq \f(E,r+R并+R2)=0.75 A,选项A正确,B错误;此时UC=UR并=1.5 V,QC=CUC=3×10-5 C,若将开关断开,则电容器上所带的电荷量通过R1、R3放掉,因I1∶I3=R3∶R1=1∶2,根据q=It可知,通过R1的电荷量q=eq \f(1,3)QC=1×10-5 C,选项C错误,D正确。]
[一语通关]
(1)充电或放电完毕,电容器所在电路没有电流流过,稳定时按断路处理。
(2)电容器两端电压等于与其并联支路的电压。
(3)分析电容器要注意以下公式:C=eq \f(Q,U)、C=eq \f(εrS,4πkd)、E=eq \f(U,d)。
测量电源电动势和内电阻的方法有多种,常见方法汇总如下表所示,这些方法所依据的原理均为闭合电路欧姆定律。
【例3】 某探究性学习小组利用如图所示的电路测量电池的电动势和内阻。其中电流表A1的内阻r1=1.0 kΩ,电阻R1=9.0 kΩ,为了方便读数和作图,给电池串联一个R0=3.0 Ω的电阻。
(1)按图示电路进行连接后,发现aa′、bb′和cc′三条导线中,混进了一条内部断开的导线。为了确定哪一条导线内部是断开的,将开关S闭合,用多用电表的电压挡先测量a、b′间电压,读数不为零,再测量a、a′间电压,若读数不为零,则一定是________导线断开;若读数为零,则一定是________导线断开。
(2)排除故障后,该小组顺利完成实验。通过多次改变滑动变阻器滑片位置,得到电流表A1和A2的多组I1、I2数据,作出图像如图所示。由I1I2图像得到电池的电动势E=________V,内阻r=________Ω。
[解析] (1)测a、b′间电压,读数不为零,说明cc′没有断开,若测a、a′间电压,读数不为零,说明bb′没有断开,所以aa′断开,若测a、a′间电压,读数为0,说明aa′没有断开,是bb′断开。
(2)根据闭合电路的欧姆定律得E=I1(R1+r1)+(I1+I2)(R0+r),因为I1≪I2,上式可简化为E=I1(R1+r1)+I2(R0+r),读出两点坐标:(60 mA,0.12 mA)和(260 mA,0.05 mA),代入方程解得电动势E=1.41 V,内阻r=0.5 Ω。
[答案] (1)aa′ bb′ (2)1.41(1.36~1.44均可)
0.5(0.4~0.6均可)
[一语通关]
(1)测量电源电动势和内阻的理论依据是闭合电路欧姆定律
(2)用图像法处理数据更准确,误差小
(3)有图像时要根据纵坐标和横坐标画出直线方程(因为多数图线都是直线)找斜率、找截距。
[培养层·素养升华]
(教师用书独具)
为测定某旧干电池的电动势和内阻,实验室提供了如下器材:
A.旧干电池一节;
B.电压表(视为理想电压表,量程为0~3 V);
C.电阻箱R(0~999.9 Ω);
D.定值电阻R0=10 Ω;
E.多用电表;
F.开关、导线若干。
1.实验创新的思路
(1)改变测量电路电流的方法。
(2)改变测量路端电压的方法。
2.实验步骤
(1)闭合开关,读出电压表的示数U1和电阻箱的示数R1。
(2)改变电阻箱的阻值,多次测量,分别读出电阻箱的阻值R2、R3、R4……。电压表的示数U2、U3、U4……
(3)计算出电路中电流的示数eq \f(U1,R0),eq \f(U2,R0),eq \f(U3,R0),
(4)利用闭合电路的欧姆定律列方程E=________
(5)将旧干电池接入如图甲所示的电路,规范操作得到如图乙所示的图像。该同学所描绘的图像中,横坐标表示的是________。
甲 乙
A.R B.eq \f(1,R) C.eq \f(1,R+R0)
(6)按照(5)中所选的横坐标,已知图像的斜率为k,纵截距为b,则旧干电池的电动势E=________,内阻r=________(用k、b、R0表示)
提示:(5)U=IR0=eq \f(E,R0+R+r)R0,变形得:eq \f(1,U)=eq \f(1,E)+eq \f(r,ER0)+eq \f(R,ER0),故应作出eq \f(1,U)-R图像;
(6)根据题图乙可知,b=eq \f(1,E)+eq \f(r,ER0),k=eq \f(1,ER0),解得:E=eq \f(1,kR0),r=eq \f(b,k)-R0。
[答案] (4)eq \f(U,R0)(r+R0+R)
(5)A (6)eq \f(1,kR0) eq \f(b,k)-R0
[深度思考]
为了测量由两节干电池组成的电源的电动势和内电阻,某同学设计了如图甲所示的实验电路,其中R为电阻箱,R0=5 Ω为保护电阻
(1)按照图甲所示的电路图,将图乙所示的实物连接成实验电路。
(2)保持开关S断开,调整电阻箱的阻值,再闭合开关S,读取并记录电压表的示数及电阻箱接入电路中的阻值。多次重复上述操作,可得到多组电压值U及电阻值R。以eq \f(1,U)为纵轴,以eq \f(1,R)为横轴,画出eq \f(1,U)-eq \f(1,R)的关系图线(该图线为一倾斜的直线),如图12348丙所示。由图线可求得电池组的电动势E=________V,内阻r=________Ω。(保留两位有效数字)
[解析] (1)实验连接图如答图所示;(2)由闭合电路欧姆定律得E=U+eq \f(U,R)(R0+r),变形得eq \f(1,U)=eq \f(1,E)+eq \f(R0+r,E)·eq \f(1,R),结合题图丙eq \f(1,U)-eq \f(1,R)图像可知eq \f(1,E)=0.35 V-1,eq \f(R0+r,E)=eq \f(1.42-0.35,0.50)Ω·V-1=2.14 Ω·V-1,得E=2.9 V,r=1.1 Ω。
[答案] (1)如图所示 (2)2.9 1.1
[素养点评] 电学实验是高考热点,而测量电源电动势和内阻更是重点考查,特别是创新实验考查更频繁。基本办法都是根据闭合电路欧姆定律来设计的,有很多都是用图像来解决,一定要列出对应的方程,找出相关量,这也是一个难点,多加强训练,就能提高解题能力,提升实验设计的素养。闭合电路的动态分析问题
含电容器电路的分析与计算
测量电源电动势和内阻的方法
主要
仪器
原理
电路图
误差
来源
测量
结果
电流
表、电
阻箱
eq \b\lc\{\rc\ (\a\vs4\al\c1(E=I1R1+I1r,E=I2R2+I2r))
电流表
分压
电动势无
偏差,内
电阻偏大
一只电
压表
(粗测)
U=eq \f(ERV,RV+r)
(RV≫r,U≈E)
电压表
内电阻
并非无
穷大或
电池有
内电阻
电动势偏
小,不能
测内电阻
两只电
压表
eq \b\lc\{\rc\ (\a\vs4\al\c1(E=U1+U2+\f(U1,RV1)r,E=U1′+\f(U1′,RV1)r))
无
电动势
无偏差,
不能测
内电阻
电压
表、电
流表、
滑动
变阻
器
eq \b\lc\{\rc\ (\a\vs4\al\c1(E=U1+I1r,E=U2+I2r))
电压表
分流
电动势和
内电阻均
偏小
电流表
分压
电动势无
偏差,内
电阻偏大
电压
表、电
阻箱
eq \b\lc\{\rc\ (\a\vs4\al\c1(E=U1+\f(U1,R1)r,E=U2+\f(U2,R2)r))
电压表
分流
电动势和
内电阻均
偏小
物理选择性必修 第三册第五章 原子核综合与测试导学案: 这是一份物理选择性必修 第三册第五章 原子核综合与测试导学案,共6页。
2021学年第四章 光综合与测试学案: 这是一份2021学年第四章 光综合与测试学案,共7页。
物理第一章 动量守恒定律综合与测试学案设计: 这是一份物理第一章 动量守恒定律综合与测试学案设计,共7页。

