- (新)人教版英语必修第三册学案:Unit 3 DIVERSE CULTURES Section Ⅱ Reading and Thinking(1)(含答案) 学案 3 次下载
- (新)人教版英语必修第三册学案:Unit 3 DIVERSE CULTURES Section Ⅲ Reading and Thinking(2)(含答案) 学案 4 次下载
- (新)人教版英语必修第三册学案:Unit 3 DIVERSE CULTURES Section Ⅴ Listening and Talking(含答案) 学案 1 次下载
- (新)人教版英语必修第三册学案:Unit 3 DIVERSE CULTURES Section Ⅵ The Rest Parts of the Unit(P32~36)(含答案) 学案 3 次下载
- (新)人教版英语必修第三册学案:Unit 3 DIVERSE CULTURES Section Ⅶ Reading for Writing——介绍某个地方的说明文(含答案) 学案 3 次下载
高中英语人教版 (2019)必修 第三册Unit 3 Diverse Cultures优质学案设计
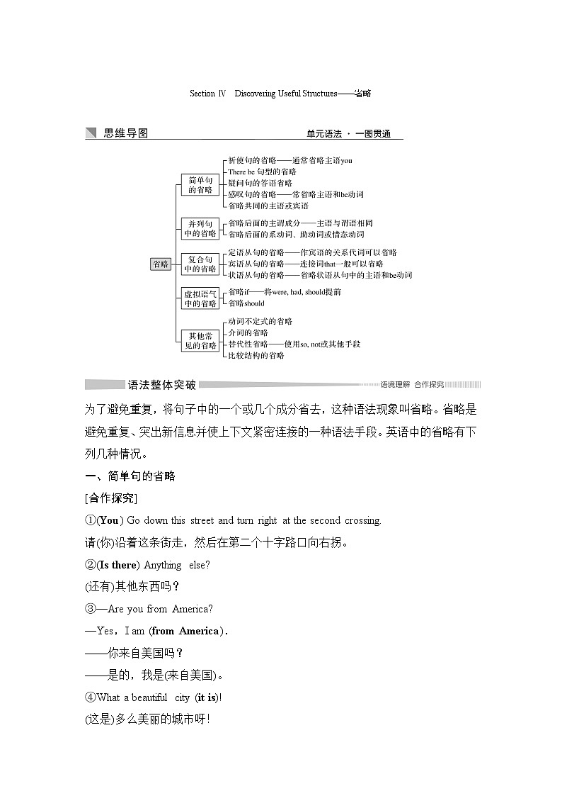
展开为了避免重复,将句子中的一个或几个成分省去,这种语法现象叫省略。省略是避免重复、突出新信息并使上下文紧密连接的一种语法手段。英语中的省略有下列几种情况。
一、简单句的省略
[合作探究]
①(Yu) G dwn this street and turn right at the secnd crssing.
请(你)沿着这条街走,然后在第二个十字路口向右拐。
②(Is there) Anything else?
(还有)其他东西吗?
③—Are yu frm America?
—Yes,I am (frm America).
——你来自美国吗?
——是的,我是(来自美国)。
④What a beautiful city (it is)!
(这是)多么美丽的城市呀!
[自主发现]
①祈使句的省略。在祈使句中,通常省略主语yu。②There be句型省略There__be。③疑问句的答语省略。④感叹句的省略。在what和hw引起的感叹句中常省略主语和be动词。
二、并列句中的省略
[合作探究]
①Tm picked up the bk frm the flr and (Tm) handed it t his brther.
汤姆从地板上捡起书并把它递给了他的哥哥。
②His perfrmance made us amused,but (his perfrmance made) himself tired.
他的表演使我们高兴,但是使他自己很累。
③Xiaming must have been playing ftball at that time,and his sister (must have been) playing the pian.
那时小明一定在踢足球,而他妹妹一定在弹钢琴。
[自主发现]
①省略共同的主语或宾语。②若主语与谓语相同,则省略后面的主谓成分。③若主语不同,而谓语部分的系动词、助动词或情态动词相同,则省略后面的系动词、助动词或情态动词。
三、复合句中的省略
1.定语从句的省略
[合作探究1]
Here is the man (whm) yu’ve been lking fr.
这位就是你一直在找的人。
[自主发现1]
如果关系代词在定语从句中作宾语,则关系代词可以省略。
2.宾语从句的省略
[合作探究2]
He said (that) the text was very imprtant and that we shuld learn it by heart.
他说这篇课文很重要,我们应该用心学习。
I knw that a mvie star will cme t ur city but I dn’t knw when (he will cme t ur city).
我知道一个电影明星要来我们城市,但我不知道他什么时候来。
[自主发现2]
(1)及物动词后接宾语从句时,连接词that一般可以省略,但如果及物动词后接两个或两个以上由that引导的宾语从句时,那么只有第一个that可以省略。
(2)when,where,hw和why引导的宾语从句有时可以仅保留引导词。
3.状语从句的省略
[合作探究3]
When (the nvel is) published,the nvel will becme ne f the best sellers f the year.
一旦出版,那本小说会成为年度畅销书之一。
He runs as fast as Bb (runs).
他和鲍勃跑得一样快。
[自主发现3]
(1)当when,while,if,as if,thugh,as,until,unless等连接的状语从句的主语和主句的主语一致,且状语从句中含有be动词或从句的主语为it时,省略状语从句中的主语和be动词。
[名师提醒] 省略句中的谓语动词和主语之间构成主动关系,则使用现在分词;若构成被动关系,则使用过去分词;若谓语动词表示的动作尚未发生,则使用不定式。
(2)在than,as等引导的比较状语从句中常省略某些成分。
四、虚拟语气中的省略
[合作探究]
Had yu cme here yesterday,yu wuld have met her.
如果你昨天来这儿的话,你就会见到她了。
We insisted that they (shuld) g with us.
我们坚决要求他们和我们一起走。
It is necessary that we (shuld) learn mre wrds by heart.
我们有必要多用心记一些单词。
[自主发现]
(1)虚拟条件句常省略if,将were,had,shuld提前构成部分倒装。
(2)在一坚持(insist),二命令(rder,cmmand),三建议(suggest,prpse,advise),四要求(demand,require,request,desire)等后的宾语从句中,含这些词的派生词的其他主语从句、同位语从句、表语从句,以及It is strange/natural/necessary/imprtant that...从句中常省略shuld。
五、其他常见的省略
1.动词不定式的省略
[合作探究1]
He didn’t cme,but he ught t have (cme).
他没来,但他本应该来。
I saw him enter the rm just nw.=He was seen t enter the rm just nw by me.
刚才我看见他进了房间。
I can d nthing but wait.我能做的只有等待。
His wish is t earn a lt f mney and (t) buy his mther a big huse.
他的愿望是赚很多钱给妈妈买所大房子。
The purpse f new technlgies is t make life easier,nt t make it mre difficult.
新科技的目的是使生活更方便而不是使它更困难。
[自主发现1]
(1)有些动词(词组),如want,wish,expect,hpe,wuld like,try,frget等后面的不定式作宾语时,为了避免重复,可以省略动词只保留到t,但如果在省略的不定式结构中含有系动词be和助动词have,这些动词就要保留。
(2)感官动词(词组)see,lk at,hear,listen t,ntice,watch等和使役动词make,let,have等的后面作宾补的不定式要省略t;但此类动词的被动语态中的t不可省略。
(3)在某些句式中,如介词but,except前有动词d的任何形式,后面的不定式要省略t。
(4)两个或两个以上的不定式并列时,第一个带t,后面省去t;但如果两个不定式表示对比、对照关系时,则t不可省略。
2.介词的省略
[合作探究2]
She spends half an hur (in) ding sme reading every day.
她每天花半小时读书。
We have a final exam (in) every term.每学期我们举行一次期末考试。
[自主发现2]
(1)在英语中一些与动词、名词、形容词搭配的介词常被省略,而只保留后面的动名词。如spend time/mney (in) ding sth;have difficulty/truble (in) ding sth;prevent/stp sb (frm) ding sth。
(2)表示时间的介词at,n和in在next,last,this,each,these,yesterday,every,tmrrw等词之前,一般可省略。
3.替代性省略
[合作探究3]
—Can they finish their wrk tday? 他们今天能完成工作吗?
—I think s.我认为能。
—I dn’t think s./I think nt.我认为不能。
[自主发现3]
英语中,可以使用s,nt或其他手段来省略上文或问句中的一部分或整个句子。
[名师提醒] hpe,guess,be afraid的否定形式只能用nt的形式,不能用的形式。
—The bys are nt ding a gd jb at all,are they?
——男孩子们工作做得一点儿也不好,是吗?
—I guess nt.
——我猜是没做好。
4.比较结构的省略
[合作探究4]
The sner (yu d it),the better (it will be).
(你做得)越快(结果就会)越好。
[自主发现4]
在“the+比较级,the+比较级”结构中和由than和as引导的比较句式中,常会有一些成分在上下文清楚的情况下被省略。
[巩固内化1]
用省略结构改写下列句子
①Is there anyne here t wait n us?
→Anyne__here__t__wait__n__us?
②He is a prgrammer and I am a prgrammer,t.
→He__is__a__prgrammer__and__I__am,t.
③It sunds interesting.
→Sunds__interesting.
④What a clever by he is!
→What__a__clever__by!
[巩固内化2]
用省略结构改写下列句子
①I wrk in a factry and my brther wrks n a farm.
→I wrk in a factry and my__brther__n__a__farm.
②We’re bund t win smeday,but when are we t win?
→We’re bund t win smeday,but when?
[巩固内化3]
用省略结构改写下列复合句
①Wh is the man whm yu were talking t?
→Wh is the man yu__were__talking__t?
②Smene has used my mbile phne,but I dn’t knw wh has used it.
→Smene has used my mbile phne,but I dn’t knw wh.
③When it is heated,a piece f ice will turn int water.
→When__heated,a piece f ice will turn int water.
④Althugh he was hard-wrking,he culdn’t earn enugh t supprt himself.
→Althugh__hard-wrking,he culdn’t earn enugh t supprt himself.
⑤He’s the man that yu can safely depend n.
→He’s the man yu__can__safely__depend__n.
⑥They dn’t use mre water than it is necessary.
→They dn’t use mre water than__necessary.
[巩固内化4]
用省略结构改写下列各句
①If she were here,she wuld agree t.
→Were__she__here,she wuld agree t.
②He rdered that we shuld g ut at nce.
→He rdered that we__g__ut__at__nce.
③If Thmas Edisn had stred his mney,he wuld have died a wealthy man.
→Had__Thmas__Edisn__stred__his__mney,he wuld have died a wealthy man.
[巩固内化5] 单句语法填空
①I had great difficulty finding (find) the suitable fd n the menu in that restaurant.
②—D yu think ur team will win?
—I dn’t think s.
③—Will yu jin us?
—I wuld lve t.
④The busier (he is),the__happier (happy) he feels.
[巩固内化6] 单句语法填空
①The exhibitin is mre interesting than expected(expect).
②I have sme truble learning(learn) English.
③The by wanted t ride his bicycle in the street,but his mther tld him nt t.
Ⅰ.单句语法填空
1.He was ften nticed t__leave (leave) the ffice after wrk.
2.—What d yu suppse made her wrried?
—Lsing (lse) a new cellphne.
3.Children,when expsed (expse) t an English-speaking atmsphere,will pick up the language much mre easily.
4.Thugh warned (warn) again and again,the yung man still drve after drinking,leading t his being fined.
5.The prfessr paused as if expecting (expect) his students t ask questins n the pint he had just made.
6.Be careful with such things.If nt,yu’ll drp them.
7.The by used t play with the knife thugh his father tld him nt t.
8.Eye dctrs recmmend that a child’s first eye exam (shuld)__be (be) at the age f six mnths ld.
9.Her wrds made me feel(feel) happier than befre.
Ⅱ.用省略结构改写下列各句
1.When he was in America,he made many friends with students frm different cuntries.
→When__in__America,he made many friends with students frm different cuntries.
2.He wn’t attend the party even if he is invited.
→He wn’t attend the party even__if__invited.
3.Mistakes,if there are any,shuld be crrected.
→Mistakes,if__any,shuld be crrected.
4.—Shall we have a test tmrrw?
—I hpe we wn’t have a test tmrrw.
→—Shall we have a test tmrrw?
—I__hpe__nt.
5.The bk that he brrwed yesterday is well wrth reading.
→The__bk__he__brrwed__yesterday is well wrth reading.
高中英语Unit 3 Diverse Cultures导学案及答案: 这是一份高中英语Unit 3 Diverse Cultures导学案及答案,共4页。学案主要包含了学习目标,学习重难点,学习过程等内容,欢迎下载使用。
高中英语人教版 (2019)必修 第三册Unit 3 Diverse Cultures优质导学案: 这是一份高中英语人教版 (2019)必修 第三册Unit 3 Diverse Cultures优质导学案,共16页。学案主要包含了that等内容,欢迎下载使用。
高中英语人教版 (2019)必修 第三册Unit 3 Diverse Cultures优秀学案及答案: 这是一份高中英语人教版 (2019)必修 第三册Unit 3 Diverse Cultures优秀学案及答案,共2页。

