西师大版四年级上册三位数乘两位数学案
展开参 考 答 案
1.200 600 500 400 说一说略 2.略
3.30×400 (1)3×400=1200,1200×10=12000 (2)12000
4.十 3个0 5.积
6.8600 5800 6700 8200 9500 2900
7200 20800 13800 8900 50400 59500
7.1000 2000 5000 8000
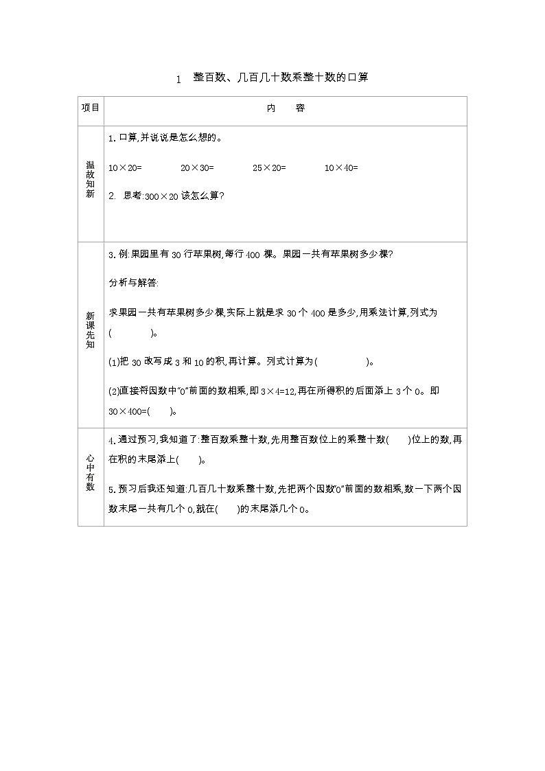
项目
内 容
1.口算,并说说是怎么想的。
10×20= 20×30= 25×20= 10×40=
思考:300×20该怎么算?
3.例:果园里有30行苹果树,每行400棵。果园一共有苹果树多少棵?
分析与解答:
求果园一共有苹果树多少棵,实际上就是求30个400是多少,用乘法计算,列式为( )。
(1)把30改写成3和10的积,再计算。列式计算为( )。
(2)直接将因数中“0”前面的数相乘,即3×4=12,再在所得积的后面添上3个0。即30×400=( )。
4.通过预习,我知道了:整百数乘整十数,先用整百数位上的乘整十数( )位上的数,再在积的末尾添上( )。
5.预习后我还知道:几百几十数乘整十数,先把两个因数“0”前面的数相乘,数一下两个因数末尾一共有几个0,就在( )的末尾添几个0。
6.口算。
430×20= 580×10= 670×10=
820×10= 950×10= 10×290=
30×240= 520×40= 60×230=
890×10= 90×560= 70×850=
7.填一填。
1
100
200
500
800
10
温馨
提示
知识准备:两、三位数乘一位数的计算。
小学数学人教版三年级上册1 时、分、秒第三课时导学案: 这是一份小学数学人教版三年级上册1 时、分、秒第三课时导学案,共3页。学案主要包含了自主学习,合作探究,达标检测,反思总结,课后作业等内容,欢迎下载使用。
小学数学人教版三年级上册2 万以内的加法和减法(一)学案及答案: 这是一份小学数学人教版三年级上册2 万以内的加法和减法(一)学案及答案,共2页。学案主要包含了温故知新,预习梳理,心中有数,预习检测等内容,欢迎下载使用。
【导学精练】人教版数学三年级上册--2.3《几百几十加减几百几十》导学案+练习: 这是一份【导学精练】人教版数学三年级上册--2.3《几百几十加减几百几十》导学案+练习,共4页。学案主要包含了 930等内容,欢迎下载使用。

