还剩23页未读,
继续阅读
第09讲 压强-2021年中考物理高频考点20讲 试卷
展开
第九部分 压强
一、选择题
1.(2020·湖南常德)日常生活中,处处有物理。下列分析正确的是( )。
A. 鸡蛋碰石头,鸡蛋碎了,说明鸡蛋受到的力大于石头受到的力;
B. 利用高压锅煮食物容易煮熟,原因是压强越大,沸点越低;
C. 飞机飞行时获得升力是利用了流体压强与流速的关系;
D. 短跑运动员冲过终点后,不能立刻停下,说明物体的速度越大则惯性越大
【答案】C。
【解析】A.鸡蛋碰石头,鸡蛋对石头的力和石头对鸡蛋的力是一对相互作用力,所以两个力的大小相等,但石头的硬度大,所以没碎。故A错误;
B.高压锅煮食物时,高压锅内的气压大气于标准大气压,而气压越大,沸点越高,故B错误;
C.飞机飞行时,机翼上下方形状不同,则上下方的空气流速不同,压强不同,于是形成的一个向上的压力,故C正确;
D.短跑运动员冲过终点后,不能立刻停下,是因为运动员具有惯性,而惯性的大小只与物体的质量有关,故D错误。
故选C。
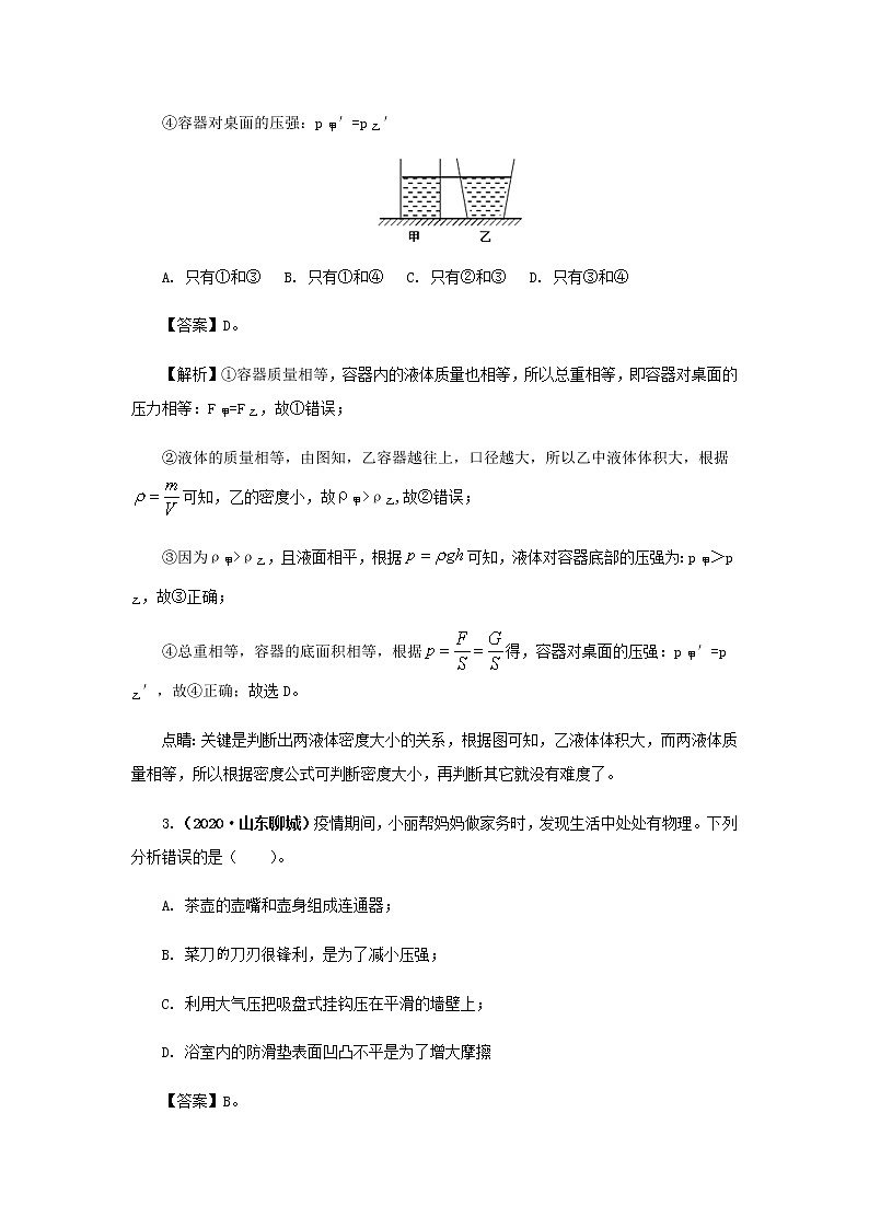
2.(2020·湖南常德)如图所示,水平桌面上放有底面积和质量都相同的甲、乙两平底容器,分别装有深度相同、质量相等的不同液体.下列说法正确的是( )。
①容器对桌面的压力:F甲>F乙
②液体的密度:ρ甲=ρ乙
③液体对容器底部的压强:p甲>p乙
④容器对桌面的压强:p甲′=p乙′
A. 只有①和③ B. 只有①和④ C. 只有②和③ D. 只有③和④
【答案】D。
【解析】①容器质量相等,容器内的液体质量也相等,所以总重相等,即容器对桌面的压力相等:F甲=F乙,故①错误;
②液体的质量相等,由图知,乙容器越往上,口径越大,所以乙中液体体积大,根据可知,乙的密度小,故ρ甲>ρ乙,故②错误;
③因为ρ甲>ρ乙,且液面相平,根据可知,液体对容器底部的压强为:p甲>p乙,故③正确;
④总重相等,容器的底面积相等,根据得,容器对桌面的压强:p甲′=p乙′,故④正确;故选D。
点睛:关键是判断出两液体密度大小的关系,根据图可知,乙液体体积大,而两液体质量相等,所以根据密度公式可判断密度大小,再判断其它就没有难度了。
3.(2020·山东聊城)疫情期间,小丽帮妈妈做家务时,发现生活中处处有物理。下列分析错误的是( )。
A. 茶壶的壶嘴和壶身组成连通器;
B. 菜刀刀刃很锋利,是为了减小压强;
C. 利用大气压把吸盘式挂钩压在平滑的墙壁上;
D. 浴室内的防滑垫表面凹凸不平是为了增大摩擦
【答案】B。
【解析】A.茶壶的壶嘴与壶身组成了连通器,因此壶身的水位总是与壶嘴的水位相平,故A正确,不符合题意;
B.菜刀的刀刃很锋利,通过减小受力面积,增大压强,故B错误,符合题意;
C.吸盘在工作时,需排出里面的空气,大气压便将其压在墙面上,是利用了大气压,故C正确,不符合题意;
D.浴室内的防滑垫表面凹凸不平,是通过增大接触面的粗糙程度增大摩擦力,故D正确,不符合题意。
故选B。
4.(2020·四川成都)图所示的现象中,没有利用大气压的是( )。
A. “吸盘”挂钩贴竖直墙面上;
B. 用注射器将药液注入肌肉;
C. 用吸管将饮料“吸"入口中;
D. 用硬纸片“托住”杯中的水
【答案】B。
【解析】A.吸盘挂钩是靠空气压力固定的,把吸盘里的空气压出来,靠大气压力固定,故A不符合题意;
B.用注射器将药液注入肌肉,是靠手的推力而不是大气压,故B符合题意;
C.用吸管吸饮料时,吸管内气压减小,小于外界大气压,在大气压的作用下饮料被压入吸管,故C不符合题意;
D.因为大气压对纸压力大于杯中水对纸的压力,所以水流不出来,故D不符合题意。
故选B。
5.(2020·四川成都)下列关于压强的说法中,正确的是( )。
A. 给自行车轮胎加气,胎内气体压强变小;
B. 往装水的杯子中加盐,杯底受到的压强不变;
C. 向桌上的空杯加水,杯子对桌面的压强变大;
D. 人在站立时抬起一只脚后,人对地面的压强变小
【答案】C。
【解析】A.给自行车轮胎加气,胎内的体积一定,气体增加,会使胎内压强增大,故A错误;
B.往装水杯子中加盐,水的密度增大,根据可得,杯底受到的压强增大,故B错误;
C.向桌上的空杯加水,水杯质量增大,根据可得,杯子对桌面的压强变大,故C正确;
D.人在站立时抬起一只脚后,与地面的接触面积变小,根据可得,人对地面的压强增大,故D错误。
故选C。
6.(2020·四川乐山)下列实例中,属于减小压强的是( )。
A. 锋利的篆刻刀;
B. 骆驼宽大的脚掌;
C. 注射器的针头;
D. 切菜的菜刀
【答案】B。
【解析】A.篆刻刀很锋利,是在压力一定时,通过减小受力面积来增大压强;故A不合题意;
B.骆驼宽大的脚掌,是在压力一定时,通过增大受力面积来减小压强,故B符合题意;
C.注射器的针头很尖,是在压力一定时,通过减小受力面积来增大压强;故C不合题意;
D.切菜的菜刀,是在压力一定时,通过减小受力面积来增大压强;故D不合题意。
故选B。
7.(2020·四川南充)关于气体压强,下列说法错误的是( )。
A. 做托里拆利实验时,若将玻璃管由竖直变倾斜,管中水银柱的长度不变;
B. 能用吸管将杯中饮料吸进嘴里,是利用了大气压强;
C. 一标准大气压可托起约10.3m高的水柱;
D. 高空飞行的大型客机,机翼上方空气流速大、压强小
【答案】A。
【解析】A.托里拆利实验中,玻璃管倾斜后,长度会随着变大,管内水银增多,但水银柱的高度不变,故A错误,符合题意;
B.用吸管将杯中的饮料吸入口中,是吸走了管中的空气,使气压减小,在外界大气压的作用下将饮料压入口中;故B正确,不符合题意;
C.1标准大气压的值是1.01×105Pa,由p=ρgh可得1标准大气压支持的水柱高为
h=≈10.3m
故C正确,不符合题意;
D.由流体压强和流速的关系可知,飞机飞行过程中,机翼上方空气流速大,向下的压强小,故D正确,不符合题意。
故选A。
8.(2020·山东济宁)关于一些物理量的计算(g取10N/kg q酒精=3×107J/kg),结果正确的是( )
A. 1m3的物体浸没在水中,所受浮力为104N;
B. 10m深处的小鱼,受到水的压强为106Pa;
C. 重1N的魔方的棱长为5cm,其对桌面的压强为4Pa
D. 完全燃烧2kg酒精,释放的热量为1.5×107J
【答案】A。
【解析】A.1m3的物体浸没在水中排开水的体积为1m3,所受浮力为
A正确;
B.10m深处的小鱼,受到水的压强为:
B错误;
C.魔方的底面积为:
对桌面的压强为: ,C错误;
D.完全燃烧2kg酒精,释放的热量为:
D错误。
故选A。
9.(2020·江苏连云港)下列关于压力和压强的说法正确的是( )。
A. 重力大的物体产生的压力也大;
B. 大气对处于其中的物体都有压强;
C. 流体的流速越大,流体的压强越大;
D. 相同深度的液体对容器底部产生的压强相同
【答案】B。
【解析】A.重力大的物体产生的压力不一定也大,只有水平面上的物体,产生的压力等于其重力,故A错误;
B.空气有重力,并和液体一样具有流动性,所以空气对浸没在它里面的物体向各个方向都能产生压强,故B正确;
C.流体的流速越大,流体的压强越小,故C错误;
D.液体压强与液体的深度和液体的密度有关,相同深度的液体,如果液体的密度不同,液体对容器底部产生的压强不相同,故D错误。
故选B。
10.(2020•岳阳)对物理量关系式理解正确的是( )。
A.由ρ=mV可知,物体的密度与质量成正比;
B.由v=st可知,物体的速度与路程成正比;
C.由R=UI可知,电流一定时,电阻与电压成正比;
D.由p=FS可知,受力面积一定时,压强与压力成正比
【答案】D。
【解析】A.由ρ=mV可知,物体的密度是物体本身的一种性质,与质量和体积的比值有关;
B.由v=st可知,物体的速度与路程和通过的时间的比值有关;
C.由R=UI可知,电阻是导体本身的一种性质,与电流、电压无关;
D.由p=FS可知,压强的大小与压力的大小和受力面积有关,受力面积一定时,压强与压力成正比,正确。
故选D。
11.(2020·山东滨州)关于以下实例的分析,正确的是( )。
A. 大型飞机很多零件采用密度小的合金材料制成,是为了增加自身质量;
B. 火车轨道铺在枕木上,是为了减小压强;
C. 汽车轮胎上刻有凹凸不平的花纹,是为了减小摩擦;
D. 汽油机工作时,输出功率越大效率越高
【答案】B。
【解析】A.大型飞机很多零件采用密度小的合金材料制成,是为了减小自身质量,故A错误;
B.火车轨道铺在枕木上,是在压力一定时,通过增大受力面积来减小压强,故B正确;
C.汽车轮胎上刻有凹凸不平的花纹,是通过增大接触面的粗糙程度来增大摩擦力,故C错误;
D.热机效率是指热机用来做有用功的能量和燃料完全燃烧放出的热量的比值,与输出功率无关,故D错误。
故选B。
二、填空题
1.(2020·贵州黔南)某学习小组在研究大气压随海拔高度变化的情况时,查阅到如下资料∶
海拔高度/km
0
1
2
3
4
5
大气压/kPa
101
90
80
70
62
54
(1)从表格中的数据可以得出大气压强随海拔高度的增加而_______;
(2)海拔3 km处的大气压值与_________m高的水柱产生的压强相等;
(3)在海拔1km处,10 m2水面受到大气压力是_____N。
【答案】(1)减小;(2)7 ;(3)9×105。
【解析】(1)由表格数据可知,海拔越高大气压值越小,大气压强随海拔高度增加而减小。
(2)根据表格中的数据可知,海拔3km处的大气压值为70000Pa,根据p=ρgh可知,产生这么大压强的水柱的高度为:
(3)在海拔1km处的大气压为p'=90000Pa,则压力的大小为:
F=p'S=90000Pa×10m2=9×105N。
2.(2020·江苏泰州)如图是学校的防疫消毒壶,壶和消毒液总重为18N,壶底与水平桌面的接触面积为10cm2,则壶对桌面的压强为__________Pa。值日生按要求喷洒部分消毒液后,将消毒壶放回原处,此时消毒波对壶底的压强将__________(选填“变大”、“不变”或“变小”),这是因为液体压强与液体的__________有关。
【答案】(1)18000;(2)变小;(3)深度。
【解析】壶对桌面的压强为:
值日生按要求喷洒部分消毒液后,壶中消毒液的液面将会下降,由于液体压强与液体的深度有关,由可知,此时消毒液对壶底的压强将变小。
3.(2020·重庆B)甲、乙为两个质量分布均匀的实心圆柱体,放置在水平桌面上,沿水平方向切去上部分,剩余部分对桌面的压强p与切去部分高度h的关系如图所示,已知甲的密度为4.0×103kg/m3,则圆柱体甲的高度为________cm。当切去的高度为12cm,将各自切去部分放置在另一个圆柱体的剩余部分的上表面时,甲剩余部分和乙切去部分的组合体对桌面的压强为p1,乙剩余部分和甲切去部分的组合体对桌面的压强为p2,且p1:p2=3:2,则甲乙圆柱体的底面积之比为________。
【答案】(1)20;(2)9:4。
【解析】由题意可知,甲、乙为两个质量分布均匀的实心圆柱体,所以甲对水平桌面的压强:
由图可知,当甲切去的高度为零时,甲对水平桌面的压强为,由得,圆柱体甲的高度为:
由图可知,乙切去30cm后对水平桌面的压强为零,可知圆柱体乙的高度为30cm;当甲和乙切去的高度为零时,甲和乙对水平桌面的压强分别为和,则有
解得:
当切去的高度为,将各自切去部分放置在另一个圆柱体的剩余部分的上表面时
由题意,则有
设,化简得:
解得:(舍去)或,即甲乙圆柱体的底面积之比为。
4.(2020·江苏泰州)吉利集团最先试验成功能飞的汽车,其两侧的装置类似飞机机翼(如图),展开后,当汽车高速行驶时,机翼上方的空气流速__________(选填“大于”、“等于”或“小于”)下方的空气流速,机翼受到向上的压强__________(选填内容同上)向下的压强,使汽车能够起飞。
【答案】(1)大于;(2)大于。
【解析】机翼上方的空气流速比机翼下方的流速快,因此机翼上方气体压强小于机翼下方气体压强,即机翼受到向上的压强大于向下的压强,从而产生了升力,使汽车能够起飞。
5.(2020·山东聊城)如图所示,两只气球自由地悬挂在空中,下面两种方法都能使两气球靠拢:
方法一、向两气球中间吹气;这是因为在气体中,流速大的位置,压强______;
方法二、把丝绸摩擦过的玻璃棒放在两气球之间;这是因为玻璃棒摩擦后______,能吸引轻小物体。
【答案】(1)小;(2)带了电(荷)。
【解析】向两气球中间吹气,气球中间流速较大,压强较小,气球外侧流速较小,压强较大,气球在压强差的作用小向中间靠拢。
把丝绸摩擦过的玻璃棒放在两气球之间,玻璃棒摩擦后带了电(荷),因为带电体能吸引轻小物体,所以两气球靠拢。
6.(2020·四川乐山)如图所示,用弹簧测力计挂上飞机机翼模型,再用电风扇对着机翼模型吹风。因为在流体中,流速越大的位置,压强______(选填“越大”、“越小”或“不变”),所以增大风速,弹簧测力计示数______(选填“增大”、“减小”或“不变”)。
【答案】(1)越小;(2)减小。
【解析】所有流体(包括气体在内)都是流速大的位置,压强小。
当风速增大时,机翼模型受到的向上的升力增大。测力计的读数等于机翼的重力减去机翼受到的升力,而机翼的重力是不变的,所以,测力计读数会减小。
7.(2020·四川乐山)大气压随海拔高度的升高而______(选填“增大”、“减小”或“不变”),小娟同学拿着自制气压计从峨眉山脚的报国寺爬到山上的金顶时,发现玻璃管内水柱的高度h______(选填“增大”、“减小”或“不变”)。
【答案】(1)减小;(2)增大。
【解析】高度越大,上方大气层的厚度越小,空气越稀薄。所以,高度越大,大气压越小。
瓶内的气体是封闭的。向上运动时,外界的气压减小,在里面气体压强的作用下,玻璃管内水柱会上升。
8.(2020·四川遂宁)三峡大坝是集防洪、航运、发电于一体的世界最大水利枢纽,坝伡高185m,最大蓄水深度175m,坝体建有多个泄洪深孔,每个泄洪深孔大小为63m2,通过开启闸门泄洪,蓄满水时深孔距水面平均深度30m,则每个泄洪深孔的闸门受到水的压力是———— N(g=10N/kg)。
【分析】由题知,蓄满水时深孔距水面平均深度30m,根据液体压强计算公式p=ρgh求出泄洪深孔处的压强;然后根据压强的变形公式F=pS求出每个泄洪深孔的闸门受到水的压力。
【解答】解:
蓄满水时泄洪深孔处受到水的平均压强为:
p=ρgh=1.0×103kg/m3×10N/kg×30m=3×105Pa。
由公式p=得,每个泄洪深孔的闸门受到水的压力:
F=pS=3×105Pa×63m2=1.89×107N。
故答案为:1.89×107。
【点评】本题考查了液体压强公式和压强定义式的应用,是一道较简单的应用题。
9.(2020·黑龙江龙东)草原犬鼠是大草原常见的小动物,它挖的洞有两个洞口,一个洞口比较平整,一个洞口则由圆锥形土堆围成。如图所示,这样的结构能改进洞内的通风情况,为什么?
【答案】由于洞穴各洞口突出地面的高度各不相同,较高的洞口处空气流速快,压强小,较低的洞口处空气流速慢,压强大,这样,洞穴内的空气在气压作用下自然流动,从而改进洞穴内的通风状况。
10.(2020·四川甘孜州)小海和同学们参加研学旅行,汽车在公路上快速行驶时,小海发现窗帘从打开的窗户向外飘,这是因为窗外的空气流速较大,压强_______( 选填“较大”或“较小");车行驶到山顶时,他发现密封的零食包装袋鼓起来了,这是因为山顶上的大气压比山脚下的大气压_______( 选填“大”或“小”)造成的。
【答案】(1)较小;(2)小。
【解析】小海发现窗帘从打开的窗户向外飘,这是因为窗外的空气流速较大,压强较小,车内空气流速小,压强大。
大气压随高度的增加而减小,故密封的零食包装袋鼓起来了,这是因为山顶上的大气压比山脚下的大气压小造成的。
11.(2020·四川甘孜州)如图所示,一块长为L,质量分布均匀的木板A放在水平桌面上,木板A右端与桌边缘相齐。在其右端施加一水平力F使木板A右端缓慢地离开桌边三分之一,在木板A移动过程中,木板A对桌面的压强__________,木板A对桌面的压力__________。(选填“增大”“减小”或“不变”)。
【答案】(1)增大;(2)不变。
【解析】因水平面上物体的压力和自身的重力相等,所以,在木板A运动过程中,A对桌面的压力不变;因在木板的右端施加一水平力F使木板A右端缓慢地离开桌边三分之一时,木板与桌面的接触面积变小,即受力面积变小,而压力不变,由 可知,木板A对桌面的压强不断增大。
12.(2020·四川甘孜州)如图所示,茶壶的壶嘴与壶身构成连通器,若茶壶中水深8cm,则水对壶底的压强是__________Pa (g取10Nkg); 若将茶壶略微倾斜、水不溢出且保持静止后,壶嘴和壶身中水面__________(选填 “相平”或“不相平”)。
【答案】(1)800;(2)相平。
【解析】水对壶底的压强为:
[2]根据连通器的原理知,当连通器中液体静止时,液面总保持相平,故茶壶略微倾斜、水不溢出且保持静止后,壶嘴和壶身中水面相平。
三、实验探究题
1.(2020·贵州黔东南)如图甲、乙、丙所示,小明利用小桌、海绵、砝码等探究影响压力作用效果的因素:
(1)本实验是通过观察_________来比较压力作用效果的。实验中用到的研究方法有_________和转换法;
(2)通过比较图甲、乙,说明_________ ,压力的作用效果越明显;
(3)通过比较图_________(填序号),说明压力一定时,受力面积越小,压力的作用效果越明显;
(4)将该小桌和砝码放在如图丁所示的木板上,则图丙中海绵受到的压强p和图丁中木板受到的压强的大小关系为p_________(选填“>”“<”或“=”)。
【答案】(1)海绵下陷(或凹陷)程度;(2)控制变量法;(3)受力面积一定时,压力越大;(4)乙、丙;(5)=。
【解析】(1)本实验将压力的作用效果转换到海绵的凹陷程度来比较,利用了转换法。
实验中有压力、受力面积两个变量影响实验,在探究其中一个对实验的影响时,需要控制另外一个不变,采用了控制变量法。
(2)通过比较图甲、乙发现海绵的受力面积相同,受到的压力不同,海绵的凹陷程度不同,说明受力面积一定时,压力越大,压力的作用效果越明显。
(3)在压力一定时,比较受力面积与压力的作用效果的关系,需要控制压力相同,改变受力面积的大小,可以通过比较乙、丙两图得到结论:压力一定时,受力面积越小,压力的作用效果越明显。
(4)图丙中海绵受到的压力和图丁中木板受到压力大小相等,海绵和木板的受力面积又相同,根据可知受到的压强相等,即:p=。
2.(2020·山东滨州)如图所示,某小组在“探究压力的作用效果与哪些因素有关”的实验中
(1)实验中是通过比较海绵的______来比较压力作用效果的大小。这种实验方法叫做______法。
(2)通过比较图甲和图乙两次实验,探究压力的作用效果与______的关系;通过比较图______和图______两次实验,探究压力的作用效果与受力面积的关系,这种实验方法是______法。
(3)实验结束后,同学们做了进一步的交流讨论,分析静止在水平桌面上的固体,它对桌面的压力和它受到的重力大小相等,这是因为它对桌面的压力与桌面对它的支持力是一对______力;它受到的重力与桌面对它的支持力是一对______力。
【答案】(1)凹陷程度;(2)转换;(3)压力大小;(4)乙;(5)丙;(6)控制变量;(7) 相互作用;(8)平衡。
【解析】(1)实验中通过比较海绵的凹陷程度来比较压力作用效果的大小,海绵的形变越大,压力作用效果越明显,这种科学探究方法是转换法。
(2)比较图甲和图乙两次实验,受力面积相同,图乙中压力较大,压力的作用效果较明显,可以得到压力一定时,受力面积越小,压力的作用效果越明显。
探究压力的作用效果与受力面积的关系,保持压力相同,改变受力面积,通过比较图乙和图丙,采用控制变量法。
(3)静止在水平桌面上的固体,它对桌面的压力与桌面对它的支持力,大小相等、方向相反、作用在两个物体上、作用在同一直线上,属于相互作用力,它受到的重力和桌面对它的支持力,大小相等、方向相反、作用在同一物体上、作用在同一直线上,属于平衡力,所以它对桌面的压力和它受到的重力大小相等。
四、计算题
1.(2020·山东泰安)利用叉车运送货物,已知货物质量为500kg、底面积为5m2,货物与叉车水平叉臂的接触面积为0.8m2,g取10N/kg。
(1)叉车托着货物匀速水平移动,求货物对叉车水平叉臂压强;
(2)叉车在20s内将货物匀速举高1.8m,求叉车支持力对货物做功的功率。
【答案】(1)6.25×103Pa;(2)450W。
【解析】(1)货物对叉臂的压力:F=G=mg=500kg×10N/kg=5×103N
货物对叉车水平叉臂的压强:p==6.25×103Pa
(2)叉车对货物的支持力:F′=G=5×103N
叉车支持力对货物做的功:W=F′s=5×103N×1.8m=9×103J
叉车支持力对货物做功的功率:P===450W
答:(1)货物对叉臂的压强是6.25×103Pa;(2)叉车对货物做功的功率是450W。
2.(2020·四川成都)如图所示,实心均匀圆柱体A、薄壁圆柱形容器B和C,三者高度均为H=10cm,都放置在水平桌面上。容器B内装有油,容器C内装有水,相关数据如下表所示。忽略圆柱体A吸附液体等次要因素,常数g取10N/kg。
(1)求A的底面积;
(2)若将A竖直缓慢放入B内,释放后静止时,求油对容器底部的压强;
(3)若将A竖直缓慢放人C内,释放并稳定后,再将A竖直向上缓慢提升0.5cm,求静止时水对容器底部的压力。
圆柱体A
油
水
质量/g
90
54
120
密度/(g/cm3)
0.6
0.9
1
深度/cm
2
6
【答案】(1)15cm2;(2)360Pa;(3)1.7N。
【解析】(1)由密度公式可知:
则A的底面积为:
(2)由密度公式可知,
则B的底面积为:
由于A的密度小于油,假设将A竖直缓慢放入B内释放后静止时沉底,则液面上升后的高度为:
故A所受的浮力为:
而A的重力为:
故A沉底的条件成立,此时油对容器底部的压强为:
(3)由密度公式可知,
则C的底面积为:
由于A的密度小于水,假设将A竖直缓慢放入C内释放后静止时沉底,则液面上升后的高度为:
故A所受浮力为:
而A的重力为:
故A沉底的条件不成立,应漂浮,此时,
则静止时A浸入的深度为:
此时,
物体A距容器底的高度为:
由于C的高度为H=10cm,则水溢出体积为:
C中剩余水的体积为:
再将A竖直向上缓慢提升0.5cm后,
则:
即静止时水的深度为:
则水对容器底部的压力为:
答:(1)A的底面积为15cm2;(2)若将A竖直缓慢放入B内,释放后静止时,油对容器底部的压强为360Pa;(3)若将A竖直缓慢放人C内,释放并稳定后,再将A竖直向上缓慢提升0.5cm,静止时水对容器底部的压力为1.7N。
3.(2020·四川南充)图甲为某自动注水装置的部分结构简图,杠杆AOB始终在水平位置保持平衡,O为杠杆的支点,OA=3OB,竖直细杆a的一端连接在杠杆的A点,另一端与高为0.2m的长方体物块C固定;竖直细杆b的下端通过力传感器固定,上端连接在杠杆的B点(不计杠杆、细杆及连接处的重力和细杆的体积)。圆柱形水箱中有质量为3kg的水,打开水龙头,将水箱中的水缓慢放出,通过力传感器能显示出细杆b对力传感器的压力或拉力的大小;图乙是力传感器示数F的大小随放出水质量m变化的图像。当放出水的质量达到2kg时,物体C刚好全部露出水面,此时装置由传感器控制开关开始注水。(g=10Nkg)求:
(1)物块C的重力;
(2)物块C受到的最大浮力;
(3)从开始放水到物块C上表面刚好与液面相平时,水对水箱底部的压强变化了多少?
【答案】(1)2N;(2)10N;(3)2000Pa。
【解析】(1)当物体C刚好全部露出时,杠杆受到的阻力为C的重力,此时B端的拉力为6N,根据杠杆的平衡条件得到:G×OA=6N×OB
G=
(2)物体B受到的最大浮力时,B端的压力为24N,根据杠杆的平衡条件得到
(F浮-G)×OA=24N×OB
F浮=
(3)水对水箱底部的压强变化量:
Δp=p2-p1=ρgh2-ρgh1=ρgΔh=1×103kg/m3×10N/kg×0.2m=2000Pa
答:(1)物块C的重力是2N;(2)物块C受到的最大浮力是10N;(3)从开始放水到物块C上表面刚好与液面相平时,水对水箱底部的压强变化了2000Pa。
4.(2020·新疆)如图所示,一平底、平口的圆柱形青花瓷笔筒放在水平桌面上,笔筒高度为0.11 m,筒内深度为0.10 m。笔筒开口向上放置时,笔筒对桌面产生的压强为8.1×102 Pa;笔筒开口向下放置时筒对桌面产生的压强为4.05×103 Pa。求:
(1)笔筒内注满水时,水对笔筒底部产生的压强;
(2)笔筒开口向上和开口向下放置时,笔筒与桌面的接触面积之比;
(3)青花瓷笔筒材质的密度。
【答案】(1) 1×103 Pa;(2) 5∶1;(3) 2.7×103 kg/m3。
【解析】(1)因为笔筒中水的深度为0.1m,故加强为:
(2)由题知,两次压力相等,都等于笔筒的重力,故有:
所以,
解得:
(3)笔筒的质量为:
体积为:
密度为:
答:(1)水对笔筒底部产生压强为1×103Pa;(2)笔筒与桌面的接触面积之比为5:1;(3)青花瓷笔筒材料的密度为2.7×103kg/m3。
5.(2020·重庆)如图19,水平卓面上放有圆柱形温水杯、它的重为3N、底面积为300cm2、溢水口距杯底20cm.内装水的深度为18cm将一体积为1000cm3 、密度为0.9 g/cm3 的正方体木块缓慢放人水中不计溢水杯厚度,求:
(1)木块的质量m;
(2)木块放入前,水对溢水杯底的压力F;
(3)木块放人水中静止后溢水杯对桌面的压强p。
【解析】(1)
(2)解法一:
解法二:
注:柱状容器,固体与液体压强公式通用
(2) 解法一:由于木块密度小于水的密度,所以木块会漂浮
水面升高:即3cm
由于水面从18cm上升到20cm只能上升2cm,所以会有1cm的水会溢出
解法二:由于木块密度小于水的密度,所以木块会漂浮
水对容器底部的压强为:
水对容器底部的压力为:
容器对桌面的压力为:
容器对桌面的压强为:
一、选择题
1.(2020·湖南常德)日常生活中,处处有物理。下列分析正确的是( )。
A. 鸡蛋碰石头,鸡蛋碎了,说明鸡蛋受到的力大于石头受到的力;
B. 利用高压锅煮食物容易煮熟,原因是压强越大,沸点越低;
C. 飞机飞行时获得升力是利用了流体压强与流速的关系;
D. 短跑运动员冲过终点后,不能立刻停下,说明物体的速度越大则惯性越大
【答案】C。
【解析】A.鸡蛋碰石头,鸡蛋对石头的力和石头对鸡蛋的力是一对相互作用力,所以两个力的大小相等,但石头的硬度大,所以没碎。故A错误;
B.高压锅煮食物时,高压锅内的气压大气于标准大气压,而气压越大,沸点越高,故B错误;
C.飞机飞行时,机翼上下方形状不同,则上下方的空气流速不同,压强不同,于是形成的一个向上的压力,故C正确;
D.短跑运动员冲过终点后,不能立刻停下,是因为运动员具有惯性,而惯性的大小只与物体的质量有关,故D错误。
故选C。
2.(2020·湖南常德)如图所示,水平桌面上放有底面积和质量都相同的甲、乙两平底容器,分别装有深度相同、质量相等的不同液体.下列说法正确的是( )。
①容器对桌面的压力:F甲>F乙
②液体的密度:ρ甲=ρ乙
③液体对容器底部的压强:p甲>p乙
④容器对桌面的压强:p甲′=p乙′
A. 只有①和③ B. 只有①和④ C. 只有②和③ D. 只有③和④
【答案】D。
【解析】①容器质量相等,容器内的液体质量也相等,所以总重相等,即容器对桌面的压力相等:F甲=F乙,故①错误;
②液体的质量相等,由图知,乙容器越往上,口径越大,所以乙中液体体积大,根据可知,乙的密度小,故ρ甲>ρ乙,故②错误;
③因为ρ甲>ρ乙,且液面相平,根据可知,液体对容器底部的压强为:p甲>p乙,故③正确;
④总重相等,容器的底面积相等,根据得,容器对桌面的压强:p甲′=p乙′,故④正确;故选D。
点睛:关键是判断出两液体密度大小的关系,根据图可知,乙液体体积大,而两液体质量相等,所以根据密度公式可判断密度大小,再判断其它就没有难度了。
3.(2020·山东聊城)疫情期间,小丽帮妈妈做家务时,发现生活中处处有物理。下列分析错误的是( )。
A. 茶壶的壶嘴和壶身组成连通器;
B. 菜刀刀刃很锋利,是为了减小压强;
C. 利用大气压把吸盘式挂钩压在平滑的墙壁上;
D. 浴室内的防滑垫表面凹凸不平是为了增大摩擦
【答案】B。
【解析】A.茶壶的壶嘴与壶身组成了连通器,因此壶身的水位总是与壶嘴的水位相平,故A正确,不符合题意;
B.菜刀的刀刃很锋利,通过减小受力面积,增大压强,故B错误,符合题意;
C.吸盘在工作时,需排出里面的空气,大气压便将其压在墙面上,是利用了大气压,故C正确,不符合题意;
D.浴室内的防滑垫表面凹凸不平,是通过增大接触面的粗糙程度增大摩擦力,故D正确,不符合题意。
故选B。
4.(2020·四川成都)图所示的现象中,没有利用大气压的是( )。
A. “吸盘”挂钩贴竖直墙面上;
B. 用注射器将药液注入肌肉;
C. 用吸管将饮料“吸"入口中;
D. 用硬纸片“托住”杯中的水
【答案】B。
【解析】A.吸盘挂钩是靠空气压力固定的,把吸盘里的空气压出来,靠大气压力固定,故A不符合题意;
B.用注射器将药液注入肌肉,是靠手的推力而不是大气压,故B符合题意;
C.用吸管吸饮料时,吸管内气压减小,小于外界大气压,在大气压的作用下饮料被压入吸管,故C不符合题意;
D.因为大气压对纸压力大于杯中水对纸的压力,所以水流不出来,故D不符合题意。
故选B。
5.(2020·四川成都)下列关于压强的说法中,正确的是( )。
A. 给自行车轮胎加气,胎内气体压强变小;
B. 往装水的杯子中加盐,杯底受到的压强不变;
C. 向桌上的空杯加水,杯子对桌面的压强变大;
D. 人在站立时抬起一只脚后,人对地面的压强变小
【答案】C。
【解析】A.给自行车轮胎加气,胎内的体积一定,气体增加,会使胎内压强增大,故A错误;
B.往装水杯子中加盐,水的密度增大,根据可得,杯底受到的压强增大,故B错误;
C.向桌上的空杯加水,水杯质量增大,根据可得,杯子对桌面的压强变大,故C正确;
D.人在站立时抬起一只脚后,与地面的接触面积变小,根据可得,人对地面的压强增大,故D错误。
故选C。
6.(2020·四川乐山)下列实例中,属于减小压强的是( )。
A. 锋利的篆刻刀;
B. 骆驼宽大的脚掌;
C. 注射器的针头;
D. 切菜的菜刀
【答案】B。
【解析】A.篆刻刀很锋利,是在压力一定时,通过减小受力面积来增大压强;故A不合题意;
B.骆驼宽大的脚掌,是在压力一定时,通过增大受力面积来减小压强,故B符合题意;
C.注射器的针头很尖,是在压力一定时,通过减小受力面积来增大压强;故C不合题意;
D.切菜的菜刀,是在压力一定时,通过减小受力面积来增大压强;故D不合题意。
故选B。
7.(2020·四川南充)关于气体压强,下列说法错误的是( )。
A. 做托里拆利实验时,若将玻璃管由竖直变倾斜,管中水银柱的长度不变;
B. 能用吸管将杯中饮料吸进嘴里,是利用了大气压强;
C. 一标准大气压可托起约10.3m高的水柱;
D. 高空飞行的大型客机,机翼上方空气流速大、压强小
【答案】A。
【解析】A.托里拆利实验中,玻璃管倾斜后,长度会随着变大,管内水银增多,但水银柱的高度不变,故A错误,符合题意;
B.用吸管将杯中的饮料吸入口中,是吸走了管中的空气,使气压减小,在外界大气压的作用下将饮料压入口中;故B正确,不符合题意;
C.1标准大气压的值是1.01×105Pa,由p=ρgh可得1标准大气压支持的水柱高为
h=≈10.3m
故C正确,不符合题意;
D.由流体压强和流速的关系可知,飞机飞行过程中,机翼上方空气流速大,向下的压强小,故D正确,不符合题意。
故选A。
8.(2020·山东济宁)关于一些物理量的计算(g取10N/kg q酒精=3×107J/kg),结果正确的是( )
A. 1m3的物体浸没在水中,所受浮力为104N;
B. 10m深处的小鱼,受到水的压强为106Pa;
C. 重1N的魔方的棱长为5cm,其对桌面的压强为4Pa
D. 完全燃烧2kg酒精,释放的热量为1.5×107J
【答案】A。
【解析】A.1m3的物体浸没在水中排开水的体积为1m3,所受浮力为
A正确;
B.10m深处的小鱼,受到水的压强为:
B错误;
C.魔方的底面积为:
对桌面的压强为: ,C错误;
D.完全燃烧2kg酒精,释放的热量为:
D错误。
故选A。
9.(2020·江苏连云港)下列关于压力和压强的说法正确的是( )。
A. 重力大的物体产生的压力也大;
B. 大气对处于其中的物体都有压强;
C. 流体的流速越大,流体的压强越大;
D. 相同深度的液体对容器底部产生的压强相同
【答案】B。
【解析】A.重力大的物体产生的压力不一定也大,只有水平面上的物体,产生的压力等于其重力,故A错误;
B.空气有重力,并和液体一样具有流动性,所以空气对浸没在它里面的物体向各个方向都能产生压强,故B正确;
C.流体的流速越大,流体的压强越小,故C错误;
D.液体压强与液体的深度和液体的密度有关,相同深度的液体,如果液体的密度不同,液体对容器底部产生的压强不相同,故D错误。
故选B。
10.(2020•岳阳)对物理量关系式理解正确的是( )。
A.由ρ=mV可知,物体的密度与质量成正比;
B.由v=st可知,物体的速度与路程成正比;
C.由R=UI可知,电流一定时,电阻与电压成正比;
D.由p=FS可知,受力面积一定时,压强与压力成正比
【答案】D。
【解析】A.由ρ=mV可知,物体的密度是物体本身的一种性质,与质量和体积的比值有关;
B.由v=st可知,物体的速度与路程和通过的时间的比值有关;
C.由R=UI可知,电阻是导体本身的一种性质,与电流、电压无关;
D.由p=FS可知,压强的大小与压力的大小和受力面积有关,受力面积一定时,压强与压力成正比,正确。
故选D。
11.(2020·山东滨州)关于以下实例的分析,正确的是( )。
A. 大型飞机很多零件采用密度小的合金材料制成,是为了增加自身质量;
B. 火车轨道铺在枕木上,是为了减小压强;
C. 汽车轮胎上刻有凹凸不平的花纹,是为了减小摩擦;
D. 汽油机工作时,输出功率越大效率越高
【答案】B。
【解析】A.大型飞机很多零件采用密度小的合金材料制成,是为了减小自身质量,故A错误;
B.火车轨道铺在枕木上,是在压力一定时,通过增大受力面积来减小压强,故B正确;
C.汽车轮胎上刻有凹凸不平的花纹,是通过增大接触面的粗糙程度来增大摩擦力,故C错误;
D.热机效率是指热机用来做有用功的能量和燃料完全燃烧放出的热量的比值,与输出功率无关,故D错误。
故选B。
二、填空题
1.(2020·贵州黔南)某学习小组在研究大气压随海拔高度变化的情况时,查阅到如下资料∶
海拔高度/km
0
1
2
3
4
5
大气压/kPa
101
90
80
70
62
54
(1)从表格中的数据可以得出大气压强随海拔高度的增加而_______;
(2)海拔3 km处的大气压值与_________m高的水柱产生的压强相等;
(3)在海拔1km处,10 m2水面受到大气压力是_____N。
【答案】(1)减小;(2)7 ;(3)9×105。
【解析】(1)由表格数据可知,海拔越高大气压值越小,大气压强随海拔高度增加而减小。
(2)根据表格中的数据可知,海拔3km处的大气压值为70000Pa,根据p=ρgh可知,产生这么大压强的水柱的高度为:
(3)在海拔1km处的大气压为p'=90000Pa,则压力的大小为:
F=p'S=90000Pa×10m2=9×105N。
2.(2020·江苏泰州)如图是学校的防疫消毒壶,壶和消毒液总重为18N,壶底与水平桌面的接触面积为10cm2,则壶对桌面的压强为__________Pa。值日生按要求喷洒部分消毒液后,将消毒壶放回原处,此时消毒波对壶底的压强将__________(选填“变大”、“不变”或“变小”),这是因为液体压强与液体的__________有关。
【答案】(1)18000;(2)变小;(3)深度。
【解析】壶对桌面的压强为:
值日生按要求喷洒部分消毒液后,壶中消毒液的液面将会下降,由于液体压强与液体的深度有关,由可知,此时消毒液对壶底的压强将变小。
3.(2020·重庆B)甲、乙为两个质量分布均匀的实心圆柱体,放置在水平桌面上,沿水平方向切去上部分,剩余部分对桌面的压强p与切去部分高度h的关系如图所示,已知甲的密度为4.0×103kg/m3,则圆柱体甲的高度为________cm。当切去的高度为12cm,将各自切去部分放置在另一个圆柱体的剩余部分的上表面时,甲剩余部分和乙切去部分的组合体对桌面的压强为p1,乙剩余部分和甲切去部分的组合体对桌面的压强为p2,且p1:p2=3:2,则甲乙圆柱体的底面积之比为________。
【答案】(1)20;(2)9:4。
【解析】由题意可知,甲、乙为两个质量分布均匀的实心圆柱体,所以甲对水平桌面的压强:
由图可知,当甲切去的高度为零时,甲对水平桌面的压强为,由得,圆柱体甲的高度为:
由图可知,乙切去30cm后对水平桌面的压强为零,可知圆柱体乙的高度为30cm;当甲和乙切去的高度为零时,甲和乙对水平桌面的压强分别为和,则有
解得:
当切去的高度为,将各自切去部分放置在另一个圆柱体的剩余部分的上表面时
由题意,则有
设,化简得:
解得:(舍去)或,即甲乙圆柱体的底面积之比为。
4.(2020·江苏泰州)吉利集团最先试验成功能飞的汽车,其两侧的装置类似飞机机翼(如图),展开后,当汽车高速行驶时,机翼上方的空气流速__________(选填“大于”、“等于”或“小于”)下方的空气流速,机翼受到向上的压强__________(选填内容同上)向下的压强,使汽车能够起飞。
【答案】(1)大于;(2)大于。
【解析】机翼上方的空气流速比机翼下方的流速快,因此机翼上方气体压强小于机翼下方气体压强,即机翼受到向上的压强大于向下的压强,从而产生了升力,使汽车能够起飞。
5.(2020·山东聊城)如图所示,两只气球自由地悬挂在空中,下面两种方法都能使两气球靠拢:
方法一、向两气球中间吹气;这是因为在气体中,流速大的位置,压强______;
方法二、把丝绸摩擦过的玻璃棒放在两气球之间;这是因为玻璃棒摩擦后______,能吸引轻小物体。
【答案】(1)小;(2)带了电(荷)。
【解析】向两气球中间吹气,气球中间流速较大,压强较小,气球外侧流速较小,压强较大,气球在压强差的作用小向中间靠拢。
把丝绸摩擦过的玻璃棒放在两气球之间,玻璃棒摩擦后带了电(荷),因为带电体能吸引轻小物体,所以两气球靠拢。
6.(2020·四川乐山)如图所示,用弹簧测力计挂上飞机机翼模型,再用电风扇对着机翼模型吹风。因为在流体中,流速越大的位置,压强______(选填“越大”、“越小”或“不变”),所以增大风速,弹簧测力计示数______(选填“增大”、“减小”或“不变”)。
【答案】(1)越小;(2)减小。
【解析】所有流体(包括气体在内)都是流速大的位置,压强小。
当风速增大时,机翼模型受到的向上的升力增大。测力计的读数等于机翼的重力减去机翼受到的升力,而机翼的重力是不变的,所以,测力计读数会减小。
7.(2020·四川乐山)大气压随海拔高度的升高而______(选填“增大”、“减小”或“不变”),小娟同学拿着自制气压计从峨眉山脚的报国寺爬到山上的金顶时,发现玻璃管内水柱的高度h______(选填“增大”、“减小”或“不变”)。
【答案】(1)减小;(2)增大。
【解析】高度越大,上方大气层的厚度越小,空气越稀薄。所以,高度越大,大气压越小。
瓶内的气体是封闭的。向上运动时,外界的气压减小,在里面气体压强的作用下,玻璃管内水柱会上升。
8.(2020·四川遂宁)三峡大坝是集防洪、航运、发电于一体的世界最大水利枢纽,坝伡高185m,最大蓄水深度175m,坝体建有多个泄洪深孔,每个泄洪深孔大小为63m2,通过开启闸门泄洪,蓄满水时深孔距水面平均深度30m,则每个泄洪深孔的闸门受到水的压力是———— N(g=10N/kg)。
【分析】由题知,蓄满水时深孔距水面平均深度30m,根据液体压强计算公式p=ρgh求出泄洪深孔处的压强;然后根据压强的变形公式F=pS求出每个泄洪深孔的闸门受到水的压力。
【解答】解:
蓄满水时泄洪深孔处受到水的平均压强为:
p=ρgh=1.0×103kg/m3×10N/kg×30m=3×105Pa。
由公式p=得,每个泄洪深孔的闸门受到水的压力:
F=pS=3×105Pa×63m2=1.89×107N。
故答案为:1.89×107。
【点评】本题考查了液体压强公式和压强定义式的应用,是一道较简单的应用题。
9.(2020·黑龙江龙东)草原犬鼠是大草原常见的小动物,它挖的洞有两个洞口,一个洞口比较平整,一个洞口则由圆锥形土堆围成。如图所示,这样的结构能改进洞内的通风情况,为什么?
【答案】由于洞穴各洞口突出地面的高度各不相同,较高的洞口处空气流速快,压强小,较低的洞口处空气流速慢,压强大,这样,洞穴内的空气在气压作用下自然流动,从而改进洞穴内的通风状况。
10.(2020·四川甘孜州)小海和同学们参加研学旅行,汽车在公路上快速行驶时,小海发现窗帘从打开的窗户向外飘,这是因为窗外的空气流速较大,压强_______( 选填“较大”或“较小");车行驶到山顶时,他发现密封的零食包装袋鼓起来了,这是因为山顶上的大气压比山脚下的大气压_______( 选填“大”或“小”)造成的。
【答案】(1)较小;(2)小。
【解析】小海发现窗帘从打开的窗户向外飘,这是因为窗外的空气流速较大,压强较小,车内空气流速小,压强大。
大气压随高度的增加而减小,故密封的零食包装袋鼓起来了,这是因为山顶上的大气压比山脚下的大气压小造成的。
11.(2020·四川甘孜州)如图所示,一块长为L,质量分布均匀的木板A放在水平桌面上,木板A右端与桌边缘相齐。在其右端施加一水平力F使木板A右端缓慢地离开桌边三分之一,在木板A移动过程中,木板A对桌面的压强__________,木板A对桌面的压力__________。(选填“增大”“减小”或“不变”)。
【答案】(1)增大;(2)不变。
【解析】因水平面上物体的压力和自身的重力相等,所以,在木板A运动过程中,A对桌面的压力不变;因在木板的右端施加一水平力F使木板A右端缓慢地离开桌边三分之一时,木板与桌面的接触面积变小,即受力面积变小,而压力不变,由 可知,木板A对桌面的压强不断增大。
12.(2020·四川甘孜州)如图所示,茶壶的壶嘴与壶身构成连通器,若茶壶中水深8cm,则水对壶底的压强是__________Pa (g取10Nkg); 若将茶壶略微倾斜、水不溢出且保持静止后,壶嘴和壶身中水面__________(选填 “相平”或“不相平”)。
【答案】(1)800;(2)相平。
【解析】水对壶底的压强为:
[2]根据连通器的原理知,当连通器中液体静止时,液面总保持相平,故茶壶略微倾斜、水不溢出且保持静止后,壶嘴和壶身中水面相平。
三、实验探究题
1.(2020·贵州黔东南)如图甲、乙、丙所示,小明利用小桌、海绵、砝码等探究影响压力作用效果的因素:
(1)本实验是通过观察_________来比较压力作用效果的。实验中用到的研究方法有_________和转换法;
(2)通过比较图甲、乙,说明_________ ,压力的作用效果越明显;
(3)通过比较图_________(填序号),说明压力一定时,受力面积越小,压力的作用效果越明显;
(4)将该小桌和砝码放在如图丁所示的木板上,则图丙中海绵受到的压强p和图丁中木板受到的压强的大小关系为p_________(选填“>”“<”或“=”)。
【答案】(1)海绵下陷(或凹陷)程度;(2)控制变量法;(3)受力面积一定时,压力越大;(4)乙、丙;(5)=。
【解析】(1)本实验将压力的作用效果转换到海绵的凹陷程度来比较,利用了转换法。
实验中有压力、受力面积两个变量影响实验,在探究其中一个对实验的影响时,需要控制另外一个不变,采用了控制变量法。
(2)通过比较图甲、乙发现海绵的受力面积相同,受到的压力不同,海绵的凹陷程度不同,说明受力面积一定时,压力越大,压力的作用效果越明显。
(3)在压力一定时,比较受力面积与压力的作用效果的关系,需要控制压力相同,改变受力面积的大小,可以通过比较乙、丙两图得到结论:压力一定时,受力面积越小,压力的作用效果越明显。
(4)图丙中海绵受到的压力和图丁中木板受到压力大小相等,海绵和木板的受力面积又相同,根据可知受到的压强相等,即:p=。
2.(2020·山东滨州)如图所示,某小组在“探究压力的作用效果与哪些因素有关”的实验中
(1)实验中是通过比较海绵的______来比较压力作用效果的大小。这种实验方法叫做______法。
(2)通过比较图甲和图乙两次实验,探究压力的作用效果与______的关系;通过比较图______和图______两次实验,探究压力的作用效果与受力面积的关系,这种实验方法是______法。
(3)实验结束后,同学们做了进一步的交流讨论,分析静止在水平桌面上的固体,它对桌面的压力和它受到的重力大小相等,这是因为它对桌面的压力与桌面对它的支持力是一对______力;它受到的重力与桌面对它的支持力是一对______力。
【答案】(1)凹陷程度;(2)转换;(3)压力大小;(4)乙;(5)丙;(6)控制变量;(7) 相互作用;(8)平衡。
【解析】(1)实验中通过比较海绵的凹陷程度来比较压力作用效果的大小,海绵的形变越大,压力作用效果越明显,这种科学探究方法是转换法。
(2)比较图甲和图乙两次实验,受力面积相同,图乙中压力较大,压力的作用效果较明显,可以得到压力一定时,受力面积越小,压力的作用效果越明显。
探究压力的作用效果与受力面积的关系,保持压力相同,改变受力面积,通过比较图乙和图丙,采用控制变量法。
(3)静止在水平桌面上的固体,它对桌面的压力与桌面对它的支持力,大小相等、方向相反、作用在两个物体上、作用在同一直线上,属于相互作用力,它受到的重力和桌面对它的支持力,大小相等、方向相反、作用在同一物体上、作用在同一直线上,属于平衡力,所以它对桌面的压力和它受到的重力大小相等。
四、计算题
1.(2020·山东泰安)利用叉车运送货物,已知货物质量为500kg、底面积为5m2,货物与叉车水平叉臂的接触面积为0.8m2,g取10N/kg。
(1)叉车托着货物匀速水平移动,求货物对叉车水平叉臂压强;
(2)叉车在20s内将货物匀速举高1.8m,求叉车支持力对货物做功的功率。
【答案】(1)6.25×103Pa;(2)450W。
【解析】(1)货物对叉臂的压力:F=G=mg=500kg×10N/kg=5×103N
货物对叉车水平叉臂的压强:p==6.25×103Pa
(2)叉车对货物的支持力:F′=G=5×103N
叉车支持力对货物做的功:W=F′s=5×103N×1.8m=9×103J
叉车支持力对货物做功的功率:P===450W
答:(1)货物对叉臂的压强是6.25×103Pa;(2)叉车对货物做功的功率是450W。
2.(2020·四川成都)如图所示,实心均匀圆柱体A、薄壁圆柱形容器B和C,三者高度均为H=10cm,都放置在水平桌面上。容器B内装有油,容器C内装有水,相关数据如下表所示。忽略圆柱体A吸附液体等次要因素,常数g取10N/kg。
(1)求A的底面积;
(2)若将A竖直缓慢放入B内,释放后静止时,求油对容器底部的压强;
(3)若将A竖直缓慢放人C内,释放并稳定后,再将A竖直向上缓慢提升0.5cm,求静止时水对容器底部的压力。
圆柱体A
油
水
质量/g
90
54
120
密度/(g/cm3)
0.6
0.9
1
深度/cm
2
6
【答案】(1)15cm2;(2)360Pa;(3)1.7N。
【解析】(1)由密度公式可知:
则A的底面积为:
(2)由密度公式可知,
则B的底面积为:
由于A的密度小于油,假设将A竖直缓慢放入B内释放后静止时沉底,则液面上升后的高度为:
故A所受的浮力为:
而A的重力为:
故A沉底的条件成立,此时油对容器底部的压强为:
(3)由密度公式可知,
则C的底面积为:
由于A的密度小于水,假设将A竖直缓慢放入C内释放后静止时沉底,则液面上升后的高度为:
故A所受浮力为:
而A的重力为:
故A沉底的条件不成立,应漂浮,此时,
则静止时A浸入的深度为:
此时,
物体A距容器底的高度为:
由于C的高度为H=10cm,则水溢出体积为:
C中剩余水的体积为:
再将A竖直向上缓慢提升0.5cm后,
则:
即静止时水的深度为:
则水对容器底部的压力为:
答:(1)A的底面积为15cm2;(2)若将A竖直缓慢放入B内,释放后静止时,油对容器底部的压强为360Pa;(3)若将A竖直缓慢放人C内,释放并稳定后,再将A竖直向上缓慢提升0.5cm,静止时水对容器底部的压力为1.7N。
3.(2020·四川南充)图甲为某自动注水装置的部分结构简图,杠杆AOB始终在水平位置保持平衡,O为杠杆的支点,OA=3OB,竖直细杆a的一端连接在杠杆的A点,另一端与高为0.2m的长方体物块C固定;竖直细杆b的下端通过力传感器固定,上端连接在杠杆的B点(不计杠杆、细杆及连接处的重力和细杆的体积)。圆柱形水箱中有质量为3kg的水,打开水龙头,将水箱中的水缓慢放出,通过力传感器能显示出细杆b对力传感器的压力或拉力的大小;图乙是力传感器示数F的大小随放出水质量m变化的图像。当放出水的质量达到2kg时,物体C刚好全部露出水面,此时装置由传感器控制开关开始注水。(g=10Nkg)求:
(1)物块C的重力;
(2)物块C受到的最大浮力;
(3)从开始放水到物块C上表面刚好与液面相平时,水对水箱底部的压强变化了多少?
【答案】(1)2N;(2)10N;(3)2000Pa。
【解析】(1)当物体C刚好全部露出时,杠杆受到的阻力为C的重力,此时B端的拉力为6N,根据杠杆的平衡条件得到:G×OA=6N×OB
G=
(2)物体B受到的最大浮力时,B端的压力为24N,根据杠杆的平衡条件得到
(F浮-G)×OA=24N×OB
F浮=
(3)水对水箱底部的压强变化量:
Δp=p2-p1=ρgh2-ρgh1=ρgΔh=1×103kg/m3×10N/kg×0.2m=2000Pa
答:(1)物块C的重力是2N;(2)物块C受到的最大浮力是10N;(3)从开始放水到物块C上表面刚好与液面相平时,水对水箱底部的压强变化了2000Pa。
4.(2020·新疆)如图所示,一平底、平口的圆柱形青花瓷笔筒放在水平桌面上,笔筒高度为0.11 m,筒内深度为0.10 m。笔筒开口向上放置时,笔筒对桌面产生的压强为8.1×102 Pa;笔筒开口向下放置时筒对桌面产生的压强为4.05×103 Pa。求:
(1)笔筒内注满水时,水对笔筒底部产生的压强;
(2)笔筒开口向上和开口向下放置时,笔筒与桌面的接触面积之比;
(3)青花瓷笔筒材质的密度。
【答案】(1) 1×103 Pa;(2) 5∶1;(3) 2.7×103 kg/m3。
【解析】(1)因为笔筒中水的深度为0.1m,故加强为:
(2)由题知,两次压力相等,都等于笔筒的重力,故有:
所以,
解得:
(3)笔筒的质量为:
体积为:
密度为:
答:(1)水对笔筒底部产生压强为1×103Pa;(2)笔筒与桌面的接触面积之比为5:1;(3)青花瓷笔筒材料的密度为2.7×103kg/m3。
5.(2020·重庆)如图19,水平卓面上放有圆柱形温水杯、它的重为3N、底面积为300cm2、溢水口距杯底20cm.内装水的深度为18cm将一体积为1000cm3 、密度为0.9 g/cm3 的正方体木块缓慢放人水中不计溢水杯厚度,求:
(1)木块的质量m;
(2)木块放入前,水对溢水杯底的压力F;
(3)木块放人水中静止后溢水杯对桌面的压强p。
【解析】(1)
(2)解法一:
解法二:
注:柱状容器,固体与液体压强公式通用
(2) 解法一:由于木块密度小于水的密度,所以木块会漂浮
水面升高:即3cm
由于水面从18cm上升到20cm只能上升2cm,所以会有1cm的水会溢出
解法二:由于木块密度小于水的密度,所以木块会漂浮
水对容器底部的压强为:
水对容器底部的压力为:
容器对桌面的压力为:
容器对桌面的压强为:
相关资料
更多

