【化学】贵州省铜仁第一中学2019-2020学年高一9月月考试题
展开贵州省铜仁第一中学2019-2020学年高一9月月考试题
(试卷分值:100分;考试时间:90分钟)
相对原子质量:C 12 N 14 O 16 Na 23 P 31 S 32 Cl 35.5 Ca 40
一、选择题(1-10题,每小题2分;11-20题,每小题3分,共50分)
1. 下列实验操作均要用玻璃棒,其中玻璃棒作用相同的是( )
① 过滤 ② 蒸发 ③ 溶解 ④ 向容量瓶转移液体
A.①和② B.①和③ C.③和④ D.①和④
2. 容量瓶上需标有以下哪些内容?①温度 ②浓度 ③容量 ④压强 ⑤刻度线 ( )
A.①③⑤ B.③④⑤ C.①②④ D.②③④
3. 某有机物叫苯酚,其试剂瓶上有如下两种标识,由此推测该物质可能具有的性质是( )。
A. 腐蚀性、有毒 B. 自然物品、易燃
C. 爆炸性、腐蚀性 D. 氧化剂、有毒
4. 0.5molCO2的质量是( )
A.44g B.22g C.11g D.88g
5. 实验中的下列操作正确的是( )
A.分液操作时,分液漏斗中下层液体从下口放出,上层液体从上口倒出
B.CuSO4 溶于水,可将含有CuSO4的废液倒入水槽中,再用水冲入下水道
C.将Na2CO3溶液倒入试管后,发现取量过多,为了不浪费,又把过量的试剂倒入试剂瓶中
D.用蒸发方法使NaCl 从溶液中析出时,应将蒸发皿中NaCl 溶液全部加热蒸干
6. 家里的食用花生油不小心混入了大量的水,利用你所学的知识,最简便的分离方法是( )。
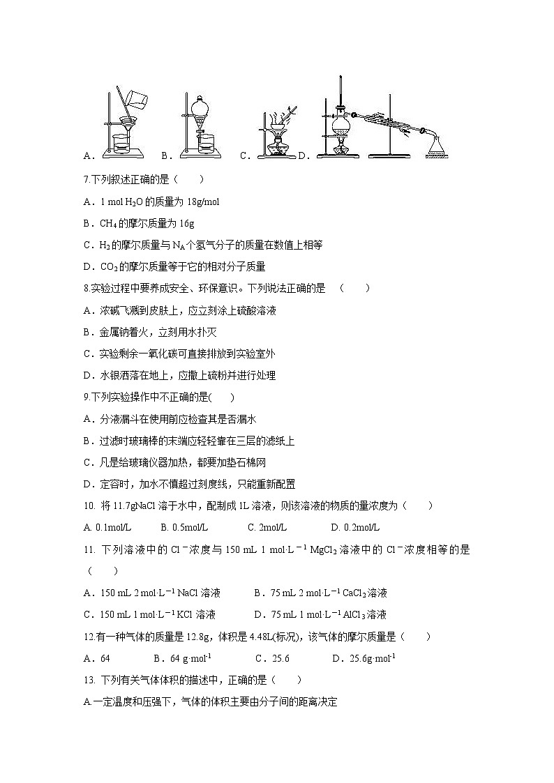
A. B. C. D.
7.下列叙述正确的是( )
A.1 mol H2O的质量为18g/mol
B.CH4的摩尔质量为16g
C.H2的摩尔质量与NA个氢气分子的质量在数值上相等
D.CO2的摩尔质量等于它的相对分子质量
8.实验过程中要养成安全、环保意识。下列说法正确的是 ( )
A.浓碱飞溅到皮肤上,应立刻涂上硫酸溶液
B.金属钠着火,立刻用水扑灭
C.实验剩余一氧化碳可直接排放到实验室外
D.水银洒落在地上,应撒上硫粉并进行处理
9.下列实验操作中不正确的是( )
A.分液漏斗在使用前应检查其是否漏水
B.过滤时玻璃棒的末端应轻轻靠在三层的滤纸上
C.凡是给玻璃仪器加热,都要加垫石棉网
D.定容时,加水不慎超过刻度线,只能重新配置
10. 将11.7gNaCl溶于水中,配制成1L溶液,则该溶液的物质的量浓度为( )
A. 0.1mol/L B. 0.5mol/L C. 2mol/L D. 0.2mol/L
11. 下列溶液中的Cl-浓度与150 mL 1 mol·L-1 MgCl2溶液中的Cl-浓度相等的是 ( )
A.150 mL 2 mol·L-1 NaCl溶液 B.75 mL 2 mol·L-1 CaCl2溶液
C.150 mL 1 mol·L-1 KCl溶液 D.75 mL 1 mol·L-1 AlCl3溶液
12.有一种气体的质量是12.8g,体积是4.48L(标况),该气体的摩尔质量是( )
A.64 B.64 g·mol-1 C.25.6 D.25.6g·mol-1
13. 下列有关气体体积的描述中,正确的是( )
A.一定温度和压强下,气体的体积主要由分子间的距离决定
B.标准状况下,0.2molN2和H2的混合气体的体积约为4.48L
C.通常状况下,气体摩尔体积约为22.4L/mol
D.标准状况下,1molH2O的体积约为22.4L
14. 在标准状况下,相同质量的下列气体中体积最小的是( )。
A. NH3 B. O2 C. NO D. CO2
15. 已知:一定量的H3PO4中含有2mol氧原子,则下列关于该H3PO4的说法正确的是( )
A. H3PO4的物质的量为0.5mol B. 含有2mol P
C. 含有1.5个H D.其摩尔质量为49g/mol
16. 欲除去某溶液里混有的少量杂质,下列做法中正确的是(括号内的物质为杂质)( )
A. KCl溶液(BaCl2):加过量K2SO4溶液,过滤
B. CO2(HCl):通入足量的NaOH溶液,洗气
C. 丁醇(乙二醇)(沸点分别为117.5℃、198℃):蒸发
D. 碘单质I2(NaCl):加热升华后,再凝华
17. 比较1.0mol N2和1.0mol CO的:①质量 ②分子总数 ③原子总数,其中相同的是( )
A.① B.①② C.①②③ D.②③
18. 如图表示1g O2与1g气体X在相同容积的密闭容器中压强(P)与温度(T)的关系,则气体X可能是( )
A.H2 B.CH4 C.NO2 D.CO
- 2mol NH3中所含原子数为a,则阿伏伽德罗常数可表示为( )
A.0.125a B.8a C.0.25a D.4a
20. 现有H2与O2的混合气体共0.6mol,该混合气体相对H2的密度为11,则下列说法正确的是( )
A.该混合气体的平均摩尔质量为11g/mol B.混合气体中H2的物质的量为0.3mol
C.混合气体中O2的质量为12.8g D. 混合气体中H2和 O2的体积之比为2:1
二、填空题(5小题,共50分)
21. (10分,每空2分)过滤后的食盐水仍含有可溶性的CaCl2、MgCl2、Na2SO4等杂质,通过如下几个实验步骤,可制得纯净的食盐水:
①加入稍过量的Na2CO3溶液;②加入稍过量的NaOH溶液; ③加入稍过量的BaCl2溶液; ④滴入稀盐酸至溶液呈中性; ⑤过滤
(1)下列操作顺序正确的是( )
A.③②①④⑤ B.①②③⑤④ C.②③①⑤④ D.③⑤②①④
(2)请写出①中加入Na2CO3发生的所有化学方程式:
(3)制得纯净的食盐水后,要再获得NaCl晶体应进行的操作是 ,完成该操作需要下列仪器有
A.酒精灯 B.蒸发皿 C.分液漏斗 D.坩埚
22. (10分,每空2分)(1)已知某盐酸溶液的密度为1.19g/cm3 ,质量分数为36.5%,则该溶液的物质的量浓度为
(2)含0.3 mol SO42-的Al2(SO4)3中所含的Al3+的数目为 。
(3)相同质量的SO2、SO3硫原子的个数之比为 。
(4)33.3g某二价金属氯化物(ACl2)中含有0.6mol Cl−,则ACl2的化学式是 。
(5)标准状况下,1.204ⅹ1023个H2的体积约为 L
23. (10分,除标记外,其余每空2分)教材中有两个关于混合物分离的实验,请回答下列有关问题
实验一:通过蒸馏的方法除去自来水中含有的氯离子等杂质制取纯净水,如图所示
(1)写出下列仪器的名称:①___________ ②_____________(每空1分)
(2)若利用以上装置分离酒精和四氯化碳两种溶液的混合物,还缺少的仪器是______________,;①的进水口是__________ (填“f”或“g”) (每空1分)
(3)仪器②中常加入碎瓷片,这样做的目的是___________________
实验二:用CCl4从碘水中萃取I2并分液漏斗分离两种溶液
(4)当把CCl4加入碘水并进行振荡、静置后出现分层现象,其中下层呈 色
(5)萃取碘水中的I2单质时要用到萃取剂,下列关于所加萃取剂的说法正确的是( )
A.不与碘反应
B.碘在其中的溶解度大于在水中的溶解度
C.该萃取剂与水不互溶且密度不同
D.还可以选用汽油、酒精做萃取剂.
24. (10分,每空2分)某工厂的工业废水中含有大量的 FeSO4、较多的 CuSO4。为了减少污染并变废为宝,工厂计划从该废水中回收硫酸亚铁和金属铜。请根据流程图完成回收硫酸亚铁和铜的简单实验方案,回答下列问题:(图中所加试剂均为过量,流程图中无需填写)
(1)操作f的名称为 ,物质C的成分
(2)试剂a的化学式为 ,加入该试剂所发生的化学方程式为 。
(3) 请写出C→h+k的化学方程式
25. (10分,每空2分)现需要1 mol·L−1NaOH溶液240 mL,实验室提供以下试剂用于溶液的配制:蒸馏水、NaOH固体、4mol·L−1 NaOH溶液
(1)无论采用何种试剂进行配制,除烧杯、玻璃棒、胶头滴管外,至少还必须用到的一种玻璃仪器是___________,在使用该仪器前必须进行的操作是_________________。
(2)若用NaOH固体进行配制,需用托盘天平称取NaOH的质量为_______ g;如果用4 mol/L的NaOH溶液稀释配制,需用量筒量取________mL 4mol/L NaOH溶液。
(3)配制一定物质的量浓度的NaOH溶液时,造成所配制溶液浓度偏低的原因是( )
A. 称量时 NaOH已经潮解
B. 定容时俯视容量瓶的刻度线
C. 向容量瓶中转移溶液时,容量瓶事先用蒸馏水洗涤过
D. 摇匀后发现凹液面低于刻度线,滴加蒸馏水至刻度线
【参考答案】
一、选择题(1-10题,每题2分;11-20题每题3分;共50分)
1 | 2 | 3 | 4 | 5 | 6 | 7 | 8 | 9 | 10 |
D | A | A | B | A | B | C | D | C | D |
11 | 12 | 13 | 14 | 15 | 16 | 17 | 18 | 19 | 20 |
A | B | B | D | A | D | C | C | A | C |
二、填空题(共50分)
21. (10分,每空2分)
(1)C
(2) Na2CO3 + CaCl2 == CaCO3 + 2NaCl;Na2CO3 + BaCl2 == BaCO3 + 2NaCl
(3) 蒸发结晶 AB
22. (10分,每空2分)
(1) 11.9mol/L (2) 0.2NA 或 1.204ⅹ1023 (3)5:4
(4)CaCl2 (5)4.48L
23.(10分,除标记外,每空2分)
(1) ①冷凝管(1分) ②蒸馏烧瓶(1分 ) (2)酒精灯(1分) g (1分)
(3) 防暴沸 (4) 紫红 (5) ABC
24. (10分,每空2分)
(1)过滤 Fe Cu
(2)Fe Fe+CuSO4 === FeSO4 +Cu
(3) Fe+ H2SO4 === FeSO4 + H2↑
25. (10分,每空2分)
(1)250mL容量瓶 检查装置是否漏水
(2) 10.0 62.5
(3)A D

