还剩13页未读,
继续阅读
【化学】江西省新余市第一中学2018-2019学年高一下学期第二次(5月)段考试题(解析版)
展开
江西省新余市第一中学2018-2019学年高一下学期第二次(5月)段考试题
可能用到的相对原子质量:H 1 Li 7 O 16 Na 23
第I卷(选择题,共48分)
一、选择题(每小题只有一个正确答案,每小题3分,共48分)
1. 对化学反应限度的叙述,错误的是( )
A. 任何可逆反应都有一定的限度
B. 化学反应的限度是不可改变的
C. 化学反应的限度与时间的长短无关
D. 化学反应达到限度时,正逆反应速率相等
【答案】B
【解析】A.可逆反应不论反应到什么程度,都会含有所有反应物和所有生成物,即会达到一定的限度,故A正确;B.一个可逆反应达到化学平衡状态后,当条件(如温度、浓度)改变时,原来的化学平衡状态就会被破坏,并在新的条件下建立新的化学平衡状态,故B错误;C.可逆反应达到什么样的限度,与反应时间的长短无关,何时达到化学平衡状态,由反应本身及反应速率有关,故C正确;D.一个可逆反应达到反应限度,即达到化学平衡状态时,正反应速率与逆反应速率相等,故D正确;故选B。
2. 下列说法正确的是( )
A. 互为同素异形体的物质必然具有相似的性质
B. 碳酸钠固体中不存在阴阳离子
C. 氢化锂三兄弟——LiH、LiD、LiT三种物质质子数之比为4︰5︰6
D. 同分异构体之间的相互转化一定是化学变化
【答案】D
【解析】试题分析:A.同素异形体的物理性质不同,化学性质相似,故A错误;B.碳酸钠属于离子化合物,存在阴阳离子,故B错误;C.H、D和T的质子数都为1,故LiH、LiD、LiT三种物质的质子数之比为1:1:1,故C错误;D.同分异构体是不同的物质,所以同分异构体之间的相互转化一定是化学变化,故D正确;故选D。
3.对于反应4NH3+5O2=4NO+6H2O,下列为4种不同情况下测得的反应速率中,表明该反应进行最快的是( )
A. v(NH3)=0.2 mol/(L·s) B. v(O2)=1.4 mol/(L·min)
C. v(H2O)=0.25 mol/(L·s) D. v(NO)=9 mol/(L·min)
【答案】A
【解析】如果都用氧气表示其反应速率,则根据反应速率之比是化学计量数之比结合方程式可知选项A~D分别是[mol/(L·min)]15、14.5、12.5、11.25,所以反应速率最快的是选项A。答案选A。
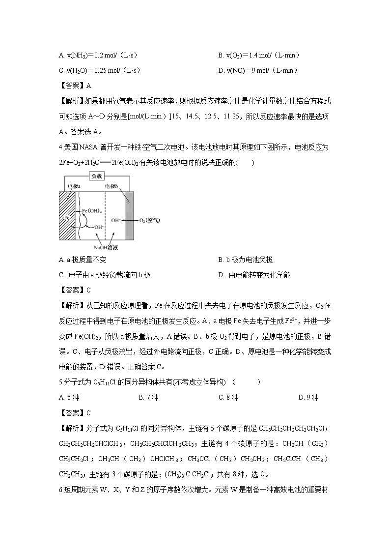
4.美国NASA曾开发一种铁-空气二次电池。该电池放电时其原理如下图所示,电池反应为2Fe+O2+2H2O2Fe(OH)2有关该电池放电时的说法正确的( )
A. a极质量不变 B. b极为电池负极
C. 电子由a极经负载流向b极 D. 由电能转变为化学能
【答案】C
【解析】从已知的反应原理看,Fe在反应过程中失去电子在原电池的负极发生反应,O2在反应过程中得到电子在原电池的正极发生反应。A、a电极Fe失去电子生成Fe2+,并进一步变成Fe(OH)2,所以a极质量增大,A错误。B、b极O2得到电子,是原电池的正极,B错误。C、电子从负极流出,经过外电路流向正极,C正确。D、原电池是一种化学能转变成电能的装置,D错误。正确答案C。
5.分子式为C5H11Cl的同分异构体共有(不考虑立体异构) ( )
A. 6种 B. 7种 C. 8种 D. 9种
【答案】C
【解析】分子式为C5H11Cl的同分异构体,主链有5个碳原子的是CH3CH2CH2CH2CH2Cl;CH3CH2CH2CHClCH3;CH3CH2CHClCH2CH3;主链有4个碳原子的是:CH3CH(CH3)CH2CH2Cl;CH3CH(CH3)CHClCH3;CH3CCl(CH3)CH2CH3;CH2ClCH(CH3)CH2CH3;主链有3个碳原子的是:(CH3)3 C CH2Cl;共有8种,选C。
6.短周期元素W、X、Y和Z的原子序数依次增大。元素W是制备一种高效电池的重要材料,X原子的最外层电子数是内层电子数的2倍,元素Y是地壳中含量最丰富的金属元素,Z原子的最外层电子数是其电子层数的2倍。下列说法错误( )
A. 元素W、X的氯化物中,各粒子均满足8电子的稳定结构
B. 元素X与氢形成的原子比为1:1的化合物有很多种
C. 元素Y的单质与氢氧化钠溶液或盐酸反应均有氢气生成
D. 元素Z可与元素X形成共价化合物XZ2
【答案】A
【解析】
【分析】因X原子的最外层电子数是内层电子数的2倍,则X为C元素,Y是地壳中含量最丰富的金属元素,则Y为Al元素,Z原子的最外层电子数是其电子层数的2倍,是短周期元素,且W、X、Y和Z的原子序数依次增大,则Z为S元素,W是制备一种高效电池的重要材料,则W为Li元素,据此答题。
【详解】由分析可知:W为Li元素,X为C元素,Y为Al元素,Z为S元素。
A.W为Li元素,X为C元素,Li、C的氯化物分别为LiCl和CCl4,则Li+的最外层只有2个电子,不满足8电子的稳定结构,故A错误;
B.X为C元素,C元素与氢形成的原子比为1:1的化合物的有C2H2,C6H6等,故B正确;
C.元素Y为铝,铝与氢氧化钠溶液或盐酸反应均有氢气生成,故C正确;
D. X为C元素、Z为S元素,硫和碳可以形成共价化合物CS2,故D正确。
故选A。
7.液体燃料电池相比于气体燃料电池具有体积小等优点.一种以液态肼(N2H4)为燃料的电池装置如图所示,该电池用空气中的氧气作为氧化剂,KOH溶液作为电解质溶液.关于该电池的叙述正确的是( )
A. b极发生氧化反应
B. a极为该电池的正极
C. 放电时,电流从a极经过负载流向b极
D. a极的反应式:N2H4+4OH﹣﹣4e﹣═N2↑+4H2O
【答案】D
【解析】A.该燃料电池中,通入氧化剂空气的电极b为正极,正极上氧气得电子发生还原反应,故A错误;B、a极为该电池的负极,故B错误;C、放电时,电流从正极b经过负载流向a极,故C错误; D、通入燃料的电极为负极,负极上燃料失电子发生氧化反应,电极反应式为:N2H4+4OH--4e-=N2↑+4H2O,故D正确;故选D。
点睛:本题考查了燃料电池,明确正负极上发生的反应是解本题关键,难点是电极反应式的书写,要结合电解质溶液的酸碱性书写,注意电流的方向和电子的流向相反,解题要点:该燃料电池中,负极上燃料失电子发生氧化反应,电极反应式为:N2H4+4OH--4e-=N2↑+4H2O,正极上氧气得电子发生还原反应,电极反应式为:O2+2H2O+4e-=4OH-,电池总反应为:N2H4+O2=N2↑+2H2O,结合离子的移动方向、电流的方向分析解答。
8. 下列反应中,属于取代反应的是( )
①CH3CH=CH2+Br2CH3CHBrCH2Br
②CH3CH2OHCH2=CH2↑+H2O
③CH3COOH+CH3CH2OHCH3COOCH2CH3+H2O
④C6H6+HNO3C6H5NO2+H2O
A. ①② B. ③④ C. ①③ D. ②④
【答案】B
【解析】①是加成反应,②是消去反应,③是酯化反应,④是硝化反应。酯化反应和硝化反应为取代反应,B正确。
9.分析下表中各项的排布规律,按此规律排布第26项应为( )
1
2
3
4
5
6
7
8
9
10
C2H4
C2H6
C2H6O
C2H4O2
C3H6
C3H8
C3H8O
C3H6O2
C4H8
C4H10
A. C7H16 B. C7H14O2 C. C8H18 D. C8H18O
【答案】C
【解析】根据表中的化学式规律采用分组分类法推出:每4个化学式为一组,依次是烯烃、烷烃、饱和一元醇、饱和二元醇。把表中化学式分为4循环,26=4×6+2,即第26项应在第7组第二位的烷烃,相邻组碳原子数相差1,该组中碳原子数为2+(7-1)×1=8,故第26项则为C8H18。
故选C。
10.已知①ΔH=E吸收—E放出,E吸收表示吸收的总能量,E放出表示放出的总能量②稀溶液中,H+(aq)+OH-(aq)=H2O(l) ΔH=-57.3kJ/mol,下列结论正确的是
A. 向足量稀盐酸中加入4 g NaOH固体,充分反应后,放出5.73kJ热量
B. 稀醋酸与稀NaOH溶液反应生成1mol水,放出57.3kJ热量
C. 中和热测定实验中,若使用铜丝作为搅拌棒,则测定出的中和热的ΔH偏小
D. 1L浓度为0.2mol/L稀硫酸与足量的NaOH稀溶液反应,该过程会放出22.9kJ热量
【答案】D
【解析】A.4gNaOH固体的物质的量为0.1mol,稀的强酸、强碱的中和热为57.3kJ/mol,与足量稀盐酸反应生成0.1mol水,放出的热量为0.1mol×57.3kJ/mol=5.73kJ,但NaOH固体溶于水是放热过程,所以放出的热量大于5.73kJ,故A错误;
B.醋酸为弱电解质,电离需吸收热量,所以稀醋酸与稀NaOH溶液反应生成1mol水,放出的热量小于57.3kJ,故B错误;
C.中和热测定实验中,用铜丝搅拌棒代替环形玻璃搅拌棒,金属的导热性很好,会导致热量的散失,使测得的△H数值偏小,但△H为负值,所以测定出的中和热的ΔH偏大,故C错误;
D.稀的强酸、强碱的中和热为57.3kJ/mol,1L浓度为0.2mol/L稀硫酸的物质的量为0.2mol/L×1L=0.2mol,与足量的NaOH稀溶液反应生成0.4mol水,放出的热量为0.4mol×57.3kJ/mol=22.9kJ,故D正确。
故选D。
11. 一种熔融碳酸盐燃料电池原理示意如图。下列有关该电池的说法正确的是( )
A. 反应CH4+H2O3H2+CO,每消耗1molCH4转移12mol 电子
B. 电极A上H2参与的电极反应为:H2+2OH--2e-=2H2O
C. 电池工作时,CO32-向电极B移动
D. 电极B上发生的电极反应为:O2+2CO2+4e-=2CO32-
【答案】D
【解析】A、1molCH4→CO,化合价由-4价→+2上升6价,1molCH4参加反应共转移6mol电子,故错误;B、环境不是碱性,否则不会产生CO2,其电极反应式:CO+H2+2CO32--4e-=3CO2+H2O,故B错误;C、根据原电池工作原理,电极A是负极,电极B是正极,阴离子向负极移动,故C错误;D、根据电池原理,O2、CO2共同参加反应,其电极反应式:O2+2CO2+4e-=2CO32-,故D正确。
12.一定条件下进行反应:COCl2(g) Cl2(g)+CO(g),向2.0 L恒容密闭容器中充入1.0 mol COCl2(g),反应过程中测得有关数据见下表:
t/s
0
2
4
6
8
n(Cl2)/mol
0
0.30
0.39
0.40
0.40
下列说法不正确的是( )
A. 生成Cl2的平均反应速率,0~2s比2~4s快
B. 0~2s COCl2的平均分解速率为0.15mol·L-1·s-1
C. 6s时,反应达到最大限度
D. 该条件下,COCl2的最大转化率为40%
【答案】B
【解析】A.根据表中数据可以知道,在0~2s中氯气变化了0.3mol,在2~4s中氯气变化了0.09mol,所以生成Cl2平均反应速率,0~2s比2~4s快,故A正确;
B.在0~2s中氯气变化了0.3mol,根据化学方程式COCl2(g)Cl2(g)+CO(g)可以知道,用去COCl2气体的物质的量为0.3mol,所以0~2sCOCl2的平均分解速率为=0.075mol·L-1·s-1,故B错误;
C.6s之后,氯气的物质的量不再变化,说明反应已经处于平衡状态,反应达到最大限度,故C正确;
D.根据表中数据,平衡时生成氯气0.4mol,即用去COCl2气体的物质的量为0.4mol,所以转化率=×100%=40%,故D正确。
故选B。
13.含氰化物的废液乱倒或与酸混合,均易生成有剧毒且易挥发的氰化氢。工业上常采用碱性氯化法来处理高浓度氰化物污水,发生的主要反应为:CN-+OH-+Cl2→CO2+N2+Cl-+H2O(未配平)。下列说法错误的是(其中 NA表示阿伏加德罗常数的值)( )
A. Cl2是氧化剂,CO2和N2是氧化产物
B. 上述离子方程式配平后,氧化剂、还原剂的化学计量数之比为 2:5
C. 该反应中,若有1mol CN-发生反应,则有5NA电子发生转移
D. 若将该反应设计成原电池,则CN-在负极区发生反应
【答案】B
【解析】A.在反应CN-+OH-+Cl2→CO2+N2+Cl-+H2O中,Cl元素化合价由0价降低为-1价,C元素化合价由+2价升高为+4价,N元素化合价由-3价升高为0价,可知Cl2是氧化剂,CO2和N2是氧化产物,A正确;
B.由上述分析可知,反应方程式为2CN-+8OH-+5Cl2=2CO2+N2+10Cl-+4H2O,反应中是CN-是还原剂,Cl2是氧化剂,氧化剂与还原剂的化学计量数之比为5:2,B错误;
C.由上述分析,根据电子守恒、原子守恒可知,C元素化合价由+2价升高为+4价,N元素化合价由-3价升高为0价,所以若有1mol CN-发生反应,则有[(4-2)+(3-0)]NA=5NA电子发生转移,C正确;
D.C元素化合价由+2价升高为+4价,N元素化合价由-3价升高为0价,则若将该反应设计成原电池,则CN-在负极区失去电子,发生氧化反应,D正确;
故合理选项是B。
14.从柑橘中炼制萜二烯,下列有关它的推测,不正确的是
A. 分子式为C10H16
B. 它能使酸性高锰酸钾溶液褪色
C. 该分子所有的碳原子可能在一个平面
D. 与过量的溴的CCl4溶液反应后产物为
【答案】C
【解析】A.该有机物含有10个C、16个H,则分子式为C10H16,故A正确;
B.该有机物中含有C=C,能被酸性高锰酸钾氧化,使酸性高锰酸钾溶液褪色,故B正确;
C.该分子中含有甲基,甲烷为正四面体结构,所以该分子所有的碳原子不可能在一个平面上,故C错误;
D.该有机物中含有C=C,可发生加成反应,与过量溴的CCl4溶液可完全发生加成反应生成,故D正确。
故选C。
15.研究人员最近发现了一种“水”电池,这种电池能利用淡水与海水之间含盐量差别进行发电,在海水中电池总反应可表示为:5MnO2+2Ag+2NaCl=Na2Mn5O10+2AgCl,下列“水” 电池在海水中放电时的有关说法正确的是( )
A. 正极反应式:Ag+Cl--e-=AgCl
B. 每生成1 mol Na2Mn5O10转移2 mol电子
C. Na+不断向“水”电池的负极移动
D. AgCl是还原产物
【答案】B
【解析】试题分析:A、根据总反应:5MnO2+2Ag+2NaCl=Na2Mn5O10+2AgCl,可知,Ag的化合价升高,被氧化,为原电池的负极,错误;B、式中5MnO2得电子生成Na2Mn5O10,化合价共降低了2价,所以每生成1molNa2Mn5O10转移2mol电子,正确;C、在原电池中阴离子向负极移动,阳离子向正极移动,错误;
D、Ag的化合价升高,被氧化,AgCl是氧化产物,错误。
16.某化学小组构想将汽车尾气(NO、NO2)转化为重要的化工原料HNO3,其原理如图所示,其中A、B为多孔导电材料。下列说法一定正确的是( )
A. 该电池工作时,电子的流向外电路由A到B,内电路由B到A形成闭合回路
B. 电极B附近的HNO3浓度增大
C. A电极的反应为:NO2-e-+H2O==NO3-+2H+,NO-3e-+2H2O=NO3-+4H+
D. 该电池工作时,每消耗11.2 LO2(标况),可以除去含1mol NO和NO2的混合尾气
【答案】C
【解析】A、电解质溶液中是通过阴阳离子的定性移动形成电流,选项A错误;B、B电极上电极反应式为O2+4e-+4H+=2H2O,有水生成,硝酸根离子不参加反应,所以硝酸根离子的物质的量不变,但氢离子消耗减少,溶液体积增大,所以硝酸浓度减小,选项B错误;C、A电极氮的气化物失电子转化为硝酸根离子,电极反应式为:NO2-e-+H2O=NO3-+2H+、NO-3e-+2H2O=NO3-+4H+,选项C正确;D、1mol NO和NO2的混合尾气中气体含量未知,则无法确定得失电子数目,则无法知道消耗氧气的量,选项D错误。答案选C。
第II卷(非选择题 共52分)
17.A、B、C、D、E、F、G是短周期元素,周期表中B与C相邻,C与E同主族;A中L层是K层的2倍,B的电子数比C的电子数少1个;F元素的原子在周期表中半径最小;常见化合物D2C2与水反应生成C的气体单质,且溶液使酚酞溶液变红。G是第三周期原子半径最小的主族元素。
(1)B在元素周期表位置_____ ;A、B、C的氢化物稳定性顺序为_______(用分子式表示);G的阴离子的还原性_____(大于或小于)E的阴离子。
(2)F2C和F2E中,沸点较高的是____(填化学式),其主要原因是_____。
(3)B与F元素可形成18电子分子的电子式为_____。
(4)D的最高价氧化物的水化物的电子式____,用电子式表示FGC的形成过程为_______;
(5)锡(Sn)是古代五金之一,在第五周期第ⅣA,锡能和浓硫酸反应生成Sn(SO4)2和刺激性气味气体,反应的化学方程式为_______。
【答案】(1). 第二周期ⅤA族 (2). CH4<NH3<H2O (3). 小于 (4). H2O (5). 水分子间存在氢键 (6). (7). (8). (9). Sn+4H2SO4=Sn(SO4)2+2SO2↑ +4H2O
【解析】
分析】化合物D2C2与水反应生成C的气体单质,且所得溶液使酚酞溶液变红,说明溶液显碱性,则可推知D2C2为Na2O2,即D为Na元素,C为O元素,C与E同主族,且是短周期元素,则E为S元素,A中L层是K层的2倍,则A为C元素,B与C相邻,B的电子数比C的电子数少1个,则B为N元素,F元素的原子在周期表中半径最小,则F为H元素,G是第三周期原子半径最小的主族元素,则G为Cl元素,据此答题。
【详解】由分析可知:A为C元素,B为N元素,C为O元素,D为Na元素,E为S元素,F为H元素,G为Cl元素。
(1)B为N元素,N原子核外有2个电子层,最外层有5个电子,故位于元素周期表的第二周期第ⅤA族;A为C元素、B为N元素、C为O元素,C、N、O位于同一周期,同一周期元素的非金属性逐渐增强,其氢化物的稳定性逐渐增强,所以A、B、C的氢化物稳定性顺序为:CH4<NH3<H2O;E为S元素、G为Cl元素,S、Cl位于同一周期,同一周期的元素,元素的非金属性越强,则单质的氧化性越强,其对应阴离子的还原性越弱,所以G的阴离子的还原性小于E的阴离子,故答案为:第二周期ⅤA族,CH4<NH3<H2O,小于。
(2)F2C和F2E分别为H2O、H2S,水分子间存在氢键,H2S分子间不存在氢键,存在氢键的物质的熔沸点比没有氢键的物质的熔沸点高,所以沸点较高的是H2O,故答案为:H2O,水分子间存在氢键。
(3)B为N元素、F为H元素,N和H元素形成的含有18电子的分子为N2H4,N和H均为非金属元素,分子间形成共价键,其电子式为,故答案为:。
(4)D为Na元素,Na的最高价氧化物的水化物为NaOH,NaOH中含有离子键和共价键,其电子式为,FGC为HClO,次氯酸分子中Cl为+1价,共用一对电子,O为-2价,共用了两对电子,次氯酸电子式为,用电子式表示HClO的形成过程为;故答案为:,。
(5)锡(Sn)在第五周期第ⅣA,故其最高正化合价为+4价,锡能和浓硫酸反应生成Sn(SO4)2和刺激性气味气体,该刺激性气味的气体为SO2,Sn元素的化合价由0价升高为+4价,S元素的化合价由+6价降低为+4价,根据电荷守恒和原子守恒配平该反应方程式为Sn+4H2SO4=Sn(SO4)2+2SO2↑ +4H2O,故答案为:Sn+4H2SO4=Sn(SO4)2+2SO2↑ +4H2O。
18.化学反应速率和限度与生产、生活密切相关。
(1)某学生为了探究锌与盐酸反应过程中的速率变化,在400mL稀盐酸中加入足量的锌粉,用排水集气法收集反应放出的氢气,实验记录如下(累计值):
时间(min)
1
2
3
4
5
氢气体积(mL)(标准状况)
50
120
232
290
310
①哪一时间段反应速率最大:_____min(填0~1、1~2、2~3、3~4、4~5),原因是________。
②求2~3分钟时间段以盐酸的浓度变化来表示的该反应速率___________________ (设溶液体积不变)。
(2)某温度下在4L密闭容器中,X、Y、Z三种气态物质的物质的量随时间变化曲线如图。
①该反应的化学方程式是___________。
②该反应达到平衡状态的标志是________
A.X的浓度不再改变
B.生成1mol Y的同时消耗2mol Z
C.Y的体积分数在混合气体中保持不变
D.容器内气体的总质量保持不变
③2min内Y的转化率为_________。
【答案】(1). 2~3 (2). 反应放热,使反应液温度升高,反应速率加快 (3). 2.5×10-2mol•L-1•min-1 (4). 3X+Y2Z (5). AC (6). 10%
【解析】
【分析】(1)①在0~1、1~2、2~3、3~4、4~5min时间段中,产生气体的体积分别为50mL、70mL、112mL、58mL、20mL,生成气体体积越大的时间段,反应速率越大,结合温度、浓度对反应速率的影响分析;
②计算出氢气的体积,根据2HCl~H2,计算消耗盐酸的物质的量,计算浓度的变化,根据v=△c/△t计算反应速率;
(2)①根据参加反应的物质的物质的量之比等于化学计量数之比书写化学方程式;
②反应到达平衡状态时,正逆反应速率相等(同种物质)或正逆反应速率之比等于系数之比(不同物质),平衡时各种物质的物质的量、浓度等不再发生变化,可由此进行判断;
③转化率=变化物质的量/起始总物质的量×100%。
【详解】(1)①在0~1、1~2、2~3、3~4、4~5min时间段中,产生气体的体积分别为50mL、70mL、112mL、58mL、20mL,由此可知反应速率最大的时间段为2~3min;原因是:该反应是放热反应,温度越高,反应速率越大,故答案为:2~3min;因该反应是放热反应,使反应液温度升高,反应速率加快。
②在2~3min时间段内,n(H2)=0.112L÷22.4L/mol=0.005mol,根据2HCl~H2,计算消耗盐酸的物质的量为0.01mol,则υ(HCl)==0.025mol/(L•min),故答案为:0.025mol/(L•min)。
(2)①由图象可以看出,反应中X、Y的物质的量减少,应为反应物,Z的物质的量增多,应为生成物,当反应进行到5min时,△n(X)=1.0mol-0.4mol=0.6mol,△n(Y)=1.0mol-0.8mol=0.2mol,△n(Z)=0.5mol-0.1mol=0.4mol,则△n(Y):△n(Z):△n(X)=1:2:3,参加反应的物质的物质的量之比等于化学计量数之比,则反应的方程式为:3X+Y2Z,故答案为:3X+Y2Z。
②A.X的浓度不再改变,说明正逆反应速率相等,反应达到平衡状态,故A正确;
B.生成1molY的同时消耗2molZ均表示逆反应速率,不能说明反应达到平衡状态,故B错误;
C.体积固定,混合气体的总物质的量不确定,Y的体积分数在混合气体中保持不变,说明正逆反应速率相等,达到平衡状态,故C正确;
D.反应物、生成物均为气体,容器内气体的总质量保持不变,不能作为达到平衡状态的标准,故D错误。
故答案为:AC。
③2min内Y的转化率为=×100%=×100%=10%,故答案为:10%。
19.(1)科研人员设想用如图所示装置生产硫酸。
①上述生产硫酸的总反应方程式为_____,b是_____极(填“正”或“负”),a电极反应式为_______,生产过程中H+向_____(填a或b)电极区域运动。
②该小组同学反思原电池的原理,其中观点正确的是_____(填字母)。
A.原电池反应的过程中可能没有电子发生转移
B.原申池装置需要2个活泼性不同的金属电极
C.电极一定不能参加反应
D.氧化反应和还原反应可以拆开在两极发生
(2)若需将反应:Cu+2Fe3+=Cu2++2Fe2+设计成原电池装置,则负极材料为_____,电解质溶液为_____。
(3)CO与H2反应还可制备CH3OH,CH3OH可作为燃料使用,用CH3OH和O2组合形成的质子交换膜(只允许H+通过)燃料电池的结构示意图如图:电池总反应为2CH3OH+3O2=2CO2+4H2O,c电极为_____极(填“正”或“负”),c电极反应方程式为_________。
【答案】(1). 2SO2+O2+2H2O=2H2SO4 (2). 正 (3). SO2-2e-+2H2O=4H++SO42- (4). b (5). D (6). Cu (7). FeCl3溶液 (8). 负 (9). CH3OH-6e-+H2O=CO2+6H+
【解析】(1)①根据图示可知:二氧化硫、氧气和水反应生成硫酸,反应方程式为:2SO2+O2+2H2O=2H2SO4,该原电池中,二氧化硫失电子发生氧化反应生成硫酸,所以通入SO2的电极是负极,通入氧气的电极是正极,所以a是负极,b是正极,负极上二氧化硫失电子发生氧化反应,电极反应式为:SO2-2e-+2H2O=4H++SO42-,溶液中阳离子向正极移动,所以H+向正极b电极区域运动,故答案为:2SO2+O2+2H2O=2H2SO4,正,SO2-2e-+2H2O=4H++SO42-,b。
②A.原电池是将化学能转化为电能的装置,原电池要有自发进行的氧化还原反应发生,所以原电池反应的过程中一定有电子的转移,故A错误;
B.原申池装置需要2个活泼性不同的电极,可以是金属电极,也可以是能导电的非金属电极如石墨电极,故B错误;
C.活泼金属作负极失电子发生氧化反应,正极上得电子发生还原反应,一般负极溶解,正极质量增加或析出气体,所以电极可以参加反应,故C错误;
D.氧化反应在负极发生,还原反应在正极发生,氧化反应和还原反应可以拆开在两极发生,故D正确。
故答案为:D。
(2)根据反应Cu+2Fe3+=Cu2++2Fe2+可知铜失去电子,作负极,铁离子得到电子,因此电解质溶液中必须含有铁离子,所以若设计成原电池装置,则负极材料为铜,正极材料为石墨,电解质溶液可以是氯化铁溶液,故答案为:Cu,FeCl3溶液。
(3)甲醇具有还原性,在负极上发生氧化反应生成CO2,电极反应式为:CH3OH-6e-+H2O=CO2+6H+,因c为负极,d为正极,故答案为:负,CH3OH-6e-+H2O=CO2+6H+。
20.溴化亚铁是聚合反应中常用的一种催化剂,易潮解变质,800℃以上可升华,高温时FeBr3 会快速分解为FeBr2。某校同学设计实验用干燥的HBr 与Fe 反应制备少量FeBr2,实验装置如下(部分夹持装置已省略),请回答相关问题:
(1)仪器 M 名称是___,装置④中主要的化学方程式为__________。
(2)装置⑥的作用是___,逸出的气体主要是_____(填化学式)。
(3)实验结束时要关闭热源并继续通入N2一段时间,此时通N2的目的是____。
(4)将浓磷酸换成浓硫酸同样能制得 HBr,但反应过程中圆底烧瓶内的溶液变为橙黄色。
①浓磷酸和浓硫酸均能用于制 HBr 的原因是硫酸和磷酸都具有___(填选项字母)。
a.脱水性 b.强氧化性 c.难挥发性
②溶液变橙黄色是因为发生了副反应____(写化学方程式)。
③浓磷酸换成浓硫酸对产品纯度____ (填“有”或“没有”)影响,理由是__
【答案】(1). 分液漏斗 (2). Fe + 2HBr =FeBr2 + H2 (3). 吸收未反应的 HBr,并防止空气中的水蒸气进入装置 (4). H2 和 N2 (5). 使装置中残留的 HBr 被充分吸收,避免造成污染 (6). c (7). 2NaBr+2H2SO4(浓) SO2↑+Br2↑+2H2O+Na2SO4 (8). 没有 (9). SO2 与铁不反应,溴与铁生成的 FeBr3 在高温下迅速分解为 FeBr2。
【解析】
【分析】根据装置图可知:装置①用来制备HBr,由于溴化亚铁易潮解变质,实验前需通入氮气排除装置内的空气,装置②可以起到安全瓶的作用,防止装置④中的导管发生堵塞,装置③是干燥生成的HBr气体, HBr与Fe在装置④中反应生成溴化亚铁,800℃以上溴化亚铁可升华,装置⑤收集生成的溴化亚铁,装置⑥吸收未反应的HBr,并防止空气中的水蒸气进入装置⑤,据此答题。
【详解】(1)仪器M名称是分液漏斗,装置④中HBr与Fe反应生成溴化亚铁和氢气,化学方程式为Fe +2HBr=FeBr2+H2,故答案为:分液漏斗,Fe +2HBr=FeBr2+H2。
(2)装置⑥中装有碱石灰,能吸收水和酸性气体,其作用是除去尾气中的HBr等酸性气体并防止空气中的水蒸气进入装置⑤,逸出的气体主要是氢气和氮气,化学式为:H2和N2,故答案为:吸收未反应的HBr,并防止空气中的水蒸气进入装置;H2和N2。
(3)实验结束时要关闭热源并继续通入N2一段时间,此时通N2的目的是使装置中残留的 HBr被充分吸收,避免造成污染,故答案为:使装置中残留的HBr被充分吸收,避免造成污染。
(4)①浓磷酸和浓硫酸均能用于制HBr的原因是硫酸和磷酸都具有难挥发性,故答案为:c。
②浓硫酸具有强氧化性,能够氧化溴离子生成溴单质,因此溶液变橙黄色是因为发生了副反应2NaBr+2H2SO4(浓)SO2↑+Br2↑+2H2O+Na2SO4,故答案为:2NaBr+2H2SO4(浓)SO2↑+Br2↑+2H2O+Na2SO4。
③用浓硫酸作反应物时,进入素烧瓷反应管的HBr中含有溴蒸气和二氧化硫,SO2与铁不反应,溴与铁生成的FeBr3在高温下迅速分解为FeBr2,不会影响产品纯度,故答案为:没有;SO2与铁不反应,溴与铁生成的FeBr3在高温下迅速分解为FeBr2。
可能用到的相对原子质量:H 1 Li 7 O 16 Na 23
第I卷(选择题,共48分)
一、选择题(每小题只有一个正确答案,每小题3分,共48分)
1. 对化学反应限度的叙述,错误的是( )
A. 任何可逆反应都有一定的限度
B. 化学反应的限度是不可改变的
C. 化学反应的限度与时间的长短无关
D. 化学反应达到限度时,正逆反应速率相等
【答案】B
【解析】A.可逆反应不论反应到什么程度,都会含有所有反应物和所有生成物,即会达到一定的限度,故A正确;B.一个可逆反应达到化学平衡状态后,当条件(如温度、浓度)改变时,原来的化学平衡状态就会被破坏,并在新的条件下建立新的化学平衡状态,故B错误;C.可逆反应达到什么样的限度,与反应时间的长短无关,何时达到化学平衡状态,由反应本身及反应速率有关,故C正确;D.一个可逆反应达到反应限度,即达到化学平衡状态时,正反应速率与逆反应速率相等,故D正确;故选B。
2. 下列说法正确的是( )
A. 互为同素异形体的物质必然具有相似的性质
B. 碳酸钠固体中不存在阴阳离子
C. 氢化锂三兄弟——LiH、LiD、LiT三种物质质子数之比为4︰5︰6
D. 同分异构体之间的相互转化一定是化学变化
【答案】D
【解析】试题分析:A.同素异形体的物理性质不同,化学性质相似,故A错误;B.碳酸钠属于离子化合物,存在阴阳离子,故B错误;C.H、D和T的质子数都为1,故LiH、LiD、LiT三种物质的质子数之比为1:1:1,故C错误;D.同分异构体是不同的物质,所以同分异构体之间的相互转化一定是化学变化,故D正确;故选D。
3.对于反应4NH3+5O2=4NO+6H2O,下列为4种不同情况下测得的反应速率中,表明该反应进行最快的是( )
A. v(NH3)=0.2 mol/(L·s) B. v(O2)=1.4 mol/(L·min)
C. v(H2O)=0.25 mol/(L·s) D. v(NO)=9 mol/(L·min)
【答案】A
【解析】如果都用氧气表示其反应速率,则根据反应速率之比是化学计量数之比结合方程式可知选项A~D分别是[mol/(L·min)]15、14.5、12.5、11.25,所以反应速率最快的是选项A。答案选A。
4.美国NASA曾开发一种铁-空气二次电池。该电池放电时其原理如下图所示,电池反应为2Fe+O2+2H2O2Fe(OH)2有关该电池放电时的说法正确的( )
A. a极质量不变 B. b极为电池负极
C. 电子由a极经负载流向b极 D. 由电能转变为化学能
【答案】C
【解析】从已知的反应原理看,Fe在反应过程中失去电子在原电池的负极发生反应,O2在反应过程中得到电子在原电池的正极发生反应。A、a电极Fe失去电子生成Fe2+,并进一步变成Fe(OH)2,所以a极质量增大,A错误。B、b极O2得到电子,是原电池的正极,B错误。C、电子从负极流出,经过外电路流向正极,C正确。D、原电池是一种化学能转变成电能的装置,D错误。正确答案C。
5.分子式为C5H11Cl的同分异构体共有(不考虑立体异构) ( )
A. 6种 B. 7种 C. 8种 D. 9种
【答案】C
【解析】分子式为C5H11Cl的同分异构体,主链有5个碳原子的是CH3CH2CH2CH2CH2Cl;CH3CH2CH2CHClCH3;CH3CH2CHClCH2CH3;主链有4个碳原子的是:CH3CH(CH3)CH2CH2Cl;CH3CH(CH3)CHClCH3;CH3CCl(CH3)CH2CH3;CH2ClCH(CH3)CH2CH3;主链有3个碳原子的是:(CH3)3 C CH2Cl;共有8种,选C。
6.短周期元素W、X、Y和Z的原子序数依次增大。元素W是制备一种高效电池的重要材料,X原子的最外层电子数是内层电子数的2倍,元素Y是地壳中含量最丰富的金属元素,Z原子的最外层电子数是其电子层数的2倍。下列说法错误( )
A. 元素W、X的氯化物中,各粒子均满足8电子的稳定结构
B. 元素X与氢形成的原子比为1:1的化合物有很多种
C. 元素Y的单质与氢氧化钠溶液或盐酸反应均有氢气生成
D. 元素Z可与元素X形成共价化合物XZ2
【答案】A
【解析】
【分析】因X原子的最外层电子数是内层电子数的2倍,则X为C元素,Y是地壳中含量最丰富的金属元素,则Y为Al元素,Z原子的最外层电子数是其电子层数的2倍,是短周期元素,且W、X、Y和Z的原子序数依次增大,则Z为S元素,W是制备一种高效电池的重要材料,则W为Li元素,据此答题。
【详解】由分析可知:W为Li元素,X为C元素,Y为Al元素,Z为S元素。
A.W为Li元素,X为C元素,Li、C的氯化物分别为LiCl和CCl4,则Li+的最外层只有2个电子,不满足8电子的稳定结构,故A错误;
B.X为C元素,C元素与氢形成的原子比为1:1的化合物的有C2H2,C6H6等,故B正确;
C.元素Y为铝,铝与氢氧化钠溶液或盐酸反应均有氢气生成,故C正确;
D. X为C元素、Z为S元素,硫和碳可以形成共价化合物CS2,故D正确。
故选A。
7.液体燃料电池相比于气体燃料电池具有体积小等优点.一种以液态肼(N2H4)为燃料的电池装置如图所示,该电池用空气中的氧气作为氧化剂,KOH溶液作为电解质溶液.关于该电池的叙述正确的是( )
A. b极发生氧化反应
B. a极为该电池的正极
C. 放电时,电流从a极经过负载流向b极
D. a极的反应式:N2H4+4OH﹣﹣4e﹣═N2↑+4H2O
【答案】D
【解析】A.该燃料电池中,通入氧化剂空气的电极b为正极,正极上氧气得电子发生还原反应,故A错误;B、a极为该电池的负极,故B错误;C、放电时,电流从正极b经过负载流向a极,故C错误; D、通入燃料的电极为负极,负极上燃料失电子发生氧化反应,电极反应式为:N2H4+4OH--4e-=N2↑+4H2O,故D正确;故选D。
点睛:本题考查了燃料电池,明确正负极上发生的反应是解本题关键,难点是电极反应式的书写,要结合电解质溶液的酸碱性书写,注意电流的方向和电子的流向相反,解题要点:该燃料电池中,负极上燃料失电子发生氧化反应,电极反应式为:N2H4+4OH--4e-=N2↑+4H2O,正极上氧气得电子发生还原反应,电极反应式为:O2+2H2O+4e-=4OH-,电池总反应为:N2H4+O2=N2↑+2H2O,结合离子的移动方向、电流的方向分析解答。
8. 下列反应中,属于取代反应的是( )
①CH3CH=CH2+Br2CH3CHBrCH2Br
②CH3CH2OHCH2=CH2↑+H2O
③CH3COOH+CH3CH2OHCH3COOCH2CH3+H2O
④C6H6+HNO3C6H5NO2+H2O
A. ①② B. ③④ C. ①③ D. ②④
【答案】B
【解析】①是加成反应,②是消去反应,③是酯化反应,④是硝化反应。酯化反应和硝化反应为取代反应,B正确。
9.分析下表中各项的排布规律,按此规律排布第26项应为( )
1
2
3
4
5
6
7
8
9
10
C2H4
C2H6
C2H6O
C2H4O2
C3H6
C3H8
C3H8O
C3H6O2
C4H8
C4H10
A. C7H16 B. C7H14O2 C. C8H18 D. C8H18O
【答案】C
【解析】根据表中的化学式规律采用分组分类法推出:每4个化学式为一组,依次是烯烃、烷烃、饱和一元醇、饱和二元醇。把表中化学式分为4循环,26=4×6+2,即第26项应在第7组第二位的烷烃,相邻组碳原子数相差1,该组中碳原子数为2+(7-1)×1=8,故第26项则为C8H18。
故选C。
10.已知①ΔH=E吸收—E放出,E吸收表示吸收的总能量,E放出表示放出的总能量②稀溶液中,H+(aq)+OH-(aq)=H2O(l) ΔH=-57.3kJ/mol,下列结论正确的是
A. 向足量稀盐酸中加入4 g NaOH固体,充分反应后,放出5.73kJ热量
B. 稀醋酸与稀NaOH溶液反应生成1mol水,放出57.3kJ热量
C. 中和热测定实验中,若使用铜丝作为搅拌棒,则测定出的中和热的ΔH偏小
D. 1L浓度为0.2mol/L稀硫酸与足量的NaOH稀溶液反应,该过程会放出22.9kJ热量
【答案】D
【解析】A.4gNaOH固体的物质的量为0.1mol,稀的强酸、强碱的中和热为57.3kJ/mol,与足量稀盐酸反应生成0.1mol水,放出的热量为0.1mol×57.3kJ/mol=5.73kJ,但NaOH固体溶于水是放热过程,所以放出的热量大于5.73kJ,故A错误;
B.醋酸为弱电解质,电离需吸收热量,所以稀醋酸与稀NaOH溶液反应生成1mol水,放出的热量小于57.3kJ,故B错误;
C.中和热测定实验中,用铜丝搅拌棒代替环形玻璃搅拌棒,金属的导热性很好,会导致热量的散失,使测得的△H数值偏小,但△H为负值,所以测定出的中和热的ΔH偏大,故C错误;
D.稀的强酸、强碱的中和热为57.3kJ/mol,1L浓度为0.2mol/L稀硫酸的物质的量为0.2mol/L×1L=0.2mol,与足量的NaOH稀溶液反应生成0.4mol水,放出的热量为0.4mol×57.3kJ/mol=22.9kJ,故D正确。
故选D。
11. 一种熔融碳酸盐燃料电池原理示意如图。下列有关该电池的说法正确的是( )
A. 反应CH4+H2O3H2+CO,每消耗1molCH4转移12mol 电子
B. 电极A上H2参与的电极反应为:H2+2OH--2e-=2H2O
C. 电池工作时,CO32-向电极B移动
D. 电极B上发生的电极反应为:O2+2CO2+4e-=2CO32-
【答案】D
【解析】A、1molCH4→CO,化合价由-4价→+2上升6价,1molCH4参加反应共转移6mol电子,故错误;B、环境不是碱性,否则不会产生CO2,其电极反应式:CO+H2+2CO32--4e-=3CO2+H2O,故B错误;C、根据原电池工作原理,电极A是负极,电极B是正极,阴离子向负极移动,故C错误;D、根据电池原理,O2、CO2共同参加反应,其电极反应式:O2+2CO2+4e-=2CO32-,故D正确。
12.一定条件下进行反应:COCl2(g) Cl2(g)+CO(g),向2.0 L恒容密闭容器中充入1.0 mol COCl2(g),反应过程中测得有关数据见下表:
t/s
0
2
4
6
8
n(Cl2)/mol
0
0.30
0.39
0.40
0.40
下列说法不正确的是( )
A. 生成Cl2的平均反应速率,0~2s比2~4s快
B. 0~2s COCl2的平均分解速率为0.15mol·L-1·s-1
C. 6s时,反应达到最大限度
D. 该条件下,COCl2的最大转化率为40%
【答案】B
【解析】A.根据表中数据可以知道,在0~2s中氯气变化了0.3mol,在2~4s中氯气变化了0.09mol,所以生成Cl2平均反应速率,0~2s比2~4s快,故A正确;
B.在0~2s中氯气变化了0.3mol,根据化学方程式COCl2(g)Cl2(g)+CO(g)可以知道,用去COCl2气体的物质的量为0.3mol,所以0~2sCOCl2的平均分解速率为=0.075mol·L-1·s-1,故B错误;
C.6s之后,氯气的物质的量不再变化,说明反应已经处于平衡状态,反应达到最大限度,故C正确;
D.根据表中数据,平衡时生成氯气0.4mol,即用去COCl2气体的物质的量为0.4mol,所以转化率=×100%=40%,故D正确。
故选B。
13.含氰化物的废液乱倒或与酸混合,均易生成有剧毒且易挥发的氰化氢。工业上常采用碱性氯化法来处理高浓度氰化物污水,发生的主要反应为:CN-+OH-+Cl2→CO2+N2+Cl-+H2O(未配平)。下列说法错误的是(其中 NA表示阿伏加德罗常数的值)( )
A. Cl2是氧化剂,CO2和N2是氧化产物
B. 上述离子方程式配平后,氧化剂、还原剂的化学计量数之比为 2:5
C. 该反应中,若有1mol CN-发生反应,则有5NA电子发生转移
D. 若将该反应设计成原电池,则CN-在负极区发生反应
【答案】B
【解析】A.在反应CN-+OH-+Cl2→CO2+N2+Cl-+H2O中,Cl元素化合价由0价降低为-1价,C元素化合价由+2价升高为+4价,N元素化合价由-3价升高为0价,可知Cl2是氧化剂,CO2和N2是氧化产物,A正确;
B.由上述分析可知,反应方程式为2CN-+8OH-+5Cl2=2CO2+N2+10Cl-+4H2O,反应中是CN-是还原剂,Cl2是氧化剂,氧化剂与还原剂的化学计量数之比为5:2,B错误;
C.由上述分析,根据电子守恒、原子守恒可知,C元素化合价由+2价升高为+4价,N元素化合价由-3价升高为0价,所以若有1mol CN-发生反应,则有[(4-2)+(3-0)]NA=5NA电子发生转移,C正确;
D.C元素化合价由+2价升高为+4价,N元素化合价由-3价升高为0价,则若将该反应设计成原电池,则CN-在负极区失去电子,发生氧化反应,D正确;
故合理选项是B。
14.从柑橘中炼制萜二烯,下列有关它的推测,不正确的是
A. 分子式为C10H16
B. 它能使酸性高锰酸钾溶液褪色
C. 该分子所有的碳原子可能在一个平面
D. 与过量的溴的CCl4溶液反应后产物为
【答案】C
【解析】A.该有机物含有10个C、16个H,则分子式为C10H16,故A正确;
B.该有机物中含有C=C,能被酸性高锰酸钾氧化,使酸性高锰酸钾溶液褪色,故B正确;
C.该分子中含有甲基,甲烷为正四面体结构,所以该分子所有的碳原子不可能在一个平面上,故C错误;
D.该有机物中含有C=C,可发生加成反应,与过量溴的CCl4溶液可完全发生加成反应生成,故D正确。
故选C。
15.研究人员最近发现了一种“水”电池,这种电池能利用淡水与海水之间含盐量差别进行发电,在海水中电池总反应可表示为:5MnO2+2Ag+2NaCl=Na2Mn5O10+2AgCl,下列“水” 电池在海水中放电时的有关说法正确的是( )
A. 正极反应式:Ag+Cl--e-=AgCl
B. 每生成1 mol Na2Mn5O10转移2 mol电子
C. Na+不断向“水”电池的负极移动
D. AgCl是还原产物
【答案】B
【解析】试题分析:A、根据总反应:5MnO2+2Ag+2NaCl=Na2Mn5O10+2AgCl,可知,Ag的化合价升高,被氧化,为原电池的负极,错误;B、式中5MnO2得电子生成Na2Mn5O10,化合价共降低了2价,所以每生成1molNa2Mn5O10转移2mol电子,正确;C、在原电池中阴离子向负极移动,阳离子向正极移动,错误;
D、Ag的化合价升高,被氧化,AgCl是氧化产物,错误。
16.某化学小组构想将汽车尾气(NO、NO2)转化为重要的化工原料HNO3,其原理如图所示,其中A、B为多孔导电材料。下列说法一定正确的是( )
A. 该电池工作时,电子的流向外电路由A到B,内电路由B到A形成闭合回路
B. 电极B附近的HNO3浓度增大
C. A电极的反应为:NO2-e-+H2O==NO3-+2H+,NO-3e-+2H2O=NO3-+4H+
D. 该电池工作时,每消耗11.2 LO2(标况),可以除去含1mol NO和NO2的混合尾气
【答案】C
【解析】A、电解质溶液中是通过阴阳离子的定性移动形成电流,选项A错误;B、B电极上电极反应式为O2+4e-+4H+=2H2O,有水生成,硝酸根离子不参加反应,所以硝酸根离子的物质的量不变,但氢离子消耗减少,溶液体积增大,所以硝酸浓度减小,选项B错误;C、A电极氮的气化物失电子转化为硝酸根离子,电极反应式为:NO2-e-+H2O=NO3-+2H+、NO-3e-+2H2O=NO3-+4H+,选项C正确;D、1mol NO和NO2的混合尾气中气体含量未知,则无法确定得失电子数目,则无法知道消耗氧气的量,选项D错误。答案选C。
第II卷(非选择题 共52分)
17.A、B、C、D、E、F、G是短周期元素,周期表中B与C相邻,C与E同主族;A中L层是K层的2倍,B的电子数比C的电子数少1个;F元素的原子在周期表中半径最小;常见化合物D2C2与水反应生成C的气体单质,且溶液使酚酞溶液变红。G是第三周期原子半径最小的主族元素。
(1)B在元素周期表位置_____ ;A、B、C的氢化物稳定性顺序为_______(用分子式表示);G的阴离子的还原性_____(大于或小于)E的阴离子。
(2)F2C和F2E中,沸点较高的是____(填化学式),其主要原因是_____。
(3)B与F元素可形成18电子分子的电子式为_____。
(4)D的最高价氧化物的水化物的电子式____,用电子式表示FGC的形成过程为_______;
(5)锡(Sn)是古代五金之一,在第五周期第ⅣA,锡能和浓硫酸反应生成Sn(SO4)2和刺激性气味气体,反应的化学方程式为_______。
【答案】(1). 第二周期ⅤA族 (2). CH4<NH3<H2O (3). 小于 (4). H2O (5). 水分子间存在氢键 (6). (7). (8). (9). Sn+4H2SO4=Sn(SO4)2+2SO2↑ +4H2O
【解析】
分析】化合物D2C2与水反应生成C的气体单质,且所得溶液使酚酞溶液变红,说明溶液显碱性,则可推知D2C2为Na2O2,即D为Na元素,C为O元素,C与E同主族,且是短周期元素,则E为S元素,A中L层是K层的2倍,则A为C元素,B与C相邻,B的电子数比C的电子数少1个,则B为N元素,F元素的原子在周期表中半径最小,则F为H元素,G是第三周期原子半径最小的主族元素,则G为Cl元素,据此答题。
【详解】由分析可知:A为C元素,B为N元素,C为O元素,D为Na元素,E为S元素,F为H元素,G为Cl元素。
(1)B为N元素,N原子核外有2个电子层,最外层有5个电子,故位于元素周期表的第二周期第ⅤA族;A为C元素、B为N元素、C为O元素,C、N、O位于同一周期,同一周期元素的非金属性逐渐增强,其氢化物的稳定性逐渐增强,所以A、B、C的氢化物稳定性顺序为:CH4<NH3<H2O;E为S元素、G为Cl元素,S、Cl位于同一周期,同一周期的元素,元素的非金属性越强,则单质的氧化性越强,其对应阴离子的还原性越弱,所以G的阴离子的还原性小于E的阴离子,故答案为:第二周期ⅤA族,CH4<NH3<H2O,小于。
(2)F2C和F2E分别为H2O、H2S,水分子间存在氢键,H2S分子间不存在氢键,存在氢键的物质的熔沸点比没有氢键的物质的熔沸点高,所以沸点较高的是H2O,故答案为:H2O,水分子间存在氢键。
(3)B为N元素、F为H元素,N和H元素形成的含有18电子的分子为N2H4,N和H均为非金属元素,分子间形成共价键,其电子式为,故答案为:。
(4)D为Na元素,Na的最高价氧化物的水化物为NaOH,NaOH中含有离子键和共价键,其电子式为,FGC为HClO,次氯酸分子中Cl为+1价,共用一对电子,O为-2价,共用了两对电子,次氯酸电子式为,用电子式表示HClO的形成过程为;故答案为:,。
(5)锡(Sn)在第五周期第ⅣA,故其最高正化合价为+4价,锡能和浓硫酸反应生成Sn(SO4)2和刺激性气味气体,该刺激性气味的气体为SO2,Sn元素的化合价由0价升高为+4价,S元素的化合价由+6价降低为+4价,根据电荷守恒和原子守恒配平该反应方程式为Sn+4H2SO4=Sn(SO4)2+2SO2↑ +4H2O,故答案为:Sn+4H2SO4=Sn(SO4)2+2SO2↑ +4H2O。
18.化学反应速率和限度与生产、生活密切相关。
(1)某学生为了探究锌与盐酸反应过程中的速率变化,在400mL稀盐酸中加入足量的锌粉,用排水集气法收集反应放出的氢气,实验记录如下(累计值):
时间(min)
1
2
3
4
5
氢气体积(mL)(标准状况)
50
120
232
290
310
①哪一时间段反应速率最大:_____min(填0~1、1~2、2~3、3~4、4~5),原因是________。
②求2~3分钟时间段以盐酸的浓度变化来表示的该反应速率___________________ (设溶液体积不变)。
(2)某温度下在4L密闭容器中,X、Y、Z三种气态物质的物质的量随时间变化曲线如图。
①该反应的化学方程式是___________。
②该反应达到平衡状态的标志是________
A.X的浓度不再改变
B.生成1mol Y的同时消耗2mol Z
C.Y的体积分数在混合气体中保持不变
D.容器内气体的总质量保持不变
③2min内Y的转化率为_________。
【答案】(1). 2~3 (2). 反应放热,使反应液温度升高,反应速率加快 (3). 2.5×10-2mol•L-1•min-1 (4). 3X+Y2Z (5). AC (6). 10%
【解析】
【分析】(1)①在0~1、1~2、2~3、3~4、4~5min时间段中,产生气体的体积分别为50mL、70mL、112mL、58mL、20mL,生成气体体积越大的时间段,反应速率越大,结合温度、浓度对反应速率的影响分析;
②计算出氢气的体积,根据2HCl~H2,计算消耗盐酸的物质的量,计算浓度的变化,根据v=△c/△t计算反应速率;
(2)①根据参加反应的物质的物质的量之比等于化学计量数之比书写化学方程式;
②反应到达平衡状态时,正逆反应速率相等(同种物质)或正逆反应速率之比等于系数之比(不同物质),平衡时各种物质的物质的量、浓度等不再发生变化,可由此进行判断;
③转化率=变化物质的量/起始总物质的量×100%。
【详解】(1)①在0~1、1~2、2~3、3~4、4~5min时间段中,产生气体的体积分别为50mL、70mL、112mL、58mL、20mL,由此可知反应速率最大的时间段为2~3min;原因是:该反应是放热反应,温度越高,反应速率越大,故答案为:2~3min;因该反应是放热反应,使反应液温度升高,反应速率加快。
②在2~3min时间段内,n(H2)=0.112L÷22.4L/mol=0.005mol,根据2HCl~H2,计算消耗盐酸的物质的量为0.01mol,则υ(HCl)==0.025mol/(L•min),故答案为:0.025mol/(L•min)。
(2)①由图象可以看出,反应中X、Y的物质的量减少,应为反应物,Z的物质的量增多,应为生成物,当反应进行到5min时,△n(X)=1.0mol-0.4mol=0.6mol,△n(Y)=1.0mol-0.8mol=0.2mol,△n(Z)=0.5mol-0.1mol=0.4mol,则△n(Y):△n(Z):△n(X)=1:2:3,参加反应的物质的物质的量之比等于化学计量数之比,则反应的方程式为:3X+Y2Z,故答案为:3X+Y2Z。
②A.X的浓度不再改变,说明正逆反应速率相等,反应达到平衡状态,故A正确;
B.生成1molY的同时消耗2molZ均表示逆反应速率,不能说明反应达到平衡状态,故B错误;
C.体积固定,混合气体的总物质的量不确定,Y的体积分数在混合气体中保持不变,说明正逆反应速率相等,达到平衡状态,故C正确;
D.反应物、生成物均为气体,容器内气体的总质量保持不变,不能作为达到平衡状态的标准,故D错误。
故答案为:AC。
③2min内Y的转化率为=×100%=×100%=10%,故答案为:10%。
19.(1)科研人员设想用如图所示装置生产硫酸。
①上述生产硫酸的总反应方程式为_____,b是_____极(填“正”或“负”),a电极反应式为_______,生产过程中H+向_____(填a或b)电极区域运动。
②该小组同学反思原电池的原理,其中观点正确的是_____(填字母)。
A.原电池反应的过程中可能没有电子发生转移
B.原申池装置需要2个活泼性不同的金属电极
C.电极一定不能参加反应
D.氧化反应和还原反应可以拆开在两极发生
(2)若需将反应:Cu+2Fe3+=Cu2++2Fe2+设计成原电池装置,则负极材料为_____,电解质溶液为_____。
(3)CO与H2反应还可制备CH3OH,CH3OH可作为燃料使用,用CH3OH和O2组合形成的质子交换膜(只允许H+通过)燃料电池的结构示意图如图:电池总反应为2CH3OH+3O2=2CO2+4H2O,c电极为_____极(填“正”或“负”),c电极反应方程式为_________。
【答案】(1). 2SO2+O2+2H2O=2H2SO4 (2). 正 (3). SO2-2e-+2H2O=4H++SO42- (4). b (5). D (6). Cu (7). FeCl3溶液 (8). 负 (9). CH3OH-6e-+H2O=CO2+6H+
【解析】(1)①根据图示可知:二氧化硫、氧气和水反应生成硫酸,反应方程式为:2SO2+O2+2H2O=2H2SO4,该原电池中,二氧化硫失电子发生氧化反应生成硫酸,所以通入SO2的电极是负极,通入氧气的电极是正极,所以a是负极,b是正极,负极上二氧化硫失电子发生氧化反应,电极反应式为:SO2-2e-+2H2O=4H++SO42-,溶液中阳离子向正极移动,所以H+向正极b电极区域运动,故答案为:2SO2+O2+2H2O=2H2SO4,正,SO2-2e-+2H2O=4H++SO42-,b。
②A.原电池是将化学能转化为电能的装置,原电池要有自发进行的氧化还原反应发生,所以原电池反应的过程中一定有电子的转移,故A错误;
B.原申池装置需要2个活泼性不同的电极,可以是金属电极,也可以是能导电的非金属电极如石墨电极,故B错误;
C.活泼金属作负极失电子发生氧化反应,正极上得电子发生还原反应,一般负极溶解,正极质量增加或析出气体,所以电极可以参加反应,故C错误;
D.氧化反应在负极发生,还原反应在正极发生,氧化反应和还原反应可以拆开在两极发生,故D正确。
故答案为:D。
(2)根据反应Cu+2Fe3+=Cu2++2Fe2+可知铜失去电子,作负极,铁离子得到电子,因此电解质溶液中必须含有铁离子,所以若设计成原电池装置,则负极材料为铜,正极材料为石墨,电解质溶液可以是氯化铁溶液,故答案为:Cu,FeCl3溶液。
(3)甲醇具有还原性,在负极上发生氧化反应生成CO2,电极反应式为:CH3OH-6e-+H2O=CO2+6H+,因c为负极,d为正极,故答案为:负,CH3OH-6e-+H2O=CO2+6H+。
20.溴化亚铁是聚合反应中常用的一种催化剂,易潮解变质,800℃以上可升华,高温时FeBr3 会快速分解为FeBr2。某校同学设计实验用干燥的HBr 与Fe 反应制备少量FeBr2,实验装置如下(部分夹持装置已省略),请回答相关问题:
(1)仪器 M 名称是___,装置④中主要的化学方程式为__________。
(2)装置⑥的作用是___,逸出的气体主要是_____(填化学式)。
(3)实验结束时要关闭热源并继续通入N2一段时间,此时通N2的目的是____。
(4)将浓磷酸换成浓硫酸同样能制得 HBr,但反应过程中圆底烧瓶内的溶液变为橙黄色。
①浓磷酸和浓硫酸均能用于制 HBr 的原因是硫酸和磷酸都具有___(填选项字母)。
a.脱水性 b.强氧化性 c.难挥发性
②溶液变橙黄色是因为发生了副反应____(写化学方程式)。
③浓磷酸换成浓硫酸对产品纯度____ (填“有”或“没有”)影响,理由是__
【答案】(1). 分液漏斗 (2). Fe + 2HBr =FeBr2 + H2 (3). 吸收未反应的 HBr,并防止空气中的水蒸气进入装置 (4). H2 和 N2 (5). 使装置中残留的 HBr 被充分吸收,避免造成污染 (6). c (7). 2NaBr+2H2SO4(浓) SO2↑+Br2↑+2H2O+Na2SO4 (8). 没有 (9). SO2 与铁不反应,溴与铁生成的 FeBr3 在高温下迅速分解为 FeBr2。
【解析】
【分析】根据装置图可知:装置①用来制备HBr,由于溴化亚铁易潮解变质,实验前需通入氮气排除装置内的空气,装置②可以起到安全瓶的作用,防止装置④中的导管发生堵塞,装置③是干燥生成的HBr气体, HBr与Fe在装置④中反应生成溴化亚铁,800℃以上溴化亚铁可升华,装置⑤收集生成的溴化亚铁,装置⑥吸收未反应的HBr,并防止空气中的水蒸气进入装置⑤,据此答题。
【详解】(1)仪器M名称是分液漏斗,装置④中HBr与Fe反应生成溴化亚铁和氢气,化学方程式为Fe +2HBr=FeBr2+H2,故答案为:分液漏斗,Fe +2HBr=FeBr2+H2。
(2)装置⑥中装有碱石灰,能吸收水和酸性气体,其作用是除去尾气中的HBr等酸性气体并防止空气中的水蒸气进入装置⑤,逸出的气体主要是氢气和氮气,化学式为:H2和N2,故答案为:吸收未反应的HBr,并防止空气中的水蒸气进入装置;H2和N2。
(3)实验结束时要关闭热源并继续通入N2一段时间,此时通N2的目的是使装置中残留的 HBr被充分吸收,避免造成污染,故答案为:使装置中残留的HBr被充分吸收,避免造成污染。
(4)①浓磷酸和浓硫酸均能用于制HBr的原因是硫酸和磷酸都具有难挥发性,故答案为:c。
②浓硫酸具有强氧化性,能够氧化溴离子生成溴单质,因此溶液变橙黄色是因为发生了副反应2NaBr+2H2SO4(浓)SO2↑+Br2↑+2H2O+Na2SO4,故答案为:2NaBr+2H2SO4(浓)SO2↑+Br2↑+2H2O+Na2SO4。
③用浓硫酸作反应物时,进入素烧瓷反应管的HBr中含有溴蒸气和二氧化硫,SO2与铁不反应,溴与铁生成的FeBr3在高温下迅速分解为FeBr2,不会影响产品纯度,故答案为:没有;SO2与铁不反应,溴与铁生成的FeBr3在高温下迅速分解为FeBr2。
相关资料
更多

