【化学】福建省三明第一中学2019-2020学年高一上学期第二次月考试题
展开福建省三明第一中学2019-2020学年高一上学期第二次月考试题
(考试时长:90分钟 满分:100分)
可能用到的相对原子质量:H 1 C 12 O 16 Na 23 S 32 Fe 56 Cu 64
一、 选择题(共25小题,每题只有一个正确选项,每小题2分, 共50分)
1.下列污染现象主要与NO2有关的是( )
A.臭氧空洞 B.水体富营养化 C.光化学烟雾 D.温室效应
2.下列有关酸雨的说法不正确的是( )
A.二氧化碳的排放是形成酸雨的主要原因
B.大量燃烧含硫的化石燃料是形成酸雨的主要原因
C.酸雨的pH小于5.6
D.减少酸雨的产生可采取的措施是对燃料进行脱硫
3.下列化学物质在实验室存放,方法正确的是( )
A.浓硝酸保存在无色试剂瓶中 B.浓硫酸保存在带玻璃塞的广口瓶中
C.少量金属钠保存在煤油中 D.漂白粉可露置在空气中保存
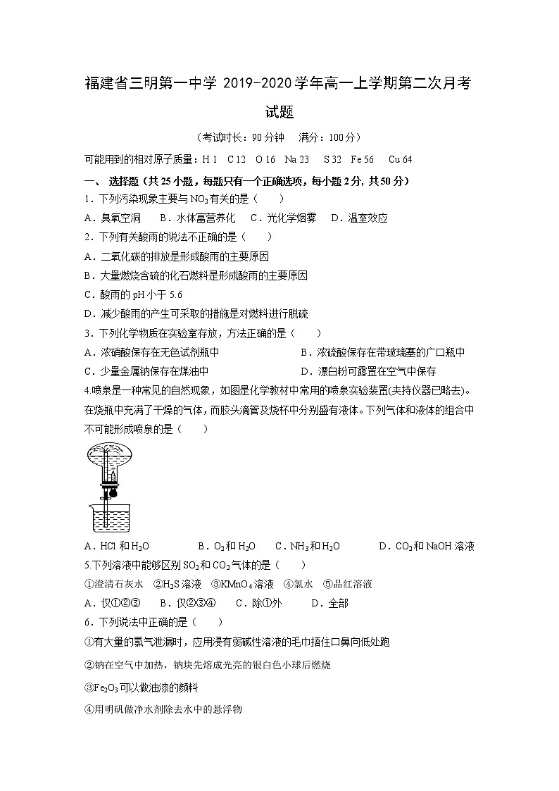
4.喷泉是一种常见的自然现象,如图是化学教材中常用的喷泉实验装置(夹持仪器已略去)。在烧瓶中充满了干燥的气体,而胶头滴管及烧杯中分别盛有液体。下列气体和液体的组合中不可能形成喷泉的是( )
A.HCl和H2O B.O2和H2O C.NH3和H2O D.CO2和NaOH溶液
5.下列溶液中能够区别SO2和CO2气体的是( )
①澄清石灰水 ②H2S溶液 ③KMnO4溶液 ④氯水 ⑤品红溶液
A.仅①②③ B.仅②③④ C.除①外 D.全部
6.下列说法中正确的是( )
①有大量的氯气泄漏时,应用浸有弱碱性溶液的毛巾捂住口鼻向低处跑
②钠在空气中加热,钠块先熔成光亮的银白色小球后燃烧
③Fe2O3可以做油漆的颜料
④用明矾做净水剂除去水中的悬浮物
⑤NaOH溶于水呈碱性,故可用于治疗胃酸过多
A.①③④ B.②③④ C.①②⑤ D.②③⑤
7.如图所示,试管中盛装的是红棕色气体,当倒扣在盛有水的水槽中时,试管内水面上升,但不能充满试管,当向试管内鼓入氧气后,可以观察到试管中水柱继续上升,经过多次重复后,试管被水充满,原来试管中盛装的气体是( )
A.肯定是NO2气体 B.肯定是O2与NO2的混合气体
C.肯定是NO气体 D.可能是NO与NO2的混合气体
8.下列关于自然界中氮循环(如图)的说法不正确的是( )
A.工业合成氨属于人工固氮 B.含氮无机物和含氮有机物可相互转化
C.氮元素均被氧化 D.碳、氢、氧三种元素也参与了氮循环
9.下列反应中,既属于离子反应又属于氧化还原反应的是( )
A.SO2+Cl2+2H2O===H2SO4+2HCl B.SO2+Ca(OH)2===CaSO3↓+H2O
C.Fe+SFeS D.2SO2+O22SO3
10.实验室常利用以下反应制取少量氮气:NaNO2+NH4Cl NaCl+N2↑+2H2O;关于该反应的下列说法不正确的是( )
A.NaNO2是氧化剂,NH4Cl是还原剂
B.N2既是氧化产物,又是还原产物
C.氧化剂和还原剂的物质的量之比是1︰1
D.每生成1 mol N2时,转移电子的物质的量为6 mol
11.下列有关NaHCO3与Na2CO3的性质说法中,正确的是( )
A.相同温度时,Na2CO3 的溶解度小于NaHCO3 的溶解度
B.除去碳酸氢钠固体中混有的少量碳酸钠可以采用加热的方法
C.与同浓度稀盐酸反应,NaHCO3放出气泡的速率更快
D.将二者配成溶液,再分别滴加Ca(OH)2溶液,无白色沉淀生成的是NaHCO3
12.下列关于铁及其化合物的说法正确的是( )
A.铁与CuSO4溶液反应后滴加KSCN溶液,溶液变红
B.FeCl2即有氧化性又有还原性
C.除去FeCl2溶液中的少量氯化铁,可通入氯气
D.补铁保健品中,含有+3价的铁元素
13.一定条件下,将等体积的NO2和O2的混合气体置于试管并将该试管倒置于水槽中至液面不再上升时,剩余气体的体积约为原体积的( )
A. B. C. D.
14.下图装置可用于收集气体并验证其化学性质,下列对应关系完全正确的是( )
选项 | 气体 | 试剂 | 现象 | 结论 |
A | NO | 紫色石蕊试液 | 溶液变红 | NO与水反应生成硝酸 |
B | Cl2 | KI淀粉溶液 | 溶液变蓝 | Cl2有氧化性 |
C | SO2 | 酸性KMnO4溶液 | 溶液褪色 | SO2有漂白性 |
D | NH3 | 酚酞试剂 | 溶液变红 | NH3有碱性 |
15.如图是研究二氧化硫性质的微型实验装置。现用60%硫酸溶液和亚硫酸钠晶体
反应制取SO2气体,实验现象很明显,且不易污染空气。下列说法中错误的是( )
A.品红溶液褪色
B.溴水橙色褪去
C.含酚酞的NaOH溶液红色变浅
D.紫色石蕊溶液先变红后褪色
16.下列实验中,能达到实验目的的是( )
A.分离碘和酒精 B.除去Cl2中HCl C.实验室制氨气 D.排水法收集H2
17.NaNO2有像食盐一样的外观和咸味,它对人体的毒性表现为:可将正常的血红蛋白变为高铁血红蛋白(使血红蛋白中的铁元素由二价变为三价),失去携氧能力,美蓝是亚硝酸盐中毒的有效解毒剂。下列有关NaNO2毒性分析正确的是( )
A.因解毒剂美蓝具有氧化性 B.中毒时亚硝酸盐发生氧化反应
C.解毒时高铁血红蛋白被还原 D. 中毒时血红蛋白分子被还原
18.下列物质分类正确的是( )
A.CO2、CO均为酸性氧化物 B.氯水、氨水均为混合物
C.纯碱、火碱均为属于碱 D.牛奶、醋酸均为胶体
19.设NA代表阿伏加德罗常数,下列说法不正确的是( )
A.4.6克钠与水反应时失去的电子数目为0.2NA
B.常温常压下2克氢气所含原子数目为NA
C.在标准状况下,22.4LNH3所含的分子数目为NA
D.1 L0.5mol•L-1Na2SO4溶液中所含有的Na+离子数目为NA
20.下列关于氧化还原反应的原理分析,正确的是( )
A.氧化剂氧化其他物质时,本身被还原
B.含有最高价元素的化合物一定具有强氧化性
C.失电子越多,该物质的还原性就越强
D.某元素由化合态变成游离态一定被还原
21.有两试管分别装有Na2CO3和NaHCO3溶液,下列操作或判断正确的是( )
方案 | 操作 | 判断 |
A | 分别加入澄清石灰水 | 产生沉淀的为Na2CO3 |
B | 分别加入等浓度的稀盐酸 | 反应较剧烈的为Na2CO3 |
C | 分别加入CaCl2溶液 | 产生沉淀的为Na2CO3 |
D | 逐渐加入等浓度的盐酸 | 立即产生气泡的为Na2CO3 |
22.已知氧化性:Cl2>Fe3+>S,则下列反应不能发生的是( )
A.S+2Fe2+===2Fe3++S2- B.2Fe3++S2-===2Fe2++S↓
C.S2-+Cl2===S↓+2Cl- D.2Fe2++Cl2===2Fe3++2Cl-
23.根据SO2通入不同溶液中的实验现象,所得结论不正确的是( )
选项 | 溶液 | 现象 | 结论 |
A | 含HCl、BaCl2的FeCl3溶液 | 产生白色沉淀 | SO2有还原性 |
B | H2S溶液 | 产生黄色沉淀 | SO2有氧化性 |
C | 酸性KMnO4溶液 | 紫色溶液退色 | SO2有漂白性 |
D | 溴水 | 橙色退去 | SO2有还原性 |
24.将碳酸钠和碳酸氢钠的固体混合物Wg溶于水制成500mL溶液,钠离子的物质的量浓度为0.2mol•L-1,若将Wg该混合物用酒精灯加热至质量不再改变时,得到的固体物质的质量可能是( )
A.5.3g B.10.6g C. 4.2g D.3.1g
25.将6.4 g Cu与400 mL 5 mol·L-1的足量HNO3溶液充分反应,还原产物为NO2和NO。如果反应结束后的溶液中含有H+a mol,则此时溶液中NO的物质的量为 ( )
A.0.5a mol B.(a+0.2) mol
C.2a mol D.(0.2-a) mol
二、填空题(共5小题,满分50分)
26.(12分) 现有下列8种物质:
①Cl2 ②铜 ③CaO ④CO2
⑤Ba(OH)2 ⑥淀粉溶液 ⑦HClO ⑧稀硝酸
(1)把上述各物质按物质的分类方法填写在表格的空白处(填物质编号):
分类标准 | 碱性氧化物 | 非电解质 | 弱酸 | 胶体 |
属于该类的物质 |
|
|
|
|
(2)在标准状况下,相同体积的①和④,其原子个数比为___________。
(3)⑤在水中的电离方程式为__________________________________________________。
(4)②与⑧发生反应的化学方程式为____________________________________________,
该反应中氧化剂和还原剂的物质的量之比为 。
27. (8分)如图表示A、B、C、D、E五种含氮物质相互转化的关系。其中A、B、C、D常温下都是气体,B为红棕色。
(1)写出下列物质的名称:
B________; E________。
(2)写出各步反应的化学方程式:
①A―→C________________________________________;
②D―→C________________________________________;
③C―→B_________________________________________。
28.(8分)下图①—⑩分别代表有关反应中的一种物质,其中③气体能使酚酞试液变红,⑦是红综色气体,回答:
(1)①中的混合气体通过浓硫酸发生化学反应,主要生成物的化学式是 。
(2)写出碳酸氢铵中阳离子的检验方法 。
(3)写出工业上合成③的化学方程式 。
(4)⑧与⑨反应的化学方程式是 。
29.(12分)NH3是重要的化工原料。
(1)工业生产硝酸的尾气中含有氮氧化物NOx(NO和NO2的混合物,假设不含N2O4),对生态环境和人类健康带来较大的威胁。工业上可用氨催化吸收法处理NOx,反应原理为:
4x NH3 + 6NOx (2 x + 3)N2 + 6x H2O
某化学兴趣小组模拟该处理过程的实验装置如下(夹持装置已略去):
①装置A中发生反应的化学方程式为 。
②装置B中发生反应的化学方程式为 。
③装置D中碱石灰的作用是 。
(2)按下图装置进行NH3性质实验。
①先打开旋塞1,B瓶中的现象是_____________________________ ,稳定后,关闭旋塞1。
②再打开旋塞2,B瓶中的现象是 。
(3)下图是甲同学设计收集氨气的几种装置,其中可行的是________,集气的原理是________。
a b c d
(4)为防止污染环境,以下装置(盛放的液体均为水)可用于吸收多余氨气的是________(填序号)。
① ② ③ ④
30.(10分)某学校化学学习小组为探究二氧化氮的性质,按如图所示装置进行实验。
回答下列问题:
(1)装置甲中盛放浓硝酸的仪器A的名称是________,该装置中发生反应的化学方程式为_______________________________________________________。
(2)实验过程中,装置乙、丙中出现的现象分别是________________________
____________________、____________________________________;
装置丙中的试管内发生反应的离子方程式为_____________________________(不是离子反应的不写)。
(3)取下装置丙中的试管D,在其中滴加FeSO4溶液,溶液变为______色,为了证明铁元素在该反应中的产物,可以再向溶液中滴加KSCN溶液,溶液变为______色。
【参考答案】
一、 选择题
1.C 2.A 3.C 4.B 5.C 6.B 7.D 8.C 9.A 10.D 11.C 12.B 13.D 14.B 15.D 16.D 17.C 18.B 19.B 20.A 21.C 22.A 23.C 24.A 25.B
二、填空题
26.(12分)(1)③(1分) ④(1分) ⑦(1分) ⑥(1分)
(2)2:3(2分)
(3)Ba(OH)2 = Ba2++2OH-(2分)
(4)3Cu+8HNO3(稀)===3Cu(NO3)2+2NO↑+4H2O(2分) 2:3(2分)
27. (8分) (1)二氧化氮(1分) 硝酸(1分)
(2)①N2+O22NO(2分)
②4NH3+5O24NO+6H2O(2分)
③2NO+O2===2NO2(2分)
28.(8分)(1)(NH4)2SO4 (2分)
(2)取少量样品放入试管配成溶液,加入浓的氢氧化钠溶液微热,在试管口放一片湿润的红色石蕊试纸,若试纸变蓝则含有铵根离子。(2分)
(3)N2 + 3H22NH3 (2分)
(4)C + 4HNO3(浓) CO2↑+ 4NO2↑ + 2 H2O(2分)
29.(12分)(1) ①2NH4Cl + Ca(OH)2 CaCl2 + 2NH3↑+ 2H2O(2分)
②3Cu+8HNO3(稀) 3Cu(NO3)2+2NO↑+4H2O (2分)
③除去气体中含有的水蒸气 (1分)
(2)①有大量白烟生成(1分)②烧杯中的液体进入B瓶中,溶液的颜色变为红色(2分)
(3)d (1分)利用氨气密度小于空气,采用短管进氨气,长管出空气,即可收集氨气(1分)
(4)②④(2分)
30.(10分) (1)分液漏斗(1分)
Cu+4HNO3(浓)===Cu(NO3)2+2NO2↑+2H2O(2分)
(2)生成红棕色气体(1分) 蒸馏水中有气泡产生,生成的气体在试管上方变为红棕色 (2分)
3NO2+H2O===2H++2NO+NO(2分)
(3)黄(1分) 红(1分)

