【化学】福建省三明市第一中学2018-2019学年高一上学期11月测试试题(解析版)
展开
福建省三明市第一中学2018-2019学年高一上学期11月测试试题
可能用到的相对原子质量:H~1 C~12 O~16 S~32 Fe~56
第I卷 选择题 (共48分)
一、 选择题(共24小题,每题只有一个正确选项,每小题2分, 共48分)
1.在我们的日常生活中出现了“加碘食盐”“增铁酱油”“高钙牛奶”“富硒茶叶”“含氟牙膏”等商品。其中碘、铁、钙、硒、氟指的是( )
A. 元素 B. 单质 C. 分子 D. 离子
【答案】A
【详解】宏观物质的组成,用宏观概念元素来表示;分子的构成,用微观粒子来表示;宏观概念元素只讲种类,不讲个数,加碘食盐、含氟牙膏、高钙牛奶、补铁酱油等中的碘、氟、钙、铁不能以单质、分子、离子形式存在,而是指元素;
答案选A。
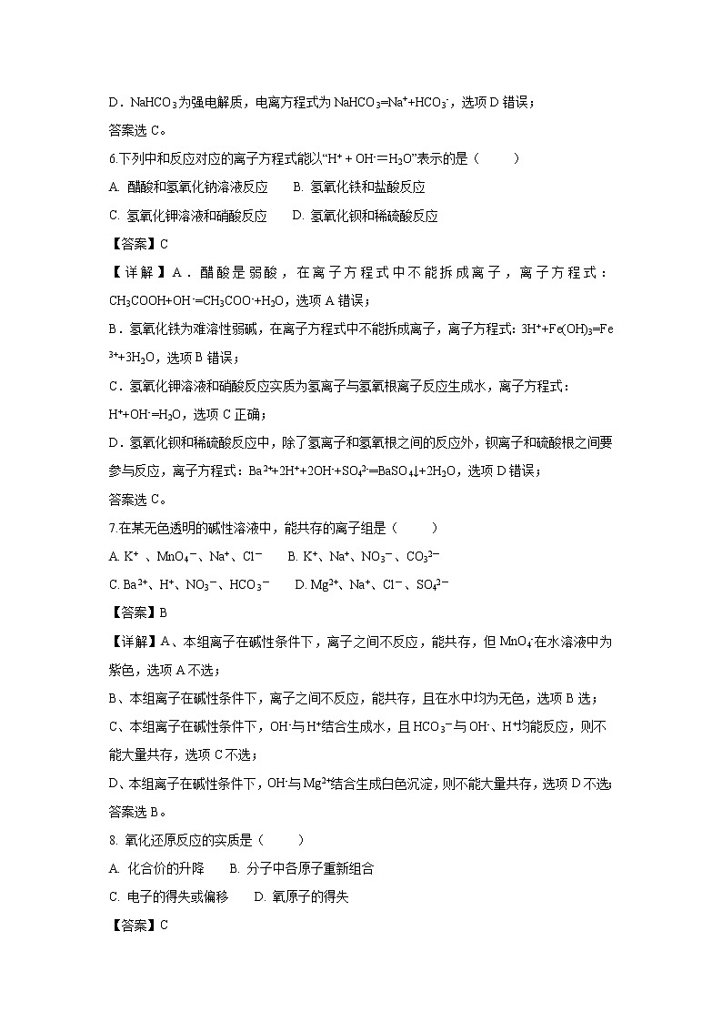
2.符合图中阴影部分的物质是( )
A. K2CO3 B. Na2CO3 C. NaCl D. NaHCO3
【答案】B
【详解】A、K2CO3分别属于正盐、碳酸盐和钾盐,不符合题意要求,选项A错误;
B、Na2CO3分别属于正盐、碳酸盐和钠盐,符合题意要求,选项B正确;
C、NaCl不属于碳酸盐,选项C错误;
D、NaHCO3属于酸式盐,不符合题意要求,选项D错误。
答案选B。
3.下列有关胶体的说法中,不正确的是( )
A. 胶体、溶液、浊液的分类依据是分散质微粒直径大小
B. “卤水点豆腐”、“黄河入海口处的沙洲”都与胶体的聚沉有关
C. 向1 mol•L﹣1氯化铁溶液中加入少量的NaOH溶液制取氢氧化铁胶体
D. 可以用丁达尔现象区别硫酸铜溶液和氢氧化铁胶体
【答案】C
【解析】试题分析:按分散质微粒直径大小将分散系分为胶体、溶液、浊液,故A正确;“卤水点豆腐”、“黄河入海口处的沙洲”都属于胶体的聚沉,故B正确;向 1 mol•L﹣1氯化铁溶液中加入少量的 NaOH 溶液生成氢氧化铁沉淀,故C错误;胶体能产生丁达尔现象,故D正确。
4.下列叙述正确的是( )
A. NaCl溶液在电流作用下电离成Na+与Cl-
B. 溶于水后能电离出H+的化合物都是酸
C. 氯化氢溶于水能导电,但液态氯化氢不能导电
D. 硫酸钡难溶于水,所以硫酸钡是非电解质
【答案】C
【详解】A.NaCl溶液在电流作用下发生的是电解生成氯气、氢气、氢氧化钠,氯化钠在水溶液中或者在熔融状态下电离成Na+与Cl-,选项A错误;
B.NaHSO4电离方程式为:NaHSO4=Na++H++SO42-,NaHSO4属于盐,不是酸,选项B错误;
C.氯化氢溶于水为盐酸,氯化氢完全电离,溶液导电,液态氯化氢无自由移动的离子不导电,选项C正确;
D.盐属于电解质,硫酸钡是难溶的盐,熔融状态完全电离,是电解质,选项D错误;
答案选C。
5.下列电离方程式正确的是( )
A. Al2(SO4)3═2Al+3+3SO4-2 B. Ba(OH)2=Ba2++OH-
C. NH3·H2ONH4++OH- D. NaHCO3═Na++H++CO32-
【答案】C
【详解】A.Al2(SO4)3为强电解质,电离方程式为Al2(SO4)3=2Al3++3SO42-,选项A错误;
B.Ba(OH)2为强电解质,电离方程式为Ba(OH)2═Ba2++2OH-,选项B错误;
C.NH3·H2O为弱电解质,电离方程式为NH3·H2ONH4++OH-,选项C正确;
D.NaHCO3为强电解质,电离方程式为NaHCO3=Na++HCO3-,选项D错误;
答案选C。
6.下列中和反应对应的离子方程式能以“H+ + OH-=H2O”表示的是( )
A. 醋酸和氢氧化钠溶液反应 B. 氢氧化铁和盐酸反应
C. 氢氧化钾溶液和硝酸反应 D. 氢氧化钡和稀硫酸反应
【答案】C
【详解】A.醋酸是弱酸,在离子方程式中不能拆成离子,离子方程式:CH3COOH+OH-=CH3COO-+H2O,选项A错误;
B.氢氧化铁为难溶性弱碱,在离子方程式中不能拆成离子,离子方程式:3H++Fe(OH)3=Fe 3++3H2O,选项B错误;
C.氢氧化钾溶液和硝酸反应实质为氢离子与氢氧根离子反应生成水,离子方程式:H++OH-=H2O,选项C正确;
D.氢氧化钡和稀硫酸反应中,除了氢离子和氢氧根之间的反应外,钡离子和硫酸根之间要参与反应,离子方程式:Ba2++2H++2OH-+SO42-═BaSO4↓+2H2O,选项D错误;
答案选C。
7.在某无色透明的碱性溶液中,能共存的离子组是( )
A. K+ 、MnO4-、Na+、Cl- B. K+、Na+、NO3-、CO32-
C. Ba2+、H+、NO3-、HCO3- D. Mg2+、Na+、Cl-、SO42-
【答案】B
【详解】A、本组离子在碱性条件下,离子之间不反应,能共存,但MnO4-在水溶液中为紫色,选项A不选;
B、本组离子在碱性条件下,离子之间不反应,能共存,且在水中均为无色,选项B选;
C、本组离子在碱性条件下,OH-与H+结合生成水,且HCO3-与OH-、H+均能反应,则不能大量共存,选项C不选;
D、本组离子在碱性条件下,OH-与Mg2+结合生成白色沉淀,则不能大量共存,选项D不选;
答案选B。
8. 氧化还原反应的实质是( )
A. 化合价的升降 B. 分子中各原子重新组合
C. 电子的得失或偏移 D. 氧原子的得失
【答案】C
【解析】略
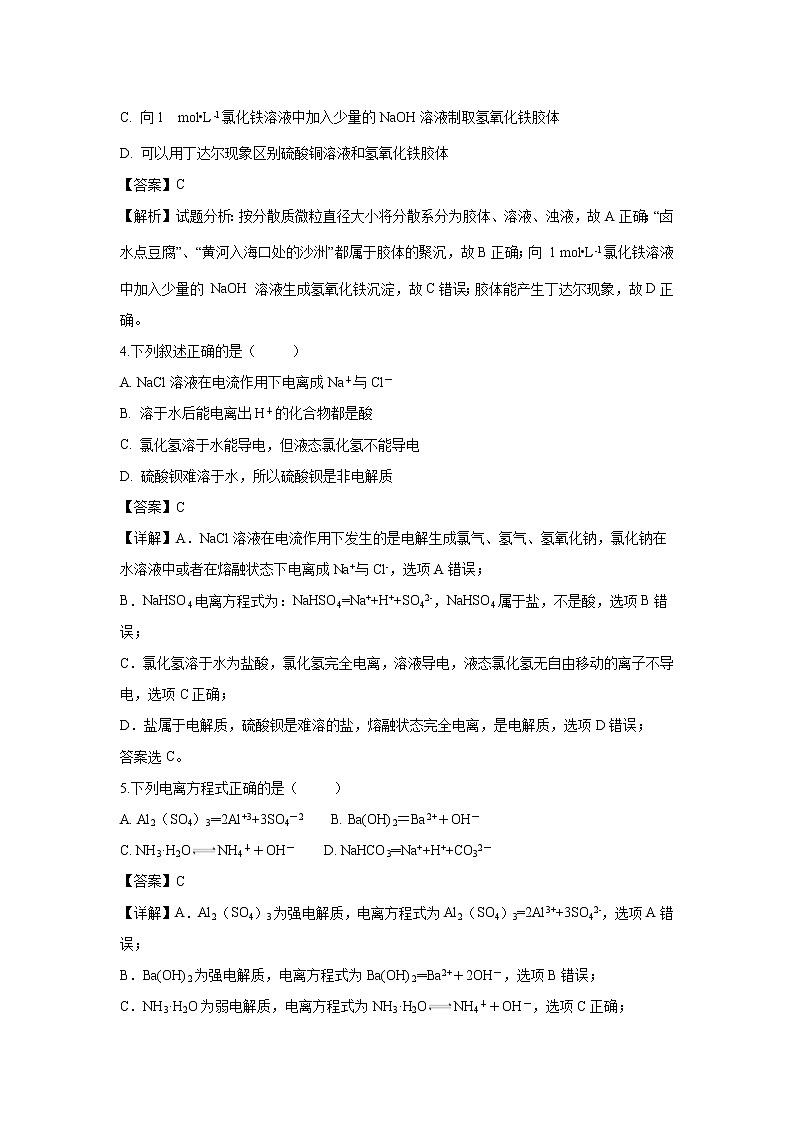
9.氧化还原反应与四种基本反应类型之间的关系如图所示,下列化学反应属于阴影部分的是( )
A. Cl2+2NaBr=== 2NaCl2+Br2
B. 4Fe(OH)2+O2+2H2O===4Fe(OH)3
C. 2NaHCO3Na2CO3+CO2↑+ H2O
D. CH4 + 2O2 CO2 + 2H2O
【答案】D
【详解】A.该反应中溴元素化合价由-1价变为0价,氯元素化合价由0价变为-1价,所以该反应是氧化还原反应,但该反应又是置换反应,选项A错误;
B.该反应中铁元素化合价由+2价变为+3价,氧气中氧元素化合价由0价变为-2价,所以该反应是氧化还原反应,但该反应又是化合反应,所以不符合,选项B错误;
C.该反应中各元素化合价不变,所以不属于氧化还原反应,选项C错误;
D.该反应中碳元素化合价由-4价变为+4价,氧元素化合价由0价变为-2价,所以该反应是氧化还原反应,且该反应不属于化合反应、分解反应、置换反应,选项D正确;
答案选D。
10.下列有关钠的叙述中,错误的是( )
A. 钠的还原性很强,可以用来冶炼金属钛、锆、铌等
B. 钠的化学性质非常活泼,钠元素只能以化合态存在于自然界
C. 氧化钠和过氧化钠都是白色固体,都是碱性氧化物
D. 金属钠在空气中长期放置,最终变为碳酸钠
【答案】C
【详解】A.钠的还原性很强,与钛、锆、铌熔融的氯化物反应可以用来冶炼金属钛、锆、铌等,选项A正确;
B.钠性质活泼,与空气中氧气、水等反应,在自然界中无游离态钠,选项B正确;
C.氧化钠是白色固体,过氧化钠是淡黄色粉末。氧化钠和酸反应只生成盐和水,为碱性氧化物;过氧化钠和酸反应生成盐和水和氧气,过氧化钠不是碱性氧化物,选项C错误;
D、切开金属钠置于空气中,切口开始呈银白色(钠的真面目)→变暗(生成Na2O)→变白色固体(生成NaOH)→成液(NaOH潮解)→结块(吸收CO2成Na2CO3•10H2O)→最后变成Na2CO3粉(风化),选项D正确。
答案选C。
11.下列说法正确的是( )
A. 潮湿的氯气、新制的氯水、次氯酸钠溶液、漂白粉溶液均能使有色布条褪色,这是由于它们含有或能生成次氯酸
B. 用氯气消毒过的水可用于配制澄清石灰水溶液
C. 氯水、液氯、氯气的成分相同
D. 久置的氯水呈无色,但仍然有较强漂白、杀菌的功能
【答案】A
【详解】A、氯气、盐酸均不具有漂白性,潮湿的氯气,新制的氯水含有次氯酸,次氯酸钠溶液和漂白粉的水溶液均能生成次氯酸,次氯酸能使有色布条褪色,选项A正确;
B.氯气消毒过的水含有HCl、氯气等,用氯气消毒过的水,可与澄清石灰水发生反应,选项B错误;
C.氯气的水溶液是氯水,属于混合物,氯气和液氯的成分相同,属于纯净物,选项C错误;
D、久置氯水中无氯气分子所以呈现无色,不含有次氯酸,不具有漂白、杀菌的功能,选项D错误。
答案选A。
12.下列说法正确的是( )
A. O2的摩尔质量为32g
B. 1 mol氢约含有6.02×1023个微粒
C. 1mol CO2的体积是22.4L
D. 标准状况下,22.4 L N2和H2的混合气体中含有NA个分子
【答案】D
【详解】A. O2的摩尔质量为32g/mol,选项A错误;
B. 使用物质的量必须指明具体的物质或微粒,1mol氢指代不明确,不能确定是氢气还是氢原子,选项B错误;
C. 标准状况下1mol CO2的体积约为22.4L,没有说明标准状况下,不一定,选项C错误;
D. 标准状况下,22.4LN2和H2混合气体物质的量为1mol,含NA个分子,选项D正确。
答案选D。
13.同温同压,同体积的CO和CO2气体相比较,下列叙述正确的是( )
①分子数之比为1:1 ②所含O原子数之比为1:2③原子总数之比为2:3 ④C原子数之比为1:1 ⑤质量之比11:7
A. ①②④ B. ①②③⑤ C. ①②③④ D. ①③④⑤
【答案】C
【详解】①同温同压下等体积的CO和CO2的物质的量相同,则分子数相等,即所含的分子数目之比为1:1,故正确;
②同温同压下等体积的CO和CO2的物质的量相同,则分子数相等,所含的O原子数目之比为1:2,故正确;
③同温同压下等体积的CO和CO2的物质的量相同,则分子数之比为1:1,所含的原子总数目之比为2:3,故正确;
④同温同压下等体积的CO和CO2的物质的量相同,则分子数相等,所含的C原子数目之比为1:1,故正确;
⑤同温同压下等体积的CO和CO2的物质的量相同,摩尔质量分别为28g/mol、44g/mol,则质量之比为7:11,故错误。
答案选C。
14.下列有关0.2mol·L-1 BaCl2溶液的说法不正确的是 ( )
A. 500mL溶液中Cl-离子浓度为0.2mol·L-1
B. 500mL溶液中Ba2+离子浓度为0.2mol·L-1
C. 500mL溶液中Cl-离子总数为0.2NA
D. 500mL溶液中Ba2+和Cl-离子总数为0.3NA
【答案】A
【解析】试题分析:A、500 mL0.2mol•L-1BaCl2溶液中Cl-浓度为0.4 mol•L-1,故A错误;B、0.2mol•L-1BaCl2溶液中Ba2+浓度为0.2 mol•L-1,故B正确;C、0.2mol•L-1BaCl2溶液,500 mL溶液中Cl-总数 =" 0.5L" × 0.2 mol/L × 2 × NA="0.2" NA,故C正确;D、0.2mol•L-1BaCl2溶液,500 mL溶液中Ba2+和Cl-总数 =" 0.5L" × 0.2 mol/L × 3 × NA=0.3NA,故D正确;故选A。
15.在某溶液中仅存在Na+、Mg2+、SO42-三种离子,已知Na+和SO42-的个数比为2:3,则Mg2+和SO42-的个数比为( )
A. 3:1 B. 3:2 C. 1:3 D. 2:3
【答案】D
【详解】某溶液中仅存在Na+、Mg2+、SO42-三种离子,溶液不显电性,
已知Na+和SO42-个数比为2:3,设物质的量分别为2x、3x,Mg2+的物质的量为y,
由电荷守恒可知,2x×1+y×2=3x×2,
解得y=2x,
所以Na+、Mg2+和SO42-三种离子的个数比为2x:2x:3x=2:2:3,
答案选D。
16.下列离子方程式书写正确的是( )
A. 铁与稀盐酸反应:2Fe+6H+═2Fe3++3H2↑
B. 硫酸铜溶液与氢氧化钡溶液混合:Cu2+ + 2 OH-= Cu(OH)2↓
C. 石灰石加入稀盐酸中:CaCO3+2H+=Ca2++CO2↑+H2O
D. 铜片插入硝酸银溶液中:Cu+Ag+═Cu2++Ag
【答案】C
【详解】A. 铁与稀盐酸反应生成氯化亚铁和氢气,反应的离子方程式为:Fe+2H+═Fe2++H2↑,选项A错误;
B. 硫酸铜溶液与氢氧化钡溶液混合生成硫酸钡和氢氧化铜沉淀,反应的离子方程式为:Cu2+ +SO42—+Ba2++ 2OH-= Cu(OH)2↓+BaSO4↓,选项B错误;
C. 石灰石加入稀盐酸反应生成氯化钙、二氧化碳和水,反应的离子方程式为:CaCO3+2H+=Ca2++CO2↑+H2O,选项C正确;
D. 铜片插入硝酸银溶液中反应生成硝酸铜和银,反应的离子方程式为:Cu+2Ag+═Cu2++2Ag,选项D错误。
答案选C。
17.下列除去杂质的方法中错误的是( )
物质
杂质
除杂质的方法
A
CaCl2溶液
HCl
过量CaCO3、过滤
B
KNO3溶液
AgNO3
过量NaCl溶液、过滤
C
FeCl2溶液
CuCl2
过量铁粉、过滤
D
CO2
H2O
通过盛浓硫酸的洗气瓶
【答案】B
【详解】A.碳酸钙与盐酸反应生成氯化钙,则加过量CaCO3、过滤可除杂,选项A正确;
B.硝酸银与NaCl反应生成氯化银和硝酸钠,引入新杂质硝酸钠和过量的NaCl,不能除杂,选项B错误;
C.Fe与氯化铜反应生成氯化亚铁和Cu,则加过量铁粉、过滤可除杂,选项C正确;
D.浓硫酸具有吸水性,与二氧化碳不反应,则通过盛浓硫酸的洗气瓶可除杂,选项D正确;
答案选B。
18.下列物质中的硫元素不能表现氧化性的是( )
A. S B. Na2S C. SO2 D. H2SO4
【答案】B
【详解】A、单质硫中,硫元素的化合价处于中间价,既有氧化性又有还原性;
B、硫化钠中硫元素处于最低价,该物质只有还原性,不能表现氧化性;
C、二氧化硫中,硫元素的化合价处于中间价,既有氧化性又有还原性;
D、硫酸中硫元素处于最高价,该物质中的硫元素只能表现氧化性。
答案选B。
19.分别向下列各溶液中加入少量NaOH固体,溶液的导电能力变化最小的是( )
A. 水 B. 盐酸 C. 醋酸溶液 D. NaCl溶液
【答案】B
【详解】A.水是弱电解质,溶液中离子浓度很小,NaOH是强电解质,在水溶液中完全电离,加入NaOH后,溶液中离子浓度增大较明显,所以导电能力变化较明显;
B.HCl是强电解质,在水溶液中完全电离,加入强电解质NaOH固体后,二者反应生成强电解质氯化钠,离子浓度几乎没有变化,导电能力变化不大;
C.醋酸是弱电解质,在水溶液中部分电离,加入强电解质NaOH固体后生成醋酸钠强电解质,溶液中离子浓度增大较明显,导电能力变化较明显;
D.NaCl是强电解质,在水溶液中完全电离,加入氢氧化钠固体后,二者不反应,溶液中离子浓度增大较明显,导电能力变化较明显;
通过以上分析知,溶液导电能力变化最小的是盐酸溶液,
答案选B。
20.在一定条件下,可发生反应:XO3n-+Cl2+2OH-=XO42-+2Cl-+H2O。则XO3 n-中X元素的化合价是( )
A. +4 B. +5 C. +6 D. +7
【答案】A
【解析】试题分析:根据电荷守恒得n=2+2-2=2,则离子方程式为XO32-+Cl2+2OH-═XO42-+2Cl-+H2O,XO32-中各元素化合价的代数和为-2,则X元素化合价=-2-3×(-2)=+4,故选A。
21.某溶液中含有较大量的Cl-、CO32-、OH- 三种阴离子,如果只取一次该溶液就能够分别将3种阴离子依次检验出来,下列实验操作顺序中,正确的是( )
①滴加Mg(NO3)2溶液; ②过滤; ③滴加AgNO3溶液; ④滴加Ba(NO3)2溶液
A. ①②④②③ B. ④②①②③ C. ④②③②① D. ①②③②④
【答案】B
【解析】试题分析:检验氯离子选择硝酸银溶液,检验氢氧根离子选择硝酸镁溶液,检验碳酸根离子选择硝酸钡溶液;而硝酸银溶液与氯离子、碳酸根离子都生成白色沉淀,而与氢氧根离子结合生成的氢氧化银不稳定,所以不能先检验氯离子;硝酸镁溶液与碳酸根离子和氢氧根离子均能生成白色沉淀;硝酸钡溶液只与碳酸根离子生成白色的碳酸钡沉淀,所以先检验碳酸根离子再检验氢氧根离子,最后检验氯离子;实验顺序为,滴加硝酸钡溶液至沉淀不再增加,过滤;再滴加硝酸镁溶液至沉淀不再增加,过滤;最后加入硝酸银溶液。故选B。
22.根据下列反应判断有关物质还原性由强到弱的顺序是( )
①H2SO3+I2+H2O2HI+H2SO4
②2FeCl3+2HI2FeCl2+2HCl+I2
③3FeCl2+4HNO32FeCl+NO+2H2O+Fe(NO3)3
A. H2SO3>I->Fe2+>NO B. I->Fe2+>H2SO3>NO C. Fe2+>I->H2SO3>NO D. NO>Fe2+>H2SO3>I-
【答案】A
【解析】试题分析:依据还原剂的还原性>还原产物的还原性,反应2FeCl3+2HI==2FeCl2+2HCl+I2 中还原性I-> Fe2+,反应H2SO3+I2+H2O===2HI+H2SO4中还原性H2SO3> I-,反应3FeCl2+4HNO3==2FeCl3+NO↑+2H2O+Fe(NO3)3中还原性Fe2+> NO,综上分析可得还原性H2SO3> I-> Fe2+> NO,答案选A。
23.实验室制氯气的反应为:MnO2+4HCl(浓)MnCl2+2H2O+Cl2↑下列说法错误的是( )
A. 还原剂是HCl,氧化剂是MnO2
B. 每生成1molCl2,转移电子的物质的量为2mol
C. 氧化剂与还原剂的物质的量之比为1:4
D. 反应中HCl既表现出酸性,又表现出还原性
【答案】C
【详解】A.Mn元素的化合价降低,Cl元素的化合价升高,还原剂是HCl,氧化剂是MnO2,选项A正确;
B.每生成1molCl2,转移电子的物质的量为1mol×2×(1-0)=2mol,选项B正确;
C.每消耗1molMnO2,得到2mol电子,则起还原剂作用的HCl消耗2mol,故氧化剂与还原剂的物质的量之比为1:2,选项C错误;
D.每消耗1molMnO2,得到2mol电子,则起还原剂作用的HCl消耗2mol,起酸的作用的HCl 2mol,选项D正确;
答案选C。
24.向一定量的Fe、Fe3O4、Fe2O3、FeO的混合物中加入200 mL 1 mol·L-1的盐酸,恰好使混合物完全反应溶解,放出4.48 mL(标准状况)气体。所得溶液中,加入KSCN溶液无红色出现,那么用足量的CO在高温下还原相同质量的此混合物,得到铁的质量为( )
A. 11.2 g B. 5.6 g C. 2.8 g D. 无法计算
【答案】B
【详解】盐酸恰好使混合物完全溶解,盐酸没有剩余,向反应所得溶液加KSCN溶液无血红色出现,说明溶液为FeCl2溶液,根据氯元素守恒可知n(FeCl2)=n(HCl)=×0.2L×1mol/L=0.1mol,用足量的CO在高温下还原相同质量的混合物得到铁,根据铁元素守恒可知n(Fe)=n(FeCl2)=0.1mol,质量为0.1mol×56g/mol=5.6g,
答案选B。
第Ⅱ卷 非选择题 (共52分)
二、填空题(共32分)
25.现有以下物质:①NaCl固体;②CO2;③稀硫酸;④铜;⑤蔗糖;⑥熔化的KCl;⑦MgO,请回答下列问题(填序号)
(1)属于酸性氧化物的是___________,属于碱性氧化物的是___________;
(2)以上物质中能导电的是_________;属于电解质的是_______________,属于非电解质的是________________。
【答案】(1). ② (2). ⑦ (3). ③④⑥ (4). ①⑥⑦ (5). ②⑤
【详解】(1)②CO2能和碱反应生成盐和水,属于酸性氧化物,故填②;⑦MgO能和酸反应生成盐和水,属于碱性氧化物,故填⑦;
(2)①NaCl固体是电解质,不能导电;②CO2 的水溶液能导电,是因二氧化碳和水反应生成碳酸,碳酸电离生成离子而导电,发生电离的不是CO2本身,故CO2属于非电解质;③稀硫酸是混合物,既不是电解质也不是非电解质,溶液中有自由移动的离子,能导电;④铜是单质导电,既不是电解质也不是非电解质;⑤蔗糖(C12H22O11)为非电解质不导电;⑥熔化的KCl为电解质能导电;⑦MgO是电解质不导电;
以上物质中能导电的是③④⑥;以上物质中属于电解质的是①⑥⑦;以上物质中属于非电解质的是②⑤。
26.阅读下列材料后回答问题:一个体重50Kg的健康人,体内约含有2g铁,这2g铁在人体内不是以单质的形式存在,而是以Fe2+和Fe3+的形式存在。正二价铁离子易被吸收,给贫血者补充铁时,应给予含Fe2+的亚铁盐,如硫酸亚铁。服用维生素C,可使食物中的Fe3+还原成Fe2+,有利于人体吸收。
(1)在人体中进行Fe2+ Fe3+的转化时,实现①的转化需消耗____________ 剂(填氧化或还原)。
(2)“服用维生素C,可使食物中的Fe3+还原成Fe2+”这句话指出,维生素C在这一反应中作______________剂,Fe3+发生____________反应。
(3)市场出售的某种麦片中含有微量的颗粒细小的还原铁粉,这些铁粉在人体胃酸(主要成分是盐酸)的作用下转化成亚铁盐。此反应的离子方程式为______________________________________。
【答案】(1)氧化 硫氰酸钾; (2)还原 还原; (3)Fe+2H+==Fe2++H2↑
【解析】试题解析:(1)①过程Fe2+失电子生成Fe3+,故Fe2+作还原剂,需要消耗氧化剂实现①,通常检验Fe3+存在的试剂为硫氰酸钾;(2)由题意知,Fe3+是氧化剂,维生素C是还原剂,Fe3+发生还原反应;(3)胃酸的主要成分是盐酸,铁与盐酸反应生成氯化亚铁和氢气,离子方程式为:Fe+2H+==Fe2++H2↑。
27.已知A、B为气体单质,其中一种为黄绿色;C为化合物,D为常见金属单质,它们之间有下列转化关系:
(1)试写出A、B、的化学式:A____________;B____________;
(2)F与D反应的离子反应方程式________________________.
(3)写出F与Cu反应的离子方程式:________________________.
【答案】(1). Cl2 (2). H2 (3). Fe+2Fe3+=3Fe2+ (4). 2Fe3++Cu=Cu2++2Fe2+
【详解】已知A 、B为气体单质,其中一种为黄绿色,则其中必有氯气,得到C是氯化氢;盐酸和一种金属反应有B生成,可以推测B是氢气,这样A就是氯气;盐酸和一种物质反应后的生成物溶液还可以和氯气反应,可以推测D为铁;E为FeCl2;F是氯化铁;A、Cl2;B、H2;C、HCl;D、Fe;E、FeCl2;F、FeCl3;
(1)依据上述分析推断出的物质写出化学式:A、Cl2;B、H2;
(2)F为氯化铁,D是Fe,两者反应的离子反应方程式为:Fe+2Fe3+=3Fe2+;
(3)F是氯化铁,氯化铁与Cu反应的离子方程式为:2Fe3++Cu=Cu2++2Fe2+。
28.某蓝色电解质溶液中,只可能大量存在Ag+、H+、Cu2+、CO32—、OH—、Cl—中的某些离子,你认为一定有的离子是_______________,一定没有的离是__________________,还需进一步确认的是_________。
【答案】Cu2+、Cl-;CO32-、OH-、Ag+;H+
【解析】试题解析:Cu2+离子有颜色,与CO32-、OH-反应而不能大量共存,根据溶液电中性原则,一定含有阴离子,肯定存在Cl-,Cl-与Ag+不能共存,可能存在H+,需进一步确认才可.
29.(1)在标准状况下,体积为11.2L 的SO2所含O原子数为__________。
(2)9g水与_________g硫酸所含的分子数相等,它们所含氧原子数之比是__________。
(3)在2H2S+SO2===2H2O+3S反应中氧化产物与还原产物的物质的量之比为__________。
(4)氯气有毒,实验室常用NaOH溶液吸收多余的氯气,反应的离子方程式为
______________________________;将少量的CO2通入次氯酸钙溶液中发生反应的离子方程式为_______________________________________________;
(5) 配平下列化学方程式___NH3 + ___O2 === ___NO + ___H2O
(6) 请在下列化学方程式上用双线桥法标出电子转移的方向和数目 8NH3 + 3Cl2 === 6NH4Cl + N2__________________________________ 。
【答案】(1). NA (2). 49 (3). 1:4 (4). 2:1 (5). Cl2+2OH﹣═Cl﹣+ClO﹣+H2O (6). Ca2+ + 2ClO- + H2O + CO2 = CaCO3↓ + 2HClO (7). 4 (8). 5 (9). 4 (10). 6 (11).
【详解】(1)标况下,气体摩尔体积是22.4L/mol二氧化硫的物质的量==0.5mol,质量=0.5mol×64g/mol=32g,分子数=0.5mol×NA/mol=0.5NA,每个分子中含有两个O原子,所以其氧原子个数为NA;
(2)n(H2O)==0.5mol,由n==可知,分子数之比等于物质的量之比,则m(H2SO4)=0.5mol×98g/mol=49g,由分子组成可知:它们所含氧原子数之比是1:4;
(3)在SO2+2H2S=2H2O+3S↓反应中,SO2中S元素的化合价由+4降低为0,为氧化剂;H2S中S元素的化合价由-2升高到0,为还原剂,则S单质既是氧化产物又是还原产物,由S原子守恒及反应可知,2mol还原剂反应生成氧化产物为2mol,1mol氧化剂反应生成还原产物为1mol,所以氧化产物与还原产物的物质的量之比为2mol:1mol=2:1;
(4)氯气和氢氧化钠溶液反应生成氯化钠、次氯酸钠和水,离子反应方程式为Cl2+2OH=Cl-+ClO-+H2O;
(5)氮元素的化合价由-3价升高到+2价,而氧元素的化合价由0价降低到-2价,根据得失电子数目相等可知二者计量数之比为4:5,故NO的系数是4,依据氢元素守恒得知水为6,故答案为:4、5、4、6;
(6)8NH3+3Cl2 =6NH4Cl+N2反应中,Cl元素的化合价从0价降低到-1价,共得到6个电子;N元素的化合价部分从-3价升高到0价,共失去6个电子,用双线桥表示为。
三、实验题(共12分)
30.用质量分数为98%,密度为1.84g· cm-3的浓硫酸配制480mL物质的量浓度为1mol·L-1的稀硫酸。其操作步骤可分解为以下几步:
A.用量筒量取27.2mL浓硫酸,______________________________(简述浓硫酸的稀释操作),冷却
B.用蒸馏水洗涤烧杯和玻璃棒2~3次,将每次的洗涤液都转移入容量瓶里
C.将稀释后的硫酸小心地用玻璃棒引流至容量瓶里
D.检查500mL容量瓶是否漏水
E.向容量瓶中加蒸馏水至刻度线以下1-2cm处
F.塞紧瓶塞,上下倒转摇匀溶液
G.用胶头滴管向容量瓶里逐滴加入蒸馏水,至凹液面最低点恰好与刻度线相切
请据此填写:
(1)完成上述步骤中的空白处。
(2)正确的操作顺序是(用字母填写):
( )→( )→( )→ B →( )→( )→( )
(3)进行A步操作时,选用量筒的规格是____________。(选填字母)
A.10mL B.50mL C.100mL D.1000mL
(4)下列情况对所配制的稀硫酸浓度有何影响?(选填“偏高”、“偏低”、“无影响”)。
A.用量筒量取浓硫酸时仰视,配制的稀硫酸浓度将 ____________
B.定容时仰视容量瓶刻度线 _________
【答案】(1). 将浓硫酸沿烧杯内壁慢慢注入水中,并用玻璃棒不断搅拌 (2). D (3). A (4). C (5). E (6). G (7). F (8). B (9). 偏高 (10). 偏低
【详解】(1) 浓硫酸的稀释操作为:将浓硫酸沿烧杯内壁慢慢注入水中,并用玻璃棒不断搅拌;
(2)操作步骤有检漏、计算、量取、稀释、移液、洗涤、移液、定容、摇匀等操作,一般用量筒最取,在烧杯中稀释,并用玻璃棒搅拌,冷却后转移到500mL容量瓶(实验室没有480mL容量瓶,应选用500mL容量瓶)中,并用玻璃棒引流,洗涤烧杯、玻璃棒2-3次,并将洗涤液移入容量瓶中,加水至液面距离刻度线1~2cm时,改用胶头滴管滴加,最后定容颠倒摇匀。故正确的操作顺序是D、A、C、E、G、F;
(3)进行A步操作时,用量筒量取27.2mL浓硫酸,必须选用最接近且较大的量筒,则选用量筒的规格是50mL,答案选B;
(4) A.用量筒量取浓硫酸时仰视,所量取的浓硫酸偏多,配制的稀硫酸浓度将偏高;
B.定容时仰视容量瓶刻度线,所加蒸馏水的体积偏多,配制的稀硫酸浓度偏低。
31.某化学兴趣小组在探究次氯酸钠溶液的性质时发现:往过量FeSO4溶液中滴入几滴NaClO溶液,并加入适量硫酸,溶液立即变黄。请你协助他们完成该反应还原产物的部分探究过程。
(1)溶液变黄,说明反应生成了_________(离子符号),可以通过加入____________(试剂名称)进行检验。
(2)甲同学推测该反应的还原产物为Cl2;乙同学推测该反应的还原产物为________(填微粒)。
(3)你认为甲同学的推测是否正确?____________(填“正确”或“不正确”).
(4)假设乙同学的推测是正确。写出过量FeSO4溶液中,滴入几滴NaClO溶液,并加入适量硫酸的离子方程式:___________________________________________________。
【答案】(1). Fe3+ (2). 硫氰酸钾溶液 (3). Cl- (4). 不正确 (5). 2Fe2+ + ClO-+ 2H+ = 2Fe3+ + Cl-+ H2O
【详解】(1)往过量FeSO4溶液中滴入几滴NaClO溶液,并加入适量硫酸,溶液立即变黄,发生氧化还原反应生成Fe3+,离子反应为2Fe2++2H++ClO-═2Fe3++2Cl-+H2O;可以通过加入硫氰酸钾溶液进行检验;
(2)往过量FeSO4溶液中滴入几滴NaClO溶液,并加入适量硫酸,亚铁离子具有还原性,次氯酸跟具有氧化性,氯元素的化合价有降低的趋势,降为0价产生氯气或者是降为-1价,产生氯离子,故答案为:Cl-;
(3)该反应的还原产物不可能为Cl2,因为FeSO4过量,在反应中有剩余,而Cl2与Fe2+不能共存,2Fe2++Cl2=2Cl-+2Fe3+,因此还原产物不可能为Cl2;
亚铁离子和次氯酸根在酸性环境下的反应生成氯离子、铁离子和水,反应的离子方程式为:2Fe2++ClO-+2H+=2Fe3++Cl-+H2O。
四、计算题(共8分)
32.将22.4g铁投入200mL某浓度的稀硫酸中,铁和硫酸恰好完全反应。
求:(1)22.4g铁的物质的量为____________;
(2)所用硫酸中H2SO4的物质的量浓度为____________;
(3)反应中生成的H2在标准状况下的体积为____________;
(4)在反应后的溶液中通入1.12 L(标准状况下)Cl2 ,充分反应后,求所得溶液Fe2+与Fe3+的物质的量之比为____________。
【答案】 (1). 0.4mol (2). 2mol/L (3). 8.96L (4). 3:1
【详解】(1)22.4g Fe的物质的量==0.4mol;
(2)由Fe+H2SO4═FeSO4+H2↑,可知硫酸的物质的量为0.4mol,故硫酸溶液物质的量浓度为=2mol/L;
(3)Fe+H2SO4═FeSO4+H2↑
1 1
0.4mol n(H2)
所以n(H2)=0.4mol,故V(H2)=0.4mol×22.4L/mol=8.96L;
(4)1.12L(标准状况下)Cl2的物质的量==0.05mol,则:
2Fe2++Cl2═2Fe3++2Cl-
0.1mol 0.05mol 0.1mol
故溶液中Fe2+的物质的量为0.4mol-0.1mol=0.3mol,溶液中Fe3+的物质的量为0.1mol,n(Fe2+):n(Fe3+ )=3:1。

