2017-2018学年湖北省荆州中学高二上学期第一次月考化学试题 解析版
展开
荆州中学高二年级2017~2018学年上学期阶段性考试(一)
化学试题
1. 下列做法能体现理性、低碳、环保生活理念的是( )
A. 极力反对校园垃圾,又经常使用一次性餐具
B. 夏天盖着厚被子吹空调
C. 尽量购买本地的、当季的食物,减少食物的加工过程
D. 开着大排量的家用汽车开直播声讨雾霾天气
【答案】C
【解析】A. 经常使用一次性餐具不利于环保,A错误;B. 夏天盖着厚被子吹空调,浪费能源,不利于环保,B错误;C. 尽量购买本地的、当季的食物,减少食物的加工过程能体现理性、低碳、环保生活理念,C正确;D. 开着大排量的家用汽车开直播声讨雾霾天气不利于低碳、环保,D错误,答案选C。
2. 下列变化中属于吸热反应的是( )
A. 葡萄糖在人体内缓慢氧化 B. 灼热的炭和二氧化碳气体化合
C. 铝粉与氧化铁粉末反应 D. 过氧化钠与水的反应
【答案】B
【解析】试题分析:A、葡萄糖在人体内缓慢氧化属于放热反应,错误;B、灼热的炭和二氧化碳气体化合属于吸热反应,正确;C、铝粉与氧化铁粉末反应属于放热反应,错误;D、过氧化钠与水的反应属于放热反应,错误。
考点:考查常见的放热反应和吸热反应
3. 下列各组物质的燃烧热相等的是( )
A. 石墨和金刚石 B. 1g H2和2g H2 C. C2H2和苯 D. 气态乙醇和液态乙醇
【答案】B
【解析】在一定条件下,1mol可燃物完全燃烧生成稳定氧化物时所放出的热量是燃烧热,因此相同状态下同一种物质的燃烧热是不变,与物质的质量无关,答案选B。
4. 一定量的混合气体,在密闭容器中发生如下反应:xA(g)+yB(g)⇌zC(g),达到平衡后测得A气体的浓度为0.5mol/L,当恒温下将密闭容器的容积扩大到2倍再达到平衡后,测得A浓度为0.4mol/L,则下列叙述正确的是( )
A. 平衡向正反应方向移动 B. x+y<z C. C的体积分数降低 D. B的转化率提高
【答案】C
【解析】当容器的容积扩大2倍,则各物质的浓度变为原来的0.25倍,即A的浓度变为0.125mol/L,新平衡后A的浓度为0.4mol/L,则说明平衡逆向移动,即减压平衡逆向移动,因此x+y>z,C的体积分数减小,B的转化率降低,答案选C。
5. 已知分解1 mol H2O2放出热量98 kJ。在含少量I–的溶液中,H2O2分解的机理为:H2O2+I–→H2O+IO– 慢 H2O2+IO–→H2O+O2+I– 快
下列有关该反应的说法正确的是( )
A. 反应速率与I–浓度有关 B. 反应活化能为98 kJ/mol
C. IO–是该反应的催化剂 D. υ(H2O2)=υ(H2O)=υ(O2)
【答案】A
【解析】A.已知:①H2O2+I-→H2O+IO-,②H2O2+IO-→H2O+O2+I-,I-是反应的催化剂,反应速率与I–浓度有关,故A正确;B.因为分解1molH2O2放出热量98kJ,反应热是生成物与反应物的能量差,与活化能大小无关,故B错误;C.反应中I-起到催化剂的作用,IO-为中间产物,不是反应的催化剂,故C错误; D.因为反应是在含少量I-的溶液中进行的,溶液中水的浓度是常数,不能用其浓度变化表示反应速率,且其化学计量数之比为2:2:1,故D错误;故选A。
点睛:由反应原理可知,反应中I-起到催化剂的作用,IO-为中间产物,化学反应2H2O2(l)═2H2O(g)+O2(g),反应热是生成物与反应物的能量差,与活化能大小无关。
6. 下列有关化学用语使用正确的是( )
A. H、D、T互为同素异形体
B. NH4Cl的电子式:
C. 原子核内有8个质子、10个中子的氧原子: O
D. 硫离子(S2‾)结构示意图:
【答案】D
【解析】A. H、D、T是氢元素的三种核素,互为同位素,A错误;B. NH4Cl是离子化合物,电子式为,B错误;C. 原子核内有8个质子、10个中子的氧原子可表示为,C错误;D. 硫离子(S2‾)的核外电子数是18,结构示意图:,D正确,答案选D。
点睛:化学用语中电子式的正误判断是解答的难点,判断电子式时要注意主族元素的简单离子中,阳离子的电子式就是离子符号。阴离子的最外层都是8电子结构(H-除外),在表示电子的符号外加方括号,方括号的右上角标明所带电荷。离子化合物中阴阳离子个数比不是1∶1时,要注意每一个离子都与带相反电荷的离子直接相邻的事实。写双原子分子的非金属单质的电子式时,要注意共用电子对的数目和表示方法。如:N2等。
7. NA表示阿伏加德罗常数,下列说法正确的是( )
A. 11.2LH2含有的电子数目是NA
B. 0.1mol/L的Na2SO4溶液中,含SO42-数目是0.1NA
C. 46gNO2和N2O4的混合气体中,含氮原子数目是NA
D. 1molFeCl3跟沸水完全反应转化为氢氧化铁胶体,其中胶体粒子的数目是NA
【答案】C
【解析】A. 11.2LH2的物质的量不一定是0.5mol,含有的电子数目不一定是NA,A错误;B. 0.1mol/L的Na2SO4溶液中,含SO42-的浓度是0.1mol/L,溶液体积未知,不能计算数目,B错误;C. NO2和N2O4的最简式均是NO2,46gNO2和N2O4的混合气体中相当于含有1mol NO2,含氮原子数目是NA,C正确;D. 1molFeCl3跟沸水完全反应转化为氢氧化铁胶体,由于胶体是巨大分子的集合体,因此其中胶体粒子的数目小于NA,D错误,答案选C。
8. 下列各组离子在指定溶液中一定能大量共存的是( )
A. 强酸性溶液中:Na+、K+、Cl-、S2O32-
B. 强碱性溶液中:Ba2+、K+、HCO3-、NO3-
C. 0.lmol/L(NH4)2CO3溶液中:K+、Na+、NO3-、Cl-
D. 0.lmol/LFeCl3溶液中:Na+、NH4+、SCN-、SO42-
【答案】C
【解析】A. 强酸性溶液中S2O32-发生自身的氧化还原反应生成二氧化硫、硫和水,不能大量共存,A错误;B. 强碱性溶液中Ba2+、HCO3-与氢氧根反应生成碳酸钡沉淀,不能大量共存,B错误;C. 0.lmol/L(NH4)2CO3溶液中K+、Na+、NO3-、Cl-之间均不反应,可以大量共存,C正确;D. 0.lmol/LFeCl3溶液中SCN-与铁离子络合,不能大量共存,D错误,答案选C。
点睛:明确相关离子的性质、发生的化学反应是解答的关键,注意题目隐含条件。选项A是解答的易错点,注意硫代硫酸钠在酸性溶液中发生自身的氧化还原反应,该反应在人教版选修4教材中涉及,注意课本知识的掌握。
9. 足量的锌和一定量盐酸的反应,为了减缓反应速率又不影响产生氢气的总量,可采用的措施是( )
A. 加NaOH固体 B. 加硫酸铜固体 C. 加醋酸钠固体 D. 加硝酸钠溶液
【答案】C
【解析】根据发生的反应为Zn+2H+=Zn2++H2↑,则减小氢离子的浓度而不改变氢离子的物质的量即可满足减慢反应速率,但又不影响产生氢气的总量;A.加入氢氧化钠消耗氢离子,氢离子浓度降低,反应速率减小,但产生的氢气也减少,A错误;B.加入CuSO4,锌置换出铜,构成Zn、Cu、盐酸原电池,加快反应速率,不影响生成的氢气量,B错误;C.加醋酸钠固体,醋酸根结合氢离子生成弱酸醋酸,氢离子浓度降低,但氢离子的物质的量最终不变,产生的氢气不变,C正确;D.加入NaNO3溶液,锌与硝酸根离子、氢离子发生氧化还原反应生成NO,而不生成氢气,D错误;答案选C。
点睛:明确反应的原理、外界条件对反应速率影响的变化规律是解答的关键,选项D是解答的易错点,注意改变外界条件时,不能改变反应的进程,错因主要是忽略了在酸性溶液中硝酸根具有强氧化性,与金属反应得不到氢气。
10. 一定条件固定容积的容器中,可逆反应X(g)+3Y(g)⇌2Z(g),若X、Y、Z起始浓度分别为c1、c2、c3(均不为0),平衡时X、Y、Z的浓度分别为0.1mol/L、0.4mol/L、0.08mol/L,则下列判断不正确的是( )
A. c1:c2的值不能确定
B. 平衡时,Y和Z的生成速率之比为3:2
C. c1的取值范围为0<c1<0.14 mol/L
D. 0.28mol/L
【答案】D
【解析】A、X、Y的化学计量数为1:3,所以X、Y的浓度变化之比为1:3,平衡时X、Y、Z的浓度分别为0.1mol/L、0.4mol/L、0.08mol/L,则(c1-0.1):(c2-0.4)=1:3,因此c1:c2的值不能确定,A正确;B、不同物质表示的正逆反应速率等于化学计量数之比,可逆反应到达平衡状态,Y的生成速率表示逆反应速率,Z的生成速率表示正反应速率,所以平衡是Y和Z的生成速率之比为3:2,B正确;C、如果向正反应进行建立平衡,X起始浓度最大,最大值为0.1mol/L+0.08mol/L÷2=0.14mol/L;如果向逆反应进行建立平衡,X起始浓度最小,最小值为0,所以X的起始浓度c1的取值范围为0<c1<0.14mol/L,C正确;D、该反应正反应是体积减小的反应,若反应向正反应进行建立平衡,起始浓度之和最大,平衡时X、Y、Z的浓度分别为0.1mol•L-1、0.4mol•L-1、0.08mol•L-1,将Z极限法转化为左边,结合X(g)+3Y(g)⇌2Z(g)可知,X的浓度变化为0.04mol/L、Y的浓度变化为0.12mol/L,所以c1+c2+c3<0.1mol/L+0.4mol/L+0.04mol/L+0.12mol/L=0.66mol/L;若反应向逆反应进行建立平衡,起始浓度之和最小,平衡时X、Y、Z的浓度分别为0.1mol•L-1、0.4mol•L-1、0.08mol•L-1,将X、Y极限法转化为右边,结合X(g)+3Y(g)⇌2Z(g)可知,Z的浓度变化为0.2mol/L,X无剩余,Y剩余0.1mol/L,所以c1+c2+c3>0.1mol/L+0.2mol/L+0.08mol/L=0.38mol/L,故0.38mol/L<c1+c2+c3<0.66mol/L,D错误;答案选D。
11. 已知:NH3•H2O(aq)与H2SO4(aq)反应生成1mol正盐的△H=﹣24.2kJ/mol;强酸、强碱反应的中和热△H=﹣57.3kJ/mol.则1mol NH3•H2O在水中电离的△H等于( )
A. ﹣69.4kJ/mol B. +45.2kJ/mol C. +69.4kJ/mol D. ﹣45.2kJ/mol
【答案】B
【解析】NH3•H2O(aq)与H2SO4(aq)反应生成1mol正盐的△H=-24.2kJ/mol,则:2NH3•H2O(aq)+H2SO4(aq)=(NH4)2SO4(aq)+2H2O (l)△H=-24.2kJ/mol,即NH3•H2O(aq)+H+=NH4+(aq)+H2O(l)△H=-12.1kJ/moL (1),又因为H+(aq)+OH-(aq)=H2O (l)△H=-57.3kJ/mol (2),根据盖斯定律可知(1)-(2)可得:NH3•H2O(aq)=NH4+(aq)+OH-(aq),△H=+45.2kJ/mol,
所以NH3•H2O在水溶液中电离的△H为+45.2kJ/mol,答案选B。
点睛:本题考查盖斯定律在热化学方程式计算中的应用,明确中和热是指强酸与强碱的稀溶液发生中和反应生成1mol水所放出的热量、弱碱的电离吸热是解题关键,注意盖斯定律的灵活应用。
12. 下列叙述中不能用勒夏特列原理解释的是( )
A. 红棕色的NO2加压后颜色先变深后变浅
B. 合成氨中高压比常压有利于提高氢气的转化率
C. 由H2、I2(g)、HI(g)气体组成的平衡体系压缩体积后颜色变深
D. 实验室用排饱和食盐水的方法收集氯气
【答案】C
【解析】A、存在平衡2NO2(g)⇌N2O4(g),增大压强,混合气体的浓度增大,平衡体系颜色变深,该反应正反应为体积减小的反应,增大压强平衡正反应移动,二氧化氮的浓度又降低,颜色又变浅,由于移动的目的是减弱变化,而不是消除,故颜色仍不原来的颜色深,所以可以用平衡移动原理解释,A不符合题意;B、合成氨反应是气体体积减小的反应,加压有利于平衡正向移动,B不符合题意;C、存在平衡H2+I2(g)⇌2HI(g),该反应前后气体的体积不变,增大压强,平衡不移动,增大平衡体系的压强气体的体积减小,碘的浓度增大,颜色变深,不能用平衡移动原理解释,C符合题意;D、化学平衡Cl2+H2O⇌HCl+HClO,饱和食盐水中氯离子使平衡逆向进行,溶解度小于水中,能用平衡移动原理解释,D不符合题意;答案选C。
点睛:明确勒夏特列原理的含义和使用条件、范围是解答的关键。平衡移动原理是如果改变影响平衡的一个条件(如浓度、压强或温度等),平衡就向能够减弱这种改变的方向移动,注意使用勒夏特列原理的前提必须是可逆反应,且是否发生平衡的移动。
13. 已建立平衡的某可逆反应,当改变条件使化学平衡向正反应方向移动时,下列叙述正确的是( )
①生成物的体积分数一定增加 ②生成物的产量一定增加 ③反应物的转化率一定增大
④反应物浓度一定降低 ⑤正反应速率一定大于逆反应
A. ①②④ B. ②④⑤ C. ②⑤ D. ④⑤
【答案】C
【解析】①总体积不变,向正反应移动,生成物的体积分数一定增大,若生成物的体积增大小于混合物总体积增大,生成物的体积分数可能降低,①错误;②平衡向正反应移动,生成物的产量一定增加,②正确;③降低生成物的浓度,平衡正向移动,反应物的转化率一定增大,但增大某一反应物的浓度,平衡正向移动,其他反应物的转化率增大,自身转化率降低,③错误;④如增大反应物的浓度,平衡向正反应方向移动,达到平衡时,反应物的浓度比改变条件前大,④错误。⑤平衡向正反应移动,正反应速率一定大于逆反应速率,⑤正确;综上所述②⑤正确。答案选C。
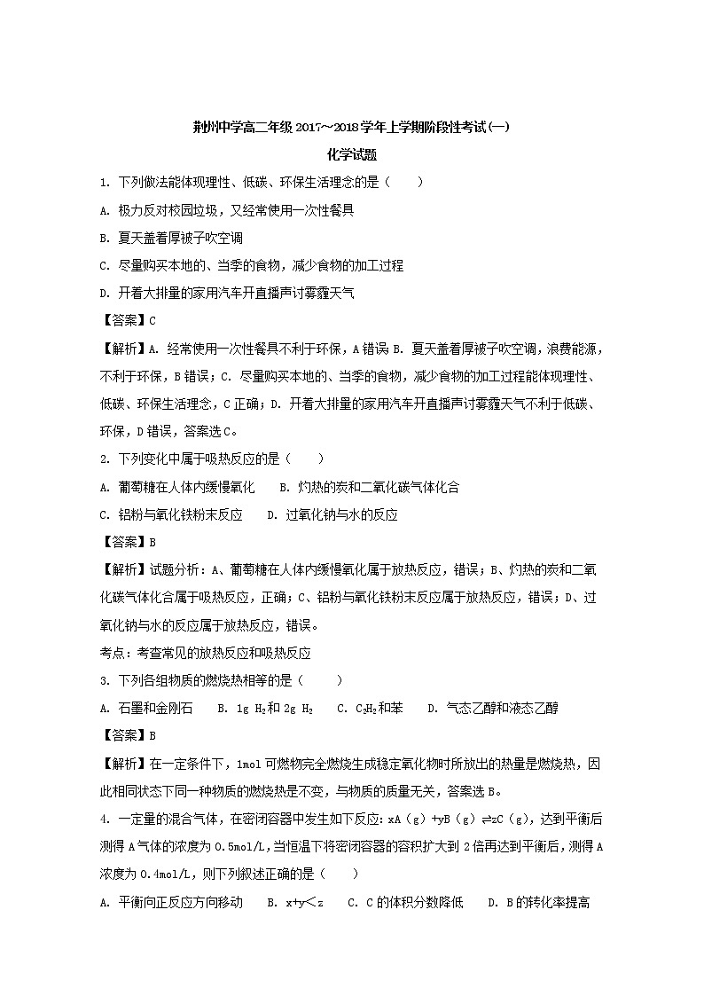
14. 某化学科研小组研究在其他条件不变时,改变某一条件对化学平衡的影响,得到如下变化规律(图中p表示压强,t表示温度,n表示物质的量):
根据图像判断,下列结论正确的是( )
A. 反应Ⅰ△H> 0,P2>P1 B. 反应Ⅱ△H<0,T1>T2
C. 反应Ⅲ一定是△H> 0,T2>T1 D. 反应Ⅳ△H<0,T2>T1
【答案】B
【解析】试题解析:由图象可知,升高温度A的转化率降低,说明升高温度平衡向逆反应方向移动,则正反应放热,△H<0;由方程式气体的计量数关系可知增大压强平衡向正反应方向移动,A的转化率增大,则P2>P1,故A错误;由到达平衡所用时间可以看出T1温度较高,升高温度C的物质的量减小,说明平衡向逆反应方向移动,则△H<0,故B正确;如△H>0,反应吸热,T2<T1,升高温度平衡向正反应方向移动,C的体积分数增大,故C错误;如△H<0,则升高温度平衡向逆反应方向移动,A的转化率减小,则T2<T1,故D错误.
考点:化学平衡图象
15. 温度为T时,向2.0L恒容密闭容器中充入1.0mol PCl5,反应PCl5(g)⇌PCl3(g)+Cl2(g)经一段时间后达到平衡.反应过程中测定的部分数据见下表:
t/s | 0 | 50 | 150 | 250 | 350 |
n(PCl3)/mol | 0 | 0.16 | 0.19 | 0.20 | 0.20 |
下列说法正确的是( )
A. 反应在前50s的平均速率为v(PCl3)=0.0032mol/(L•s)
B. 保持其他条件不变,升高温度,平衡时,c(PCl3)=0.11mol/L,则反应的△H<0
C. 相同温度下,起始时向容器中充入1.0mol PCl5、0.20mol PCl3和0.20mol Cl2,达到平衡前v(正)>v(逆)
D. 相同温度下,起始时向容器中充入2.0mol PCl3、2.0mol Cl2,达到平衡时,PCl3的转化率小于80%
【答案】C
【解析】试题分析:A、由表中数据可知50s内,△n(PCl3)=0.16mol,v(PCl3)==0.0016mol/(L•s),A错误;B、由表中数据可知,平衡时n(PCl3)=0.2mol,保持其他条件不变,升高温度,平衡时,c(PCl3)="0.11" mol/L,则n′(PCl3)="0.11" mol/L×2L=0.22mol,说明升高温度平衡正向移动,正反应为吸热反应,即△H>O,B错误;C、对于可逆反应:
PCl5(g)PCl3(g)+Cl2(g)
起始量(mol/L)0.5 0 0
转化量(mol/L)0.1 0.1 0.1
平衡量(mol/L)0.4 0.1 0.1
所以平衡常数k=(0.1×0.1)/4=0.025
起始时向容器中充入1.0 mol PCl5、0.20 molPCl3和0.20 molCl2,起始时PCl5的浓度为0.5mol/L、PCl3的浓度为0.1mol/L、Cl2的浓度为0.1mol/L,浓度商Qc=(0.1×0.1)/0.5=0.02,Qc<K,说明平衡向正反应方向移动,反应达平衡前v(正)>v(逆),C正确;D、等效为起始加入2.0molPCl5,与原平衡相比,压强增大,平衡向逆反应方向移动,平衡时的PCl5转化率较原平衡低,故平衡时PCl3的物质的量小于0.4mol,即相同温度下,起始时向容器中充入1.0 mol PCl3和1.0 mol Cl2,达到平衡时,PCl3的物质的量等于0.4mol,参加反应的PCl3的物质的量等于1.6mol,故达到平衡时,PCl3的转化率为1.6mol/2mol=80%,D错误;答案选C。
【考点定位】考查反应速率、平衡常数计算、平衡移动、等效平衡等。
【名师点晴】化学平衡图表题,首先要搞变量间的关系,搞清楚变化趋势,确定平衡状态,再结合化学反应速率和影响平衡的因素进行分析,速率的计算一定要紧扣公式,搞清浓度的变化与所需要的时间;分析平衡的移动时要将反应原理与改变的条件相结合,可先确定移动的方向,再反应推测影响因素;至于平衡的计算可利用三段式进行计算,可能繁点但相对要容易得多,也不易出错。
16. 可逆反应①X(g)+2Y(g)⇌2Z(g)、②2M(g)⇌N(g)+P(g)分别在密闭容器的两个反应室中进行,反应室之间有无摩擦、可滑动的密封隔板。反应开始和达到平衡状态时有关物理量的变化如图所示。下列判断正确的是( )
A. 反应①的正反应是吸热反应
B. 达平衡(Ⅰ)时体系的压强与反应开始时体系的压强之比为14:15
C. 达平衡(Ⅰ)时,X的转化率为
D. 在平衡(Ⅰ)和平衡(Ⅱ)中,M的体积分数相等
【答案】C
【解析】试题分析:降温后达平衡(Ⅱ),隔板左边体系体积减小,说明反应①中平衡向正反应方向移动,故正反应为放热反应,A错误;已知反应②反应前后气体的物质的量不变。恒温达平衡(Ⅰ)时, 隔板左右两边体系压强相同, 由阿伏加德罗定律得n(①)/n(②)=V(①)/V(②), 反应①达平衡(Ⅰ)时气体的物质的量为: n(①)="2×2.8/2.2" mol="28/11" mol, 达平衡(Ⅰ)时体系气体的总物质的量为: 28/11 mol+2 mol="50/11" mol, 由阿伏加德罗定律知平衡(Ⅰ)与反应开始时体系的压强之比为50/11∶5="10∶11," B错误;由题意得:
X(g) + 2Y(g)2Z(g)
反应前 1 mol 2 mol 0
变化量 α mol 2α mol 2α mol
平衡(Ⅰ)(1-α)mol (2-2α)mol 2α mol
1-α+2-2α+2α=28/11,解得α=5/11,C正确;平衡(Ⅰ)与平衡(Ⅱ)温度不同,平衡状态一定不同,M的体积分数不相等,D错误。答案选C。
考点:考查化学平衡的有关计算
17. 二甲醚(CH3OCH3)被称为21世纪的新型燃料,25℃,101kPa时呈气态,它清洁、高效、具有优良的环保性能。92g气态二甲醚25℃,101kPa时燃烧放热2910kJ。
(1)写出二甲醚燃烧热的热化学方程式________________________________________;当燃烧放出582kJ热量时,转移的电子数为______________________________。
(2)已知H2(g)和C(s)的燃烧热分别是285.8kJ/mol、393.5kJ/mo;计算反应4C(s)+6H2(g)+O2(g)═2CH3OCH3(g)的反应热为_________________;
(3)工业上利用H2和CO2合成二甲醚的反应如下:6H2(g)+2CO2(g)⇌CH3OCH3(g)+3H2O(g)△H<0
①一定温度下,在一个固定体积的密闭容器中进行该反应.下列能判断反应达到化学平衡状态的是_________________(选填字母编号)
A.c(H2)与c(H2O)的比值保持不变
B.单位时间内有2mol H2消耗时有1mol H2O生成
C.容器中气体密度不再改变
D.容器中气体压强不再改变
E.反应产生的热量不再变化
②温度升高,该化学平衡移动后到达新的平衡,CH3OCH3的产量将________(填“变大”、“变小”或“不变”,下同),混合气体的平均摩尔质量将_________________。
【答案】 (1). CH3OCH3(g)+ 3O2(g)= 2CO2(g)+ 3H2O(l)△H =﹣1455 kJ/mol (2). 4.8NA (3). -378.8kJ/mol (4). ADE (5). 变小 (6). 变小
.....................
18. (1)中和热测定的实验中,用到的玻璃仪器有烧杯、温度计、________、________。
(2)量取反应物时,取50 mL 0.50 mol/L的盐酸,常常还需加入的试剂是________(填序号)。
A.50 mL 0.50 mol/L NaOH溶液 B.50 mL 0.55 mol/LNaOH溶液
C.55 mL 0.50mol/LNaOH溶液 D.1g固体NaOH
(3)由甲、乙两人组成的实验小组,在同样的实验条件下,用同样的实验仪器和方法进行两
组测定中和热的实验,实验试剂及其用量如下表所示。
反应物 | 起始温度t1/℃ | 终了温度t2/℃ | 中和热/kJ/mol |
A.1.0 mol/LHCl溶液50 mL、1.1 mol/L NaOH溶液50 mL | 13.0 |
| ΔH1 |
B.1.0 mol/L HCl溶液50 mL、1.1 mol/L NH3·H2O溶液50 mL | 13.0 |
| ΔH2 |
①甲在实验之前预计ΔH1=ΔH2,他的根据可能是__________________________;乙在实验之前预计ΔH1≠ΔH2,他的根据是________________________________________________。
②实验测得的温度是:A的起始温度为13.0 ℃、终了温度为19.8 ℃;B的起始温度13.0 ℃、终了温度为19.3 ℃。设充分反应后溶液的比热容c=4.184 J/(g·℃),忽略实验仪器的比热容及溶液体积的变化,则ΔH1=_____________________ (假设溶液密度均为1 g/cm3)
【答案】 (1). 量筒 (2). 环形玻璃搅拌棒 (3). B (4). 生成相同量的水产生相同的热量 (5). 氨水电离需要吸收热量 (6). -56.9kJ/mol
【解析】(1)中和热的测定实验用到的玻璃仪器有:烧杯、温度计、量筒、环形玻璃搅拌棒;(2)取50mL 0.50mol•L-1的盐酸,为保证酸完全反应,碱稍过量,则还需加入的试剂是50mL 0.55mol•L-1 NaOH溶液,答案选B;(3)反应放出的热量Q=cm△t,在稀溶液中,酸跟碱发生中和反应生成1 mol水时的反应热叫做中和热,因此甲在实验之前预计ΔH1=ΔH2;由于氨水是弱碱,电离需要吸收热量,因此乙在实验之前预计ΔH1≠ΔH2;根据以上分析可知中和热应该按照A计算,△H1=-56.9kJ/mol。
19. H2O2作为氧化剂在反应时不产生污染物被称为绿色氧化剂,因而受到人们越来越多的关注。为比较Fe3+和Cu2+对H2O2分解的催化效果,某化学研究小组的同学分别设计了如图甲、乙所示的实验。请回答下列问题:
(1)定性分析:图甲可通过观察_______________________定性比较得出结论。有同学提出将FeCl3溶液改为Fe2(SO4)3溶液更合理,其理由是___________________________________。
(2)定量分析:如图乙所示,实验时均以生成40 mL气体为准,其他可能影响实验的因素均已忽略。图中仪器A的名称为_________,检查该装置气密性的方法是:关闭A的活塞,将注射器活塞向外拉出一段后松手,过一段时间后看_____________________,实验中需要测量的数据是__________________________。
(3)加入MnO2粉末于H2O2溶液中,在标准状况下放出气体的体积和时间的关系如图所示。
由D到A过程中,随着反应的进行反应速率逐渐_________。(填 “加快”或“减慢”),其变化的原因是_____________。(选填字母编号)
A.改变了反应的活化能 B.改变活化分子百分比
C.改变了反应途径 D.改变单位体积内的分子总数
(4)课本在研究浓度对反应速率影响的实验中,酸性高锰酸钾和弱酸草酸反应的离子方程式为_________________________________________,反应开始一段时间后反应速率明显提升的原因是___________________________________________________________。
【答案】 (1). 产生气泡的快慢 (2). 阴离子相同更能说明铁离子和铜离子的催化效果 (3). 分液漏斗 (4). 注射器活塞是否复原 (5). 生成40mL气体所需要的时间 (6). 减慢 (7). 2MnO4-+5H2C2O4+6H+=2Mn2++10CO2↑+8H2O (8). 2MnO4-+5H2C2O4+6H+=2Mn2++10CO2↑+8H2O (9). 反应生成锰离子起催化作用
【解析】(1)由于反应中产生氧气,因此利用甲实验,可以通过观察H2O2溶液产生气泡的快慢,从而定性比较Fe3+、Cu2+的催化作用强弱;有同学提出将FeCl3改为Fe2(SO4)3更为合理,其理由是可以消除阴离子不同对实验的干扰;(2)若利用乙实验可进行定量分析,图中仪器A的名称为分液漏斗,实验时均以生成40 mL气体为准,其他可能影响实验的因素均已忽略,实验中还需要测量的数据是产生40 mL气体所需的时间;由于装置中有注射器,因此检查该装置气密性的方法是:关闭A的活塞,将注射器活塞向外拉出一段后松手,过一段时间后看到注射器活塞是否复原,说明装置不漏气;(3)由图线可知,随着反应的进行,反应物的浓度不断减小,即单位体积内的分子总数逐渐减小,所以反应速率逐渐减慢,答案选D;(4)根据电子得失守恒和原子守恒可知酸性高锰酸钾和弱酸草酸反应的离子方程式为2MnO4-+5H2C2O4+6H+=2Mn2++10CO2↑+8H2O,反应开始一段时间后反应速率明显提升的原因可能是生成的锰离子起催化作用。
点睛:影响化学反应速率的因素有多种,在探究相关规律时,需要控制其他条件不变,只改变某一个条件,探究这一条件对反应速率的影响。解答此类题时,要认真审题,清楚实验目的,弄清要探究的外界条件有哪些。然后分析题给图表,确定一个变化的量,弄清在其他几个量不变的情况下,这个变化量对实验结果的影响,进而总结出规律。然后再确定另一个变量,重新进行相关分析。
20. 向一容积不变的密闭容器中充入一定量A和B,发生如下反应:xA(g)+yB(s) zC(g) ΔH<0。反应中A和B消耗的物质的量相同,在一定条件下,容器中A、C的物质的量浓度随时间变化的曲线如图所示。请回答下列问题:
(1)根据图示可确定x∶y∶z=__________________________。(用最简整数比表示)
(2)0~10 min容器内压强______________(填“变大”、“不变”或“变小”)。
(3)推测第10 min引起曲线变化的反应条件可能是________;第16 min引起曲线变化的反应条件可能是________。(选填数字编号)
①减压 ②增大A的浓度 ③增大C的量 ④升温 ⑤降温 ⑥加催化剂
(4)平衡Ⅰ的平衡常数为K1=___________,平衡Ⅱ平衡常数为K2,则K1________K2(填“>”、“=”或“<”)。
(5)在平衡I的温度下,假设容积恒定为1L,下列措施中能使平衡时 n(A)/n(C)增大的有___________(选填字母编号)
A.升高温度 B.充入氦气 C.再充入0.2molA和0.5molC D.使用催化剂
【答案】 (1). 1:1:2 (2). 变大 (3). ④⑥ (4). ④ (5). 1.25 (6). > (7). AC
【解析】(1)0~10min内容器中A的物质的量浓度变化为:0.45mol/L-0.25mol/L=0.2mol/L;C的物质的量浓度变化为:0.40mol/L,x:y=0.2mol/L:0.40mol/L=1:2。由于反应中A和B消耗的物质的量相同,所以x∶y∶z=1:1:2;(2)根据(1)中分析可知正反应体积增大,所以0~10 min容器内压强变大;(3)第10min时,单位时间内A、C的物质的量变化量较大,反应速率明显增大,可能为升高温度或者使用催化剂,答案选④⑥;第16min时,C的物质的量减小,A的物质的量增大,说明平衡向逆反应方向移动,该反应为放热反应,应为升高温度,答案选④。(4)根据图像可知第一次平衡时A是0.20mol/L,C是0.50mol/L,则平衡Ⅰ的平衡常数K1=。已知第16min时改变的条件是升高温度,而该反应是放热反应,所以升高温度平衡逆向移动,则平衡常数减小,所以K1>K2。(5)A.反应是放热反应,所以升高温度平衡逆向移动,则平衡时 n(A)/n(C)增大,A正确;B.充入氦气平衡不移动,比值不变,B错误;C.再充入0.2molA和0.5molC相当于增大压强,平衡逆向移动,则平衡时 n(A)/n(C)增大,C正确;D.使用催化剂平衡不移动,比值不变,D错误,答案选AC。
21. A、B、C、D、E、F为中学化学中的常见物质,且物质A由1~2种短周期元素组成,在一定条件下有如下转化关系,请完成下列问题:
(1)若常温下A为有色气体.
①当F是一种金属单质时,一定浓度的B溶液和适量F反应生成C与气体E,则F与该B溶液反应的离子方程式______________________________________________
②当C是一种产生温室效应的气体分子时,E具有漂白性,物质F焰色反应呈黄色,写出C与F溶液生成D的化学方程式______________________________________.
(2)若A为淡黄色固体,D为白色难溶于水的物质,且A和D的式量相等.则A和D中金属元素的最高价氧化物的水化物的碱性强弱顺序为__________________(用化学式表示)
(3)若A中一种元素原子的最外层电子数为内层电子总数的1/5,F为一种常见的气体单质,将B和D分别溶于水,所得溶液按恰当比例混合得一种不含金属元素的盐溶液,请写出A与H2O反应的化学方程式:______________________________________________。
【答案】 (1). Fe+4H++NO3-=Fe3++NO↑+2H2O (2). CO2+Na2CO3+H2O=2NaHCO3 (3). NaOH > Al(OH)3 (4). Mg3N2+6H2O=3Mg(OH)2↓+2NH3↑

