- 第六单元 习作:神奇的探险之旅【教案】 教案 129 次下载
- 第六单元 语文园地【教案】 教案 125 次下载
- 19 牧场之国【教案】 教案 142 次下载
- 20 金字塔【教案】 教案 134 次下载
- 第七单元 口语交际:我是小小讲解员【教案】 教案 126 次下载
小学语文人教部编版五年级下册18 威尼斯的小艇公开课教案
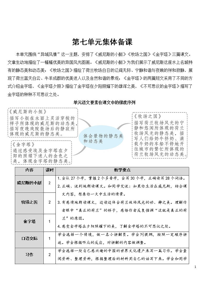
展开本单元围绕“异域风情”这一主题,安排了《威尼斯的小艇》《牧场之国》《金字塔》三篇课文。文章生动地描绘了一幅幅优美的异国风光图画。《威尼斯的小艇》为我们展示了威尼斯这座水上名城特有的静态美和动态美;《牧场之国》描绘了荷兰牧场白日的辽阔无际、宁静和谐与夜晚的祥和寂静,展现了荷兰蓝天白云、牛羊成群的优美迷人以及自然和谐的景观;《金字塔》的两篇短文采用了不同的方式介绍金字塔,《金字塔夕照》描绘了金字塔在夕阳照耀下的雄浑之美,《不可思议的金字塔》描写了金字塔的种种不可思议之处。
单元语文要素在课文中的梯度序列
18 威尼斯的小艇
▶教学目标
1.会认“尼、艄、翘”等6个生字,读准1个多音字“哗”,会写“尼、斯、艇”等15个字,正确读写“纵横、窗帘、手忙脚乱”等11个词语。
2.默读课文,概括课文的主要内容。
3.通过学习课文,了解威尼斯独特的风情、小艇的特点、船夫的驾驶技术及小艇同威尼斯的关系。
4.领会作者描写小艇在水面上灵活穿梭的样子和夜晚戏院散场后的静寂,体会景物的静态美和动态美。
▶教学重难点
1.通过学习课文,了解威尼斯独特的风情、小艇的特点及小艇同威尼斯的关系。
2.领会作者描写小艇在水面上灵活穿梭的样子和夜晚戏院散场后的静寂,体会景物的静态美和动态美。
▶教学策略
1.识字写字
教学本课生字时,要注意引导学生读准声母为翘舌音的“艄(shā)”,读准“尼(ní)”和“艇(tǐnɡ)”;指导学生正确书写“艇”“翘”和“祷”,提醒学生注意“祷”的左边不要写成“衤”,可以采用教师范写指导的方式让学生掌握好“艇”“翘”“祷”等生字的字形结构。指导学生读准多音字“哗”,“哗”在文中读“huá”。
2.阅读理解
通过“读一读、画一画、演一演”,感悟课文内容,了解威尼斯独特的风情、小艇的特点及小艇同威尼斯的关系。
3.语言运用
通过想象画面的方法领会作者描写小艇在水面上灵活穿梭的样子和夜晚戏院散场后的静寂,体会景物的静态美和动态美。
▶教学准备
准备资料:多媒体课件。
▶教学课时 2课时
第1课时
▶课时目标
1.会认“尼、艄、翘”等6个生字,读准1个多音字“哗”,会写“尼、斯、艇”等15个字,正确读写“纵横、窗帘、手忙脚乱”等11个词语。
2.默读课文,概括课文的主要内容。
3.通过学习课文,了解威尼斯独特的风情、小艇的特点。
▶教学过程
板块一 创设情境,激趣导入
1.课件出示课外文段,猜一猜。
(1)这段话写的是哪里?(威尼斯)
(2)你读出了一个怎样的威尼斯?(水天一色的、蓝蓝的威尼斯)
2.课件出示图片,简介威尼斯。
(1)仔细观察这幅图,说一说威尼斯有什么特点?(威尼斯没有街道,是一座水城)
(2)教师简介:威尼斯的意思是“海中的城”。它是意大利著名的旅游城市,意大利就像一只长筒靴,而威尼斯就是这只长筒靴靴腰上的一颗明珠。今天,让我们一起走进美国著名作家马克·吐温的作品——《威尼斯的小艇》。
3.板书课文题目,齐读课文题目。(板书:威尼斯的小艇)
4.读了课文题目,你有什么想了解的吗?
5.学生质疑,教师梳理归纳:威尼斯在哪儿?小艇的样子怎样?小艇的作用如何?
6.教师小结:让我们带着这些问题到课文中去寻找答案。
【设计意图】质疑课文题目是一种有效的思维训练方法,“小疑则小进,大疑则大进”。学生自己提出问题更容易产生学习兴趣,增强学习主动性。
板块二 初读课文,整体把握
1.自由朗读课文,达到正确、流利地朗读,并思考大家刚才提出的问题,还可以在书中圈点批注。(老师巡回指导)
2.检查生字词预习情况。
课件出示
威尼斯 船艄 翘起 保姆 祷告 哗笑 纵横交叉 操纵自如
(1)指名学生读,师相机正音,再齐读。
(2)“纵横交叉”和“操纵自如”这两个词语分别写的是什么?(“纵横交叉”写的是河道交叉在一起,“操纵自如”写的是船夫驾驶小船熟练灵活,得心应手。)两个“纵”字的意思一样吗?(不一样。“纵横交叉”的“纵”指竖、直,南北的方向,与“横”相对。“操纵自如”的“纵”指放。)
3.指导学生正确书写“艇”“翘”和“祷”字。(学生观察—老师范写—学生练写)提醒学生小艇的“艇”字,右边是“廷”字,不要写成“延”字;“翘”字中“尧”上面不要多写一点;“祷”字是“礻”字旁,多与祭祀有关,不要写成“衤”字旁。
4.默读课文,每读完一个自然段停一会,想一想每个自然段写了什么?(第1自然段交代了小艇是威尼斯的主要交通工具;第2—3自然段介绍了小艇独特的构造特点;第4自然段讲了船夫高超的驾驶技术;第5—6自然段详细介绍了小艇与人们的日常生活息息相关。)
5.连起来说说课文围绕小艇写了哪几个方面的内容?(课文围绕小艇写了小艇是威尼斯的主要交通工具、小艇独特的构造特点、船夫高超的驾驶技术和小艇与人们的日常生活息息相关。)
6.教师小结:课文通过介绍威尼斯小艇的重要作用、小艇的样子、船夫驾驶小艇的高超技术,为我们展示了威尼斯这座水上名城特有的风光。
【设计意图】对课文进行概括始终是学生的难点之一,要舍得在此处给学生时间,教给学生方法。让学生逐段思考再归纳是最简便的方法,要对学生进行训练并指导。
板块三 感受特点,品味表达
1.当我们置身于诗情画意的威尼斯时,坐上一只小艇,会有一种“舟行碧波上,人在画中游”的感觉,那么就先让我们来看一看这些造型别致、乘坐舒适的小艇吧。(看课本上的插图或出示的课件,描述小艇的样子)
(1)请同学们仔细观察课文插图中的小艇或课件中的小艇。(课件出示威尼斯的小艇图片)
(2)大家看后能用自己的话描述小艇的样子吗?(学生自由描述)
2.请同学们自由读课文第2自然段,看看课文是怎样描写小船的样子和特点的?(课件出示课文第2自然段,并指名学生读)
(1)学生齐读这段话。读了这段话,请你说说小艇的特点是怎样的?(精巧、奇特)
(2)比较句子。
课件出示
威尼斯的小艇又窄又深;船头和船艄向上翘起;行动起来轻快灵活。
威尼斯的小艇有二三十英尺长,又窄又深,有点儿像独木舟。船头和船艄向上翘起,像挂在天边的新月;行动轻快灵活,仿佛田沟里的水蛇。
(3)这两段话,哪段写得更好?(第2段话)好在哪?(它描写得更加生动、形象)
(4)谁来谈一谈作者用了什么方法使我们感到第2段话描写得更生动、形象?(作者连用了三个比喻句)
(5)边读边想象,哪个比喻特别形象?(把小艇比作“独木舟”特别形象,突出了小艇“长、窄”的特点;把小艇比作“挂在天边的新月”特别形象,富有美感和诗意;把小艇比作“田沟里的水蛇”特别形象,突出了小艇的灵活,随心所欲。)
3.作者用短短的几句话,就抓住了小艇总体、部分和行动的特点,并从这三个方面进行了描写。(指名学生读—学生评价—齐读)
4.教师小结:课文用了这三个比喻句,使我们眼前浮现了小艇的样子、造型,以及它行动起来轻巧、灵活的特点。今后我们也要学习这些描写方法,使我们的文章更生动、形象。
【设计意图】这段教学体现了学习的层次性。从“写了什么”到“怎么写”,再到“积累语言”。通过朗读,读出鲜明的特点;通过朗读,读出呼之欲出的形象。
板块四 乘舟游览,感受情趣
1.光看小艇就很有意思了,如果我们置身其中,又会有怎样一番惬意呢?接下来,我们就要乘坐威尼斯的小艇,去游览威尼斯,去看看那里的景,那里的人和那里的风情。(课件出示课文第3自然段,并指名学生读)
指名学生读,再齐读。
2.好一个“说不完的情趣”,这“情趣”是什么意思?(情调趣味)
3.体验乘小艇之“情趣”。
(1)这情调,这趣味就在文字中!你就是去威尼斯旅游的游客,请你入情入境地来读这段话。
(2)四人小组讨论交流:你从哪里感受到了“情趣”?(学生自由讨论)
(3)全班交流汇报。(学生自由交流)
4.带着你体会到的情趣有感情地读一读这段话。(指名学生读—学生评价—齐读)
5.为了帮助同学们学习,老师找到了威尼斯和小艇的有关资料。(课件出示相关资料)
6.再读读课文第1自然段,看看你知道了什么?
课件出示
威尼斯是世界闻名的水上城市,河道纵横交叉,小艇成了主要的交通工具,等于大街上的汽车。
(1)指名学生读,再齐读。
(2)读完你知道了什么?(我知道了小艇对威尼斯的重要性,小艇是威尼斯主要的交通工具。)
(3)为什么小艇成了威尼斯主要的交通工具?(因为威尼斯是世界闻名的水上城市,河道纵横交叉,威尼斯的大街就是河道,威尼斯的汽车就是小艇,这就使得小艇成了主要的交通工具。)
(4)威尼斯就是这么富有特色,让我们一起再来读读这段话。
7.教师小结:一百多年前,美国作家马克·吐温来到威尼斯旅游,他跟你们一样敏锐地发现威尼斯最与众不同的地方——小艇。所以他激动地拿起了笔,写下了这篇文章。
【设计意图】通过图片和教师的简单介绍,让很抽象、很陌生的城市鲜活起来,为后面的学习做好情感的铺垫。另外创设“打招呼”的现场,让学生很自然地走进文本的情境,贴近作者的内心,“入情入境”地读就不是一句空话!
第2课时
▶课时目标
1.通过学习课文,了解船夫的驾驶技术和小艇同威尼斯的关系。
2.领会作者描写小艇在水面上灵活穿梭的样子和夜晚戏院散场后的静寂,体会景物的静态美和动态美。
▶教学过程
板块一 品读课文,体验技术
1.开门见山,直接导入。
这节课,继续我们的威尼斯之旅!
2.威尼斯有一条规定,是这里独有的——不准任何车辆进入,因此小艇就是这里的“公共汽车”,于是也就造就了这样一群身手不凡的船夫!自由读课文第4自然段,拿笔画出描写船夫的驾驶技术特别好的句子。(课件出示课文第4自然段,学生齐读)
船夫的驾驶技术特别好。行船的速度极快,来往船只很多,他操纵自如,毫不手忙脚乱。不管怎么拥挤,他总能左拐右拐地挤过去。遇到极窄的地方,他总能平稳地穿过,而且速度非常快,还能急转弯。两边的建筑飞一般地倒退,我们的眼睛忙极了,不知看哪一处好。
3.初读,变换朗读的方法。
教师读前面的部分,同学们接读后面的部分。
(1)教师引读“行船的速度极快,来往船只很多”,学生接读“他操纵自如,毫不手忙脚乱”。
(2)教师引读“不管怎么拥挤”,学生接读“他总能左拐右拐地挤过去”。
(3)教师引读“遇到极窄的地方”,学生接读“他总能平稳地穿过,而且速度非常快,还能做急转弯”。
4.再读,引导学生发现并表达。
(1)发现了吗?同学们读的部分是船夫应对路况的表现;教师读的部分是船夫遇到的路况。大家注意到“极”字了吗?(注意到了)它在这里是什么意思?(“极”是指速度特别快,快得不能再快了)
(2)速度这么快,最怕的就是“拥挤”,可是船夫怕吗?(不怕)不仅不怕拥挤,连极窄的地方也不怕,你瞧,船夫的速度不仅没有减,还玩起了特技……
(3)作者就是抓住了这三个特写镜头来进行描写的,而且这三个特写镜头一个比一个惊险,层层递进,船夫高超的驾驶技术仿佛就在眼前。师生齐读。
5.品读,体会侧面描写的表达效果。
(1)你就置身于这样的小艇里,有什么感受?(很刺激、惊险,有说不完的情趣)作者又有怎样的感受呢?(两边的建筑飞一般地倒退,我们的眼睛忙极了,不知看哪一处好)
(2)前面的描写已经很充分了,这一部分多余吗?(不多余。作者在以自己的感受唤醒读者的感受,让人有身临其境之感!如果去掉就不能唤起我们这样的感受了)
(3)如果说前面几句是正面地、直接地对船夫的驾驶技术进行描写,那么这一句就是以自己的感受侧面地、间接地来写,衬托船夫高超的驾驶技术。二者结合起来,更具说服力!我们在写作文的时候,也可以借鉴这种方法。
6.模拟体育节目主持人选拔赛,激发学生兴趣。
(1)这一部分写得很精彩,同学们能不能像体育节目主持人那样进行一次现场直播呢?(能)下面咱们就来模拟体育节目主持人选拔赛,内容是直播船夫如何驾驶小艇。(学生自己试说)
(2)四人小组内互说。
(3)全班交流汇报。(指名学生上台,正式模拟体育节目主持人选拔赛)
【设计意图】“朗读就是理解,朗读更是发现!”本段的三次朗读为“整体—部分—整体”,在变式的朗读中,让画面立体起来,引导学生发现作者的写法特点,真正做到既“知其然”又“知其所以然”!
板块二 体会语言,感悟意境
1.沐浴着威尼斯柔和的海风,让我们看一看威尼斯人白天到夜晚的生活吧。
2.初读,深入文字体会人与艇的关系。
(1)默读第5—6自然段,想一想:威尼斯人和小艇有怎样的关系?(息息相关,人离不开小艇)
(2)谁乘小艇做什么?请完成表格。
课件出示
(3)四人小组讨论交流,完成表格。
(4)全班交流汇报。(先指名学生填表格,再课件出示上面表格的答案)
(5)课文没写青年妇女乘小艇是去干什么,谁能展开想象说一说?(去看戏、走亲戚、购物……)
(6)还有哪些人也要用小艇做交通工具去工作、学习?(邮递员、医生、学生、市长……)
3.教师小结:形形色色的人,从早到晚都离不开小艇,可以说小艇与人们同醒同睡!
4.再读,在乐曲与文字互相配合中体会情趣。
(1)白天,当小艇一出动,城市就喧闹起来,充满生机活力;夜晚,当小艇一停泊,威尼斯就沉寂、安静,入睡了。作者运用了什么手法?(对比的手法,一静一动的描写形成对比,更衬托出了小艇在人们生活中的重要作用。)
(2)小艇与威尼斯之间有什么密切关系?(艇停城静,艇动城闹,威尼斯古城的热闹与静寂是与小艇的动与静密切相关的。艇不动了,人们也就停止了活动,所以这一优美的夜景描写也说明小艇是小城重要的交通工具。)
(3)有感情地朗读课文第5—6自然段,你会感觉到这部分文字如同音乐一般,有活泼、明快的部分,也有柔和、细腻、温婉的部分。请选择你感受最深的部分读一读,你觉得该给这部分文字配怎样的乐曲?(指名学生说)
(4)这部分的画面极富动感,是因为作者描写时,运用了几个连续性的词语“簇拥、散开、消失、哗笑、告别”。教师读词,引导学生想象。
5.合作读整段,一动一静中提升感受。
让我们聚焦于文章第6自然段,先动后静,读的时候,先明快后舒缓。男女生合作读第6自然段,男生读动的部分,女生读静的部分。
6.教师小结:在这一动一静中,我们读出了一份情趣,一份情调与趣味!
7.如果你生活在威尼斯,结合课文内容,想象你一天中生活的情景。(学生边读课文边想象)
8.四人小组讨论交流:想象在威尼斯一天中生活的情景。(学生自由讨论)
9.全班交流汇报。(指导学生上台说)
【设计意图】小艇与威尼斯人息息相关,几个层面的追问让息息相关不再是一个概念,而是具体化了,更易明白作者本段的写作意图。变换式的朗读给学生的学习注入了活力,让学生的学习有了创意。“动”与“静”不就是一段乐曲吗?
板块三 拓展阅读,体会表达
1.回顾全文,威尼斯给你留下了怎样的印象?(一个词、一句话肯定不能表达清楚我们此时的内心,但是在我们心中却充满了对威尼斯的向往和憧憬。作者也同样回味无穷,因而用了“说不完的情趣”来表达自己的情感。)
2.威尼斯很神奇,但凡去过的人都像着了魔似的,对它念念不忘。读读下面的“阅读链接”,想想在介绍威尼斯时,三位作家在表达上有什么相似之处。(课件出示教材第96页“阅读链接”)
(1)指名学生读,再齐读。
(2)三位作家在表达上有什么相似之处?(三位作家都从不同侧面介绍了威尼斯这座水上名城的独特风情,都用优美、生动、形象的语言写出了景物的静态美和动态美。)
3.总结回顾,谈谈感受。
回顾这节课,看看自己有什么收获?(《威尼斯的小艇》一文,描写了小艇在水面上灵活穿梭的样子,体现了威尼斯的动态美;还描写了夜晚戏院散场后的静寂,体现了威尼斯的静态美。)
【设计意图】“阅读链接”该如何与课文衔接?“阅读链接”不同于课文教学,但是编者这样安排总是有意图的。解读本课的“阅读链接”,应该立足于不同作家的表达风格,让学生有所感悟。
▶板书设计
▶教学反思
1.设计不同形式的读,在读中与作者产生共鸣,让文字留在脑际。比如,学习第4自然段,即“船夫的驾驶技术特别好”这一段,由于作者抓住了三个特写镜头进行正面的描写,我设计了师生对读,教师读“路况”部分,学生读“船夫”部分。由于分句对读,学生的情绪易被教师的语气所感染,再加之不断地与个别学生的对读,课堂上读得有滋有味、情趣盎然。再比如,课文第6自然段是“动静结合”的表达。我设计让学生为这段话配乐,学生也很喜欢进行这种有创意的学习活动。果然,对于“夜晚的威尼斯”这一部分,学生很有感受。由于有了对基调的把握,学生很容易进入情境,再配上一段萨克斯的乐曲,这“情趣”不言而喻。之后,一动一静的节奏感就会通过朗读表达出来了。
2.在了解小艇的样子时,引导学生学习作者细致观察、善于抓住事物特点的写法,可以抓住几个关键词和三个比喻句来理解。体会作者用三个比喻句写出了小艇的什么特点,这样写有什么好处。还可以让学生根据课文的描写,发挥想象,画出威尼斯小艇的样子。在理解的基础上通过多种形式反复朗读,展开想象:假如你坐在小艇上游览威尼斯,会有怎样的感受?从而让学生在想象中体验那“说不完的情趣”。
3.在了解船夫高超的驾驶技术时,应抓住一个关键词“操纵自如”。引导学生了解课文从这几个方面展示了船夫的高超技术,如“小艇行船的速度极快”“遇到极窄的地方,小艇总能平稳地穿过,还能做急转弯”。从而让学生明白“操纵自如”在课文中的意思。
内容
课时
教学要点
威尼斯的小艇
2
1.会认27个字,掌握2个多音字,会写30个字,正确读写28个词语。
2.正确、流利地朗读课文。和同学交流:如果你生活在威尼斯,结合课文内容,想象你一天中生活的情景。
3.有感情地朗读课文,边读边体会荷兰牧场风光的动、静之美。理解作者眼中“真正的荷兰”的样子,感悟作者反复强调“这就是真正的荷 兰”的原因。
4.感受金字塔在夕阳照耀下的美,了解金字塔的不可思议之处。
牧场之国
2
金字塔
1
口语交际
1
学会选择一个情境,做一名小讲解员。学会列提纲,按照一定顺序讲述。学会根据听众的反应,对讲解的内容做调整。
习作
2
学会选择一处自己感兴趣的中国的世界文化遗产来写一篇习作。学会查阅资料、整理资料,根据整理后的材料用自己的话写下来。学会和同学交流,根据同学的意见修改习作。
语文园地
2
1.学会在阅读中,体会景物的静态美和动态美。2.学会根据一个情景写出景物的动、静之美。
3.体会烘托、渲染的表达方法。
4.积累记背古诗《乡村四月》。
谁
交通工具
做什么
怎么乘坐
人教部编版五年级下册威尼斯的小艇教案: 这是一份人教部编版五年级下册威尼斯的小艇教案,共2页。教案主要包含了寰宇纷呈,争做导游,初读感知,检查预习,精读研讨,合作探究,名家链接,拓展延伸,布置作业等内容,欢迎下载使用。
人教部编版五年级下册18 威尼斯的小艇教案: 这是一份人教部编版五年级下册18 威尼斯的小艇教案,共8页。教案主要包含了情景导入,预习检测,整体感知,课堂小结,布置作业等内容,欢迎下载使用。
小学语文人教部编版五年级下册18 威尼斯的小艇优秀教学设计及反思: 这是一份小学语文人教部编版五年级下册18 威尼斯的小艇优秀教学设计及反思,共8页。教案主要包含了教学目标,教学重点,教学难点,教学准备,课时安排,课时目标,教学过程,板书设计等内容,欢迎下载使用。

