搜索
      上传资料 赚现金

      6.2 按劳分配为主体、多种分配方式并存(教学设计) 2025-2026学年统编版道德与法治八年级下册

      • 3.1 MB
      • 2026-03-25 06:46:03
      • 7
      • 0
      • 教习网会员1064954
      加入资料篮
      立即下载
      6.2 按劳分配为主体、多种分配方式并存(教学设计) 2025-2026学年统编版道德与法治八年级下册第1页
      1/7
      6.2 按劳分配为主体、多种分配方式并存(教学设计) 2025-2026学年统编版道德与法治八年级下册第2页
      2/7
      6.2 按劳分配为主体、多种分配方式并存(教学设计) 2025-2026学年统编版道德与法治八年级下册第3页
      3/7
      还剩4页未读, 继续阅读

      人教版(2024)八年级下册(2024)按劳分配为主体、多种分配方式并存教学设计

      展开

      这是一份人教版(2024)八年级下册(2024)按劳分配为主体、多种分配方式并存教学设计,共7页。
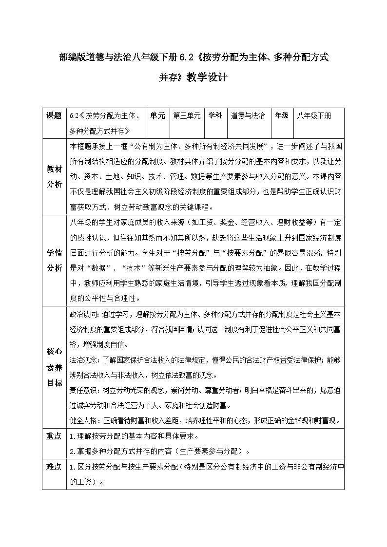
      课题
      6.2《按劳分配为主体、多种分配方式并存》
      单元
      第三单元
      学科
      道德与法治
      年级
      八年级下册
      教材分析
      本框题承接上一框“公有制为主体、多种所有制经济共同发展”,进一步阐述了与我国所有制结构相适应的分配制度。教材具体介绍了按劳分配的基本内容和要求,以及让劳动、资本、土地、知识、技术、管理、数据等生产要素参与收入分配的意义。本课内容不仅是理解我国社会主义初级阶段经济制度的重要组成部分,也是帮助学生正确认识财富获取方式、树立劳动致富观念的关键课程。
      学情分析
      八年级的学生对家庭成员的收入来源(如工资、奖金、经营收入、理财收益等)有一定的感性认识,但往往知其然而不知其所以然,缺乏将这些生活现象上升到国家经济制度层面进行分析的能力。学生对于“按劳分配”与“按要素分配”的界限容易混淆,特别是对“数据”、“技术”等新兴生产要素参与分配的理解较为抽象。因此,在教学过程中,教师应利用学生熟悉的家庭生活情境,引导学生透过现象看本质,理解我国分配制度的公平性与合理性。
      核心
      素养目标
      政治认同:通过学习,理解按劳分配为主体、多种分配方式并存的分配制度是社会主义基本经济制度的重要组成部分,符合我国国情;认同这一制度有利于促进社会公平正义和共同富裕,增强制度自信。
      法治观念:了解国家保护合法收入的法律规定,懂得公民的合法财产权益受法律保护;能够辨别合法收入与非法收入,树立依法致富的观念。
      责任意识:树立劳动光荣的观念,崇尚劳动、尊重劳动者;明白幸福是奋斗出来的,愿意通过诚实劳动和合法经营为个人、家庭和社会创造财富。
      健全人格:正确看待财富和收入差距,培养理性平和的心态,形成正确的金钱观和财富观。
      重点
      1.理解按劳分配的基本内容和具体要求。
      2.掌握多种分配方式并存的内容(生产要素参与分配)。
      难点
      1.区分按劳分配与按生产要素分配(特别是区分公有制经济中的工资与非公有制经济中的工资)。
      2.理解生产要素参与分配的意义。
      教学过程
      教学环节
      教师活动
      学生活动
      设计意图
      导入新课
      同学们,我们这节课首先从两会说起
      思考:你们知道什么是“初次分配吗”?为何我们要“扩大中等收入群体”?让我们带着这些问题,走进今天的课堂。
      阅读材料
      思考感悟
      用最新时政热点切入,拉近学生与宏大政策的距离,激发探究兴趣。
      讲授新课
      第一部分 公有制经济的“定盘星”——按劳分配为什么是主体?
      · 议学情境:播放微视频《国企工程师》。小张是某国有高端装备制造企业的青年工程师。2026年企业推行“实干争先”活动,他的收入由“基本工资+绩效奖金+创新成果奖励”构成。同在企业工作的老师傅老王说:“咱们国企就是好,多劳多得,心里踏实!”
      · 议学任务:
      1. 小张的收入为什么是“基本工资+绩效奖金”?(发挥国企的‘稳定器’作用和市场化‘激励’作用)这体现了什么分配原则?(按劳分配)
      2. 结合教材,思考:为什么国有企业(公有制经济)内部要实行按劳分配?(打破过去的平均主义,有利于调动大家劳动的积极性)如果不劳动只拿分红,你会反对吗?为什么?(反对,因为不公平)
      议学小结
      过渡:按劳分配是‘定盘星’,保证了公平;但要让社会财富的源泉充分涌流,还需要‘催化剂’。这个催化剂是什么?请看——多种分配方式。”
      第二部分 激发活力的“催化剂”——多种收入从哪里来?
      · 议学情境:呈现2026年两会代表委员热议的“增收渠道”案例:

      议学任务:
      小组合作:将上述人物的收入来源进行分类,完成表格,并思考这些分配方式对社会有什么好处?(让老百姓的增收渠道更多元,分享国家经济增长和企业发展的红利。
      另外社会保障的兜底作用:低保完善,体现“让现代化建设成果更多更公平惠及全体人民”。)
      议学小结
      议学拓展
      那么,关于按生产要素我们如何区分呢?
      有人认为,按劳分配和按劳动要素分配都是劳动所得,是一回事。你认为这种说法对吗?为什么?
      (可以展开来强调)按劳分配的具体实现形式:1.国家党政机关、公有制事业单位、公有制企业中劳动者的工资、奖金、津贴;
      2.公有制控股的股份制企业中劳动者的工资、奖金、津贴;
      3.农村经济中农民承包集体土地劳动所得收益。
      过渡:同学们,刚才我们看到了——同样是2026年的中国人,李阿姨靠经营超市赚钱,王叔叔靠股权分红增收,张爷爷靠养老金安度晚年,刘奶奶靠低保得到兜底。
      你看,有人靠劳动,有人靠资本,有人靠社会保障。那么问题来了:国家为什么要设计这么多种分配方式?仅仅是为了让老百姓的钱袋子鼓起来吗?
      如果只有按劳分配,没有其他方式,社会会怎样?如果只有市场竞争,没有社会保障,又会怎样?带着这些问题,让我们进入今天的最后一个议题第三部分 通往共富的“导航仪”——分配制度如何促进共同富裕?
      同学们,你了解共同富裕吗?
      思考:共同富裕与分配制度有着什么样的关系呢? (分配制度是促进共同富裕的基础性制度)
      议学情境:
      思考:结合材料,分析该县是如何促进共同富裕的?
      议学小结

      议学总结
      实践作业:“我家收入小调查”:调查父母或亲戚的收入来源(工资、奖金、房租、股息、兼职收入、养老金等),分析分别属于哪种分配方式。
      随堂演练
      材料阅读
      思考感悟
      各抒己见
      观看视频
      思考感悟
      小组活动
      思考并感悟
      各抒己见
      观看视频
      积极思考
      阅读材料
      思考感悟
      通过国企小张的案例,引出按老分配这一分配方式,通过讲述,让学生了解按劳分配的分配方式存在于公有制经济中。
      利用AI虚构人物形象,引入其它分配方式
      用两会热议的案例,让学生直观感受多种分配方式;通过AI工具增强课堂科技感和参与度,理解分配制度如何让百姓钱袋子鼓起来。
      通过视频的方式帮助学生了解什么是共同富裕,为接下来的学习奠定基础
      用政策文件说话,增强说服力;引导学生辩证思考,突破“分配制度与共同富裕的关系”这一难点;建言献策环节培养公共参与素养。
      课堂小结
      2026年是国家“十五五”规划的开局之年,也是扎实推进共同富裕的关键之年。今天我们学习的分配制度,不仅是书本上的知识,更是关乎14亿人钱袋子的“国之大事”。希望同学们既能认同制度的优越性,又能树立“勤劳致富、创新致富、合法致富”的价值观,在未来用智慧和汗水,既为自己赢得美好生活,也为国家共同富裕贡献青春力量。
      板书设计
      作业布置
      完成分层作业
      教学反思
      本节课以2026年两会和“十五五”规划建议为宏观背景,将时政热点转化为学生可感可知的议题情境。通过模拟“共同富裕示范区”建设中的分配故事,引导学生层层深入地探究我国分配制度的内容、依据、形式及时代价值,在思维碰撞中生成知识,提升政治认同和公共参与素养。

      相关教案

      人教版(2024)八年级下册(2024)按劳分配为主体、多种分配方式并存教案:

      这是一份人教版(2024)八年级下册(2024)按劳分配为主体、多种分配方式并存教案,共6页。教案主要包含了教材解析,学情分析,教学目标,教学重点与难点,资源与工具,方法与策略,教学内容设计,作业设计等内容,欢迎下载使用。

      初中政治 (道德与法治)人教版(2024)八年级下册(2024)按劳分配为主体、多种分配方式并存教学设计及反思:

      这是一份初中政治 (道德与法治)人教版(2024)八年级下册(2024)按劳分配为主体、多种分配方式并存教学设计及反思,共4页。教案主要包含了——等内容,欢迎下载使用。

      资料下载及使用帮助
      版权申诉
      • 1.电子资料成功下载后不支持退换,如发现资料有内容错误问题请联系客服,如若属实,我们会补偿您的损失
      • 2.压缩包下载后请先用软件解压,再使用对应软件打开;软件版本较低时请及时更新
      • 3.资料下载成功后可在60天以内免费重复下载
      版权申诉
      若您为此资料的原创作者,认为该资料内容侵犯了您的知识产权,请扫码添加我们的相关工作人员,我们尽可能的保护您的合法权益。
      入驻教习网,可获得资源免费推广曝光,还可获得多重现金奖励,申请 精品资源制作, 工作室入驻。
      版权申诉二维码
      初中政治 (道德与法治)人教版(2024)八年级下册(2024)电子课本 新教材

      按劳分配为主体、多种分配方式并存

      版本: 人教版(2024)

      年级: 八年级下册(2024)

      切换课文
      • 同课精品
      • 所属专辑104份
      欢迎来到教习网
      • 900万优选资源,让备课更轻松
      • 600万优选试题,支持自由组卷
      • 高质量可编辑,日均更新2000+
      • 百万教师选择,专业更值得信赖
      微信扫码注册
      手机号注册
      手机号码

      手机号格式错误

      手机验证码 获取验证码 获取验证码

      手机验证码已经成功发送,5分钟内有效

      设置密码

      6-20个字符,数字、字母或符号

      注册即视为同意教习网「注册协议」「隐私条款」
      QQ注册
      手机号注册
      微信注册

      注册成功

      返回
      顶部
      中考一轮 精选专题 初中月考 教师福利
      添加客服微信 获取1对1服务
      微信扫描添加客服
      Baidu
      map