所属成套资源:【同步课堂】2025-2026学年高一下学期生物人教版必修2遗传与进化讲义课件
高中生物孟德尔的豌豆杂交实验(二)优秀导学案
展开 这是一份高中生物孟德尔的豌豆杂交实验(二)优秀导学案,文件包含第一章第一节孟德尔的豌豆杂交实验一2025-2026学年高中生物必修二同步复习讲义原卷版docx、第一章第一节孟德尔的豌豆杂交实验一2025-2026学年高中生物必修二同步复习讲义解析版docx等2份学案配套教学资源,其中学案共88页, 欢迎下载使用。
▉考点01 豌豆用作遗传实验材料的优点
▉考点02 豌豆人工异花传粉(杂交)的操作步骤
1.人工异花传粉示意图
2.人工异花传粉的一般操作步骤
去雄:花粉未成熟时(花蕾期),除去母本未成熟花的全部雄蕊→套袋:去雄后,立即用纸袋进行套袋处理→传粉:雌蕊成熟时,采集父本成熟的花粉,涂(撒)在去雄花的成熟雌蕊柱头上→套袋:完成传粉后,再次套袋,保证杂交得到的种子是人工异花传粉而来,并挂上标签以方便识别。
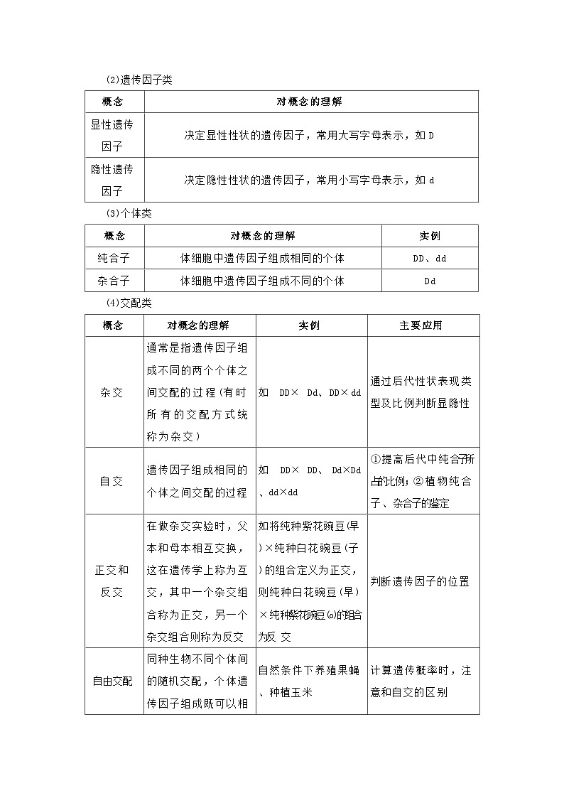
▉考点03遗传学的基本概念
1.遗传学常用符号及含义
2.遗传学的基本概念
(1)性状类
(2)遗传因子类
(3)个体类
(4)交配类
▉考点04 一对相对性状的杂交实验——提出问题
1.高茎豌豆和矮茎豌豆的杂交实验示意图
2.实验现象及问题
▉考点05 对分离现象的解释——提出假说
1.孟德尔提出的假说的要点及其理解
2.杂交实验的常见遗传图解
(1)相交线法(如图所示)
(2)棋盘法(如图所示)
◎提醒
规范的遗传图解需要写出哪些内容?
(1)左侧标注。一般在遗传图解的左侧写上明确的标识,代表这一行表示的内容,起到引领作用。如P、配子、F₁、F₂等,其中P、F₁、F₂也可以用文字表示。
(2)写出P、F₁、F₂等世代的性状表现类型和遗传因子组成,以及除最后一代外,各世代产生配子的情况。由亲本产生的配子可以得出子代的遗传因子组成,再由遗传因子组成可以确定其性状表现类型。
(3)用自交符号(⊗)、杂交符号(×)表示交配类型,用箭头表示遗传因子在前后代之间的传递关系,用相交线或棋盘的形式表示配子结合的情况。
(4)相交线法应写出最后一代的相关比例。
▉考点06 对分离现象解释的验证——演绎推理和实验验证
1.目的
根据测交子代的性状表现类型和比例可直接推知杂种子一代的遗传因子组成,验证孟德尔的假说的正确性。
2.演绎推理
(1)设计测交实验:杂种子一代高茎豌豆(Dd)与隐性纯合子矮茎豌豆(dd)杂交。
(2)预测实验结果:测交后代中高茎与矮茎植株的数量比应为1:1,演绎过程如图所示。
3.实验验证
杂种子一代(高茎)×隐性纯合子(矮茎)→87高茎:79矮茎≈1:1。
4.实验结论
实验数据与预期理论数据相符,验证了孟德尔的假说。
▉考点07 假说一演绎法
1.概念
假说—演绎法是指在观察和分析基础上提出问题以后,通过推理和想象提出解释问题的假说,根据假说进行演绎推理,推出预测的结果,再通过实验来检验。如果实验结果与预测相符,就可以认为假说是正确的,反之,则可以认为假说是错误的。
2.过程
第一步:依据现象提出问题→高茎豌豆×矮茎豌豆→F₁只有高茎→F₂呈现3:1的性状分离比;依据现象提出问题
第二步:提出假说解释问题→①生物的性状由遗传因子决定;②体细胞中,遗传因子成对存在;③产生生殖细胞(配子)时,成对的遗传因子彼此分离,分别进入不同的配子中;④受精时,雌雄配子的结合是随机的
第三步:演绎推理作出预期→若让F,植株与矮茎植株杂交(测交),预期后代中高茎植株:矮茎植株=1:1
第四步:实验验证得出结论→测交实验结果为后代中高茎:矮茎≈1:1,与预期相符,说明“假说”正确
▉考点08 分离定律(孟德尔第一定律)
(1)内容:在生物的体细胞中,控制同一性状的遗传因子成对存在,不相融合;在形成配子时,成对的遗传因子发生分离,分离后的遗传因子分别进入不同的配子中,随配子遗传给后代。
(2)实质:形成配子时,成对的遗传因子发生分离。
(3)发生时间:有性生殖的生物产生配子时。
(4)适用范围:①真核生物有性生殖过程的细胞核遗传;②一对相对性状的遗传。
(5)分离定律在生物的遗传中具有普遍性。
▉考点09性状分离比的模拟实验
1.实验原理
本实验依据的生物学原理是孟德尔的假说。
2.模拟内容
3.操作步骤
(1)取小桶并编号
取不透明的体积相同的小桶2个(甲、乙)
(2)分装彩球
两种大小相同、颜色不同的彩球各20个,一种颜色的彩球标记D,另一种颜色的彩球标记d,在甲、乙两个小桶中均放入两种彩球各10个
(3)混合彩球
摇动甲、乙小桶,使小桶内的彩球充分混合
(4)随机取球
分别从两个桶内随机各抓取一个彩球,组合在一起,记下两个彩球的字母组合,将抓取的彩球放回原来的小桶内,摇匀
(5)重复实验
重复步骤(4)30次以上
4.结果与结论
统计彩球组合分别为DD、Dd和dd的数量。计算彩球组合DD、Dd和dd之间的数量比,以及含有彩球D的组合与dd组合的数量比。设计表格如下。
5.注意事项
(1)彩球的规格、质地要统一,手感相同,避免人为误差。
(2)每次抓取时要闭上眼睛,左手随机抓取甲桶内彩 球,同时右手随机抓取乙桶内彩球,避免从一个小桶内 同时抓取两个彩球。
(3)做完一次模拟实验后,将彩球放回原桶(切记不能 将两个桶中的彩球相混),必须充分摇匀彩球,再做下 一次模拟实验。
(4)认真观察每次的组合情况,记录、统计要如实、准确。
(5)多次重复进行实验,这样统计结果才接近理论值。
一.孟德尔遗传实验(共15小题)
1.某课题研究小组以豌豆为实验材料,重复了孟德尔的一对相对性状的遗传实验。他们用一株纯合高茎豌豆作父本,与另一株纯合矮茎豌豆作母本进行杂交实验,实验过程无任何错误操作,但F2出现了高茎:矮茎=2:1的非正常分离比,下列原因分析中相关度最小的是( )
A.F1产生两种基因型配子的比例不同
B.后代的样本数量不够多
C.显性基因纯合致死
D.后代的杂合子存活率低
2.下列关于孟德尔豌豆杂交实验的叙述,正确的是( )
A.“测交结果:30株高茎,34株矮茎”属于假说——演绎法中“演绎推理”的内容
B.F1产生配子时,显性遗传因子和隐性遗传因子彼此分离,是分离现象的本质
C.“孟德尔发现F2性状分离比显性:隐性=3:1”属于假说——演绎法“假说”的内容
D.“F1产生配子时,等位基因分离,非等位基因自由组合”属于假说——演绎法中“假说”的内容
3.孟德尔在一对相对性状的杂交实验结果的分析中,通过严谨的推理和大胆的想象,提出了假说理论,该理论解释了( )
A.F2出现3:1的性状分离比的原因
B.体细胞中的遗传因子成对的原因
C.形成配子时遗传因子分离的原因
D.控制性状的遗传因子的化学本质
4.科学家对遗传的认知不断深入,下列有关生物学科学史实验的叙述,正确的是( )
A.萨顿提出基因在染色体上并通过实验进行了证明
B.孟德尔和摩尔根均通过“亲本杂交得F1,F1自交得F2”的实验来验证假说是否正确
C.艾弗里的体外转化实验中向细胞提取物中加入不同的酶利用了“加法原理”
D.摩尔根利用假说—演绎法将控制果蝇眼色的基因定位在X染色体上
5.科学理论的总结与科学的研究方法和模型建构密切相关。下列叙述正确的有( )
①格里菲思在进行肺炎链球菌的转化实验中运用了减法原理
②噬菌体侵染细菌的实验和证明DNA半保留复制的实验均采用了同位素标记技术
③威尔金斯和富兰克林通过高质量的DNA衍射图谱,构建了DNA的物理模型
④克里克提出了中心法则并破译了第一个遗传密码
⑤孟德尔在总结遗传规律的过程中使用了归纳的方法
⑥摩尔根使用假说—演绎法证明基因在染色体上呈线性排列
A.一项B.两项C.三项D.四项
6.孟德尔杂交实验成功的重要因素之一是选择了豌豆作为材料。下列叙述错误的是( )
A.豌豆具有易区分的相对性状
B.豌豆为闭花授粉植物,亲本杂交与F1自交都不需要套袋处理
C.豌豆的种子成熟后留在豆荚中,方便实验中进行观察和计数分析
D.亲本正交和反交的结果相同,F1基因型也相同
7.孟德尔通过豌豆杂交实验研究遗传规律运用了假说—演绎法,下列叙述不属于假说的是( )
A.体细胞中遗传因子成对存在
B.成对的遗传因子在形成配子时彼此分离
C.受精时,雌雄配子随机结合
D.杂合子F1自交后代出现3:1的性状分离比
8.假说—演绎法是现代科学研究中常用的方法。下列相关叙述错误的是( )
A.“F2中高茎与矮茎的数量比接近3:1”属于实验现象
B.“F1产生配子时,成对的遗传因子彼此分离”属于假说内容
C.“推测测交后代有两种表现类型,比例为1:1”属于演绎推理过程
D.“纯种高茎豌豆和纯种矮茎豌豆杂交,F1均为高茎”属于实验验证环节
9.若用玉米为实验材料验证孟德尔分离定律,下列因素对得出正确实验结论影响最小的是( )
A.所选相对性状的显隐性是否易于区分
B.所选实验材料是否为纯合
C.所选相对性状是否受一对等位基因控制
D.是否严格遵守实验操作流程和统计分析方法
10.孟德尔运用“假说—演绎法”发现了遗传的两个基本定律。在孟德尔的研究过程中,“演绎”过程是指( )
A.完成豌豆的杂交和自交实验
B.提出“性状是由遗传因子控制的”等假说
C.设计测交实验并预测实验结果
D.分析测交实验的实验结果
11.孟德尔的杂交实验成功,离不开他正确的选材。豌豆作为遗传实验材料的优点不包括( )
A.自花传粉,闭花授粉,自然状态下一般为纯种
B.具有易于区分的相对性状
C.花小,难以进行人工杂交实验
D.生长周期短,后代数量多,便于统计分析
12.孟德尔利用豌豆杂交实验发现了遗传规律,被称为“遗传学之父”。下列叙述与孟德尔的研究过程相符合的有几项( )
①孟德尔成功揭示了基因的分离定律、自由组合定律和遗传致死现象
②基因的分离发生在配子形成的过程中,基因的自由组合发生在受精过程中
③孟德尔进行的测交实验属于假说——演绎法的演绎推理过程
④孟德尔在豌豆花未开放时对父本进行去雄并套袋
⑤孟德尔进行杂交实验时用豌豆、玉米和山柳菊等都取得了成功
⑥“受精时,雌雄配子的结合是随机的”是孟德尔提出的假说的核心
A.0项B.1项C.3项D.4项
13.根据孟德尔豌豆的一对相对性状杂交实验,回答相关问题:
(1)孟德尔选用豌豆做遗传实验,是因为豌豆是 的植物,在自然情况下一般都是纯种。
(2)在用亲本做上述的杂交实验时,首先要对母本进行 ,再套袋处理,然后进行 ,最后再进行套袋处理,其中套袋处理的目的是 。
(3)图中F1自交,F2中出现不同性状的现象称为 。
14.豌豆的高茎(D)对矮茎(d)为一对相对性状,仔细观察如图实验过程图解,回答相关问题:
(1)该实验的亲本中,父本是 。
(2)操作①叫作 。
(3)操作②叫作 ,此项处理后必须对母本的雌蕊进行套袋,其目的是 。
(4)孟德尔选用豌豆做遗传实验,是因为豌豆是严格的 、闭花授粉植物,在自然情况下一般都是纯种。
15.如图为豌豆的一对相对性状遗传实验过程图解,请仔细阅图后回答下列问题:
(1)该实验的亲本中,父本是 ,母本是 。
(2)操作①叫做 ,操作②叫做 ;为了确保杂交实验成功,①的操作过程中应该注意时间上 ,操作过程中 ,操作后 。
(3)红花(A)对白花(a)为显性,则杂种种子种下去后,长出的豌豆植株开的花为 色。
(4)若P皆为纯合子,让F1进行自交,F2的性状中,红花与白花之比为 ,F2的遗传因子组成有 ,且比值为 。
二.一对相对性状杂交实验及“假说—演绎”分析(共15小题)
16.“性状分离比的模拟实验”(实验一)中用小桶甲和乙分别代表植物的雌雄生殖器官,用不同颜色的彩球代表D、d雌雄配子;“建立减数分裂中染色体变化的模型”模拟实验(实验二)中可用橡皮泥制作染色体模型,细绳代表纺锤丝。下列实验中模拟正确的是( )
A.实验一中可用绿豆和黄豆代替不同颜色的彩球分别模拟D和d配子
B.向实验一的两小桶内各添加代表另一对等位基因的两种彩球可模拟两对等位基因的自由组合
C.实验二中相同颜色的橡皮泥大小可以不同,相同大小的橡皮泥颜色可以不同
D.实验二模拟联会时,可将大小相同、颜色不同的橡皮泥的片段交换,代表发生了姐妹染色单体的互换
17.下列有关一对相对性状杂交实验的叙述正确的是( )
A.测交法可以区分一对相对性状的显隐性
B.孟德尔假说—演绎法中的演绎过程就是进行测交实验
C.在对分离现象的解释中,孟德尔提出雌雄配子的结合是随机的
D.孟德尔提出的假说的核心内容是“性状由位于染色体上的基因控制的”
18.生物学作为自然科学的核心学科,其理论体系的构建高度依赖实验研究。以下生物学实验相关叙述正确的是( )
A.在孟德尔的豌豆杂交实验中,自花传粉前必须人工对父本去雄处理
B.有关“性状分离比的模拟实验”必须保证两个小桶的小球总数要相等
C.纯合子能稳定遗传,两纯合子亲本杂交后代都为纯合子
D.孟德尔进行的一对相对性状的遗传实验中,F1产生配子比例和测交后代性状分离比都为1:1
19.甲、乙两位同学分别用小球做孟德尔定律模拟实验。甲同学每次分别从Ⅰ、Ⅱ小桶中随机抓取一个小球并记录字母组合;乙同学每次分别从Ⅲ、Ⅳ小桶中随机抓取一个小球并记录字母组合。下列叙述错误的是( )
A.甲同学模拟的是一对相对性状杂交实验中F1雌雄配子的受精作用,理论上组合类型及数量比为DD:Dd:dd=1:2:1
B.乙同学模拟的是两对相对性状杂交实验中F1产生配子的过程,等位基因的分离和非同源染色体上非等位基因的自由组合发生在过程②中
C.上述每个小桶内不同类型小球的数量可以不相同,但抓取记录结果后需放回原来的小桶并充分混匀
D.只要重复的次数足够多,乙同学经过抓取小球实验后,统计得到的aB组合概率一定为
20.生物学常用的方法有归纳法和假说—演绎法等,孟德尔利用假说—演绎法,发现了两大遗传定律。下列相关叙述不正确的是( )
A.孟德尔通过豌豆杂交实验提出的问题是“F1出现3:1性状分离比是偶然的吗?
B.为验证“F1成对的遗传因子彼此分离进入不同配子”,孟德尔设计了测交实验
C.孟德尔根据假说预测测交后代会出现两种性状比例为1:1,这属于演绎推理
D.“F1产生4种比例相同的配子YR、Yr、yR、yr”属于假说的内容
21.在豌豆杂交实验中,孟德尔观察到F2出现3:1的性状分离比,并运用假说—演绎法揭示了遗传规律。关于该科学方法中的“假说”与“演绎”的叙述,正确的是( )
A.假说是孟德尔在种植豌豆前对性状遗传的初步猜测,与实验现象无关
B.假说是对F1全部表现为显性性状和F2出现3:1分离比的解释
C.演绎是孟德尔根据假说推测已有实验(如F2)结果的过程
D.演绎是孟德尔进行测交实验并记录和分析数据的过程
22.甲、乙两位同学分别用小球做孟德尔定律模拟实验。甲同学每次分别从Ⅰ、Ⅱ小桶中随机抓取一个小球并记录字母组合;乙同学每次分别从Ⅲ、Ⅳ小桶中随机抓取一个小球并记录字母组合。下列说法错误的是( )
A.Ⅰ、Ⅱ小桶分别代表雌、雄生殖器官,甲同学模拟等位基因的分离和配子的随机结合
B.Ⅲ代表一对同源染色体、Ⅳ代表另一对同源染色体,乙同学模拟非同源染色体上非等位基因的自由组合
C.实验中每只小桶内两种小球数量必须相等,乙同学经过多次抓取实验得到ab的概率约为
D.利用Ⅲ、Ⅳ模拟的过程发生在③
23.下列有关教材实验中涉及“分离”的叙述错误的是( )
A.《绿叶中色素的提取与分离》实验中,不同色素因在层析液中溶解度不同而分离
B.《性状分离比的模拟》实验中,分别从两个桶内随机抓取一个彩球,模拟的是等位基因的分离
C.《植物细胞质壁分离》实验中,滴加蔗糖溶液的目的是使原生质层与细胞壁分离
D.《观察根尖分生组织细胞的有丝分裂》实验中,解离的目的是杀死细胞,便于观察
24.“假说—演绎法”是现代科学研究中常用的方法,孟德尔利用“假说—演绎法”发现了遗传学的两大定律。下列叙述正确的是( )
A.“遗传因子成对存在”是孟德尔作出假说的核心内容
B.若对F1测交,预测其子代显隐性性状比例为1:1属于演绎推理
C.运用“假说—演绎法”验证的实验结果总与预期相符
D.孟德尔的杂交实验中,F1的表型否定了融合遗传,也证实了等位基因的分离
25.孟德尔进行两对相对性状杂交实验时,运用了假说—演绎法。下列叙述错误的是( )
A.F2中性状表现为4种,它们之间的数量比约为9:3:3:1,属于实验验证的步骤
B.若F1与绿色皱粒豌豆杂交,后代性状表现出现1:1:1:1,属于演绎推理的步骤
C.F2中为什么会出现新的性状组合呢?它们之间有什么数量关系?属于发现问题的步骤
D.F1产生的雌、雄配子各有4种,且数量分离比均为1:1:1:1,属于作出假设的步骤
26.巧妙运用假说—演绎法是孟德尔遗传实验取得成功的重要原因之一,表格是有关分离定律的实验过程与假说—演绎法内容的对应关系,正确的是( )
A.AB.BC.CD.D
27.孟德尔通过分析豌豆杂交实验的结果,发现生物遗传的规律。有关孟德尔一对相对性状的杂交实验,下列叙述正确的是( )
A.“配子中只含有每对遗传因子中的一个”属于演绎推理
B.“F1产生雌配子与雄配子的数量比为1:1”属于假说内容
C.F1测交产生了两种表型的子代且比例接近1:1是对演绎的检验
D.“F2中既有高茎又有矮茎,且性状分离比接近3:1”属于假说内容
28.“假说—演绎法包括“提出问题、作出假设、演绎推理、验证假设、得出结论”五个基本环节,孟德尔运用“假说——演绎法”进行实验研究,成功提出两大遗传定律。下列相关叙述正确的是( )
A.孟德尔提出问题是建立在纯合亲本杂交和F1自交两组豌豆遗传实验基础上的
B.为了验证所作出的假说是否正确,设计并完成了正、反交实验
C.孟德尔实验中“F1自交,F2出现了9:3:3:1的性状分离比”属于“提出假说”
D.孟德尔完成测交实验,统计发现子代中高茎:矮茎1:1,这属于演绎推理预测
29.某高中生物兴趣小组对性状分离比的模拟实验进行了改进,在大小相同的两个饮用水桶中分别放置2种颜色不同且数量相等的弹力球,水桶口的大小恰好能让1个小球通过,桶口用透明塑料薄膜密封。通过摇晃使1个小球掉入桶口区域,以此来代替将小球从容器中抓出。再摇晃桶体后,小球会自然回落,以此来代替将小球重新放回原容器,有同学认为该装置还可以模拟自由组合定律等。下列分析错误的是( )
A.整个实验过程中,手与小球都没有接触,可以排除主观人为因素对实验结果的干扰
B.2个水桶可模拟雌雄生殖器官,同时摇晃2个水桶,使每个水桶各有1个小球掉入桶口区域,可模拟雌、雄配子随机结合的过程
C.将2个水桶用透明胶带固定后形成1个整体代表父方或母方,摇晃桶体整体,每个水桶口掉入1个小球,2个小球结合,可模拟等位基因分离,非等位基因自由组合
D.将2个水桶用透明胶带固定后形成1个整体代表父方或母方,摇晃桶体整体,每个水桶口掉入1个小球,2个小球结合,可模拟两对相对性状的性状分离比
30.如图为豌豆的一对相对性状杂交实验过程图解,据图回答下列问题:
(1)该实验的亲本中,父本是 (选填“红花”或“白花”)豌豆。
(2)操作①叫做 ,该操作是为了防止 (选填“自花传粉”或“异花传粉”),该操作后需要套 (选填“纸袋”或“塑料袋”)隔离,以防止其他花粉干扰。
(3)红花(A)对白花(a)为显性,则杂种种子种下去后,长出的豌豆植株开的花为 色。
三.对分离现象的解释和验证(共15小题)
31.下列有关测交作用的说法,错误的是( )
A.测交可用于检测F1的遗传因子组成
B.测交可用于检测F1产生的配子的种类
C.测交可用于检测F1产生的配子的数量
D.测交可用于检测孟德尔的假说是否成立
32.下列有关遗传学基本概念及操作的叙述,正确的是( )
A.纯合子的杂交后代不一定是纯合子,杂合子的自交后代一定是杂合子
B.性状分离是指杂交或自交的后代同时出现显性性状和隐性性状的现象
C.基因型相同的同种生物,其表现型一定相同;表现型相同的同种生物,基因型不一定相同
D.孟德尔研究分离定律时,“设计测交实验并预测测交结果”属于假说—演绎法中的“演绎推理”过程
33.在孟德尔基因分离定律发现过程中,“演绎﹣推理”过程指的是( )
A.提出“生物的性状是由成对的遗传因子决定的”
B.根据F2的性状分离比,提出“生物体产生配子时成对的遗传因子彼此分离”
C.根据成对遗传因子分离的假说,推断出F2有三种基因型且比例为1:2:1
D.根据成对遗传因子分离的假说,设计测交实验并推断测交后代会出现两种性状且比例为1:1
34.豌豆的高茎(D)对矮茎为显性,种子黄色(Y)对绿色为显性。假如要对某高茎绿粒豌豆进行测交实验,则与之测交个体的基因型是( )
A.DDYYB.DdYyC.ddYyD.ddyy
35.具有一对相对性状的纯合亲本杂交,获得F1,让F1与隐性类型进行测交。通过该测交实验不能了解到F1的哪一信息( )
A.基因型B.产生配子的数量
C.产生配子的种类D.产生配子的比例
36.孟德尔为了验证他所发现的遗传规律,巧妙地设计了测交实验。下列选项中,属于测交实验的是( )
A.AaBb×AaBbB.AaBb×aabbC.Aabb×AaBbD.AABB×aaBb
37.通过遗传学测交实验结果,对被测个体不能做出的判断是( )
A.是否为纯合子B.产生配子的种类
C.不同配子的比例D.产生配子的数量
38.孟德尔设计的测交实验的结果体现的是( )
A.F1产生的配子的种类和比例
B.基因和染色体的关系
C.减数分裂中基因的分配行为
D.减数分裂中染色体的行为
39.为了解释性状分离现象,孟德尔提出了假说。下列假说的内容错误的是( )
A.生物的性状是由遗传因子决定的
B.在体细胞中,遗传因子是成对存在的
C.形成配子时,成对的遗传因子彼此分离
D.雌雄配子数量相等,结合时是随机的
40.下列关于测交实验的说法,错误的是( )
A.测交是指F1的显性个体与亲本中的隐性纯合子的杂交方式
B.通过测交可以测定被测个体的遗传因子组成
C.一对相对性状的测交后代的表型之比为1:1
D.两对相对性状的测交后代的表型之比必为1:1:1:1
41.小鼠的正常体型对矮小体型为显性,分别受常染色体上等位基因A、a控制。在小鼠体型的遗传过程中,有一种有趣的“基因印迹”现象,即来自某一亲本的基因A被“印迹”而不能表达。下列相关叙述正确的是( )
A.正常体型的小鼠不一定是纯合子,矮小体型的小鼠一定是纯合子
B.基因型为Aa的雌雄小鼠交配,子代性状分离比为3:1
C.可通过测交实验判断被“印迹”基因A来自哪个亲本
D.若“印迹”基因A来自母本,母本一定是正常体型
42.利用隐性纯合子与某种基因型的个体进行的杂交,可称为测交。下列对测交描述不正确的是( )
A.测交可以测出被测对象配子的种类和数量
B.测交可以测出两对等位基因是否独立遗传
C.测交可以测出基因位于X染色体或X、Y染色体的同源区段
D.测交可以用来验证孟德尔的基因分离定律
43.在孟德尔的豌豆杂交实验中,涉及自交和测交。下列说法错误的是( )
A.自交和测交都能用来验证基因的分离定律
B.根据测交结果可推测被测个体产生的配子类型及比例
C.判断某显性个体是否为纯合子只能用测交
D.根据自交结果不一定能判断出某一相对性状的显隐性关系
44.测交法可用来检验F1是不是纯合子,其原因是( )
A.测交子代出现不同的性状表现类型
B.测交不受其他花粉等因素的影响
C.与F1进行测交的个体是隐性纯合子
D.测交后代的性状表现类型及比例直接反映F1的配子类型及比例
45.为研究4对等位基因在染色体上的相对位置关系,以某志愿者的若干精子为材料,用4对等位基因的引物,以单个精子的DNA为模板进行PCR后,检测产物中的相关基因,检测结果如表所示。已知表中该志愿者12个精子的基因组成种类和比例与该志愿者理论上产生的配子的基因组成种类和比例相同;本研究中不存在致死现象,所有个体的染色体均正常,各种配子活力相同。
注:“+”表示有;空白表示无
(1)表中等位基因A、a和B、b的遗传 填(“遵循”或“不遵循”)自由组合定律,依据是 。据表分析, 填“能”或“不能”)排除等位基因A、a位于X、Y染色体同源区段上。
(2)已知人类个体中,同源染色体的非姐妹染色单体之间互换而形成的重组型配子的比例小于非重组型配子的比例。某遗传病受等位基因B、b和D、d控制,且只要有1个显性基因就不患该病。该志愿者与某女性婚配,预期生一个正常孩子的概率为17/18,据此画出该女性的这2对等位基因在染色体上的相对位置关系图: 。(注:用“”形式表示,其中横线表示染色体,圆点表示基因在染色体上的位置)。
(3)本研究中,另有一个精子的检测结果是:基因A、a,B、b和D、d都能检测到。从配子形成过程分析,导致该精子中同时含有上述6个基因的原因是形成该精子在 (填时期)这三对等位基因所在的染色体没有正常分离而是进入到同一个 细胞中。
(4)据表推断,该志愿者的基因e位于 染色体上。现有男、女志愿者的精子和卵细胞各一个可供选用,请用本研究的实验方法及基因E和e的引物,设计实验探究你的推断。
①应选用的配子为: ;②实验过程:略;③预期结果及结论: 。
四.基因的分离定律的实质及应用(共15小题)
46.科研人员发现,某种昆虫(XY型)的体色(灰体和黑体)受一对等位基因控制。杂交实验表明:灰体(♀)×黑体(♂)→F1均为灰体;F1雌、雄个体随机交配→F2中灰体:黑体=3:1,且所有黑体个体均为雄性。下列叙述正确的是( )
A.控制体色的基因仅位于X染色体上,黑体为显性性状
B.F1雌虫产生的配子中携带显性基因的比例为
C.F2灰体雌虫与黑体雄虫杂交,子代雄虫中灰体:黑体为3:1
D.F2中雌虫均为灰体,有两种基因型;雄虫均为黑体,有一种基因型
47.小麦雄性不育性状受细胞核基因和细胞质基因的共同控制。质基因N、S中,S基因控制雄性不育;核等位基因R/r中,R基因对r基因为显性,r基因控制雄性不育。细胞质和细胞核同时只含雄性不育基因时,小麦表现为雄性不育。下列叙述错误的是( )
A.基因型为S(Rr)、N(rr)的小麦均表现为雄性可育
B.N(Rr)与S(Rr)杂交,后代是雄性不育小麦的概率为
C.雄性不育植株的母本含有的S基因可能位于叶绿体或线粒体中
D.N(RR)与雄性不育株杂交,可使子代全部恢复为雄性可育
48.某ZW型性别决定的昆虫,体色由常染色体上的复等位基因A+(野生型)、A(黄体)、a(黑体)控制。研究发现,A+基因表达产物可抑制黑色素合成,而A+基因表达产物活性仅为A的50%。A+对A、A对a都有完全显性作用。一对野生型和黄体个体杂交,下列对子代表型及比例的推测,不符合理论预期结果的是( )
A.全为野生型
B.野生型:黄体=1:1
C.野生型:黄体=3:1
D.野生型:黄体:黑体=2:1:1
49.兴趣小组用小桶和乒乓球探究某三体(Aaa)产生配子的种类及比例,在小桶中放入3个乒乓球,每次由两位同学同时从小桶中抓取乒乓球并进行记录,重复进行多次实验。下列相关叙述正确的是( )
A.小桶中要放入同种乒乓球,其中有2个乒乓球标注成A
B.每次每人抓取1个乒乓球,记录后要将其放回小桶并摇匀
C.最终统计到该三体产生的配子种类及比例为A:a=1:2
D.小桶所代表的是该三体的雌性或雄性生殖器官
50.绵羊一条常染色体上的a基因改变为A基因时,会使野生型绵羊变为“美臀羊”。进一步研究发现,只有杂合子且A基因来自父本的个体才出现美臀(其它个体均称作野生型)。下列叙述正确的是( )
A.“美臀羊”的基因型不一定是Aa,基因型为Aa的绵羊也不一定是“美臀羊”
B.两只“美臀羊”杂交,理论上子代中“美臀羊”所占的比例为
C.两只野生型绵羊杂交,后代可能出现“美臀羊”
D.一只“美臀羊”与一只基因型为aa的野生型绵羊杂交,子代中野生型所占的比例为
51.玉米籽粒的饱满和皱缩分别受等位基因R和r控制。现有一批基因型及比例为RR:Rr=1:2的玉米种子,种植后随机交配产生F1。某同学准备利用如图所示的材料进行上述玉米植株随机交配产生F1的模拟实验,下列有关叙述中错误的是( )
A.甲、乙两个容器分别模拟雄、雌生殖器官,容器中的小球模拟雄、雌配子
B.甲、乙两个容器中两种颜色球数量比均为2:1,但两个容器中小球总数可以不同
C.从两个容器中取出小球并组合模拟的是等位基因分离及雌雄配子随机结合的过程
D.重复“抓取、组合、放回”30次以上,预期结果为RR:Rr:rr=4:4:1
52.玉米的甜与非甜是一对相对性状,植株A为甜玉米,植株B为非甜玉米。用A、B两株玉米进行如图所示的遗传实验。下列有关图中四个实验的叙述正确的是( )
A.植株A(♀)×植株B(♂)实验中,只需要进行一次套袋操作
B.实验一属于自花传粉、闭花受粉形成的自交实验
C.完成实验一和实验三即可判定甜与非甜的显隐关系
D.完成实验三和实验四即可判定甜与非甜的显隐关系
53.某生物兴趣小组调查了100对夫妻及其所生子女的眼皮性状,结果如表所示。下列根据调查结果推出的结论,合理的是( )
A.第①组子代的双眼皮个体中杂合子的占比接近
B.第②组子代的双眼皮个体中既有纯合子也有杂合子
C.第①、②两组亲本的双眼皮个体中都有部分纯合子
D.依据第③组调查结果可推出眼皮性状的显隐性关系
(多选)54.利用农杆菌转化法向棉花细胞中导入的抗虫基因B编码的毒性蛋白,对雌配子没有影响,但会导致同株棉花一定比例的不含该基因的花粉死亡(不含B基因记为b)。现将基因型为Bb的个体自交,获得的F1的基因型及比例都为BB:Bb:bb=3:4:1,下列叙述正确的是( )
A.亲本水稻产生的含b基因的花粉存活概率为
B.亲本自交产生F1的过程遵循基因分离定律
C.若F1自由交配,F1产生的精子中B:b=3:1,卵细胞中B:b=5:3
D.若F1自由交配,F1和F2的雌配子中的B基因频率相等
55.有些金鱼品种的眼球膨大,部分突出于眼眶之外,称为龙眼;其他金鱼品种的眼睛与野生鲫鱼的眼睛相同,称为平眼(正常眼)。龙眼和平眼这对眼球性状受一对等位基因(A和a)控制。为研究眼球性状遗传规律,某研究小组用四条金鱼进行的杂交实验及结果如下。
实验一:♀平眼金鱼(甲)×♂平眼金鱼(乙)→F1全为平眼金鱼
实验二:♀龙眼金鱼(丙)×♂龙眼金鱼(丁)→F1全为龙眼金鱼
实验三:♀平眼金鱼(甲)×♂龙眼金鱼(丁)→F1平眼金鱼:龙眼金鱼≈1:1
实验四:实验三得到的F1平眼金鱼雌雄相互杂交→F2平眼金鱼:龙眼金鱼≈3:1
回答下列问题:
(1)根据实验 可以判断金鱼的眼球性状中龙眼是 (填“显性”或“隐性”)性状,其遗传遵循 定律。
(2)实验二中丙金鱼的基因型为 ,实验三中F1平眼金鱼的基因型为 。
(3)让实验四中F2平眼金鱼雌雄个体随机交配,后代中龙眼金鱼所占的比例约为 。
(4)从该对基因组成分析,乙金鱼是 (填“纯合子”或“杂合子”),你的推理依据是: 。请你设计验证乙金鱼基因组成的杂交实验(用遗传图解表示) 。
56.小家鼠的正常尾和弯曲尾是一对相对性状,由基因A/a控制。研究人员进行了一系列杂交实验,实验结果记录在表中,F1中雌雄个体数量相同。不考虑X、Y染色体的同源区段。回答下列问题:
(1)根据杂交组合 的F1表型及比例,可确定小家鼠尾型中的显性性状为 。根据杂交组合①和②的F1表型及比例,可以推断杂交组合①中亲本弯曲尾个体的基因型为 ,该个体产生的配子类型及比例为 。杂交组合③中,F1弯曲尾与正常尾的比例不是1:1,而是4:1,若该结果是由配子致死导致的,则导致该结果的具体原因是 。
(2)除表中杂交组合外,还可选择杂交组合 (用文字表述)确定基因A/a在染色体上的位置。
(3)若杂交组合③F1个体也存在和亲本相同的配子异常情况,将杂交组合①F1中的弯曲尾雄性个体与杂交组合③F1中的弯曲尾雌性个体随机交配,理论上后代中弯曲尾雌性个体所占的比例为 。
57.水稻是重要的粮食作物,一般水稻品种为单粒稻。研究人员用乙基甲磺酸酯作为诱变剂,处理单粒稻植株A获得能够稳定遗传的复粒稻突变体植株B、C(稻粒常常三粒簇生)。请回答下列问题:
(1)研究人员获得复粒稻突变体所用的育种方法是 ,其原理是 。
(2)研究人员对复粒稻突变体植株B进行研究,发现该簇生性状由一对等位基因M1、M2控制。为确定该基因在染色体上的位置,用单粒稻植株A与复粒稻突变体B作为亲本进行杂交,F1均为半复粒,F1自交,统计F2中复粒、半复粒、单粒植株比例接近 。研究人员进一步检测植株A、植株B及F2复粒稻植株4号和6号染色体的SSR扩增产物,电泳结果如图1所示。(SSR是染色体上的一段特异性短核苷酸序列,不同染色体具有各自特异的SSR,可用于基因定位的遗传标记。)请在图2中标出F1中簇生基因与SSR分子标记的相对位置关系 。
(3)研究发现复粒稻突变体植株C的簇生性状由另一对等位基因控制,为探明该对等位基因与突变体植株B中簇生基因M1、M2是否位于同一对染色体上,将单粒稻植株A与复粒稻植株C杂交后再自交,得到复粒、半复粒、单粒三种表型,将每一种表型作为一个群体进行基因测序,得到如下结果:
注:植株A基因型为P1P1Q1Q1,植株C基因型为P2P2Q2Q2,不考虑其他变异。
①结合表中数据判断,植株C的簇生基因与植株B中簇生基因M1、M2在遗传时 (填“遵循”或“不遵循”)自由组合定律,理由是 。
②群体2的表型是 ,预期群体1中基因型不同于A品系和C品系的个体所占的比例为 。
58.T﹣DNA插入失活是研究植物基因功能的常用方法,研究者将带有卡那霉素抗性基因的T﹣DNA插入拟南芥2号染色体的A基因内,使其突变为丧失功能的a基因,获得基因型为Aa的拟南芥植株,花粉中A基因功能的缺失会造成其不育。回答下列问题:
(1)在A基因编码蛋白质的区域中插入T﹣DNA得到a基因(图1),a基因表达的肽链比A基因表达的肽链短。造成此现象的原因是 。
(2)Aa植株自交,F1中卡那霉素抗性植株占比为 。
(3)为进一步验证基因A的功能,将另一个A基因插入Aa植株的3号染色体。①仅考虑基因A和a,该植株产生可育花粉与不育花粉比例为 ,其中可育花粉中具有a基因的花粉占比为 。②该植株自交得到F1,利用图1所示引物(P1~P3),以F1单株的DNA为模板,使用不同引物组合进行PCR扩增。根据电泳结果F1植株分为Ⅰ型和Ⅱ型,推测图2中A组和B组使用的引物组合分别是 。其中Ⅰ型植株在所有F1植株中占比为 。
59.水稻是一种自花传粉的植物,是我国主要的粮食作物之一。提高水稻产量的一个重要途径是利用杂交种(F1)的杂种优势,即F1的性状优于双亲的现象。某水稻育种学家在夏季育种过程中偶然发现了一株雄性不育突变株,其育性由一对等位基因T/t决定。为研究该突变株的遗传特性,进行了以下研究。回答下列问题:
(1)将正常植株与该雄性不育突变株杂交,雄性不育突变株作为 (填“父本”或“母本”),获得的F1代均表现为可育,F1自交获得F2,F2代可育与雄性不育的植株数量比约为3:1,由此可知雄性不育性状的基因型为 。
(2)后续研究发现,决定育性的T/t基因,其转录时的非模板链部分碱基序列如图所示。T基因表达产生的酶使花粉可育。
由此推测,该突变植株表现雄性不育的可能原因是: 。
(3)进一步的研究发现,该雄性不育突变株在温度超过26℃时,表现为雄性不育;温度低于26℃时,可恢复育性。请利用该特性,提出一种既能通过杂交获得高产杂交水稻,同时又能继续保留与培育该雄性不育株系的简便育种方法: 。
(4)在生产实践过程中,由于大田环境温度的波动,有时温度会低于26℃。育种学家发现在杂交后代中,会存在一定比例的雄性不育株的自交后代,影响了产量。可利用隐性黄叶基因和基因工程技术解决该问题,思路是: 。
(5)若水稻通过基因工程的某种处理后,某一新性状总是伴随雄性不育性状出现,可能的原因或者需要的条件有 (不定项选择)
A.控制新性状与雄性不育的基因位于相同的DNA
B.控制雄性不育的基因表达产物与新性状出现有关
C.控制新性状与雄性不育的基因位于两对同源染色体
D.控制新性状与雄性不育的基因在细胞内都能表达
60.某二倍体作物的叶姿势有直立叶和水平叶两类。直立叶能减少叶片间相互遮挡,更适合在高密度种植时提高群体光能利用率。为研究控制叶姿势的基因,研究者将科研基地里偶然发现的一株直立叶植株与纯合水平叶植株杂交,F1均为水平叶,F2中水平叶:直立叶=3:1。假设控制该性状的基因为B/b,回答下列问题:
(1)实验过程中研究者利用PCR技术来测定植株基因型,PCR的原理是 。
(2)研究人员设计了3种引物(P1~P3),在B基因编码蛋白质的区域中插入一段序列得到b基因,位置如图18I(→表示引物5′→3′方向)。取F2单株(甲、乙、丙)的DNA为模板,用不同引物进行PCR扩增后,琼脂糖凝胶电泳结果分别为图Ⅱ﹣①和Ⅱ﹣②所示,不考虑PCR结果异常)。
①图Ⅱ﹣①中使用的引物是 ;丙单株无扩增条带的原因是 。
②结合图Ⅱ﹣②的扩增结果,在图Ⅱ﹣②中,参照甲的条带补充乙与丙的电泳条带(将正确条带涂黑) 。
③将F2样本中的水平叶植株随机交配获得F3,使用图Ⅱ﹣①中的引物组合扩增F3全部样本,有扩增条带水平叶个体数:无扩增条带水平叶个体数= 。
豌豆的特点
优势
两性花,自花传粉
自然状态下一般都是纯种,用豌豆做人工杂交实验,结果既可靠又容易分析
具有易于区分的相对性状
实验结果易观察和分析
花较大
易于人工去雄和传粉
生长周期短,易于栽培
实验周期短,实验更容易进行
籽粒较多
利于用数学统计方法分析实验结果
概念
对概念的理解
实例
性状
生物的形态、结构和生理生化等特征的总称
豌豆的花色、豌豆种子的形状、人类的血型
相对
性状
同种生物的同一种性状的不同表现类型
豌豆的紫花和白花、人的单眼皮和双眼皮
显性
性状
具有相对性状的两个纯种亲本杂交,
F₁中显现出来的性状
纯种紫花豌豆和纯种白花豌豆杂交,F₁只有紫花豌豆,紫花对白花为显性
隐性
性状
具有相对性状的两个纯种亲本杂交,F₁中未显现出来的性状
性状
分离
表现显性性状的亲本自交后代中显性性状和隐性性状同时出现的现象
紫花豌豆自交,后代中既有紫花豌豆,又有白花豌豆
概念
对概念的理解
显性遗传因子
决定显性性状的遗传因子,常用大写字母表示,如D
隐性遗传因子
决定隐性性状的遗传因子,常用小写字母表示,如d
概念
对概念的理解
实例
纯合子
体细胞中遗传因子组成相同的个体
DD、dd
杂合子
体细胞中遗传因子组成不同的个体
Dd
概念
对概念的理解
实例
主要应用
杂交
通常是指遗传因子组成不同的两个个体之间交配的过程(有时所有的交配方式统称为杂交)
如DD×Dd、DD×dd
通过后代性状表现类型及比例判断显隐性
自交
遗传因子组成相同的个体之间交配的过程
如DD×DD、Dd×Dd、dd×dd
①提高后代中纯合子所占的比例;②植物纯合子、杂合子的鉴定
正交和
反交
在做杂交实验时,父本和母本相互交换,这在遗传学上称为互交,其中一个杂交组合称为正交,另一个杂交组合则称为反交
如将纯种紫花豌豆(早)×纯种白花豌豆(子)的组合定义为正交,则纯种白花豌豆(早)×纯种紫花豌豆()的组合为反交
判断遗传因子的位置
自由交配
同种生物不同个体间的随机交配,个体遗传因子组成既可以相同也可以不同,即包括自交和杂交
自然条件下养殖果蝇、种植玉米
计算遗传概率时,注意和自交的区别
测交
待测个体与隐性纯合子进行杂交
将杂种子一代(F1)与亲本中的隐性纯合子杂交
①测定待测个体的遗传因子组成;②验证分离定律的正确性
回交
子一代与两个亲本中的任意一个杂交
将杂种子一代(F1)与亲本中的母本或者父本杂交
判断显隐性时可能会用到
实验现象
提出问题
无论正交、反交,F1均为高茎
为什么F1都是高茎没有矮茎
F2中既有高茎,也有矮茎
为什么F2又出现了矮茎
F2中高茎:矮茎≈3:1
F2中出现3:1的性状分离比是偶然的吗
假说的要点
对假说的理解
生物的性状由遗传因子决定
每个因子决定一种特定的性状,如遗传因子D和d分别决定豌豆的高茎和矮茎
在体细胞中,遗传因子成对存在
纯种高茎、纯种矮茎和F₁(高茎)的体细胞中,遗传因子组成分别为DD、dd和Dd
生物体在形成配子时,成对的遗传因子彼此分离,分别进入不同的配子中(实质、核心)
F₁(Dd)产生配子时,D和d分离,配子的遗传因子组成为D或d
受精时,雌雄配子随机结合
受精时,F₁产生的雌雄配子随机结合,能形成3种遗传因子组成(DD、Dd和dd)的后代
用具(或操作)
模拟对象(或过程)
甲、乙两个小桶
雌、雄生殖器官
小桶内的彩球
雌、雄配子
不同彩球的随机组合
生物在生殖过程中雌、雄配子的随机结合
彩球组合
DD
Dd
dd
出现次数
数量比
D组合与dd组合的数量比
组合
亲本性状表现
子代的性状表现和植株数
紫花
白花
A
紫花×白花
807
0
B
紫花×紫花
1239
413
C
紫花×白花
405
411
选项
分离定律的实验过程
假说—演绎法内容
A
具有一对相对性状的亲本正反交,F1均表现为显性性状
发现并提出问题
B
若F1与隐性纯合子杂交,理论上后代可表现出1:1的性状分离比
作出假设
C
F1产生配子时,成对的遗传因子彼此分离,分别进入不同的配子中
演绎推理
D
F1自交,F2表现出3:1的性状分离比
实验验证
单个精子编号
1
2
3
4
5
6
7
8
9
10
11
12
等位基因
A
+
+
+
+
+
+
a
+
+
+
+
+
+
B
+
+
+
+
+
+
b
+
+
+
+
+
+
D
+
+
+
+
+
+
d
+
+
+
+
+
+
E
e
+
+
+
+
+
+
编号
亲本表型组合
亲本对数
子代表型及数量
①
双眼皮×双眼皮
55对
双眼皮91人,单眼皮18人
②
双眼皮×单眼皮
28对
双眼皮37人,单眼皮18人
③
单眼皮×单眼皮
17对
全为单眼皮(27人)
杂交组合
P
F1
雌
雄
雌
雄
①
弯曲尾
正常尾
弯曲尾,正常尾
弯曲尾,正常尾
②
弯曲尾
弯曲尾
全部弯曲尾
弯曲尾,正常尾
③
弯曲尾
正常尾
弯曲尾,正常尾
弯曲尾,正常尾
基因突变情况基因1→基因2
所在
群体1基因频率
群体2基因频率
染色体
基因1
基因2
基因1
基因2
P1→P2
4
0.5
0.5
0.5
0.5
Q1→Q2
6
1
0
0
1
相关学案
这是一份高中生物孟德尔的豌豆杂交实验(二)优秀导学案,文件包含第一章第一节孟德尔的豌豆杂交实验一2025-2026学年高中生物必修二同步复习讲义原卷版docx、第一章第一节孟德尔的豌豆杂交实验一2025-2026学年高中生物必修二同步复习讲义解析版docx等2份学案配套教学资源,其中学案共88页, 欢迎下载使用。
这是一份人教版 (2019)必修2《遗传与进化》孟德尔的豌豆杂交实验(二)优质导学案,文件包含第一章第二节孟德尔的豌豆杂交实验二2025-2026学年高中生物必修二同步复习讲义原卷版docx、第一章第二节孟德尔的豌豆杂交实验二2025-2026学年高中生物必修二同步复习讲义解析版docx等2份学案配套教学资源,其中学案共89页, 欢迎下载使用。
这是一份生物必修2《遗传与进化》第1节 盂德尔的豌豆杂交实验(一)第2课时学案设计,文件包含11孟德尔豌豆的杂交实验一第2课时教师版-高一生物同步精品讲义人教必修2docx、11孟德尔豌豆的杂交实验一第2课时学生版-高一生物同步精品讲义人教必修2docx等2份学案配套教学资源,其中学案共28页, 欢迎下载使用。
相关学案 更多
- 1.电子资料成功下载后不支持退换,如发现资料有内容错误问题请联系客服,如若属实,我们会补偿您的损失
- 2.压缩包下载后请先用软件解压,再使用对应软件打开;软件版本较低时请及时更新
- 3.资料下载成功后可在60天以内免费重复下载
免费领取教师福利 













.png)





